🔥大模型高频面试真题满分答案丨赋范空间

229 阅读2分钟

小伙伴们好,这里是九天老师精心为大家准备的大模型****技术面试·真题满分答案

咱们社区一直是公益的,但它背后投入了大量研发成本和心血。🥰我们愿意把高价值内容开放出来,让每一位想学习、想转型、想跟上AI浪潮的伙伴,都能“真正入门”!💓欢迎多多关注我们呀~

本文末尾附带<技术文档学习链接>,也欢迎把资料分享给更多有需要的小伙伴哦~

  1. 微调主题


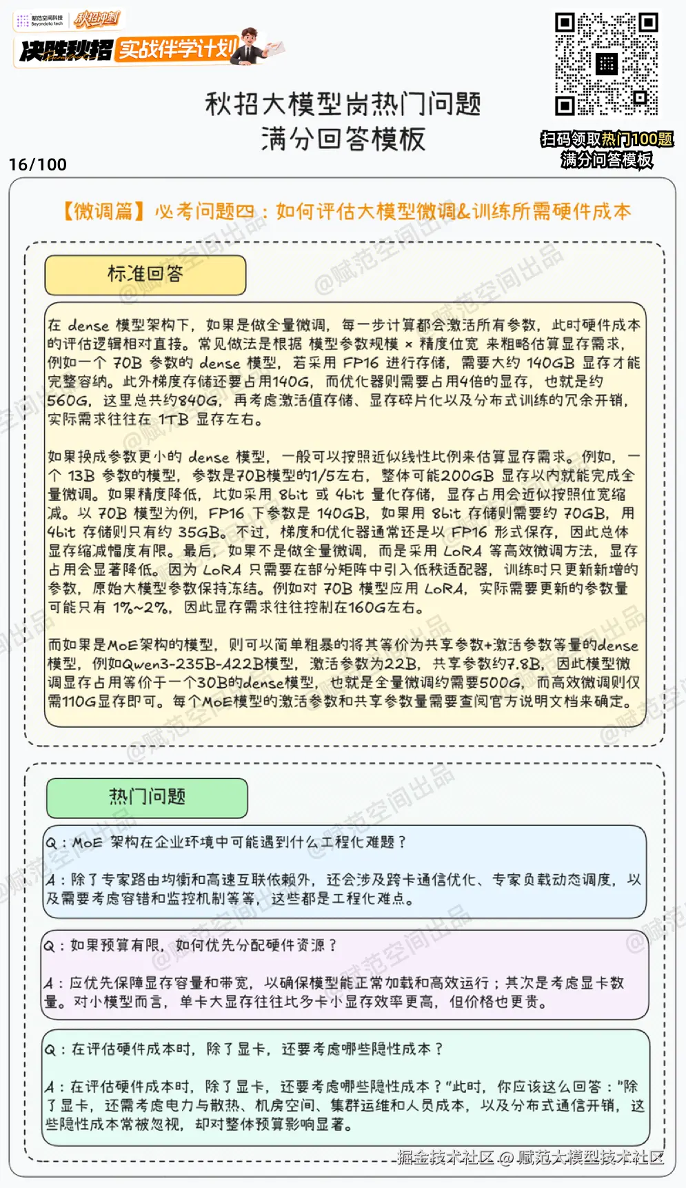
💡包含内容: 与RAG技术的选择区分,微调(LoRA、PPO、GRPO)算法原理,专业数据集准备,评估微调模型所需成本方法~


💡包含内容: 评估微调效果,GSPO微调算法原理,多机多卡微调,多模态大模型微调,微调Agent性能方法~

  1. RAG主题


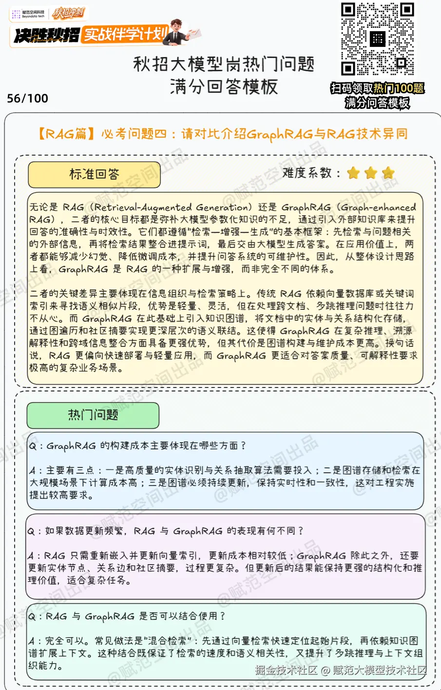
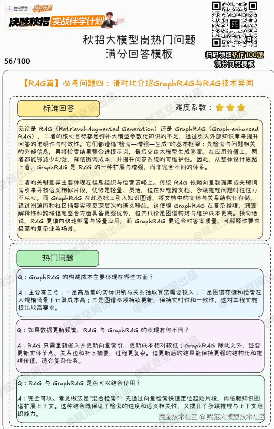
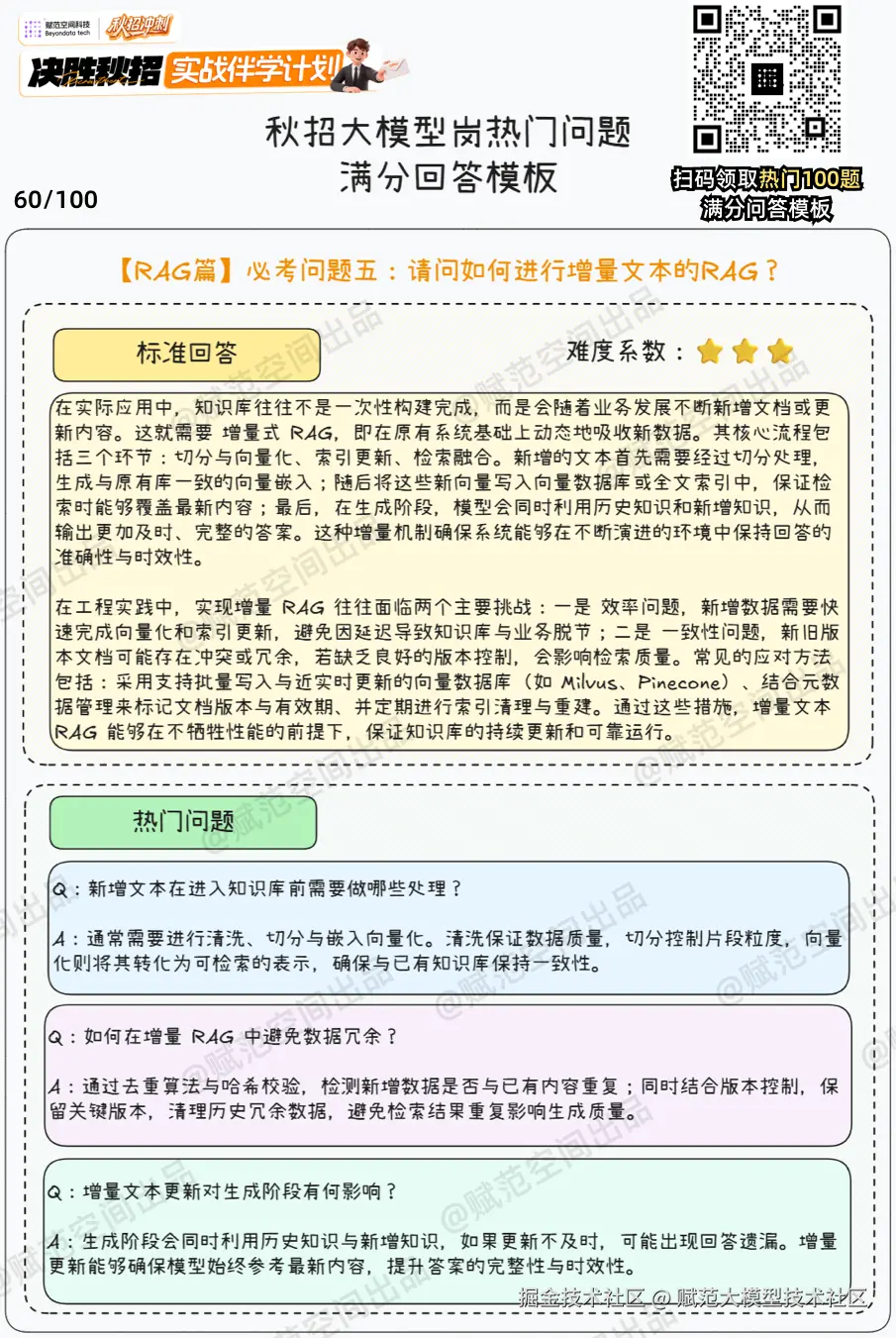
💡包含内容: RAG基本流程,回答效果评估,如何进行文本增量,传统RAG与GraphRAG的技术异同,GraphRAG核心流程~


💡包含内容: 多模态RAG系统搭建,Agentic RAG是什么,Hybrid RAG系统构建,以及RAG+SQL处理结构化数据,RAG系统处理文档权限与合规问题~

  1. Agent主题


💡包含内容: Agent与传统AI差别,如何设计,各类开发框架如何选择,用LangChain开发Agent全流程,Function calling的基本原理~


💡包含内容: 聚焦应用开发实践!如何搭建DeepResearch系统,数据分析类Agent,Python代码编辑器,智能客服系统,Manus通用智能体~

  1. MCP主题


💡包含内容: 聚焦MCP基础知识与实践!MCP与Function calling的关系,服务器开发流程,如何跨平台兼容,Agent如何接入MCP,MCP调用如何保证并发~


💡包含内容: MCP的流式HTTP传输,热门MCP工具,MCP技术协议主要内容,如何用MCP开发浏览器自动化Agent,Agent部署与运维有哪些指标?

写在后面:

面试八股文是作为技术实践参考,不提倡大家逐字背诵,一定根据自己的技术掌握程度进行内化,变成自己的语言在真实面试中作答哦~

🔗以上的工程化解决思路与方案,在大模型技术社区有相应的教程~

👉赋范大模型全栈技术社区:kq4b3vgg5b.feishu.cn/wiki/space/…

👉知识问答功能(内测中限免):ask.feishu.cn/shared-spac…