吐血推荐!6款超好用的AI论文写作工具

144 阅读4分钟

在当今学术写作范畴内,AI工具的现身给我们带来了极大便利。它们不但能够提高写作效率,而且还能提升论文质量。今日,便为诸位倾力推荐6款极为好用的AI论文写作工具,期望能助力各位在论文写作之路上拼搏的朋友。

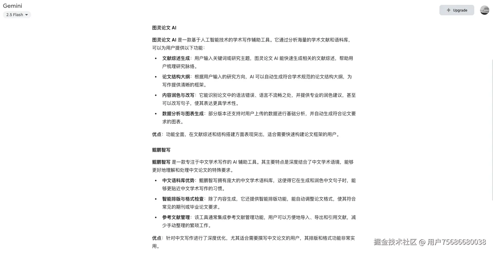
1. 巨鲸写作:论文写作的神级工具

工具链接:  巨鲸写作

工具简介:这款工具着实强大无比!之前我耗费数日都难以完成的论文,它仅用20分钟便帮我搞定。这是一个专注于论文写作的网站,只要输入标题,就能生成一篇2万字的完整论文。更厉害之处在于,它还支持在线改稿,可依据指导老师的修改意见在线修改内容,像表格、代码、流程图、时序图等都能轻松处理,简直太牛了!

功能特点:

  • “投喂AI”:精准学习,让AI成为你的“研究助理”
巨鲸写作AI专业模型

巨鲸写作AI专业模型

  • 智能大纲与长文记忆:构建逻辑,驾驭长篇巨著
巨鲸写作AI智能大纲

巨鲸写作AI智能大纲

  • 内置降重引擎:直面查重,让投稿更有底气
巨鲸写作智能降重引擎

巨鲸写作智能降重引擎

  • 全流程一站式服务:从开题到答辩,全程无忧
巨鲸写作:一站式全流程服务

巨鲸写作:一站式全流程服务

  • 告别数据焦虑!问卷调查论文,一键搞定!
巨鲸写作AI智能问卷引擎

巨鲸写作AI智能问卷引擎

  • 秒懂导师意见,一键精准优化
巨鲸写作AI智能改稿

巨鲸写作AI智能改稿

巨鲸写作

巨鲸写作

2. Gemini

工具链接:  Gemini

工具简介:Gemini能够高效生成论文结构、摘要与章节内容,能显著提升学术写作效率。它的多轮对话机制结合语义理解与推理能力,能为选题、理论构建等环节提供跨学科支持。不过,由于它是基于公开语料训练的,生成的内容可能与现有文献存在语义相似的情况。

功能特点:

  • 能够快速生成论文内容,大大提升写作效率。
  • 借助AI工具,加速写作流程,轻松提高产出。
  • 可以智能润色句子,让论文表达更流畅、清晰易懂。
Gemini

Gemini

3. Grammarly

工具链接:  Grammarly

工具简介:Grammarly主要是一款语法检查工具,但它也具备一些AI写作功能,尤其在优化论文语言流畅度和语法方面表现出色。它能为论文提供实时的语法和拼写修正建议,是很多学生和研究人员在写作过程中必不可少的好帮手。

功能特点:

  • 拥有强大的语法检查功能,有助于提升论文质量。
  • 能提供实时写作建议,优化语言和风格。
  • 免费版本支持基础语法检查。
Grammarly

Grammarly

4. ERIC

工具链接:  ERIC

工具简介:这是一个免费的教育领域文献库,能提供学术资源,包括期刊文章、研究报告、会议论文等。

功能特点:

  • 专业性强:专注于教育学领域,涵盖教育研究、政策、实践等主题,是教育学科的首选数据库之一。
  • resource types are diverse: in addition to journal articles, it also includes a large number of research reports, conference papers, curriculum guides, teaching materials and other grey literature.
  • 免费开放:大部分资源都可以免费获取,方便公众和研究人员使用。
  • 权威来源:内容来自教育领域的权威机构、研究组织和学术期刊,质量较高。
ERIC

ERIC

5. SSRN

工具链接:  SSRN

工具简介:它拥有超过65个学科和1416万个学术文献和期刊,由多个专门的研究网络组成。

功能特点:

  • 开放获取程度高:大部分论文都可以免费阅读和下载,有利于学术传播与交流。
  • 覆盖社会科学广泛:以经济学、金融学、法律、人文社科等领域为主,资源集中且专业。
SSRN

SSRN

6. AI Writer

工具链接:  AI Writer

工具简介:AI Writer是一款简单易用的AI写作工具,专注于为学术写作提供高质量的内容生成。它可以根据用户输入的关键词或话题自动生成论文段落,适合用于生成论文的初稿。它支持在较短时间内生成论文内容,能帮助学生快速开启论文写作过程。

功能特点:

  • 能自动生成高质量的论文部分内容,符合学术规范。
  • 提供论文结构优化功能,确保论文流畅。
AI Writer

AI Writer

以上便是为大家推荐的6款超好用的AI论文写作工具,每一款都有其独特的优势和功能。希望大家能根据自己的需求选择适合的工具,让论文写作变得更加轻松高效。祝愿各位都能顺利完成高质量的论文!