React源码 - Diff 算法细节

261 阅读7分钟

React源码 - Diff 算法细节

简介

今天我想和大家聊聊React中一个非常核心的概念——Diff算法。这不仅是React高效渲染的关键,更是一种精妙的算法设计思想。

React 的 Diff 算法(也叫 Reconciliation 协调算法)是 React 将 React Element 转换成 Fiber 的更新过程中的核心步骤,用来决定哪些节点可以复用、哪些要新建、哪些要删除、哪些需要移动。

注意: diff 算法是老的 fiber新的 element 进行比较。并生成新的fiber。

旧 Diff 面临的问题

React 在 Fiber 之前的 旧 Diff 算法(Stack Reconciler, React 15 及以前) 面临的效率问题促使了 Fiber 的设计。

旧算法尝试做最优 DOM 更新,使用 最长公共子序列(LCS) 思路比较新旧 children 列表。 LCS 的动态规划解法在最坏情况下复杂度是 O(n²) ,嵌套子树递归叠加后可达 O(n³)

👉 举例:
[A,B,C,D] → [D,C,B,A],旧算法会尝试各种重排组合,代价极高。

新 diff 算法特点

  • 不跨层级比较: 通过只进行同级比较, Diff 算法在 O(n) 时间复杂度内完成,而不是 stack reconciler O(n³)。当新、旧节点的 type 不同,直接删除旧节点,创建新节点。从而达到更高效的目的。
  • 节点复用:最大限度复用已有节点,只有必要时才新增/删除。
  • 列表 Diff 依赖 key:借助 key 属性,用户可以指导 React 更精确地复用节点。

Diff 算法的实现

对 React diff 算法有了基本的认识之后,下面就让我们看看 React 团队是如何实现新diff算法的。想了解实现细节,最直接的方法就是阅读源码。diff 算法其实是发生在 Render Phase 阶段。如想了解 Render Phase 的完整流程,可以看一下我之前发布的一篇文章: React 源码 - Render Phase 的工作细节 - 掘金

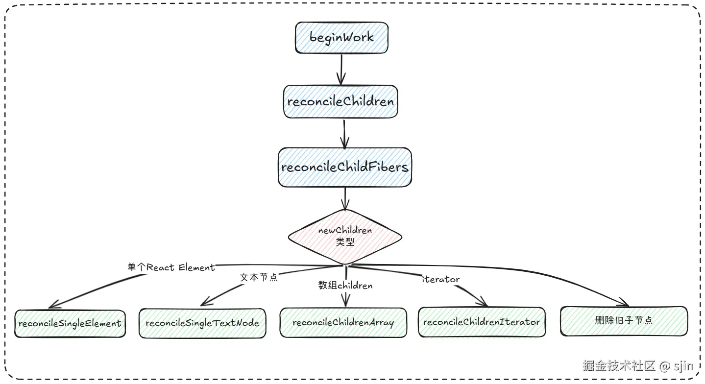
diff 算法的具体调用栈如下图所示:

image.png

从上图可以看出 React 的 diff 算法 是发生在 Render Phase 的 beginWork 子阶段中。 通过调用 reconcileChildren 方法 和 reconcileChildFiber方法,根据 children 的不同类型来执行不同的 diff 操作。

下面为简化后的reconcileChildFiber源码, 如果想阅读完整源码,可以访问首行注释的地址。

// https://github1s.com/facebook/react/blob/main/packages/react-reconciler/src/ReactChildFiber.js
function reconcileChildFibers(returnFiber, currentFirstChild, newChild, lanes) {
  // This function is not recursive.
  // If the top level item is an array, we treat it as a set of children,
  // not as a fragment. Nested arrays on the other hand will be treated as
  // fragment nodes. Recursion happens at the normal flow.
  // Handle top level unkeyed fragments as if they were arrays.
  // This leads to an ambiguity between <>{[...]}</> and <>...</>.
  // We treat the ambiguous cases above the same.
  var isUnkeyedTopLevelFragment = typeof newChild === 'object' && newChild !== null && newChild.type === REACT_FRAGMENT_TYPE && newChild.key === null;

  if (isUnkeyedTopLevelFragment) {
    newChild = newChild.props.children;
  } // Handle object types


  if (typeof newChild === 'object' && newChild !== null) {
    switch (newChild.$$typeof) {
      // 单子节点
      case REACT_ELEMENT_TYPE:
        return placeSingleChild(reconcileSingleElement(returnFiber, currentFirstChild, newChild, lanes));

      case REACT_PORTAL_TYPE:
        return placeSingleChild(reconcileSinglePortal(returnFiber, currentFirstChild, newChild, lanes));

      case REACT_LAZY_TYPE:
        var payload = newChild._payload;
        var init = newChild._init; // TODO: This function is supposed to be non-recursive.

        return reconcileChildFibers(returnFiber, currentFirstChild, init(payload), lanes);
    }

    // 多子节点
    if (isArray(newChild)) {
      return reconcileChildrenArray(returnFiber, currentFirstChild, newChild, lanes);
    }

    if (getIteratorFn(newChild)) {
      return reconcileChildrenIterator(returnFiber, currentFirstChild, newChild, lanes);
    }

    throwOnInvalidObjectType(returnFiber, newChild);
  }

  if (typeof newChild === 'string' && newChild !== '' || typeof newChild === 'number') {
    return placeSingleChild(reconcileSingleTextNode(returnFiber, currentFirstChild, '' + newChild, lanes));
  }

  {
    if (typeof newChild === 'function') {
      warnOnFunctionType(returnFiber);
    }
  } // Remaining cases are all treated as empty.


  return deleteRemainingChildren(returnFiber, currentFirstChild);
}

结合上面的图片,我相信大家都能读懂这段代码。这段代码的逻辑就是根据children的类型来调用不同的方法。在这篇文章中,我想着重介绍一下 reconcileSingleElementreconcileChildrenArray 方法,分别对应的是 children 为单节点和为多节点的情况。这两个方法中运用到了 fiber 上的一个关键属性,那就是 key。我相信大家或多或少对该属性都有一些了解。我希望通过下面的讲解,能让大家对 key 有一个更细致的认识,并通过对源码的解读能够在自己的实际开发中更合理的使用 key 属性。

reconcileSingleElemt

先来看下 reconcileSingleElemt 简化后的源码:

// https://github1s.com/facebook/react/blob/main/packages/react-reconciler/src/ReactChildFiber.js
function reconcileSingleElement(returnFiber, currentFirstChild, element, lanes) {
  var key = element.key;
  var child = currentFirstChild;

  while (child !== null) {
    // TODO: If key === null and child.key === null, then this only applies to
    // the first item in the list.
    if (child.key === key) {
      var elementType = element.type;

      if (elementType === REACT_FRAGMENT_TYPE) {
        if (child.tag === Fragment) {
          deleteRemainingChildren(returnFiber, child.sibling);
          var existing = useFiber(child, element.props.children);
          existing.return = returnFiber;

          {
            existing._debugSource = element._source;
            existing._debugOwner = element._owner;
          }

          return existing;
        }
      } else {
        if (child.elementType === elementType || ( // Keep this check inline so it only runs on the false path:
         isCompatibleFamilyForHotReloading(child, element) ) || // Lazy types should reconcile their resolved type.
        // We need to do this after the Hot Reloading check above,
        // because hot reloading has different semantics than prod because
        // it doesn't resuspend. So we can't let the call below suspend.
        typeof elementType === 'object' && elementType !== null && elementType.$$typeof === REACT_LAZY_TYPE && resolveLazy(elementType) === child.type) {
          deleteRemainingChildren(returnFiber, child.sibling);

          var _existing = useFiber(child, element.props);

          _existing.ref = coerceRef(returnFiber, child, element);
          _existing.return = returnFiber;

          {
            _existing._debugSource = element._source;
            _existing._debugOwner = element._owner;
          }

          return _existing;
        }
      } // Didn't match.


      deleteRemainingChildren(returnFiber, child);
      break;
    } else {
      deleteChild(returnFiber, child);
    }

    child = child.sibling;
  }

  if (element.type === REACT_FRAGMENT_TYPE) {
    var created = createFiberFromFragment(element.props.children, returnFiber.mode, lanes, element.key);
    created.return = returnFiber;
    return created;
  } else {
    var _created4 = createFiberFromElement(element, returnFiber.mode, lanes);

    _created4.ref = coerceRef(returnFiber, currentFirstChild, element);
    _created4.return = returnFiber;
    return _created4;
  }
}
  1. 遍历旧 fiber 链表

    • key 不同 → 删除,继续找。
    • key 相同 → 检查类型。
  2. key + type 相同 → 调用 useFiber 复用旧 fiber。

  3. key 相同但 type 不同 → 删除旧 fiber,之后新建。

  4. 没有找到匹配的 fiber → 直接新建 fiber。

上面为 reconcileSingleElemt 的整体流程,针对的是 children 为单 element 的情况。

虽然新的element是单节点,但旧的 fiber 有可能有多个 child。 所以,首先会通过 while 循环遍历每一个旧的 child,尝试为新的 element 找到 keytype 都与之匹配的 fiber。

如果找到,则使用 useFiber 方法进行复用并调用deleteRemainingChildren 删除旧 fiber 中的剩余子节点。 如果 while 循环结束还没有找到,则会创建新的 fiber。

总的来说,reconcileSingleElemt 的源码还是比较好理解的。接下来将介绍 reconcileChildrenArray 的逻辑,相较于 reconcileSingleElemt 要复杂一些。

reconcileChildrenArray

先来看下简化后的源码:

// https://github1s.com/facebook/react/blob/main/packages/react-reconciler/src/ReactChildFiber.js
function reconcileChildrenArray(returnFiber, currentFirstChild, newChildren, lanes) {
  let resultingFirstChild = null;
  let previousNewFiber = null;
  let oldFiber = currentFirstChild;
  let lastPlacedIndex = 0;
  let newIdx = 0;
  let nextOldFiber = null;

  // ========== 1. 顺序对比阶段 ==========
  for (; oldFiber !== null && newIdx < newChildren.length; newIdx++) {
    if (oldFiber.index > newIdx) {
      nextOldFiber = oldFiber;
      oldFiber = null;
    } else {
      nextOldFiber = oldFiber.sibling;
    }

    const newFiber = updateSlot(returnFiber, oldFiber, newChildren[newIdx], lanes);

    if (newFiber === null) {
      if (oldFiber === null) oldFiber = nextOldFiber;
      break;
    }

    lastPlacedIndex = placeChild(newFiber, lastPlacedIndex, newIdx);

    if (previousNewFiber === null) {
      resultingFirstChild = newFiber;
    } else {
      previousNewFiber.sibling = newFiber;
    }

    previousNewFiber = newFiber;
    oldFiber = nextOldFiber;
  }

  // ========== 2. 处理边界情况 ==========
  if (newIdx === newChildren.length) {
    // 新 children 用完 → 删除剩余旧 fiber
    deleteRemainingChildren(returnFiber, oldFiber);
    return resultingFirstChild;
  }

  if (oldFiber === null) {
    // 旧 fiber 用完 → 创建剩余新 fiber
    for (; newIdx < newChildren.length; newIdx++) {
      const newFiber = createChild(returnFiber, newChildren[newIdx], lanes);
      if (newFiber === null) continue;

      lastPlacedIndex = placeChild(newFiber, lastPlacedIndex, newIdx);
      if (previousNewFiber === null) {
        resultingFirstChild = newFiber;
      } else {
        previousNewFiber.sibling = newFiber;
      }
      previousNewFiber = newFiber;
    }
    return resultingFirstChild;
  }

  // ========== 3. Map diff 阶段 ==========
  const existingChildren = mapRemainingChildren(returnFiber, oldFiber);

  for (; newIdx < newChildren.length; newIdx++) {
    const newFiber = updateFromMap(existingChildren, returnFiber, newIdx, newChildren[newIdx], lanes);
    if (newFiber !== null) {
      lastPlacedIndex = placeChild(newFiber, lastPlacedIndex, newIdx);
      if (previousNewFiber === null) {
        resultingFirstChild = newFiber;
      } else {
        previousNewFiber.sibling = newFiber;
      }
      previousNewFiber = newFiber;
    }
  }

  existingChildren.forEach(child => deleteChild(returnFiber, child));
  return resultingFirstChild;
}

不难发现, reconcileChildrenArray 方法中有三个 for loop, 我们可以将它们看作三个阶段, 分别为:

  1. 顺序对比阶段
    • 从头开始,新旧数组逐一比较。
    • 相同 key/type → 复用;遇到不匹配 → break。
  2. 理边界阶段
    • 新数组比旧数组短 → 删除多余旧节点。
    • 新数组比旧数组长 → 创建多余新节点。
  3. Map Diff 阶段
    • 把剩余的旧节点放进 Map(key → fiber)。
    • 新节点依次查找 Map:找到就复用,没找到就新建。
    • 未被复用的旧节点 → 删除。
    • 顺序不一致的复用节点 → 打上 Placement(移动)标记。

阶段1 - 顺序对比阶段

首先, React 会默认新的 Children Array 和旧的 Children Array 是完全一致的。所以,会先同时遍历newChildren 和 oldFiber 来进行顺序对比,并尝试调用 updateSlot 复用旧的 fiber。

updateSlot 方法会判断新旧节点的 keytype 是否相等,如果相等,则返回并复用旧的fiber; 如果不相等,则表示无法复用旧的fiber,所以,返回 null 并退出第一阶段的 for 循环,结束本次遍历。

总结: 这个阶段最优:如果 key 和 type 都一样,直接调用 useFiber 复用旧 fiber。一旦遇到不能复用(key/type 不匹配) 则退出顺序对比,进入阶段 3。

阶段2 - 处理边界阶段

阶段2处理的是边界情况。

当阶段一遍历结束后,如果 oldFiber 有值, 但 newChildren 已遍历完毕, 说明有移除的旧节点,此时便会调用deleteRemainingChildren 删除剩余旧 fiber。

当阶段一遍历结束后,如果 oldFiber 为空,但 newChildren 还没有遍历完,说明有新增节点,于是调用 createChild 创建剩余新节点。

总结: 这是 fast path,只做纯删除或纯新增,性能最好。

阶段3 - Map Diff阶段

如果阶段1没有遍历结束便提前终止,说明在顺序同时遍历新旧children的时候,新旧两个节点无法复用。有三种原因可能导致这种情况,分别是:

  1. 中间插入元素
  2. 中间删除元素
  3. 元素位置变化

此时,会创建一个 existingChildren Map, 并将,旧fiber中剩余的节点存入map中,确保 可以快速判断 newChildren 中剩余的元素是否可以复用。

最后把没有被复用的旧 fiber 全部删除。

reconcileChildrenArray示例:

为了方便同学们理解,下面将通过一个例子来演示整个过程:

比如,现在有一个 A 节点,在旧 fiber 中 A 节点的子元素为 B->C->D;在新的 element A 中, 它的子节点(代码中的newChildren)变为了 B->D->C

第一步: 复用B节点

首先,会进入第一阶段-顺序对比阶段。该阶段会同时遍历 oldFibernewChildren。此时 oldFiber 为 B, newIdx等于0。 因为type和key都一样,所以直接复用。

image.png

第二步: key不一致,提前中断第一阶段

B节点成功复用后, 第一阶段会继续循环。这时,oldFiber 会变成 B.sibling, 也就是 C 节点, newIdx 也变成了 1, 对应D节点。

但是由于 key 不一致,无法复用, updateSlot 最终返回 null。 导致第一阶段循环提前中断,并进入第三阶段- Map Diff阶段。

image.png

第三步: 创建Map

第一阶段的 for 循环提前中断后,来到第三阶段。此时,会先创建一个 existingChildren map,并把剩余旧 fiber,C 和 D 存入 map, Map 的 key 为 fiber 的 key,value 则为 fiber对象本身。

image.png

第四步: 遍历剩余 newChildren,用 key 查 Map

image.png

最后,遍历剩余 newChildren,并调用 updateFromMapkey 查 Map: 如果命中则返回该fiber并复用。 未命中则新建fiber并返回新建的fiber。 在该示例中,newChildren 中的 DC 通过 key 2 和 key 3 分别命中,所以会直接复用旧 fiber 中的 CD

至此,整个diff流程就完成了。

小结:

我希望这篇文章能帮助大家更好的理解 React 的 diff 算法,并能回答出下面几个问题:

  1. React 为什么需要 Diff 算法?

  2. React Diff 的三大基本策略是什么?

  3. key 的作用是什么?为什么推荐使用稳定的 key?