七天背完前端面试八股文,面试通过率99%

417 阅读9分钟

很多人都说现在都不面传统八股了,确实,这一点很真实,前端技术更迭很快,一些框架技术都在不停地更新,但现在的面试大家有没有发现,八股原理,场景、算法、手撕、项目等,都有人问,虽然常规八股确实问的少,但是现在原理问的多啊。

根据身边人面试情况反馈,很多公司需要的是一个通过即可上手的前端,这需要你技术不水的同时,还需要涉及很多知识点,起码你要有4年左右的经验,那么一些新手怎么办呢,优秀的大厂会收,而一些技术平庸的,只能自求多福,所以现在的低经验前端,基本要求只是混进去再说。

一句很现实的话,我可以顶着压力回家疯狂学习,但不能顶着压力四处找工作!

熟悉前端的都知道,大部分工作的日常就是找工作!!!

所以今天,八股作为基础,理念说的没问题,只要不碰到手撕,再刷刷场景题,是可以很快入职的,身边人亲测,当然,能否留在公司就看自己了!!!

正文

JavaScript(100高频)

相比于npm和yarn,pnpm的优势是什么?
如果使用 Math.random()计算中奖概率会有什么问题吗?
举例说明你对尾递归的理解,以及有哪些应用场景
说说你对 Iterator, Generator 和Async/Await 的理解
怎么使用js实现拖拽功能?
前端跨页面通信,你知道哪些方法?
JavaScript脚本延迟加载的方式有哪些?
怎么理解ES6中Generator的?使用场景有哪些?
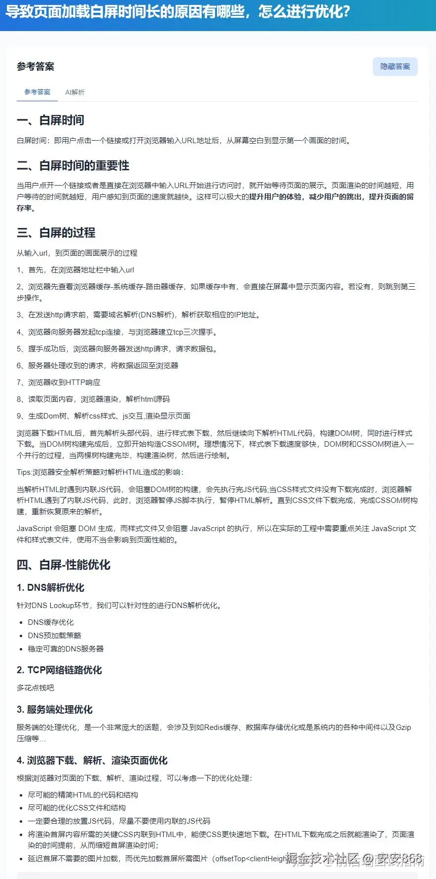
导致页面加载白屏时间长的原因有哪些,怎么进行优化?
微前端中的应用隔离是什么,一般是怎么实现的?
JavaScript对象的底层数据结构是什么?
浏览器和Node中的事件循环有什么区别?
版本号排序
哪些原因会导致js里this指向混乱?
怎么实现大型文件上传?
说说你的ES6-ES12的了解
Promise的 finally怎么实现的?
怎么使用js动态生成海报?
异步编程有哪些实现方式?
AST语法树是什么?
JS内存泄露的问题该如何排查?

React框架题

React Reconciler 为何要采用 fiber 架构?

useState是如何实现的?

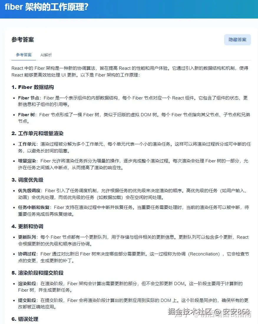
fiber架构的工作原理?

React Fiber是什么?

简单介绍下React中的diff算法

如何让useEffect 支持 async/await?

React中怎么实现状态自动保存(KeepAlive)?

ReactFiber是如何实现更新过程可控?

react中懒加载的实现原理是什么?

React有哪些性能优化的方法?

不同版本的React都做过哪些优化?

React18新特性

说说你对ReactHook的闭包陷阱的理解,有哪些解决方案?

React中,怎么给children添加额外的属性?

Fiber为什么是React性能的一个飞跃?

react是否支持给标签设置自定义的属性,比如给video标签设置webkit-playsinline?

说说React render阶段的执行过程

React中,fiber是如何实现时间切片的?

Vue框架题

Vue模板是如何编译的

vue3相比较于vue2,在编译阶段有哪些改进?

说说Vue页面渲染流程

Vue项目中,你做过哪些性能优化?

如果使用Vue3.0实现一个Modal,你会怎么进行设计?

Vue3.0里为什么要用 Proxy API 替代defineProperty API?

Vue有了数据响应式,为何还要diff?

说说vue3中的响应式设计原理

说说 Vue 中 CSS scoped 的原理

vue3的响应式库是独立出来的,如果单独使用是什么样的效果?

手写vue的双向绑定

什么是虚拟DOM?如何实现一个虚拟DOM?说说你的思路

SSR是什么?Vue中怎么实现?

说下Vite的原理

TypeScript面试题

如何检查TypeScript中的null和undefined?

如何将unknown类型指定为一个更具体的类型?

Typescript中什么是类类型接口?

说说你对 typescript 的理解?与javascript的区别?

什么是TypeScript Declare关键字?

in运算符作用是什么?

纯TS项目工程中,如何使用alias path?

使用TS实现一个判断传入参数是否是数组类型的方法

TypeScript 中的 getter/setter是什么?你如何使用它们?

unknown是什么类型?

never是什么类型,详细讲一下

请实现下面的sleep 方法

TypeScript中的方法重写是什么?

tsconfig.json文件有什么用?

typescript 中的 is关键字有什么用?

TypeScript中的类是什么?你如何定义它们?

Typescript中never 和 void 的区别?

性能优化面试题

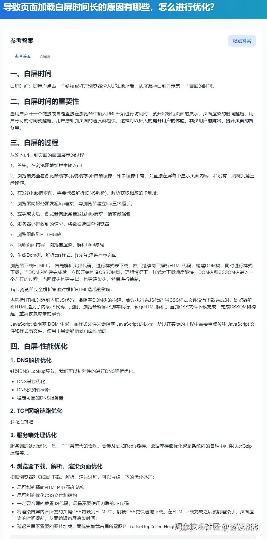
导致页面加载白屏时间长的原因有哪些,怎么进行优化?

Service Worker是如何缓存http 请求资源的?

怎么统计页面的性能指标?

如何优化DOM树解析过程?

DNS预解析是什么?怎么实现?

如何防止CSS阻塞渲染?

虚拟DOM一定更快吗?

如果某个页面有几百个函数需要执行,可以怎么优化页面的性能?

React.memo()和 useMemo() 的用法是什么,有哪些区别?

SPA首屏加载速度慢的怎么解决

在React中可以做哪些性能优化?

前端性能优化指标有哪些?怎么进行性能检测?

怎么进行站点内的图片性能优化?

什么是内存泄漏?什么原因会导致呢?

如何用webpack来优化前端性能

为何现在市面上做表格渲染可视化技术的,大多数都是canvas,而很少用svg 的?

script标签放在header里和放在body底部里有什么区别?

SPA(单页应用)首屏加载速度慢怎么解决?

浏览器为什么要请求并发数限制?

dom渲染能使用GPU加速吗?

css加载会造成阻塞吗?

以用户为中心的前端性能指标有哪些?

有些框架不用虚拟dom,但是他们的性能也不错是为什么?

script 标签中,async 和 defer 两个属性有什么用途和区别?

如何优化大规模dom操作的场景?

谈谈对 window.requestAnimationFrame的理解

页面加载的过程中,JS文件是不是一定会阻塞DOM和 CSSOM的构建?

CSR、SSR、SSG、NSR、ESR、ISR 都是什么?

衡量页面性能的指标有哪些?

讲一下png8、png16、png32的区别,并简单讲讲png的压缩原理

script预加载方式有哪些,这些加载方式有何区别?

说说常规的前端性能优化手段

canvas性能为何会比 html/css好?

如果使用CSS提高页面性能?

CSS优化、提高性能的方法有哪些?

将静态资源缓存在本地的方式有哪些?

工程化 面试题

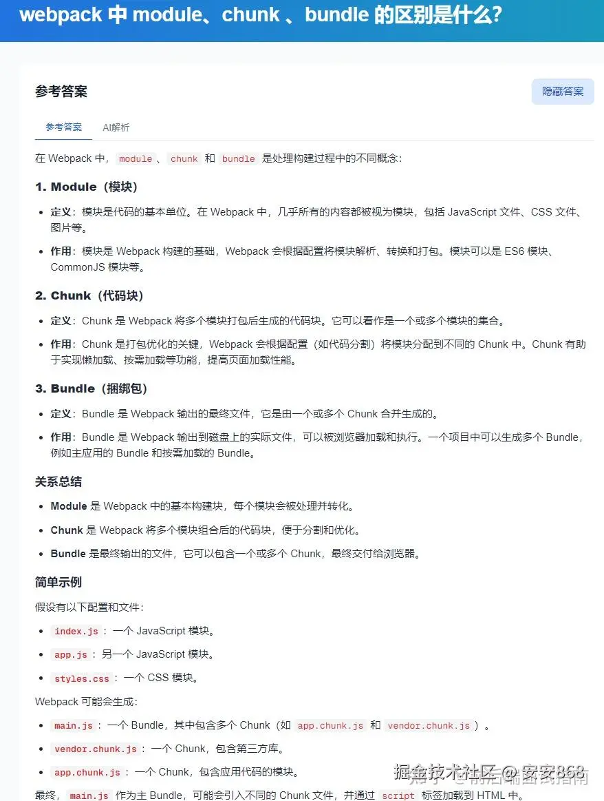
webpack 中 module、chunk、bundle 的区别是什么?

说说你对前端工程化的理解

webpack loader 和 plugin 实现原理

为什么webpack可以通过文件打包,让浏览器可以支持CommonJs规范?

webpack tree-shaking在什么情况下会失效?

微前端中的路由加载流程是怎么样的?

说下Vite的原理

如何组织monorepo工程?

说说webpack的构建流程?

npm lock 文件了解多少?

npm中的“幽灵依赖”是什么?

说说你对Source Map 的了解

为什么现代前端应用需要打包工具进行打包编译?

ES6代码转成ES5代码的实现思路是什么?

webpack的module、bundle、chunk分别指的是什么?

什么是CICD?

浏览器是否支持CommonJs规范?

谈谈你对Webpack的认识

webpack treeShaking机制的原理是什么?

package.json里面sideEffects 属性的作用是什么?

什么情况下会导致webpack treeShaking失效?

为什么SPA应用都会提供一个hash路由,好处是什么?

webpack分包的方式有哪些?

面试官:说说Loader和Plugin的区别?编写Loader,Plugin的思路?

项目场景题

怎么在前端页面中添加水印?

如何封装一个请求,让其多次调用的时候,实际只发起一个请求的时候,返回同一份结果?

web网页如何禁止别人移除水印

react中怎么实现下拉菜单场景,要求点击区域外能关闭下拉组件

如何搭建一套灰度系统?

React 如何实现vue 中 keep-alive的功能?

如何监控前端页面的崩溃?

如何在前端团队快速落地代码规范

前端如何实现即时通讯?

用户访问页面白屏了,原因是啥,如何排查?

如何给自己团队的大型前端项目设计单元测试?

如何做一个前端项目工程的自动化部署,有哪些规范和流程设计?

你参与过哪些前端基建方面的建设?

假如让你负责一个商城系统的开发,现在需要统计商品的点击量,你有什么样设计与...

前端怎么做错误监控?

怎么实现同一个链接,PC访问是web应用,而手机打开是一个H5应用?

token过期后,页面如何实现无感刷新?

如何解决页面请求接口大规模并发问题

前端单页应用History路由模式,需要如何配置nginx?

web应用中如何对静态资源加载失败的场景做降级处理?

什么是单点登录,以及如何进行实现?

SPA首屏加载速度慢的怎么解决

Redux 和Vuex的设计思想是什么?

怎么使用webpack,将JS文件中的 css提取到单独的样式文件中?

站点一键换肤的实现方式有哪些?

实现table header 吸顶,有哪些实现方式?

以上便是今天的内容总结,由于篇幅长度关系,所以部分展示!

github:github.com/encode-stud…

希望能帮到大家在这个9月最后时间内拿到心仪的offer!

没有面试的也不要气馁,国庆好好准备,来了广投,你总会拿到offer的!!!