Micronaut 与 GraalPy 的集成指南:在 JVM 微服务中运行 Python

174 阅读14分钟

一、Micronaut 与 GraalPy 介绍

1. Micronaut 是什么?

Micronaut 是一个现代化的、基于 JVM(Java 虚拟机)的全栈框架,用于构建模块化、易于测试的微服务和无服务器应用程序。

你可以把它理解为 Spring Boot 的一个更轻量、更高效的替代品,尤其为云原生和 serverless 环境而设计。它的核心目标是提供快速的启动速度和极低的内存占用。

Micronaut 的核心特性与优势:

  1. 编译时依赖注入和控制反转 (IoC)

    • 这是 Micronaut 与 Spring 等传统框架最大的不同。Spring 在应用启动时通过反射来扫描类路径、创建 Bean 定义并注入依赖,这个过程较慢。
    • Micronaut 在编译时就处理了依赖注入和信息。它使用 Java 的注解处理器来生成所有必要的元数据和工厂类。这意味着:
      • 启动速度极快:应用启动时不需要做大量的反射和类路径扫描。
      • 内存占用低:减少了运行时的元数据开销。
      • 对 GraalVM Native Image 非常友好(因为反射用得少)。
  2. 极快的启动速度和低内存开销

    • 使其成为函数即服务 (FaaS)  和容器化环境的理想选择。在这些环境中,快速启动和缩减规模以节省成本至关重要。
  3. 全面的功能

    • 尽管轻量,但它提供了构建现代应用所需的一切:HTTP 服务器/客户端、服务发现、配置管理、消息传递、数据访问、安全性等。
  4. 对多种 JVM 语言的支持

    • 原生支持 Java、Kotlin 和 Groovy。这也是 GraalPy 能与之结合的基础。 简单总结:Micronaut 是一个为云原生时代设计的高性能、轻量级 Java 框架。

2. 将 GraalPy 与 Micronaut 一起使用

现在,我们来谈谈如何将 GraalPy 融入这个生态。

2.1 GraalPy 是什么?

GraalPy 是 GraalVM 项目提供的一个 Python 运行时。它允许你在 GraalVM 上运行 Python 代码。它的一个重要特点是能与 GraalVM 的其他功能(尤其是 Truffle 语言互操作)无缝集成,让你能在 JVM 上高效地运行 Python,并与其他语言(如 Java、JavaScript、Ruby)进行互操作。

2.2 为什么以及如何将它们结合?

结合的目的是为了在 Micronaut 这个高效的微服务框架中,直接使用 Python 的库或逻辑

典型的工作流程和优势:

  1. 多语言微服务

    • 你的主体微服务是用 Java/Kotlin 通过 Micronaut 构建的,性能高、启动快。
    • 但你需要使用一个只有 Python 才有的强大库(例如在数据科学、机器学习领域,如 numpypandasscikit-learn)。
    • 传统做法:需要单独启动一个 Python 服务,然后通过 REST API 或 gRPC 与之通信。这增加了网络延迟和系统复杂性。
    • GraalPy + Micronaut 的做法:你可以直接在 Micronaut JVM 进程中通过 GraalPy 运行 Python 代码和调用这些库!这样就避免了进程间通信的开销。
  2. 技术实现

    • Micronaut 应用运行在 GraalVM JDK 上。
    • 在 Micronaut 的 Java 代码中,你可以使用 GraalVM 的 Polyglot API 来创建一个 Python 上下文(Context),然后直接 eval Python 脚本或者调用其中定义的函数。
    • 示例代码片段
    import org.graalvm.polyglot.*;
    
    @Controller("/python")
    public class PythonController {
    
        @Get("/run-script")
        public String runPythonScript() {
            try (Context context = Context.create("python")) {
                // 执行一段 Python 脚本
                Value result = context.eval("python", "1 + 2");
                return "The result from Python is: " + result.asInt();
            }
        }
    
        @Get("/use-library")
        public String usePythonLibrary() throws IOException {
            try (Context context = Context.create("python")) {
                // 加载一个 Python 文件(里面可能定义了函数和使用了第三方库)
                Source source = Source.newBuilder("python", new File("path/to/your_script.py")).build();
                context.eval(source);
    
                // 获取 Python 文件中定义的函数并调用
                Value pythonFunction = context.getBindings("python").getMember("your_python_function");
                Value result = pythonFunction.execute("argument_from_java");
                return result.asString();
            }
        }
    }
    
  3. 与 Native Image 结合(终极优势)

    • GraalVM 另一个革命性的功能是 Native Image,它可以将 JVM 应用提前编译成本地机器码,生成一个独立的可执行文件。
    • Micronaut 因为编译时处理的特点,与 Native Image 兼容性极好。
    • 你可以创建一个同时包含 Micronaut 和 GraalPy Python 代码的 Native Image 可执行文件。
    • 结果:你得到了一个启动速度极快(几十毫秒)、资源占用极低的单一可执行文件,而这个文件内部却运行着 Python 的逻辑!这对于 Serverless 函数(如 AWS Lambda)来说是完美的,因为冷启动问题得到了极大的缓解。

3. Micronaut 优势原

3.1 Micronaut 的核心优势

Micronaut 的优势可以概括为“两快一低一易”:

  1. 极快的启动速度:远超传统框架(如 Spring Boot),通常可达毫秒级。
  2. 极低的内存占用:运行时内存消耗显著降低。
  3. 更小的应用体积:尤其在与 GraalVM Native Image 结合时,能生成极小的独立可执行文件。
  4. 易于测试:编译时处理使得依赖注入不依赖于运行时反射,单元测试更简单、更快速。

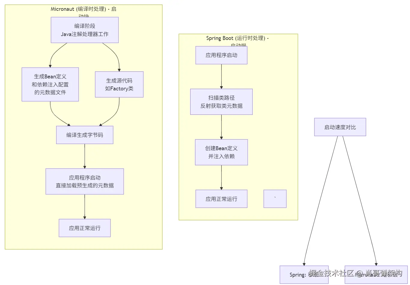
3.2 核心优势原理:编译时处理 (Compile-Time Processing)

Micronaut 所有优势的根源都来自于其  “编译时处理”  的设计哲学。这与 Spring 等传统框架的  “运行时处理”  模式截然不同。

Spring Boot 在启动时(运行时)需要完成大量繁重的工作:类路径扫描、反射读取注解、动态生成代理对象等。这些操作都非常耗时,导致启动缓慢。

而 Micronaut 则巧妙地将这些工作 前移到了编译期

  • 在您使用 mvn compile 或 gradle compileJava 时,Micronaut 的注解处理器就已经开始工作。
  • 它会分析您的代码(如 @Controller@Inject 等注解),预先生成所有必要的配置元数据、工厂类(Factory)和代理类(Proxy)的源代码。
  • 这些生成的代码随后被编译成标准的 .class 文件,与您的业务代码一起打包。

3.3原理带来的好处:

  1. 启动快:应用启动时,无需再执行类路径扫描和反射元数据收集这些耗时操作。所需的依赖注入元数据和工厂类都已准备就绪,直接使用即可,因此启动速度极快。
  2. 内存低:避免了在内存中存储大量的反射元数据和动态生成的代理类,减少了内存开销。
  3. 原生友好:由于大量使用了编译时代码生成而非运行时反射,使得 Micronaut 应用非常容易被 GraalVM Native Image 编译为本地可执行文件。Native Image 对反射的支持需要额外配置,而 Micronaut 从设计上就规避了这个问题。
  4. 易于测试:因为依赖关系在编译时就已经确定并生成,所以在单元测试中,您可以非常容易地创建对象而不需要启动整个应用上下文,测试用例写得简单,跑得也快。

3.4 优势领域

Micronaut 的特性,下图概括了其架构的各个优势领域及其应用场景:

总而言之,Micronaut 通过一种前瞻性的设计,将重量级操作从运行时转移到了编译时,用更长的编译时间换取了运行时极致的性能表现,特别契合现代云原生和 Serverless 架构对应用启动速度和资源消耗的严苛要求。

4. 小结总结

技术角色带来的好处
Micronaut微服务框架提供高效、快速启动的微服务基础架构。
GraalVM底层运行时提供运行多种语言(包括 Java 和 Python)的能力和高性能的 Native Image 编译。
GraalPyPython 运行时让 Python 代码能在 GraalVM 上运行,并与 Java 代码高效互操作。

将它们结合使用的价值在于:你可以在一个高性能、快启动的 Java 微服务中,无缝、高效地直接调用 Python 的生态系统,而无需忍受传统多服务架构带来的网络开销和复杂性,最终还能打包成一个更极致的原生可执行文件。

二、GraalVM Native Image 解决什么问题?

Native Image 是 GraalVM 提供的一项革命性技术,它的核心目标是解决传统 JVM(如 HotSpot)在特定场景下的关键痛点,尤其是启动速度、内存占用和分发复杂度问题。

它通过提前编译(Ahead-of-Time, AOT)  将 Java 应用程序编译成一个独立的、平台相关的本地可执行文件(称为 native image 或 native executable)。这个文件不再需要传统的 JVM 来运行,它直接包含了应用程序代码、必要的库、以及一个精简的运行时组件(称为 “Substrate VM”)。

以下是它具体解决的核心问题:

  1. 极致的启动速度(Slow Startup Time)

    • 问题:传统 JVM 应用启动慢,因为需要经历加载字节码、JIT 编译热点代码、类加载等过程。这对于短期运行的进程是致命的,例如:
      • 云函数/Serverless (FaaS) :如 AWS Lambda。冷启动延迟高,用户体验差,成本也更高(因为计费时间包含初始化时间)。
      • 命令行工具 (CLI) :如 git,用户期望它能瞬间响应,而不是先等待 JVM 启动。
      • 微服务:在需要快速扩缩容的容器化环境中,缓慢的启动意味着无法及时处理突增的流量。
    • 解决方案:Native Image 将所有的代码都提前编译为机器码,启动时直接执行,消除了类加载、解释执行和初始 JIT 编译的开销,通常能达到毫秒级的启动速度。
  2. 更低的内存占用(High Memory Footprint)

    • 问题:JVM 本身就需要消耗内存(元空间、JIT 编译器、缓存等)。对于运行在资源受限环境(如小型容器、边缘设备)的应用,这是一笔不小的开销。
    • 解决方案:Native Executable 是一个紧凑的静态编译二进制文件。它不包含 JVM 的绝大部分组件,因此运行时内存开销显著降低,特别适合高密度部署。
  3. 更小的应用包和更简单的分发(Packaging and Distribution)

    • 问题:分发一个 JVM 应用通常需要提供一个 JAR/WAR 文件,并要求目标机器安装正确版本的 JDK/JRE。这增加了依赖管理的复杂性。
    • 解决方案:Native Executable 是一个完全自包含的静态二进制文件(在某些配置下)。你可以像分发任何本地程序一样分发它,用户无需安装 Java 环境即可运行,极大简化了部署和交付流程。
  4. 增强的安全性(Security)

    • 由于去除了大量动态特性(如反射的默认支持被限制),攻击面相对减小。并且可以通过工具分析,提前知道所有需要执行的代码。 当然,它也有代价(Trade-offs):
  • 更长的构建时间:AOT 编译比传统的编译成字节码要慢得多。
  • 运行时优化能力减弱:无法像 JIT 编译器那样根据运行时 profiling 信息进行激进优化,峰值性能可能略低于长时间运行在 JVM 上的应用。
  • 语言动态性支持受限:反射、动态代理、JNI 等需要在构建时通过配置明确告知编译器,否则会在运行时出错。

1. 怎么使用 Native Image?

使用 Native Image 的基本流程如下:

1.1 前提条件

  1. 安装 GraalVM JDK 并使其成为你的默认 JAVA_HOME。

  2. 确保 GraalVM 的 native-image 工具已经安装。可以通过 GraalVM 的包管理器 gu 来安装:

    gu install native-image
    

步骤 1:编写一个简单的 Java 应用

创建一个简单的 “Hello World” 项目。例如,文件名为 HelloWorld.java

public class HelloWorld {
    public static void main(String[] args) {
        System.out.println("Hello, Native Image!");
    }
}

步骤 2:编译 Java 代码

使用 GraalVM 的 javac 编译它(使用系统自带的 javac 也可以):

javac HelloWorld.java

这会生成 HelloWorld.class 文件。

步骤 3:构建 Native Image

这是最关键的一步。使用 native-image 命令将 .class 文件编译成可执行文件:

native-image HelloWorld

这个过程会执行一系列操作:静态分析、代码可达性分析、并将所有需要的代码提前编译成机器码。

构建完成后,你会当前目录下生成一个名为 helloworld(在 Windows 上是 helloworld.exe)的可执行文件。

步骤 4:运行 Native Executable

直接运行生成的可执行文件:

./helloworld

你会立刻看到输出 Hello, Native Image!。你可以用 time 命令感受它的启动速度,几乎是瞬时的。

2. 更实际的例子:配合 Maven/Gradle

对于真实的项目,你肯定不会手动执行这些命令。主流构建工具都有插件支持:

Maven:

  1. 在 pom.xml 中配置 native-maven-plugin

  2. 使用 Maven 生命周期来构建:

    # 编译并构建 native image
    mvn native:compile -Pnative
    
    # 或者,通常更常见的是使用:
    mvn clean package -Pnative
    

    插件会帮你处理好类路径和所有参数。

Gradle:

  1. 应用 org.graalvm.buildtools.native 插件。
  2. 运行 Gradle 任务:
    ./gradlew nativeCompile
    
    构建结果通常在 build/native/nativeCompile/ 目录下。

3. 处理复杂情况:反射、JNI 等

如果你的代码使用了反射(比如 Spring、Jackson 等库大量使用),你需要告诉 native-image 工具哪些类、方法、字段需要在运行时被反射访问。否则,这些代码在运行时将无法工作。

主要有两种方式:

  1. 运行时配置(手动) :编写 JSON 配置文件(reflect-config.jsonproxy-config.json 等),并在构建时通过 -H:ConfigurationFileDirectories=/path/to/config-dir/ 参数提供给 native-image 命令。这种方式非常繁琐。

  2. 原生镜像构建时跟踪(推荐) :这是更现代和自动化的方式。

    • 你不需要直接编写 JSON 文件。
    • 你首先使用普通的 JVM 运行你的应用,但需要加上特殊的 native-image-agent 代理:
      java -agentlib:native-image-agent=config-output-dir=/path/to/config-dir/ -jar your-app.jar
      
    • 然后,你尽可能地执行你的应用代码(运行测试、调用 API 等),这个代理会跟踪并记录下所有动态特性的使用(反射、JNI、资源加载等),并自动生成对应的 JSON 配置文件。
    • 最后,在真正构建 Native Image 时,指向这个配置目录。插件(如 Maven/Gradle 插件)通常会帮你自动化这个过程。

4. Native Image 执行流程

4.1 阶段 1:构建时 (Build Time) - native-image 命令

  1. 输入:Java 字节码(.class 文件、JAR 包)和可选的配置文件(用于反射、JNI 等)。
  2. 静态分析 (Static Analysis) :工具会分析所有代码,确定哪些代码、方法、字段在程序运行时是“可达的”(一定会被用到的)。这是基于  “封闭世界假设”(Closed-World Assumption) ——所有代码在构建时都必须可知。
  3. 提前编译 (AOT Compilation) :将所有“可达的”代码提前编译成本地机器码,而不是在运行时才由 JIT 编译。
  4. 堆初始化 (Heap Initialization) :这是一个非常关键的优化。Native Image 会在构建时直接执行大部分的类初始化逻辑,并将已经初始化好的堆内存状态(对象图)直接序列化并嵌入到最终的可执行文件中。
  5. 生成可执行文件:将编译好的机器码、初始化好的堆数据、以及一个极简的运行时(称为 Substrate VM,负责垃圾回收、线程调度等)打包成一个独立的、不需要传统 JVM 的原生可执行文件。

4.2 阶段 2:运行时 (Runtime) - 执行生成的二进制文件

  1. 即时执行:操作系统直接加载该可执行文件。
  2. 快速启动:运行时组件(Substrate VM)被实例化。它直接加载构建时已经初始化好的堆内存镜像,省去了大量的类加载、链接、初始化步骤。
  3. 全速运行:程序立即开始以完整的机器码速度运行main方法,完全跳过了解释执行和 JIT 编译预热阶段。

4.3 对比:传统 JVM 流程

作为对比,灰色框显示了传统 JVM 的启动过程:需要经历耗时的类加载、字节码验证、解释执行和渐进式的 JIT 编译,之后才能达到峰值性能。而 Native Image 牺牲了构建时间,换来了运行时的瞬时启动。

5. 小结总结

方面传统 JVM 应用Native Image 应用
启动速度慢(秒级)极快(毫秒级)
内存占用高(需要 JVM 开销)(无 JVM 开销)
分发需要 JAR + JVM单个可执行文件
峰值性能(JIT 优化)良好(无运行时优化)
构建时间

Native Image 是为云原生、Serverless、CLI 工具和容器化环境而设计的。它用更长的构建时间和轻微的峰值性能代价,换来了启动性能、内存效率和分发简便性的巨大提升,完美地解决了现代应用架构中的新挑战。