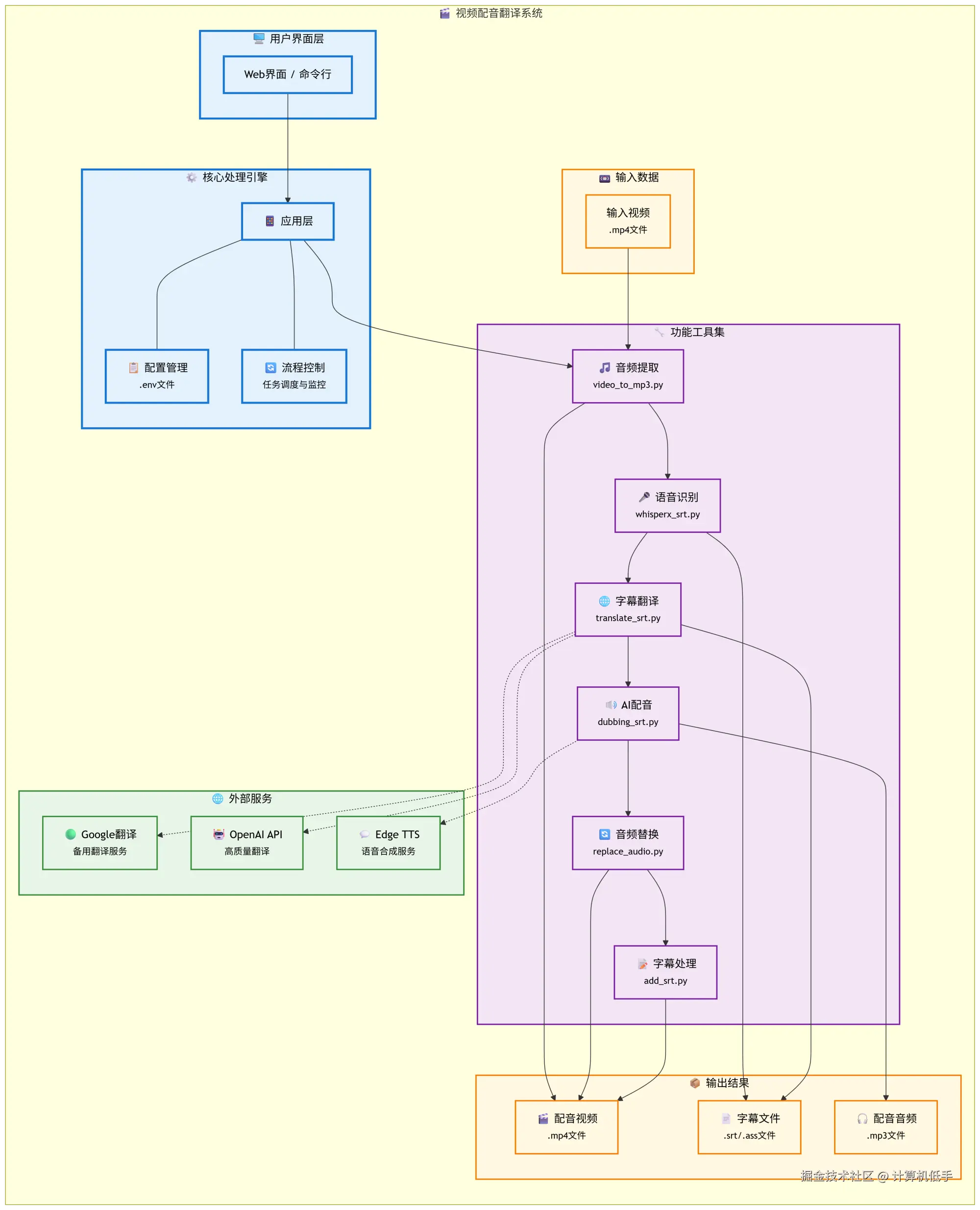
以下是对这个视频转录工具的简单介绍:
- 该工具是一个可以把将视频从一种语言翻译为另一种语言,同时支持语音识别转录、字幕翻译、语音合成
- 目前默认支持英文视频转录成中文视频(可以扩展更多语言)
- 提供Gradio图形界面,操作简单便捷
- 支持Docker快速部署启用
- 开源代码地址参考:github.com/luler/hello…
Docker快速部署与使用实操示例参考: 简易AI字幕翻译与配音工具,可把英文视频转录成中文视频,支持Docker快速部署
以下是对这个视频转录工具的简单介绍:
Docker快速部署与使用实操示例参考: 简易AI字幕翻译与配音工具,可把英文视频转录成中文视频,支持Docker快速部署