“动动嘴”就能开发MCP插件?—— 以股价查询插件为例,教你用轻量云MCP编写属于你自己的插件!

1,678 阅读3分钟

通过MCP,你可以让AI模型与不同的数据源和工具进行无缝交互,让AI从现实世界中获取数据或影响现实世界,而不只局限于对话中。

对于开发者而言编写MCP服务不是什么难事,但如果你没有代码基础,编写一个自己的MCP服务不止要解决代码编写问题,还要解决部署问题,门槛稍高。

而轻量云的MCP Server就较为完美的解决了这些问题,他不止可以自动编写MCP服务端代码,更重要的是能够一键将生成的代码部署到服务器上,全程在控制台就能解决,十分的方便。

不信你往下看就知道了。

下面我会以编写股票实时股价查询插件为例,带你看看轻量云MCP的使用流程。

准备

服务端部署在服务器上,所以首先你得有一台服务器,怎么买服务器就不介绍了,这里主要强调一下服务器的系统。

轻量云的MCP一键部署基于MCP Server应用镜像,如果你还没购买可以购买时选择MCP Server镜像,如果你已经购买可以通过重装系统更换到MCP Server镜像。

注意,重装系统会删除服务器中所有的数据,重装前请注意备份

20250922_5510f0fb15804bbdaba0b2611bd07fdc.png

开始编写

你可以不懂代码,但是你要懂你的需求,只要你能准确描述你的需求,这个步骤就没问题了。

如果你只有一个大致的想法也没关系,在编写中AI会问你问题,带着你一步步接近你的真实需求。 当你明白你的需求后新开一个对话,把需求重新告诉AI问题就解决了。

点击左侧的MCP Server, 进入MCP编写页面

20250922_f007bf637fea4d4f81c6e45ecff5d36c.png

在页面中间有一个输入框,这里是你输入需求的地方。

输入框内容你可以全部删掉后自己写,并不是说一定要在他给定的填空里填内容。

20250922_e68f62cb408e4630b761f052e5216e07.png

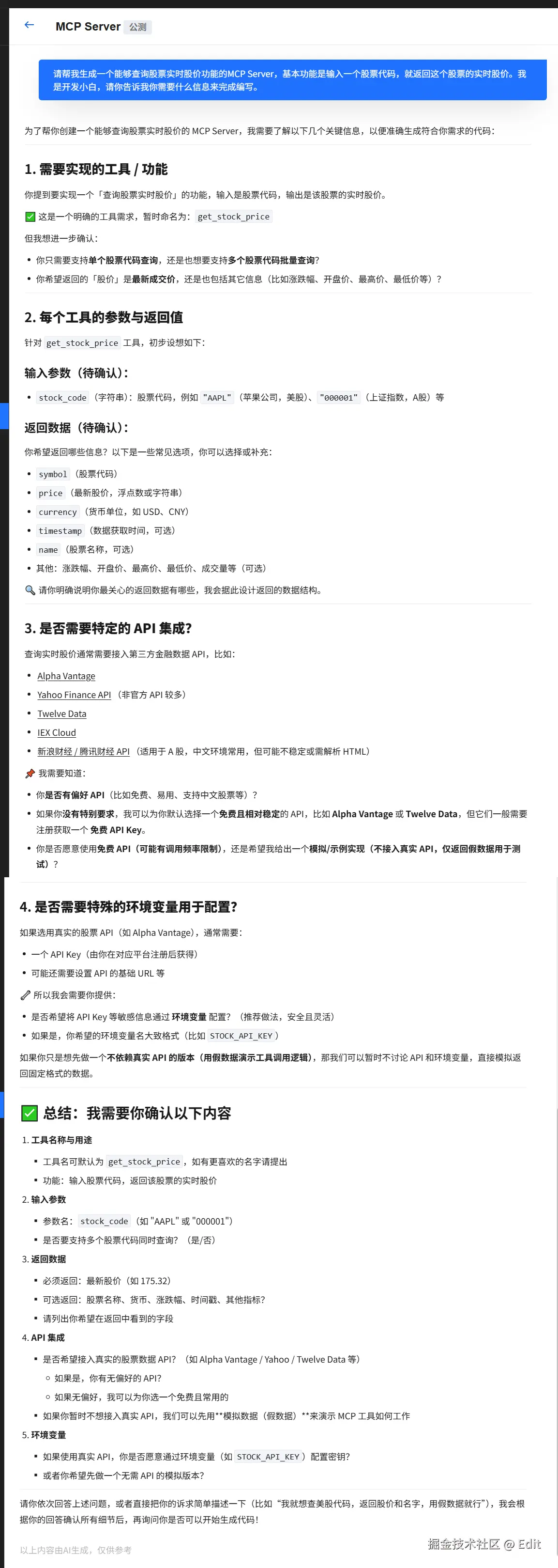
例如我要写一个查查询股票实时股价的MCP,我可以这样写:

20250922_ad049573b09a488f9ff35b9c490e5ec7.png

回车发送后AI会自动帮你分析需求并提出建议。

如下图所示,通过AI的回答我意识到了两个点:

  1. 我只要查A股的股价,这点在一开始描述需求时被我忽略了。
  2. 查股价需要API,我要给AI找一个API让他根据API帮我写。

20250922_4d83b942114a40d38e9fefa9f86c46a4.png

第一步找API,在搜索引擎查找股票相关的API,找到相关文章:

文章:通过雪球API获取股票股价信息 - Python

20250922_74bb4c02d168457d95b4cf80118e6f92.png

这篇文章提供了示例的代码,虽然代码和我要的数据不一样,但是也可以直接发给AI让AI自己分析

20250922_4c664f3c3596425f86234c02e7f47184.png

回答一下AI提问的问题,然后连带上面API的示例代码一起送进AI:

20250922_d1711ed6cdd84ea5a603676c9d4e57ec.png

经过AI分析后会对现有信息进行总结,输出总结结果:

20250922_68298e44e49a4906922fa267fa5676c9.png

看过没问题后根据AI的提示回复"确认",AI会开始编写MCP插件。

20250922_f5f7a9b10d74429093e01b20e4ca1192.png

稍等片刻,AI编写完成后即可开始部署。

部署

编写完成后右侧工具栏下会出现刚编写的MCP插件。

这时点击右上角的部署

20250922_f68a14f25e5f416aaf6405225424788d.png

点击后会出现一个弹窗,选择刚才准备好的轻量,点击部署

20250922_95279d255b424b5aa192924c61d13b40.png

点击部署后会出现一个新弹窗,这时候就部署完成了,点击MCP Server查看部署的结果

20250922_aa6f01a48dea4162afabfbb25f25e764.png

在轻量服务器的MCP Server面板中可以看到刚才部署的MCP插件,点击配置旁的复制按钮

20250922_00f3063230224896a3c12ca04b68f817.png

这里拿CodeBuddy举例,把复制到的配置粘贴到MCP Server配置中

20250922_ab8c0d396a074bdcab45e0abb5bdb65d.png

保存后返回对话框,选择Craft模式,向AI提问:

20250922_40e4e90a9da84698aefbaaab7691f254.png

可以看到效果不错。