为何反射比正常调用慢?

566 阅读6分钟

将从底层原理的角度为你剖析反射性能问题的根源,并使用时序图清晰地展示整个调用过程的差异。

核心结论:为何反射慢?

反射慢的本质在于它将编译时(Compile-time)本该完成的大量工作(如类型检查、方法解析、访问权限校验、调用点优化)转移到了运行时(Run-time) ,并引入了多层的间接调用和对象创建。这些额外的开销在每次反射调用时都会发生。


1. 原理深度分析

a. 正常方法调用 (Direct Invocation)

  1. 编译时绑定与优化: 编译器在编译Java源代码为字节码时,就能确切知道要调用的方法的符号引用(包含类名、方法名、描述符)。在APK安装时,ART的AOT编译器或运行时的JIT编译器会将这些符号引用解析为直接的指针或偏移量
  2. 内联缓存 (Inline Cache) : 对于虚方法,现代运行时(如ART)会使用内联缓存等技术来优化查找过程。一旦确认接收者的类型,后续调用会直接跳转到目标方法,几乎和无虚方法调用一样快。
  3. 机器指令执行: 最终,方法调用被编译成一条简单的invoke-virtualinvoke-direct等指令,后接一个已知的方法地址。CPU可以直接执行,几乎没有额外开销。

b. 反射方法调用 (Reflective Invocation)

调用 Method.invoke(Object obj, Object... args) 的过程极其繁重:

  1. 运行时方法解析: 反射的“方法”是一个java.lang.reflect.Method对象。调用Method.invoke()时,虚拟机必须动态地解析这个对象内部存储的信息(类名、方法名、参数类型),才能在方法表中找到真正要调用的目标方法。这是一个查找过程。

  2. 访问权限检查 (Accessible Check) : 每次调用invoke()时,JVM/ART都必须检查该方法是否对调用者可见(即是否为public,或是否在同一个包内等)。如果使用了setAccessible(true)来抑制访问检查,这个开关本身在ART中也需要一次校验(虽然避免了深入的检查,但仍有判断分支)。

  3. 参数装箱/拆箱与封装 (Argument Marshaling)

    • 反射调用要求参数是Object[]类型。如果你的方法参数是基本类型(如intlong),它们需要被装箱IntegerLong对象放入数组。这产生了额外的对象创建开销。
    • 在调用链的末端,这些参数又需要被拆箱回基本类型,才能传递给真正的目标方法。
    • 对于引用类型参数,虽然不需要装箱,但需要检查参数的实际类型是否与目标方法声明的类型匹配,这又是一次运行时类型检查。
  4. 虚拟机内部调用路径: Method.invoke() 是一个JNI(Java Native Interface)调用。它的实现是Native代码(在art/runtime/native/java_lang_reflect_Method.cc中)。这意味着每次调用都需要从Java世界切换到Native世界,这个上下文切换本身就有开销。在Native侧,ART需要解包参数、进行一系列校验,最后才能派发到实际的方法。

  5. 阻碍优化: 由于反射调用的目标是在运行时动态决定的,编译器(AOT/JIT)很难甚至不可能对它进行激进优化,如方法内联(Inlining) 。而方法内联是现代化编译器最重要的优化手段之一,它能消除调用开销、并为其他优化(如死代码消除、常量传播)创造机会。


2. 时序图对比

下面使用时序图来直观展示两种调用方式的巨大差异。

时序图 1: 正常方法调用 (object.method(arg1, arg2))

normal.png

过程说明

  1. Caller执行编译好的字节码指令(如invoke-virtual)。
  2. 运行时环境(ART)根据已优化的元数据信息,直接找到目标方法的内存地址。这个过程可能已经被JIT/AOT高度优化,甚至可能没有“查找”这一步(因为指令后直接就是地址)。
  3. CPU执行目标方法的机器码。
  4. 结果沿原路返回。

整个过程非常直接、高效。

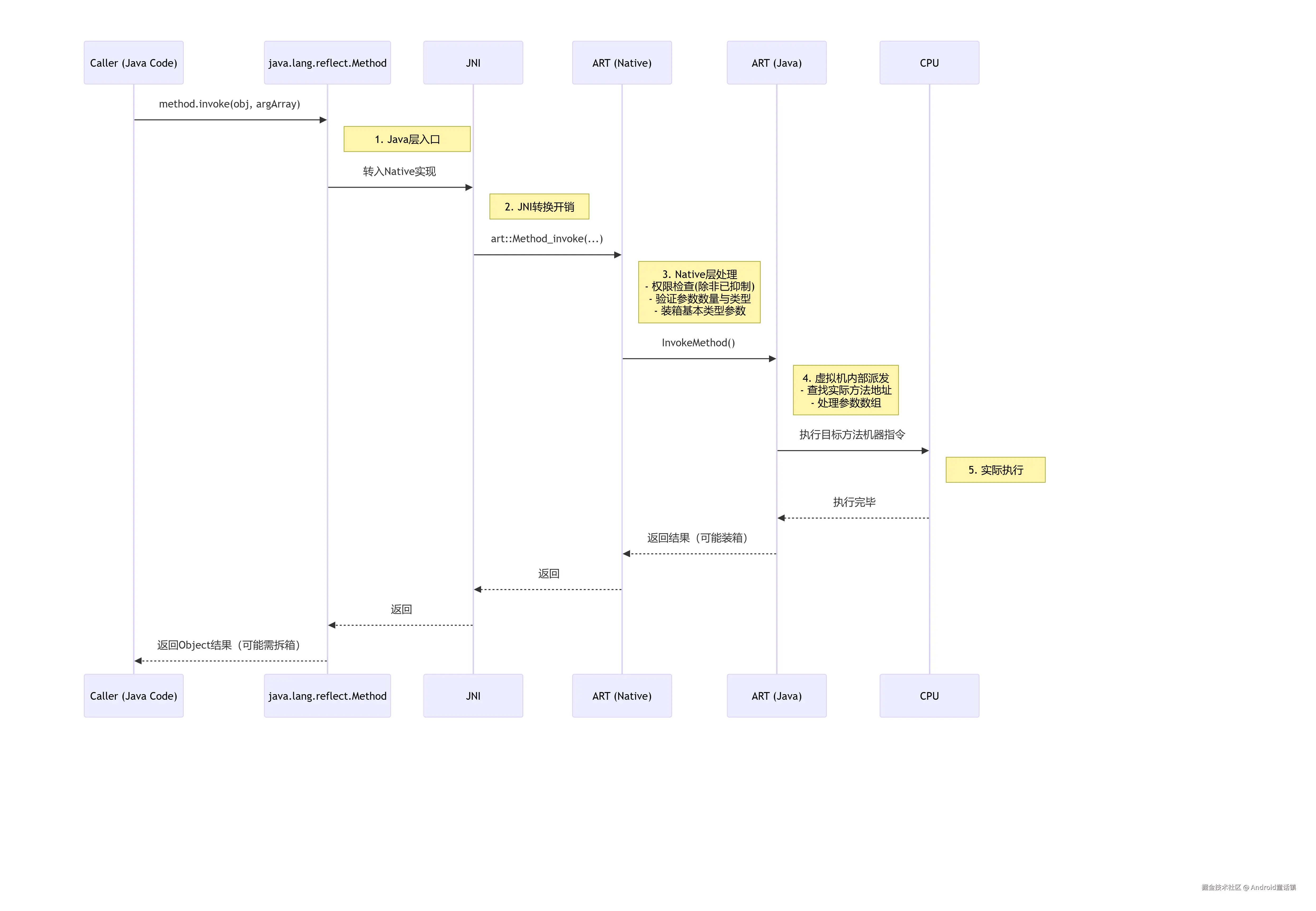
时序图 2: 反射方法调用 (method.invoke(object, argArray))

deepseek_mermaid_20250922_39452c.png

过程说明

  1. 调用Method对象的invoke方法。

  2. 立即通过JNI进入Native世界。 (开销1:JNI转换)

  3. 在Native代码(ART的实现)中,进行一系列的检查和解包:

    • 访问权限检查(开销2:运行时检查)
    • 验证传入的参数数组argArray是否与目标方法的参数列表匹配(数量、类型)。 (开销3:参数 marshaling)
    • 如果参数是基本类型,需要从Object[]中拆箱。 (开销4:装箱/拆箱)
  4. ART虚拟机在运行时解析并找到真正的方法地址,然后派发调用。 (开销5:运行时方法查找)

  5. CPU执行目标方法。

  6. 返回值如果基本类型,需要被装箱成Object(如Integer),然后经过漫长的链条返回。 (开销6:返回值处理)


3. 给Android开发者的建议

理解了原理,我们就能做出更明智的架构决策:

  1. 避免在性能敏感的循环或高频调用中使用反射: 这是铁律。

  2. 预缓存反射对象: 如果不得不用,至少将ClassMethodField等反射对象缓存起来,避免重复查找。例如,在类的静态初始化块中获取Method对象。

  3. 使用setAccessible(true) : 如果不需要严格的访问控制,调用此方法可以避免每次调用时的深度权限检查。但这仍然有一次isAccessible的快速判断。

  4. 考虑替代方案

    • 接口与实现: 使用标准的面向对象设计,如接口和工厂模式。
    • 代码生成 (Code Generation) : 使用注解处理器(APT)在编译时生成辅助代码,从而避免运行时反射。流行的库如 Butter Knife (已被弃用), Dagger2, Glide, Room 等都大量使用此技术。这是反射的最佳替代方案。
    • 方法句柄 (MethodHandle) [API 26+] : 在Android O(API 26)及以上,可以考虑使用java.lang.invoke.MethodHandle。它的设计目标就是作为更现代、更轻量的反射替代方案,性能通常远高于反射(尽管仍不如直接调用),并且与JVM的优化器(如JIT)配合得更好。

总结

方面正常调用反射调用
绑定时间编译时运行时
权限检查编译时一次每次运行时都可能检查
参数传递直接需要装箱/拆箱、数组封装
调用路径直接字节码指令JNI -> Native代码 -> 虚拟机内部派发
优化能力可内联、深度优化难以优化
性能极快