关于HMAC原理和JS加密合作分工的秘密

76 阅读5分钟

前言

文章有任何问题请咨询官方客服

WX20231204-144436@2x.png

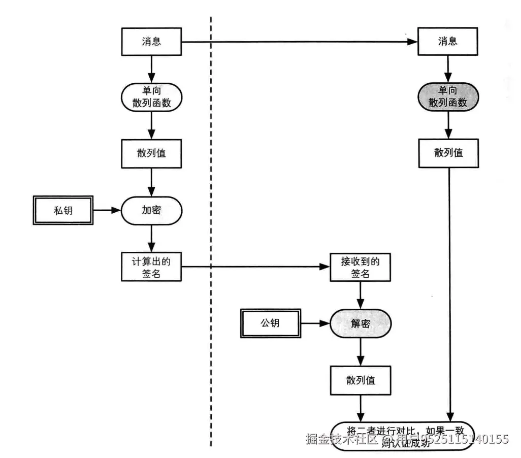
1️⃣ HMAC 是什么?

HMAC 就像是一把“锁 + 哈希”的组合。想象一下,你有一份重要的数据,就像一封重要的信件,你想确保这封信在传递过程中不被篡改,还能证明这封信确实是你发出的。这时候,HMAC 加密就派上用场了。它会用一个密钥(就像一把特殊的锁)和你的数据一起进行哈希运算(可以理解为把信件和锁一起放进一个魔法盒子,经过一番变化,出来一个独特的签名),然后生成一个签名。这个签名就像是信件上的一个特殊标记,只有用同样的密钥和数据才能生成相同的标记。

下面这张图展示了数据 + 密钥 → 哈希 → 签名的流程:

2️⃣ HMAC 有啥用?

HMAC 在很多场景中都非常有用,比如:

  • API 接口签名验证:当客户端向服务端发送请求时,为了确保请求是合法的,没有被中间人篡改,会使用 HMAC 对请求数据进行签名。服务端接收到请求后,会重新计算签名并进行验证。就像你去银行取钱,银行会通过一些特殊的验证方式来确认是你本人在操作。
  • 防止数据篡改:在数据传输过程中,使用 HMAC 可以检测数据是否被修改。如果数据被篡改,重新计算的签名会与原来的签名不同。就像你给朋友寄了一个密封的包裹,朋友收到后发现封条被破坏了,就知道包裹可能被打开过。
  • 登录验证:在用户登录时,可以使用 HMAC 对用户的密码进行加密验证。这样可以增加密码的安全性,防止密码在传输过程中被窃取。

下面是客户端和服务端之间的交互流程图:

3️⃣ HMAC 工作原理图解

HMAC 的底层计算流程有点像一个“洋葱模型”或“内外壳层叠结构”。简单来说,它会先将密钥和一些特定的值进行处理,形成内外两层,然后分别与数据进行哈希运算,最后再进行一次哈希运算得到最终的签名。

下面这张图展示了 HMAC 的底层计算流程:

4️⃣ 简单代码演示(Python + JS)

Python 示例代码

import hmac
import hashlib
​
# 要加密的数据
data = b"Hello, HMAC!"
# 密钥
key = b"mysecretkey"# 创建 HMAC 对象,使用 SHA256 算法
h = hmac.new(key, data, hashlib.sha256)
​
# 获取签名
signature = h.hexdigest()
print("Python 计算的签名:", signature)

JavaScript 示例代码

const crypto = require('crypto');
​
// 要加密的数据
const data = 'Hello, HMAC!';
// 密钥
const key = 'mysecretkey';
​
// 创建 HMAC 对象,使用 SHA256 算法
const hmac = crypto.createHmac('sha256', key);
hmac.update(data);
​
// 获取签名
const signature = hmac.digest('hex');
console.log('JavaScript 计算的签名:', signature);

这里可以想象代码运行后输出结果的截图风格配图,由于无法实际提供截图,你可以自行运行代码查看结果。

5️⃣ 服务端如何验证签名

服务端校验 HMAC 签名的逻辑流程可以分为三步:

  1. 请求:客户端将数据和签名一起发送给服务端。
  2. 生成签名:服务端使用相同的密钥和接收到的数据重新计算签名。
  3. 对比签名:将重新计算的签名与客户端发送的签名进行比较,如果相同,则说明数据没有被篡改,请求是合法的。

下面这张图展示了服务端校验 HMAC 签名的逻辑流程:

6️⃣ HMAC 和普通 Hash 的区别

HMAC 和普通哈希的主要区别在于是否使用了密钥。普通哈希是对数据进行单向转换,生成一个固定长度的哈希值,但无法保证数据的完整性和真实性。而 HMAC 使用了一个密钥,使得生成的签名更加安全,只有拥有相同密钥的人才能生成相同的签名。

下面是一个表格对比 HMAC 和普通哈希的区别:

比较项HMAC普通 Hash
是否使用密钥
安全性高,可验证数据完整性和真实性低,仅能保证数据单向转换
应用场景API 签名、数据验证等数据存储、文件校验等

下面这张图用锁 vs 链条的意象表达了“带密钥的更安全”:

7️⃣ 常见问题答疑(FAQ)

可以用在前端吗?

可以,但需要注意密钥的安全性。在前端使用 HMAC 时,密钥不能暴露在客户端代码中,否则会存在安全风险。一般来说,前端可以使用公钥或临时密钥进行签名,然后在服务端进行验证。

支持哪些哈希算法?

HMAC 可以使用多种哈希算法,如 SHA-1、SHA-256、MD5 等。不同的应用场景可以选择不同的哈希算法,一般建议使用安全性较高的算法,如 SHA-256。

是否会被截获?

虽然 HMAC 可以保证数据的完整性和真实性,但如果密钥被泄露,签名就可能被伪造。因此,保护密钥的安全非常重要。此外,在数据传输过程中,还可以结合其他安全措施,如 HTTPS 协议,来防止数据被截获。

8️⃣ 总结 + 使用建议

总结

HMAC 是一种基于哈希算法的消息认证码,它通过使用密钥和数据进行哈希运算,生成一个签名,用于验证数据的完整性和真实性。HMAC 在很多场景中都有广泛的应用,如 API 接口签名验证、防止数据篡改、登录验证等。

使用建议

  • 选择合适的哈希算法:根据应用场景的安全需求,选择安全性较高的哈希算法,如 SHA-256。
  • 保护密钥安全:密钥是 HMAC 安全的关键,要确保密钥不被泄露。可以使用安全的方式存储和传输密钥,如使用密钥管理系统。
  • 结合其他安全措施:在实际应用中,HMAC 可以结合其他安全措施,如 HTTPS 协议、访问控制等,来提高系统的安全性。
结语

很多加密方案,结合jsjiami的加密,可以有效的保护网页接口。