🌟 现代化发布平台
ReactPress 2.0 是一个现代化的全栈发布平台,使开发者和内容创作者能够轻松灵活地构建专业博客、网站和内容管理系统。它使用现代 Web 技术构建,包括 React 18、Next.js 14、NestJS 10 和 TypeScript 5,提供卓越的开发体验和用户体验。
✨ 主要特性
⚡ 高性能
- 使用服务器组件的 App Router 架构,实现最佳 SSR 效果
- 自动代码分割和懒加载,实现高效的资源管理
- 使用 Next.js 14 Image 组件和自动格式选择的图像优化
🎨 高级主题定制
- 无缝亮/暗模式切换的动态主题切换
- 通过模块化架构实现组件级定制
- 使用 styled-components 实现CSS-in-JS,便于维护样式
🚀 5分钟快速安装
- 具有智能默认设置的零配置设置
- WordPress 式安装向导,提供直观的设置体验
- 具有自动模式迁移的自动数据库配置
- 一键启动开发环境
🔧 独立服务架构
- 解耦客户端和服务器包的模块化设计
- 用于无头 CMS 集成的独立客户端部署
- 具有 RESTful API 暴露的独立服务器运行
🔐 安全特性
- 支持刷新令牌的 JWT 认证
- 具有自适应节流的速率限制
- 使用 Zod 模式验证的输入验证
- 使用 Helmet.js 提供全面的 HTTP 安全头
- 用于表单安全的 CSRF 保护
🌍 全球化与无障碍访问
- 支持 RTL 语言的多语言支持
- 符合 WCAG 2.1 AA 标准的无障碍标准
- 具有自动站点地图生成的 SEO 优化
📸 截图
安装界面
内容管理仪表板
优雅主页
🆚 现代技术对比
| 特性 | ReactPress 2.0 | WordPress | VuePress |
|---|---|---|---|
| 技术栈 | React 18 + Next.js 14 + NestJS 10 + MySQL 8 | PHP 8 + MySQL 8 | Vue 3 + Vite |
| 性能 | ⚡ App Router, 服务器组件 | ⚠️ 依赖插件 | ✅ 静态生成 |
| 开发者体验 | ✅ TypeScript 5, 现代工具链 | ⚠️ PHP 传统架构 | ✅ Vue 生态系统 |
| 定制化 | 🎨 基于组件的架构 | 🧩 基于插件 | 📄 基于主题 |
| 安全性 | 🔐 JWT, 速率限制, Helmet.js | ⚠️ 插件漏洞 | 🔒 静态站点 |
| 部署 | 🚀 Vercel, PM2, 进程管理器 | 🐳 传统托管 | 📦 静态部署 |
| 扩展性 | 📈 支持水平扩展 | ⚠️ 垂直扩展 | ✅ CDN 优化 |
🚀 快速开始
🏁 5分钟服务器安装
# 安装并启动 ReactPress 服务器
npx @fecommunity/reactpress-server
# 独立安装并运行客户端
npx @fecommunity/reactpress-client
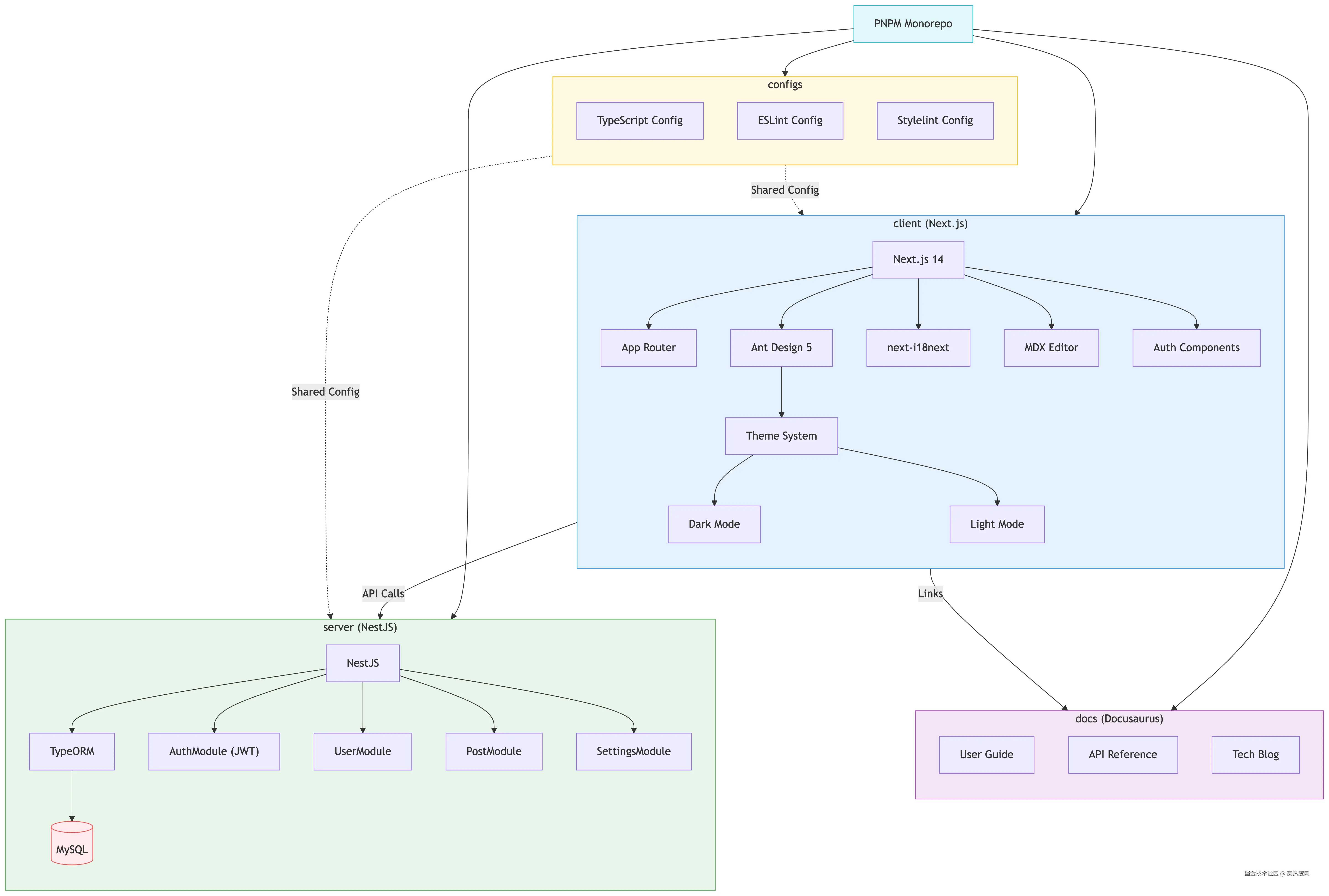
💻 系统架构
ReactPress 2.0 实现了模块化架构,具有明确分离的关注点:
- 前端:使用服务器组件的 Next.js 14 App Router,实现最佳性能
- 后端:使用模块化架构的 NestJS 10,实现可维护的逻辑
- 数据库:使用 TypeORM 0.3 的 MySQL 8,实现数据持久化
- API 层:具有 OpenAPI 3.0 规范的自动生成 TypeScript SDK
📦 包与组件
ReactPress 组织为具有模块化包和模板的 monorepo:
核心包
| 包 | 描述 | 版本 |
|---|---|---|
@fecommunity/reactpress-client | Next.js 14 前端应用 | 1.0.0 |
@fecommunity/reactpress-server | NestJS 10 后端 API | 1.0.0 |
@fecommunity/reactpress-toolkit | 自动生成的 API 客户端 SDK | 1.0.0 |
@fecommunity/reactpress-config | 共享配置文件 | 1.0.0 |
模板
| 模板 | 描述 | 包名 |
|---|---|---|
hello-world | 用于快速原型设计的最小模板 | @fecommunity/reactpress-template-hello-world |
twentytwentyfive | 功能丰富的博客模板 | @fecommunity/reactpress-template-twentytwentyfive |
📦 包详情
🖥️ 客户端 (@fecommunity/reactpress-client)
ReactPress 客户端是一个使用 Next.js 14 构建的现代化响应式前端应用,作为 ReactPress CMS 平台的用户界面。
主要特性:
- 使用 Ant Design v5 的现代 UI/UX
- 适用于所有设备的响应式设计
- 国际化支持(中文和英文)
- 具有系统偏好检测的暗/亮主题切换
- 具有实时预览的内置 Markdown 编辑器
- 带有指标的分析仪表板
- 具有拖放上传功能的媒体管理系统
- PWA 支持,提供原生应用体验
快速开始:
npx @fecommunity/reactpress-client
🛠️ 服务器 (@fecommunity/reactpress-server)
ReactPress 服务器是一个使用 NestJS 10 构建的后端 API,通过简单的安装过程为 ReactPress CMS 平台提供支持。
主要特性:
- 具有自动配置的零命令安装
- 具有迁移支持的自动数据库设置
- 支持刷新令牌的 JWT 认证
- 具有 OpenAPI 3.0 文档的全面 RESTful API
- 具有交互式测试的 Swagger API 文档
- 支持生产的 PM2 进程管理
- 具有自适应节流的速率限制
- 使用 Zod 模式验证的输入验证
快速开始:
npx @fecommunity/reactpress-server
🧰 工具包 (@fecommunity/reactpress-toolkit)
自动生成的 TypeScript API 客户端工具包,用于与 ReactPress 后端服务无缝集成。
主要特性:
- 所有模块的强类型 API 客户端
- 所有数据模型的 TypeScript 定义
- 常用操作的实用函数
- 内置认证和错误处理
- 失败请求的自动重试机制
- 用于日志记录和指标的请求/响应拦截器
用法:
import { api, types, utils } from '@fecommunity/reactpress-toolkit';
// 使用自动错误处理获取文章
const articles = await api.article.findAll();
// 类型安全的数据处理
const article: types.IArticle = {
id: '1',
title: '示例文章',
// ... 其他属性
};
// 具有适当错误处理的实用函数
const formattedDate = utils.formatDate(new Date());
📐 模板
ReactPress 提供即用型模板用于快速开发:
Hello World 模板 (@fecommunity/reactpress-template-hello-world)
一个最小模板,可让您快速开始使用 ReactPress。
特性:
- 简洁、最小的设计
- 具有严格类型检查的 TypeScript 支持
- 与 ReactPress 工具包集成,用于 API 通信
- 采用移动优先方法的响应式布局
- 基于组件的架构,易于定制
快速开始:
npx @fecommunity/reactpress-template-hello-world my-blog
Twenty Twenty Five 模板 (@fecommunity/reactpress-template-twentytwentyfive)
一个功能丰富的博客模板,具有受 WordPress 主题启发的现代设计。
特性:
- 简洁、响应式设计
- 服务器端渲染,提供更好的 SEO 和性能
- 预构建的文章、分类和标签页面
- 具有模糊匹配的集成搜索功能
- 具有严格类型检查的 TypeScript 支持
- 与 ReactPress 工具包集成,用于 API 通信
- 采用移动优先方法的响应式布局
快速开始:
npx @fecommunity/reactpress-template-twentytwentyfive my-blog
🔧 配置
在根目录中创建 .env 文件用于本地开发:
# 数据库配置
DB_HOST=127.0.0.1
DB_PORT=3306
DB_USER=reactpress
DB_PASSWD=reactpress
DB_DATABASE=reactpress
# 客户端配置
CLIENT_SITE_URL=http://localhost:3001
# 服务器配置
SERVER_SITE_URL=http://localhost:3002
🚀 部署选项
使用 Vercel 部署(推荐)
PM2 部署(推荐)
# 全局安装 PM2
npm install -g pm2
# 使用 PM2 启动 ReactPress 服务器
npx @fecommunity/reactpress-server --pm2
# 使用 PM2 启动 ReactPress 客户端
npx @fecommunity/reactpress-client --pm2
传统部署(自托管)
# 构建生产版本
pnpm run build
# 启动生产服务器
pnpm run start
📚 文档
👥 社区与支持
- GitHub Issues - 错误报告和功能请求
- GitHub Discussions - 社区讨论和问答
- Stack Overflow - 技术问题
🤝 贡献
我们欢迎各种形式的贡献!无论是错误修复、新功能、文档改进还是翻译,您的帮助都受到赞赏。
- Fork 仓库
- 创建特性分支 (
git checkout -b feature/AmazingFeature) - 提交更改 (
git commit -m '添加一些 AmazingFeature') - 推送到分支 (
git push origin feature/AmazingFeature) - 打开 Pull Request
请阅读我们的贡献指南了解我们的行为准则和开发流程详情。
❤️ 致谢
ReactPress 受到许多优秀开源项目的启发和构建:
- Next.js - React 框架
- NestJS - 渐进式 Node.js 框架
- Ant Design - UI 设计语言
- TypeORM - TypeScript 和 JavaScript 的 ORM
我们感谢这些项目的作者和贡献者的出色工作。