spymemcached重要组成部分-IO源码解析

139 阅读9分钟

spymemcached的IO流程解析

spymemcached的整体源码结构介绍 从整体上介绍了spymemcached的设计流程,功能流转以及有特色的地方;本文重点介绍一下spymemcached的核心功能--网络IO功能;了解一下高性能的缓存数据库的SDK核心功能,看看是如何设计?我们能从中学习到什么?

整体流程

简单介绍一下

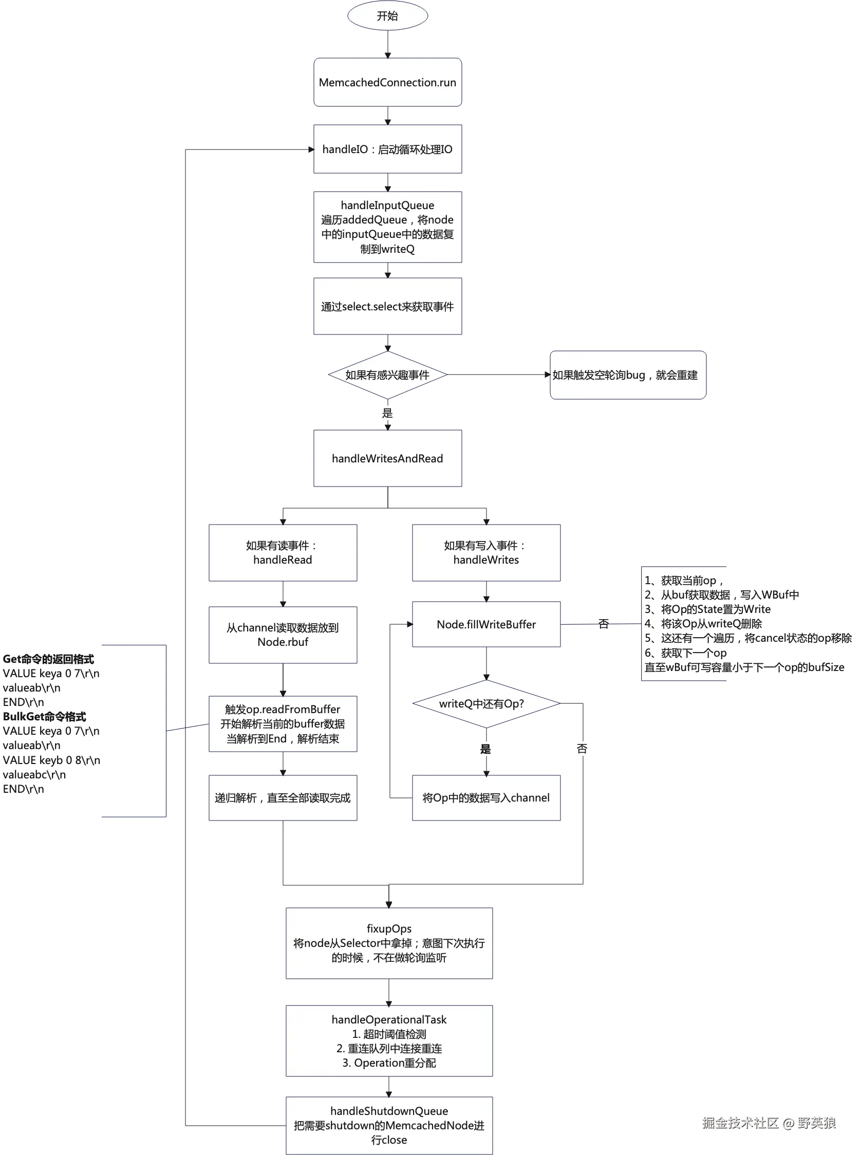
  1. spymemcached的网络IO的入口在MemcachedConnection,
  2. 在MemcachedConnection是以单线程无限循环的方式发送命令、等待返回结果、响应命令结果;

image.png

spymemcached的IO部分的源码介绍

MemcachedConnection.run

  1. 判断是否shutdown
  2. 将异步增加的待执行的MemcachedNode中的Operations从inputQueue转移至writeQ
  3. 如果重试队列有任务,则更新下次selector的唤醒时间;(最大等待时间1s);(ps:rpc的指数退避重连)
  4. 执行Selector.select后,发现感兴趣的事件=0,会执行handleEmptySelects;如果发现有空轮询Bug,进行断连、重连;(ps: netty的重轮询bug)
  5. 否则会执行handleIO进行读写的逻辑解析
  6. 后处理:超时超过阈值,则重连;如果本次循环中有一些MemcachedNode没有命令执行,就会将其channel给close掉;
public void handleIO() throws IOException {
  if (shutDown) {
    logger.debug("No IO while shut down.");
    return;
  }

  handleInputQueue();

  long delay = wakeupDelay;
  if (!reconnectQueue.isEmpty()) {
    long now = System.currentTimeMillis();
    long then = reconnectQueue.firstKey();
    delay = Math.max(then - now, 1);
  }
  assert selectorsMakeSense() : "Selectors don't make sense.";
  int selected = selector.select(delay);

  if (shutDown) {
    return;
  } else if (selected == 0 && addedQueue.isEmpty()) {
    handleWokenUpSelector();
  } else if (selector.selectedKeys().isEmpty()) {
    handleEmptySelects();
  } else {
    emptySelects = 0;

    Iterator<SelectionKey> iterator = selector.selectedKeys().iterator();
    while(iterator.hasNext()) {
      SelectionKey sk = iterator.next();
      handleIO(sk);
      iterator.remove();
    }
  }

 // 负责处理清理工作,比如:超过超时阈值次数后,断连; 重连reconnectQueue
  handleOperationalTasks();

  handleReconnectDueToTimeout();
}

1、接收待处理的MemcachedNode

  1. 判断是否有待执行的MemcachedNode
  2. 遍历待执行的List<MemcachedNode>;
  3. 如果node is active & 正在进行写操作,就直接调用handleWrites; 否则就会将该MemcachedNode中的operation从inputQueue复制的writeQ;
  4. 同时将给socket注册write的监听事件;
  5. 如果node is not active, 那就会将其重新加入addQueue,等待下次重试;
private void handleInputQueue() {
  if (!addedQueue.isEmpty()) {
    Collection<MemcachedNode> toAdd = new HashSet<>();
    Collection<MemcachedNode> todo = new HashSet<>();

    MemcachedNode qaNode;
    while ((qaNode = addedQueue.poll()) != null) {
      todo.add(qaNode);
    }

    for (MemcachedNode node : todo) {
      boolean readyForIO = false;
      if (node.isActive()) {
        if (node.getCurrentWriteOp() != null) {
          readyForIO = true;
        }
      } else {
        toAdd.add(node);
      }
      node.copyInputQueue();
      if (readyForIO) {
        try {
          if (node.getWbuf().hasRemaining()) {
            handleWrites(node);
          }
        } catch (IOException e) {
          logger.warn("Exception handling write", e);
          lostConnection(node);
        }
      }
      node.fixupOps();
    }
    addedQueue.addAll(toAdd);
  }
}

2、向Server发送数据(inputQueue -> writeQ)

前面省略了一些建连、监听事件的逻辑, 直入主题:主干源码流程;

  1. 将node中的数据写入write buffer,直至buffer满
  2. 如果write buffer已经写入数据,先把buffer里面的数据发送给server,然后在继续写入;
  3. 依次迭代执行2,3直至把当前MemcachedNode里面所有的数据写完;
private void handleWrites(final MemcachedNode node) throws IOException {
 // 核心:把node中的op的数据写入writebuffer
  node.fillWriteBuffer(shouldOptimize);
  boolean canWriteMore = node.getBytesRemainingToWrite() > 0;
  while (canWriteMore) {
    int wrote = node.writeSome();
    metrics.updateHistogram(OVERALL_AVG_BYTES_WRITE_METRIC, wrote);
    node.fillWriteBuffer(shouldOptimize);
    canWriteMore = wrote > 0 && node.getBytesRemainingToWrite() > 0;
  }
}

2.1 将Op数据写入Socket,MemcachedNode.fillWriteBuffer

  1. 获取当前Op,并将其加入到readQ;并将当前的Op.state 由WRITE_QUEUE->WRITING 详见getNextWritableOp()
  2. 计算当前buffer是否大于即将要写入的命令大小,
  3. 如果小于,则说明buffer已经快满了,需要flush到channel
  4. 如果大于,则将命令内容写入buffer, 把当前Op状态由WRITING-> READING ;并把这个Op从WriteQ中移除
  5. 如果开启优化,就会将
  6. 循环执行2-5
public final void fillWriteBuffer(boolean shouldOptimize) {
  if (toWrite == 0 && readQ.remainingCapacity() > 0) {
    getWbuf().clear();
    Operation o=getNextWritableOp();

    while(o != null && toWrite < getWbuf().capacity()) {
      synchronized(o) {
        assert o.getState() == OperationState.WRITING;

        ByteBuffer obuf = o.getBuffer();
        assert obuf != null : "Didn't get a write buffer from " + o;
        if (obuf != null) {
          int bytesToCopy = Math.min(getWbuf().remaining(), obuf.remaining());
          byte[] b = new byte[bytesToCopy];
          obuf.get(b);
          getWbuf().put(b);
          if (!o.getBuffer().hasRemaining()) {
            o.writeComplete();
            transitionWriteItem();

            preparePending();
            if (shouldOptimize) {
              optimize();
            }

            o = getNextWritableOp();
          }
          toWrite += bytesToCopy;
        } else {
          reportFillWriteBufferBug();
          removeCurrentWriteOpWhileWriteBufferIsNull();
          o = getNextWritableOp();
        }
      }
    }
    getWbuf().flip();
    assert toWrite <= getWbuf().capacity() : "toWrite exceeded capacity: "
        + this;
    assert toWrite == getWbuf().remaining() : "Expected " + toWrite
        + " remaining, got " + getWbuf().remaining();
  } else {
    logger.debug("Buffer is full, skipping");
  }
}

这里有个问题: read-write的顺序问题; 在这个方法执行中,有一个时间段:如果readQ和writeQ都有这个Op, 此时server OOM,就会导致当前的Op已经有返回值了;所以这种情况下,就需要把writeQ中的Op给清掉;不然执行就会出错;

2.1.1 获取下一个可写Op:getNextWritableOp
  1. 获取当前的writeQp, 判断是否是WRITE_QUEUE状态,
  2. 再判断是否超时、cancel
  3. 如果没有timeout、cancel,则会将op从WRITE_QUEUE->WRITING状态, 然后加入到readQ
private Operation getNextWritableOp() {
  Operation o = getCurrentWriteOp();
  while (o != null && o.getState() == OperationState.WRITE_QUEUED) {
    synchronized(o) {
      if (o.isCancelled()) {
        logger.debug("Not writing cancelled op.");
        Operation cancelledOp = removeCurrentWriteOp();
        assert o == cancelledOp;
      } else if (o.isTimedOut(defaultOpTimeout)) {
        logger.debug("Not writing timed out op.");
        Operation timedOutOp = removeCurrentWriteOp();
        assert o == timedOutOp;
      } else {
        o.writing();
        if (!(o instanceof TapAckOperationImpl)) {
          readQ.add(o);
        }
        return o;
      }
      o = getCurrentWriteOp();
    }
  }
  return o;
}

3、发送命令(writeQ -> readQ)

  1. 先从readQ中读取Op,
  2. 再从ByteBuffer中获取数据, 按照memcached的协议 进行解码
  3. 解码完成后, 调用Callback的receiveStatus、gotData、complete等函数将结果回传给使用方;
private void handleReads(final MemcachedNode node) throws IOException {
  Operation currentOp = node.getCurrentReadOp();
  if (currentOp instanceof TapAckOperationImpl) {
    node.removeCurrentReadOp();
    return;
  }

  ByteBuffer rbuf = node.getRbuf();
  final SocketChannel channel = node.getChannel();
  int read = channel.read(rbuf);
  metrics.updateHistogram(OVERALL_AVG_BYTES_READ_METRIC, read);
  if (read < 0) {
    currentOp = handleReadsWhenChannelEndOfStream(currentOp, node, rbuf);
  }

  while (read > 0) {
    rbuf.flip();
    while (rbuf.remaining() > 0) {
      if (currentOp == null) {
        throw new IllegalStateException("No read operation.");
      }

      long timeOnWire =
        System.nanoTime() - currentOp.getWriteCompleteTimestamp();
      metrics.updateHistogram(OVERALL_AVG_TIME_ON_WIRE_METRIC,
        (int)(timeOnWire / 1000));
      metrics.markMeter(OVERALL_RESPONSE_METRIC);
      synchronized(currentOp) {
        readBufferAndLogMetrics(currentOp, rbuf, node);
      }

      currentOp = node.getCurrentReadOp();
    }
    rbuf.clear();
    read = channel.read(rbuf);
    node.completedRead();
  }
}

3.1 开始解码 readFromBuffer

注:net.spy.memcached.protocol.ascii.OperationImpl#readFromBuffer

  1. 先判断当前状态是否是COMPLETE以及是否有可写数据
  2. 初次进来时,readType=LINE,所以会先进行解码,mc是按照\r\n为一行,所以当遍历data解析到\r\n后,就会将其转成字符串
  3. 会判断LINE是否有errorMsg,如果有,则抛错,如果没有,则会执行handleLine进行解析,解析完成后,readType就会转换成DATA
  4. 随后会再次进入这个while,执行handleRead;进行回填CallBack
public void readFromBuffer(ByteBuffer data) throws IOException {
  // Loop while there's data remaining to get it all drained.
  while (getState() != OperationState.COMPLETE && data.remaining() > 0) {
    if (readType == OperationReadType.DATA) {
      handleRead(data);
    } else {
      int offset = -1;
      for (int i = 0; data.remaining() > 0; i++) {
        byte b = data.get();
        if (b == '\r') {
          foundCr = true;
        } else if (b == '\n') {
          assert foundCr : "got a \n without a \r";
          offset = i;
          foundCr = false;
          break;
        } else {
          assert !foundCr : "got a \r without a \n";
          byteBuffer.write(b);
        }
      }
      if (offset >= 0) {
        String line = new String(byteBuffer.toByteArray(), CHARSET);
        byteBuffer.reset();
        OperationErrorType eType = classifyError(line);
        if (eType != null) {
          errorMsg = line.getBytes();
          handleError(eType, line);
        } else {
          handleLine(line);
        }
      }
    }
  }
}
3.1.1 不同命令按照指定格式解码:以 Get命令为例

net.spy.memcached.protocol.ascii.BaseGetOpImpl#handleLine

  1. 如果line是以END结尾,则会调用callback设置状态
  2. 如果line以VALUE开头,则会根据get命令格式进行解析,同时将dataType设置成DATA
  3. 如果是LOCK_ERROR,则会调用callback设置LOCK_ERROR状态,然后将op的状态设置成COMPLETE
public final void handleLine(String line) {
  if (line.equals("END")) {
    if (hasValue) {
      getCallback().receivedStatus(END);
    } else {
      getCallback().receivedStatus(NOT_FOUND);
    }
    transitionState(OperationState.COMPLETE);
    data = null;
  } else if (line.startsWith("VALUE ")) {
    String[] stuff = line.split(" ");
    assert stuff[0].equals("VALUE");
    currentKey = stuff[1];
    currentFlags = Integer.parseInt(stuff[2]);
    data = new byte[Integer.parseInt(stuff[3])];
    if (stuff.length > 4) {
      casValue = Long.parseLong(stuff[4]);
    }
    readOffset = 0;
    hasValue = true;
    setReadType(OperationReadType.DATA);
  } else if (line.equals("LOCK_ERROR")) {
    getCallback().receivedStatus(LOCK_ERROR);
    transitionState(OperationState.COMPLETE);
  } else {
    assert false : "Unknown line type: " + line;
  }
}

4、断连触发时机

断连时机

断连时机一:OperationException

当服务端返回SERVER_ERROR时,客户端捕获后,并将其封装成OperationException,逐步向上抛,最终被net.spy.memcached.MemcachedConnection#handleIO捕获,执行lostConnection断连

断连时机二:ConnectionException

出现连接异常

断连时机三:ClosedChanelException

channel被关闭,但是MemcachedConnection没有被shutdown

断连时机四:Exception

兜底异常

lostConnection

  1. 把当前的MemcachedNode的状态置为inactive,不再接收新命令
  2. 将当前MemcachedNode中channel进行close,
  3. 将当前的MemcachedNode加入到reconnectQueue中,并计算下次重连时间
  4. 根据当前的FailureMode模式将MemcachedNode中的Operation进行分发,若Redistribute,则会遍历inputQueue中的所有Op,将其分发给其他正常的MemcachedNode;如果是Cancel,则会将inputQueue里面所有的Op都会cancel掉;
private void lostConnection(final MemcachedNode node) {
  queueReconnect(node);
  for (ConnectionObserver observer : connObservers) {
    observer.connectionLost(node.getSocketAddress());
  }
}
protected void queueReconnect(final MemcachedNode node) {
  if (shutDown) {
    return;
  }
  logger.warn("Closing, and reopening {}, attempt {}.", node, node.getReconnectCount());

  if (node.getSk() != null) {
    node.getSk().cancel();
    assert !node.getSk().isValid() : "Cancelled selection key is valid";
  }
  node.reconnecting();

  try {
    if (node.getChannel() != null && node.getChannel().socket() != null) {
      node.getChannel().socket().close();
    } else {
      logger.info("The channel or socket was null for {}", node);
    }
  } catch (IOException e) {
    logger.warn("IOException trying to close a socket", e);
  }
  node.setChannel(null);

  // 指数退避重连,下次重连时间 = 当前时间 + 2^node的重连次数
  long delay = (long) Math.min(maxDelay, Math.pow(2,
      node.getReconnectCount()) * 1000);
  long reconnectTime = System.currentTimeMillis() + delay;
  // 如果已经包含了,则下次执行时间++;
  while (reconnectQueue.containsKey(reconnectTime)) {
    reconnectTime++;
  }

  reconnectQueue.put(reconnectTime, node);
  metrics.incrementCounter(RECON_QUEUE_METRIC);

  node.setupResend();
  if (failureMode.get() == FailureMode.Redistribute) {
    redistributeOperations(node.destroyInputQueue());
  } else if (failureMode.get() == FailureMode.Cancel) {
    cancelOperations(node.destroyInputQueue());
  }
}

5、后置处理

  1. 检查超时请求个数超过阈值,则执行lostConnection;
  2. 如果reconnectQueue有数据,则会尝试重连
  3. 如果是retry策略且retryOps不为空,则会将这些Op进行redistribute;
private void handleOperationalTasks() throws IOException {
  checkPotentiallyTimedOutConnection();

  if (!shutDown && !reconnectQueue.isEmpty()) {
    attemptReconnects();
  }

  if (!retryOps.isEmpty()) {
    ArrayList<Operation> operations = new ArrayList<>(retryOps);
    retryOps.clear();
    redistributeOperations(operations);
  }

  handleShutdownQueue();
}

学习总结 & 开源组件对比

源码看多了,发现大家解决问题的思路殊途同归,下面总结一下spymemcached的经典解决问题的思想

1、连接断开后策略:指数退避重连

spymemcached

如果建连失败,会一直重试,但是每次重试的时间间隔是指数间隔,这样避免频繁无效的重试;

grpc

grpc中的重连逻辑也是指数退避重连思想

JDK 空轮训bug

spymemcached

在spymemcached中,利用重建来规避这个问题,同时阈值是256次空轮询;spymemcached是2013年解决的;

netty

netty也是利用重建的方式规避这个bug,监听阈值也是256, 但是netty使用该思路规避的时间是2019年 ;

并发串行化

在并发中,开发是最复杂的,各种情况都需要考虑, 尤其是多线程同时操作导致线程不安全、资源竞争激烈、效率降低等问题;所以在很多组件中,都会采用并发串行化的思想,即把需要并发执行的操作都封装成一个个对象,然后放到Queue,当线程执行的时候,依次从Queue中取任务执行,这样就避免资源竞争、线程不安全等问题了;

spymemcached

  1. 在spymemcached中,只有一个IO线程进行不断轮询、等待Server响应,编解码;从而避免出现频繁上下文切换带来的性能损耗,以及减少多线程操作带来的线程不安全问题;
  2. 业务所有的操作都会封装成Operation,将Operation压入MemcachedNode的inputQueue栈,在IO线程读取inputQueue的数据,通过inputQueue -> writeQ -> readQ 的数据流转、状态切换来保证数据安全、数据操作的正确性;业务线程的操作终止于inputQueue, 其他后续的操作是在IO线程中操作,执行完成后,又通过CallBack进行回调填写数据;
  3. 这样既提高性能、又简化操作;

Lettuce & Netty

  1. 在Netty中,业务所有的操作会封装成一个对象,然后放到EventLoop的TaskQueue中,等待EventLoop的线程执行,
  2. 在处理响应结果的时候,EventLoop处理完成结果后,会通过Future将结果回传给业务;

总结

思路如出一辙

状态机

spymemcached

MemcachedOperation 利用state来表示当前处于什么状态;

  1. WRITE_QUEUE 表示刚刚加入,待将其发送给Server
  2. WRITING 表示正在写入,ps:在调用getNextWriableOp时
  3. READING 已经发送给SERVER,正在等待响应结果;ps:发送finish
  4. COMPLETE 说明当前Op已经执行完成;

image.png

Netty

ChannelRegistered -> ChannelActive -> ChannelRead -> ChnannlReadComplete 等等

熔断组件

image.png