用Comate Zulu开发一款微信小程序

337 阅读6分钟

本文作者:yifanghub,一位码龄8年的开发者。

Agentic Coding时代来临,利用编程智能体Comate Zulu开发一个敲木鱼的微信小程序,总共只需三步:需求设计、代码开发、调试测试,就能从0到1实现一个微信小程序

一、需求分析

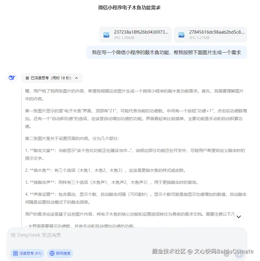
首先,我要准确描述我的产品需求,我这里找来了两张微信小程序的截图让Deepseek按照图中的原型来描述需求。其实也完全可以在Comate Zulu中上传图片,让它依据图片先写一个需求文档。

Deepseek帮我整理需求如下:

微信小程序「电子木鱼」功能需求文档

一、核心功能模块

1.主界面

  1. 功德计数器

页面顶部居中显示当前功德数值(默认初始值0,可动态递增)。

  1. 手动敲击按钮

-按钮文案为“功德+1”,点击后:

-功德数+1,伴随木鱼敲击音效(默认音效为木鱼声1)。

-触发手机震动(需系统支持)。

-若开启“显示个数”,则弹出“+1”浮动动画。

  1. 自动积功德开关

-开启后,按设定间隔(默认700毫秒)自动增加功德数,并循环播放敲击音效。

-提供开关按钮,文案为“自动积功德”。

二、设置页面

1.换木鱼样式

-提供3种木鱼皮肤(木鱼1/2/3),点击切换主界面木鱼外观。

-默认使用木鱼1,切换后保存用户选择。

2.换敲击音效

-提供3种音效(木鱼声1/2/3),点击试听并应用,保存用户选择。

3.声音与交互设置

-震动开关:控制点击时是否触发手机震动(默认开启)。

-显示个数开关:控制点击时是否显示“+1”浮动动画(默认开启)。

-自动敲击间隔:输入框支持自定义间隔时间(单位毫秒,默认700),限制范围为100-5000毫秒。

-敲击文案(开发中):预留功能入口,当前提示“该个性化功能正在建设当中…”。

三、技术实现要求

1.数据持久化

-使用微信小程序本地存储(wx.setStorage)保存用户设置(如木鱼样式、音效、间隔时间等)。

-功德数支持实时保存,避免进程关闭后数据丢失。

2.资源管理

-木鱼样式:提供3套木鱼图片/动画资源(静态或简单帧动画)。

-音效文件:提供3种短音频文件(格式需适配微信小程序要求)。

3.性能优化

-自动敲击模式下,采用节流机制防止高频操作导致卡顿。

-浮动动画使用CSS动画实现,减少渲染开销。

四、交互细节补充

1.音效与震动同步:点击敲击时,音效播放与震动需同时触发,增强反馈感。

2.设置保存提示:切换木鱼/音效后,toast提示“已切换为木鱼2”。

3.输入校验:自动间隔输入框仅允许数字,超出范围时弹窗提示“请输入100-5000之间的值”。

五、扩展性预留

-为“敲击文案”功能预留接口,支持未来自定义敲击时的提示文字(如“功德+1”可改为“福报+1”)。

-木鱼与音效的选项支持后台动态配置,便于后续扩展更多样式。

备注:需确保符合微信小程序审核规范(如音效版权、震动权限说明等)。

二、代码开发

虽然有不少开发经验,但我并不熟悉小程序的代码结构,所以我决定让AI工具来帮我生成小程序代码。现在市面上的AI Coding工具层出不穷,但最终我选择了文心快码 Baidu Comate,主要是因为:

  1. 基于百度内部的长期实践打造,其产品技术成熟度经过了长期验证,稳定性更有保障;
  2. 中文理解强,能更精准捕捉我基于中文需求描述的开发意图;
  3. 交互方便,能在开发过程中持续调试优化,不论是修改还是采纳代码都超方便。

下面来一个保姆级在VS Code中快速安装文心快码插件的教程:

  1. 在 Visual Studio Code 侧边导航单击扩展;
  2. 在搜索框中输入 Baidu Comate;
  3. 找到 Baidu Comate 后点击安装并重启VS Code。

安装完插件后,按提示登录自己的百度账号,就可以进入编码智能体的对话页面,我选择让Zulu帮助我完成开发。据介绍,Zulu内置有文件读取、文件编辑、命令执行、网络检索等全套工具,擅长自主探索解决方案多文件协作开发。 当遇到目前这种简单到中等难度的任务,Zulu可以很丝滑地搞定。我想要把代码保存在一个我新建的文件夹中,于是先创建一个项目文件夹。然后打开项目文件夹,把上一步生成的需求文档贴给Zulu。

然后Zulu就会自动规划,生成代办事项,并实现这个项目,过程中可能会执行一些脚本命令,如果设置了自动执行命令,完全不需要我们干预,Zulu就会自动运行。

Zulu生成代码完毕后,下方的Todo也显示全部完成,并提示添加真实的资源文件。

三、调试测试

现在我们可以在微信开发者工具中导入刚刚生成的代码文件,进行调试测试。

  1. 前往微信公众平台注册小程序账号,获取后面我们要用到AppID
  2. 微信开发者工具运行调试,我们需要先下载安装微信开发者工具(Windows版),官网:developers.weixin.qq.com/miniprogram…
  3. 打开微信开发者工具,导入项目文件

编译项目,可以看到基础功能已经实现:点击按钮已经可以实现统计次数的累计,自动功能也能够触发震动。项目预览效果如下:

目前存在部分编译报错,根据报错我们需要找下静态资源,这里我从网上下载了木鱼图片以及音效文件,添加完之后需要创建assert文件夹以及重命名文件,重新编译后效果如下,已经能看到敲击动画以及听到敲击木鱼声音了。

点击设置页面,还能选择敲击音效和设置交互效果:

虽然静态文件可能还缺少,但是基本功能已经能用了,这里已经是一次生成的效果,还没进行修改过。控制台有时还会一些报错,当然测试过程中可能要继续让Comate Zulu帮你修改下,修改完成后只要让其重新编译一下就可以了。修改好之后需要点击右上角【上传】等待审核成功即可。

四、开发感悟

在创建微信小程序之前我并不太熟悉微信小程序的基本代码结构,不得不承认,文心快码生成的代码可以一次运行成功,让人眼前一亮。 当然这个小项目也是没有用到后端一些复杂函数和数据库,功能比较简单,但我们已经能看到AI对项目上下文的理解能力,已经让开发小程序的门槛降低了,这也大大提高了开发者的效率,现在就差一些好想法和创意了。