APP弱网测试完整攻略【国庆出游特辑版】

204 阅读6分钟

假期出游时,用户会不可避免的处于复杂的网络环境(机场、高铁、郊外、大型游乐场等)。弱网环境下的不同参数会对 APP 功能造成哪些影响,以及如何通过弱网测试,今天就来分享一下 APP 的弱网测试。

01 弱网认知

弱网没有严格的指标进行定义,实际可以理解为用户在实际使用个人业务时因信号波动、网络拥堵等原因造成的业务使用体感差,从而进行的一种体感性描述。从弱网测试参数的层面上来看,不同业务场景对于弱网的定义并不相同。从技术实现的层面上来看,不同的业务场景以及实现技术对于弱网的抗性也各有不同。

弱网参数&可能影响程序的功能点

1 带宽限制:

带宽指在规定时间内从一端流到另一端的信息量。带宽限制影响数据传输的速率,导致请求响应缓慢或超时,比如2G网络的带宽约相当于"骑共享单车送快递",常规时间内数据分片无法下载或上传到指定地址。

👉影响功能点举例:

  1. 界面渲染不全 :如页面图片部分加载失败,部分区域空白或显示加载图标时页面卡死无法滑动等。
  2. 文件传输中断 :如视频课程下载、设备OTA升级包传输中断,且无断点续传机制时,可能会重复循环下载流程等。
  3. 数据同步异常:如本地设备的操作日志无法及时同步至服务器,多设备间同步状态不一致等。

2 高延迟:

数据往返传输的"等待时间",单位ms(毫秒)。数据包传输时间延长,会引发请求堆积或逻辑冲突,相当于“一堆快递被积压”,不仅等待时间变长, 在传输过程中原本顺序也会被打乱,先到的反而排在了后面,后到的却排在了前面。

👉影响功能点举例:

  1. 部分操作重复提交:页面按钮用户点击后无即时反馈,多次重复操作,可能导致支付、订单提交异常。
  2. 页面跳转逻辑错乱:页面的跳转如依赖网络响应条件进行判断,在延迟较高的情况下,会跳转错误的页面。
  3. 会话超时失效:Token刷新请求时因高延迟环境,未及时到达认证服务,触发登录态强制登出等,多次认证等。

3 丢包率高:

丢包率是指测试中所丢失数据包数量占所发送数据组的比率。丢包时由于网络的重传机制,APP不得不反复传输数据,从而引发网络延迟高。丢包率飙升到15-20%,大概率会伴随数据缺失等异常等问题,直接让应用瘫痪。

👉影响功能点举例:

  1. 数据包解析失败 :关键数据包丢失,可能导致APP无法解析响应内容,触发Crash或ANR。
  2. 脏数据的写入:如重传机制未校验数据唯一性,校验过于简单,可能会在高丢包场景下,数据重复写入,造成脏数据。
  3. 音视频卡顿与失真 :包丢失状态时,实时音视频通话会产生花屏、卡顿,语音断断续续等。

引申概念

4 报文乱序

在网络传输中,报文到达接收端的顺序与发送端发送的顺序不一致的现象。简单的说,就是原本应该排好队的报文,在传输过程中被打乱了顺序,先到的反而排在了后面,后到的却排在了前面。

5 报文重复

在网络通信中,同一个报文被发送多次,导致接收端收到相同的报文。这通常是由于网络传输出现问题,例如重传、丢包等原因造成的。

02 弱网测试攻略 — 带你的APP提前去“实地考察”

弱网环境下APP要关注的几大通用事项

应用的数据一致性

  • 离线操作保障 :用户断网过程中的操作行为,需记录操作序列,如文档等APP,网络恢复后按序同步,不可丢失和错误。
  • 冲突解决 :服务端采用乐观锁(如版本号校验),避免本地脏数据覆盖。

页面交互反馈

  • 明显的提示信息:网络超时必须提示,以免出“静默失败”情况出现。
  • 防止无效点击:弱网情况下,部分提交按钮或者功能需要置灰显示,防止重复提交。

部分性能控制

  • 程序性能防护:弱网重试过多情况下,不出现异常的内存占用
  • 心跳机制健全:长连接异常断开后,心跳机制需要保活处理

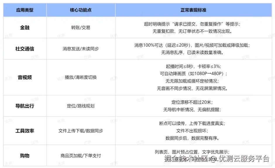
不同类型应用需要有不同的侧重点

旅行场景常见的弱网模型配置以及特征

🚄类型一:快速运动过程中,基站频繁切换,如:省际高铁运行&城际高速道路等。

🏟️类型二:固定人口密集场所,射频信号干扰严重,信号基站接入点出现拥塞情况,如:人流密集的高铁站&机场&足球场等。

⛺️类型三:偏远地区,射频信号覆盖不足,如:野外,沟壑洼地等。

03 弱网测试的常见方案

通常弱网测试有两种方案设计:软件模拟 & 硬件接入。

软件模拟的弱网测试中常用的模拟软件有:Fiddler、Charles、QNET、ATC等。

优势:

  • 低成本 :零硬件投入,开源工具(如Fiddler/NetEm)即可模拟带宽限制、丢包、时延抖动。
  • 平台覆盖度高 :iOS/Android/Windows/macOS很多平台都有对应的软件可供使用。

劣势:

  • 场景少:模拟项少,参数固定,很少的模型支持或者无模型支持,并且模型更新慢。
  • 维护成本高:软件自身性能或者搭载的系统无法承受长时间运行或者长时间链接,需要经常维护。

硬件模拟的弱网测试中有很多国内外设备可以采购,如Holowan, Xcompass-S, ALBEDO等

优势:

  • 环境模拟度高 :数值可以随意设置,可以模拟更复杂的环境配置。
  • 搭建简单稳定性高 :即插即用,web平台可视化设计,HTTP可控制,可长时间连续运行。

劣势:

成本高:目前市面上的相对功能较多的网络损伤仪在5-30w售价不等,投入较高

对于复杂的网络场景和用户体验要求高的应用,可以考虑选择专业的测试服务团队,提供真实网络环境模拟和系统性的场景测试服务验证,提升APP在复杂网络环境下的用户体验稳定性。

本文未注明其它来源的内容,其版权归原作者所有。如需转载,请在显著位置注明出处(优测云服务平台,以及文章链接:utest.21kunpeng.com/home/topic/…