2025年国内如何升级Perplexity Pro?最新注册订阅升级Perplexity Pro详细图文教程

401 阅读5分钟

作为全球首款基于 AI 的对话式搜索引擎,Perplexity 在推出短短 4 个月内便达到了 200 万月活用户,目前月活用户量也稳定在千万级别。据说英伟达创始人黄仁勋之前"几乎每天"都会用它,这足见它的受欢迎程度和实力。

今天就来跟讲讲——如何在国内使用Perplexity,以及如何充值订阅Perplexity Pro。

为什么它受大家喜欢,无非就是以下几点。

实时联网搜索:通过实时联网,Perplexity能够快速搜索并整合答案,方便用户获取所需信息。

网页、学术论文与视频搜索:不仅搜索网页信息,还能整合学术论文、视频内容和社交媒体讨论,提供更为全面的答案。

信息来源的标注:每个答案后都有信息来源的标注,用户能够验证所获得的信息。大家都知道AI会瞎编,所以这个对科研和市场调研之类需求的人来说特别重要。

调用大模型的能力:Perplexity能够调用GPT-4o和Claude 3.5,增强回答的深度和广度,满足用户对复杂问题的需求。

下面就给大家分享Perplexity的注册订阅全部过程,建议以后有需要的朋友可以收藏下来慢慢看。

国内如何注册Perplexity

注册Perplexity其实很简单,只需准备一个谷歌邮箱然后解决科学上网问题就行。

科学上网的问题在这里就暂时不讲了,大家可以找找资料自行解决。

首先,打开Perplexity,使用谷歌账号登录即可。没有谷歌账号的同学可以去注册一个:

2025年9月最新谷歌Gmail邮箱注册解决手机号验证保姆级图文教程

然后我们打开Perplexity官网链接:www.perplexity.ai/

不过高级搜索每天只有5次机会,想要无限制使用的朋友们则需要升级Perplexity Pro(高级搜索的Perplexity效果更好,还可以随意使用GPT4o/Claude等模型)。

订阅Perplexity会员

下面就来讲讲如何订阅perplexity的会员,完整体验这款产品的能力。

第一步:输入wlidcard的链接,进入其官网。

链接:bewildcard.com/

第二步:登录注册wildcard,并开通它的支付会员。

根据自己的需求选择对应的年限服务,不过使用邀请码会优惠1美金。

邀请码:AGENT

随后你就可以得到一张支付卡片,然后用它去订阅Perplexity,还可以用它去订阅其他海外软件(ChatGPT、Claude、Midjourney等都能用)。

开通wildcard支付卡片后。我们再进入perplexity官网(perplexity.ai),点击左下角的“try pro”去升级perplexity。

随后打开wildcard,到【新手模式】页面,选择perplexity,最后点击下一步。

wildcard页面会生成支付卡片,然后直接照着支付卡片复制粘贴到perplexity充值界面去就行。

完成后即可充值成功,perplexity的搜索效果在我看来,实力绝对是Top级别的,感兴趣的朋友可以冲。觉得麻烦不想折腾的同学也可以去**获取快捷升级Pro订阅方法**

为什么perplexity效果更好

专注功能:

允许用户将搜索范围缩小到特定平台,如 Reddit、YouTube 或学术论文,以获得更精准的结果。

作为内容创造者,我们需要的消息不单单只来源于国内的知乎、csdn等平台,更是要去主动获取一些国外的最新消息,而perplexity就能完美的解决这种问题,不仅可以搜索Reddit、youtube等网站的相关内容,更是能获取学术平台中的论文。

多 AI 模型集成:

集成了多种 AI 模型,如 GPT-4、Claude 3.5 和 Llama 3,为不同任务提供多样化的能力。

perplexity还集合了GPT 4o和Claude等大模型的能力,让AI搜索的能力进一步加强。

功能创新,补足回答引擎的短板

Perplexity 的卓越搜索体验得益于其众多创新功能,尤其是 Pro Search功能,这是一个更加专业的搜索功能。

Perplexity 它可以通过后续问题更加理解你的意图,总结最相关的发现,并从各种来源中提取以获得完整的答案。专业搜索提供更加个性化、全面的搜索体验。会与顶级的 AI 模型相结合,能让你发现传统搜索引擎无法发现的东西。

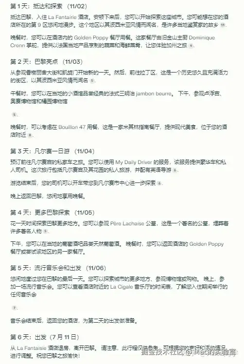
比如我们问:

为 11/02 至 11/07 的巴黎 5 日游制定旅行行程,包括凡尔赛一日游,以及如何通过私家车到达那里的流程。我打算住在 La Faintaisie 酒店,建议在附近吃点法式美食。我还想品尝一下天然葡萄酒,品尝该地区最好的 jambon beurre,并在我在那里的日期去听一场流行音乐会。

Perplexity的回答是这样的:

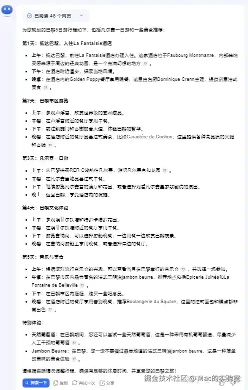
kimi的回答是这样的:

总的来说,Perplexity生成的效果会更好一点,不仅给我们推荐特色的餐厅,更骚的是其还给我们介绍了厨师。反观kimi就不具备这样的能力。

为什么 Perplexity AI 如此受欢迎

  • 转向上下文搜索

如今,大家对传统的静态搜索结果已经不再满足,更希望能得到根据自己需求量身定制的洞察。而 Perplexity AI 恰好能理解用户查询背后的意图,成为这种搜索方式转变的引领者。

  • 提高生产力

对于忙碌的专业人士来说,时间就是金钱。 Perplexity AI 能提供清晰、简洁的答案,避免了在大量无关信息中反复筛选的麻烦,大大提升工作效率。

  • 与行业巨头的竞争

在 OpenAI 的 ChatGPT 和谷歌的 Bard 备受瞩目之际,Perplexity AI 凭借对准确性和可靠性的专注脱颖而出。它尤其受到那些厌倦了AI生成的错误信息或不可靠内容的用户青睐,在竞争中占据了一席之地。