【Java毕设】热门图书推荐系统 SpringBoot+Vue框架 计算机毕业设计项目 Idea+Navicat+MySQL安装 附源码+文档+讲解

62 阅读3分钟

一、个人简介

💖💖作者:计算机编程果茶熊 💙💙个人简介:曾长期从事计算机专业培训教学,担任过编程老师,同时本人也热爱上课教学,擅长Java、微信小程序、Python、Golang、安卓Android等多个IT方向。会做一些项目定制化开发、代码讲解、答辩教学、文档编写、也懂一些降重方面的技巧。平常喜欢分享一些自己开发中遇到的问题的解决办法,也喜欢交流技术,大家有技术代码这一块的问题可以问我! 💛💛想说的话:感谢大家的关注与支持! 💜💜 网站实战项目 安卓/小程序实战项目 大数据实战项目 计算机毕业设计选题 💕💕文末获取源码联系计算机编程果茶熊

二、系统介绍

开发语言:Java+Python 数据库:MySQL 系统架构:B/S 后端框架:SpringBoot(Spring+SpringMVC+Mybatis)+Django 前端:Vue+HTML+CSS+JavaScript+jQuery

本系统是一个基于爬虫技术的热门图书推荐系统,采用Java和Python双语言架构设计,为用户提供智能化的图书发现和社交交流平台。系统通过网络爬虫技术自动采集各大图书平台的热门图书信息,结合用户行为数据和图书属性特征,运用推荐算法为用户精准推送符合个人偏好的图书资源。系统集成了完整的用户管理体系,支持用户注册、登录、个人信息维护等基础功能,同时建立了丰富的图书信息数据库,包含图书详情、评分、分类等多维度信息。为增强用户体验,系统构建了图书论坛模块,用户可以在不同的论坛分类中发表读书心得、参与讨论交流,形成良好的阅读社区氛围。系统还设置了举报机制和系统管理功能,确保平台内容的健康性和系统运行的稳定性。整体架构采用前后端分离的B/S模式,前端使用Vue框架配合ElementUI组件库打造现代化的用户界面,后端基于Spring Boot框架提供RESTful API服务,数据存储采用MySQL数据库,确保系统的高性能和可扩展性。

三、视频解说

热门图书推荐系统

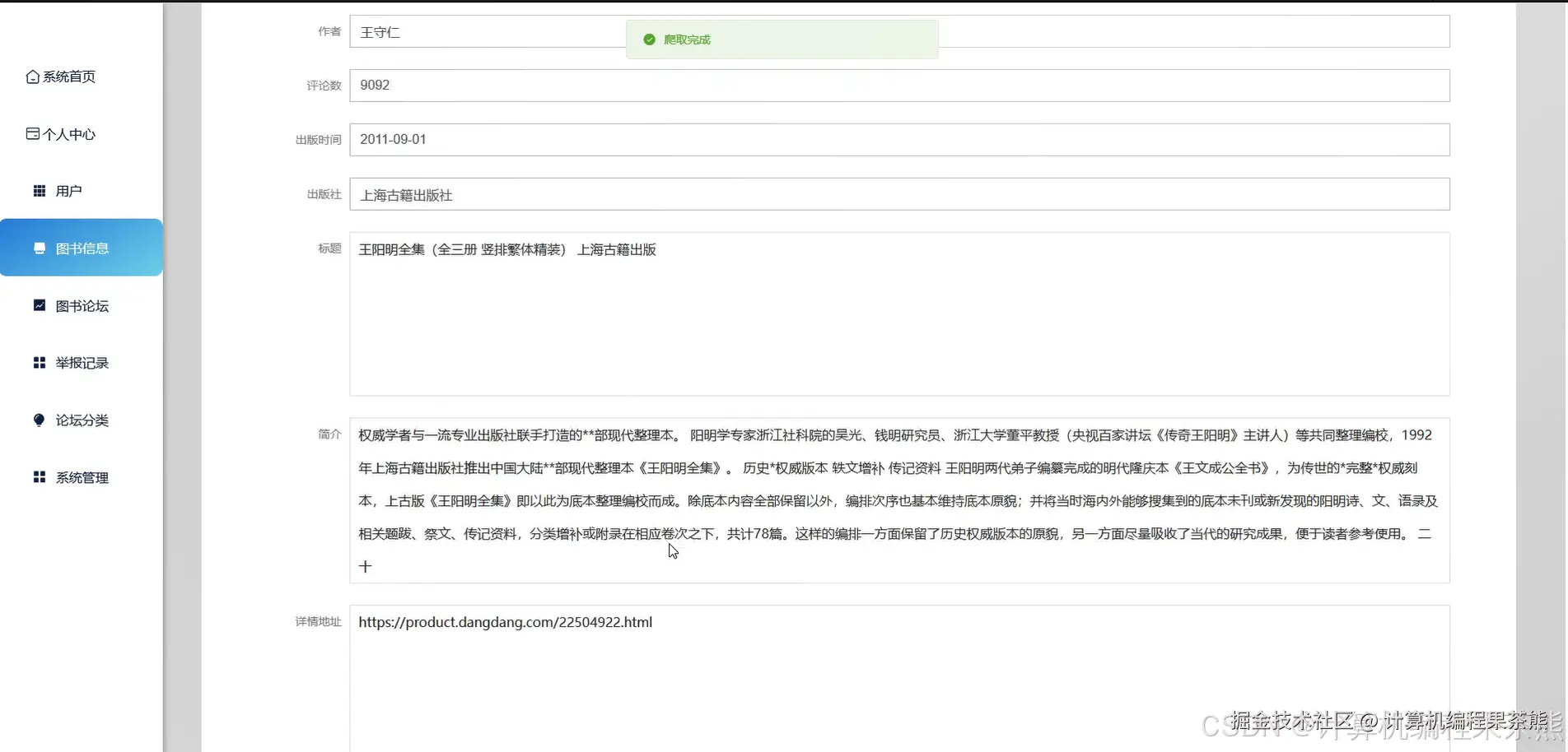
四、部分功能展示

在这里插入图片描述 在这里插入图片描述 在这里插入图片描述 在这里插入图片描述 在这里插入图片描述 在这里插入图片描述 在这里插入图片描述

五、部分代码展示


import org.apache.spark.sql.SparkSession;
import org.springframework.stereotype.Service;
import org.springframework.beans.factory.annotation.Autowired;
import java.util.*;
import java.util.stream.Collectors;

@Service
public class BookRecommendationService {
    @Autowired
    private BookMapper bookMapper;
    @Autowired
    private UserBehaviorMapper userBehaviorMapper;
    @Autowired
    private RedisTemplate redisTemplate;
    
    private SparkSession spark = SparkSession.builder().appName("BookRecommendation").master("local[*]").getOrCreate();
    
    public List<Book> getPersonalizedRecommendations(Long userId, int limit) {
        List<UserBehavior> userBehaviors = userBehaviorMapper.getUserBehaviors(userId);
        Map<String, Double> categoryPreferences = calculateCategoryPreferences(userBehaviors);
        List<String> preferredAuthors = extractPreferredAuthors(userBehaviors);
        Set<Long> readBookIds = userBehaviors.stream().map(UserBehavior::getBookId).collect(Collectors.toSet());
        List<Book> candidateBooks = bookMapper.getCandidateBooks(readBookIds);
        List<Book> scoredBooks = new ArrayList<>();
        for (Book book : candidateBooks) {
            double score = calculateRecommendationScore(book, categoryPreferences, preferredAuthors);
            book.setRecommendationScore(score);
            scoredBooks.add(book);
        }
        return scoredBooks.stream()
                .sorted((b1, b2) -> Double.compare(b2.getRecommendationScore(), b1.getRecommendationScore()))
                .limit(limit)
                .collect(Collectors.toList());
    }
    
    private double calculateRecommendationScore(Book book, Map<String, Double> categoryPreferences, List<String> preferredAuthors) {
        double categoryScore = categoryPreferences.getOrDefault(book.getCategory(), 0.0) * 0.4;
        double authorScore = preferredAuthors.contains(book.getAuthor()) ? 0.3 : 0.0;
        double ratingScore = (book.getAverageRating() / 5.0) * 0.2;
        double popularityScore = Math.log(book.getViewCount() + 1) / Math.log(10000) * 0.1;
        return categoryScore + authorScore + ratingScore + popularityScore;
    }
}

@Service
public class BookCrawlerService {
    @Autowired
    private BookMapper bookMapper;
    @Autowired
    private HttpClientUtil httpClientUtil;
    
    public void crawlHotBooks() {
        List<String> targetUrls = Arrays.asList(
            "https://book.douban.com/chart",
            "https://www.amazon.cn/gp/bestsellers/books",
            "https://book.jd.com/hot"
        );
        for (String url : targetUrls) {
            try {
                String htmlContent = httpClientUtil.get(url);
                List<Book> books = parseBookInfo(htmlContent, url);
                for (Book book : books) {
                    if (bookMapper.findByIsbn(book.getIsbn()) == null) {
                        book.setCrawlTime(new Date());
                        book.setSource(extractDomain(url));
                        bookMapper.insert(book);
                    } else {
                        updateBookHotness(book);
                    }
                }
            } catch (Exception e) {
                logCrawlError(url, e.getMessage());
            }
        }
    }
    
    private List<Book> parseBookInfo(String htmlContent, String sourceUrl) {
        List<Book> books = new ArrayList<>();
        Document doc = Jsoup.parse(htmlContent);
        Elements bookElements = doc.select(".book-item, .product-item");
        for (Element element : bookElements) {
            Book book = new Book();
            book.setTitle(element.select(".title, .book-title").text());
            book.setAuthor(element.select(".author").text());
            book.setPrice(parsePrice(element.select(".price").text()));
            book.setImageUrl(element.select("img").attr("src"));
            String ratingText = element.select(".rating, .score").text();
            book.setAverageRating(parseRating(ratingText));
            book.setDescription(element.select(".description, .summary").text());
            book.setPublisher(element.select(".publisher").text());
            books.add(book);
        }
        return books;
    }
    
    private void updateBookHotness(Book book) {
        Book existingBook = bookMapper.findByIsbn(book.getIsbn());
        existingBook.setViewCount(existingBook.getViewCount() + 1);
        existingBook.setHotnessScore(calculateHotnessScore(existingBook));
        existingBook.setLastCrawlTime(new Date());
        bookMapper.update(existingBook);
    }
}

@Service
public class ForumService {
    @Autowired
    private ForumPostMapper forumPostMapper;
    @Autowired
    private ForumCategoryMapper forumCategoryMapper;
    @Autowired
    private ReportMapper reportMapper;
    
    public ForumPost createPost(ForumPostRequest request, Long userId) {
        validatePostContent(request.getContent());
        ForumCategory category = forumCategoryMapper.findById(request.getCategoryId());
        if (category == null) {
            throw new BusinessException("论坛分类不存在");
        }
        ForumPost post = new ForumPost();
        post.setTitle(request.getTitle());
        post.setContent(filterSensitiveContent(request.getContent()));
        post.setCategoryId(request.getCategoryId());
        post.setUserId(userId);
        post.setCreateTime(new Date());
        post.setStatus(PostStatus.NORMAL);
        post.setViewCount(0);
        post.setLikeCount(0);
        post.setReplyCount(0);
        forumPostMapper.insert(post);
        updateCategoryPostCount(request.getCategoryId());
        return post;
    }
    
    private String filterSensitiveContent(String content) {
        List<String> sensitiveWords = Arrays.asList("违法", "欺诈", "色情", "暴力");
        String filteredContent = content;
        for (String word : sensitiveWords) {
            filteredContent = filteredContent.replaceAll(word, "***");
        }
        return filteredContent;
    }
    
    public List<ForumPost> getHotPosts(int limit) {
        Date sevenDaysAgo = new Date(System.currentTimeMillis() - 7 * 24 * 60 * 60 * 1000);
        List<ForumPost> recentPosts = forumPostMapper.findByCreateTimeAfter(sevenDaysAgo);
        return recentPosts.stream()
                .sorted((p1, p2) -> {
                    double score1 = calculateHotScore(p1);
                    double score2 = calculateHotScore(p2);
                    return Double.compare(score2, score1);
                })
                .limit(limit)
                .collect(Collectors.toList());
    }
    
    private double calculateHotScore(ForumPost post) {
        long timeDiff = System.currentTimeMillis() - post.getCreateTime().getTime();
        double timeWeight = Math.exp(-timeDiff / (24 * 60 * 60 * 1000.0));
        return (post.getLikeCount() * 2 + post.getReplyCount() * 1.5 + post.getViewCount() * 0.1) * timeWeight;
    }
}

六、部分文档展示

在这里插入图片描述

七、END

💕💕文末获取源码联系计算机编程果茶熊