爆火的YC编写的Vibe Coding指南秘籍,告别vibe 代码屎山,效率提升10倍的秘密就在这里!!!

327 阅读8分钟

YC机构 Vibe Coding 使用指南:AI时代的高效开发实践

"

💡 核心摘要

本文分享了来自Y Combinator孵化器的Vibe Coding实用指南,涵盖从规划流程到持续改进的完整AI辅助开发工作流。通过结构化的方法论,帮助开发者在AI时代实现更高效、更可靠的项目开发。

🔑 关键词: AI编程``版本控制``测试框架``YC孵化器``开发工作流``代码重构


📋 目录

  • • YC机构背景介绍
  • • 核心开发策略
    • • 规划流程
    • • 版本控制策略
    • • 测试框架
  • • 问题解决与优化
    • • 有效的错误修复
    • • AI工具优化
  • • 高级开发实践
    • • 复杂功能开发
    • • 技术栈考量
  • • 拓展应用
    • • 超越编码
    • • 持续改进

YC机构背景介绍

哈喽,好久不见(粤)

今天来分享一篇YC机构的Vibe coding使用指南,相信一定能够帮助到你,让你的应用项目跑的更加顺利。让我一起来看看吧!

图片

🏢 Y Combinator 简介

Y Combinator(简称YC)是一家创办于2005年3月的美国创业孵化器和创投公司。YC专注于投资种子阶段的初创企业,除了提供资金支持外,还通过举办为期三个月的创业训练营,为创业团队提供创业建议和执行能力提升。

YC以独特的孵化和投资模式闻名,被称为**“创业公司的新兵训练营”**,也曾培养出多家知名独角兽公司如:

  • • 🗂️ Dropbox
  • • 🏠 Airbnb
  • • 💬 Reddit

简单的介绍完,请开始我们的正餐!

图片图片手机用户点击图片观看效果更佳。收藏、转发到元宝里,避免找不到/偷笑


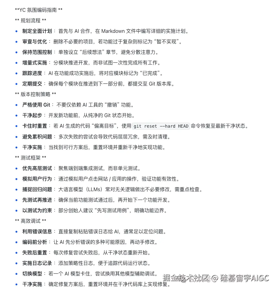
核心开发策略

规划流程

"

📋 Planning Process 核心要点

步骤中文说明
制定综合计划首先与人工智能合作,在 Markdown 文件中编写详细的实施计划
审查和完善删除不必要的项目,将功能标记为太复杂则无法执行
保持范围控制保留一个单独的部分来存放想法,以供以后保持专注
增量实施逐个部分工作,而不是尝试一次构建所有内容
跟踪进度成功实施后,让 AI 将部分标记为完整
定期提交确保每个工作部分在进入下一个工作部分之前都提交给 Git

版本控制策略

"

🔄 Version Control Strategies 最佳实践

# 核心Git工作流
git status              # 检查当前状态
git add .              # 添加所有更改
git commit -m "功能完成"# 提交更改
git reset --hard HEAD  # 重置到最新提交(当AI偏离方向时)

关键原则:

  • • ✅ 虔诚地使用 Git:不要仅仅依赖人工智能工具的恢复功能
  • • 🆕 从干净开始:从干净的 Git 石板开始每个新功能
  • • 🔄 卡住时重置:如果 AI 继续进行视觉任务,请使用 git reset --hard HEAD
  • • ⚠️ 避免累积问题:多次失败的尝试会产生一层又一层的坏代码
  • • 🧹 干净的实现:当你最终找到解决方案时,干净地重置并实施它

测试框架

"

🧪 Testing Framework 测试策略

graph TD
    A[开始开发] --> B[编写高级测试]
    B --> C[模拟用户行为]
    C --> D[运行测试]
    D --> E{测试通过?}
    E -->|是| F[继续下一功能]
    E -->|否| G[修复问题]
    G --> D
    F --> H[定期回归测试]

测试优先级:

  1. 1. 优先考虑高级测试:专注于端到端集成测试而不是单元测试
  2. 2. 模拟用户行为:通过模拟某人点击网站/应用程序来测试功能
  3. 3. 捕获回归:LLM 经常对不相关的逻辑进行不必要的更改
  4. 4. 继续前测试:确保测试通过,然后再转到下一个功能
  5. 5. 使用测试作为护栏:一些创始人建议从测试用例开始,以提供明确的界限

问题解决与优化

有效的错误修复

"

🔧 Effective Bug Fixing 调试流程

步骤策略说明
1. 错误分析利用错误消息对于人工智能来说,简单地复制粘贴错误消息通常就足够了
2. 多角度思考编码前分析要求 AI 考虑多种可能的原因
3. 重置策略失败后重置每次修复尝试失败后从头开始
4. 日志记录实施日志记录添加战略日志记录以更好地了解正在发生的事情
5. 模型切换切换模型当一个模型遇到困难时尝试不同的 AI 模型
6. 清洁实现干净的实现确定修复后,重置并在干净的代码库上实施它

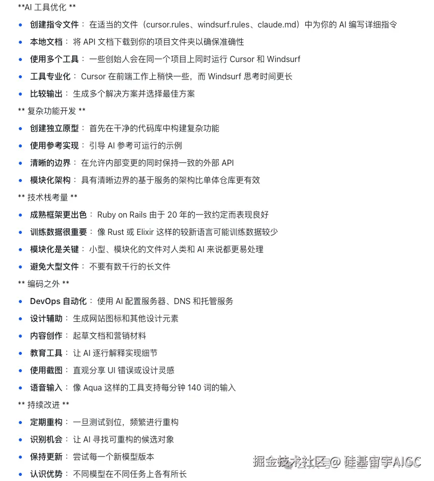
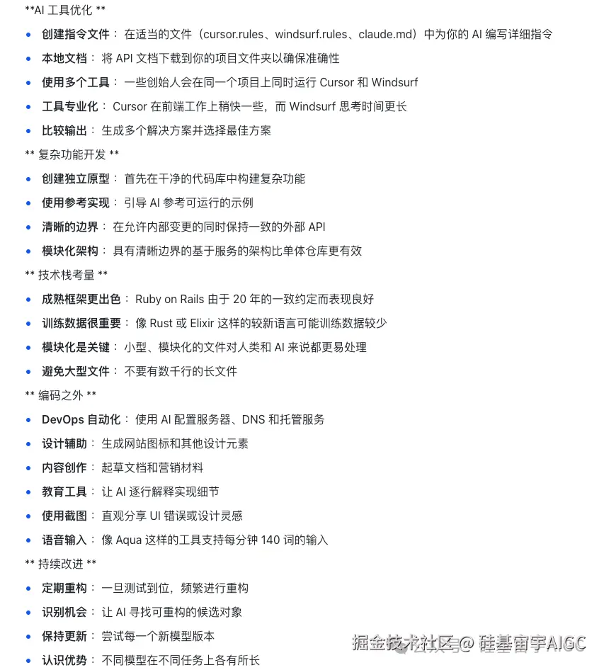
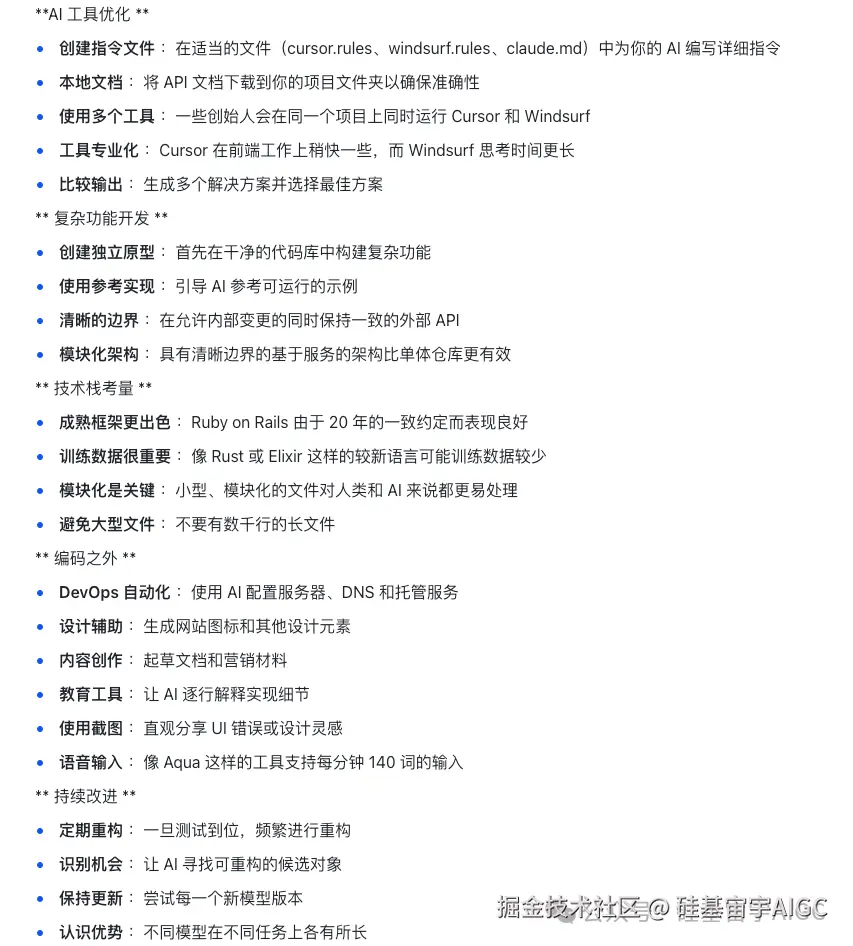
AI工具优化

"

⚡ AI Tool Optimization 工具配置

配置文件设置:

# 创建指令文件示例
cursor.rules
windsurf.rules
claude.md

优化策略:

  • • 📁 本地文档:将 API 文档下载到您的项目文件夹以确保准确性
  • • 🔄 使用多种工具:一些创始人在同一个项目上运行 Cursor + Windsurf
  • • ⚡ 工具专业化:光标对于前端来说更快,Windsurf 对于更长的任务更好
  • • 🔍 比较输出:生成多个解决方案并选择最佳解决方案

高级开发实践

复杂功能开发

"

🏗️ Complex Feature Development 架构策略

graph LR
    A[复杂功能需求] --> B[创建独立原型]
    B --> C[参考实现]
    C --> D[明确边界]
    D --> E[模块化架构]
    E --> F[集成到主项目]

开发原则:

  • • 🧪 创建独立原型:首先在干净的代码库中构建复杂的功能
  • • 📖 使用参考实现:向 AI 指出要遵循的工作示例
  • • 🎯 明确边界:保持一致的外部 API,允许内部更改
  • • 🏢 模块化架构:基于服务的架构,边界明确 > 单存储库

技术栈考量

"

🛠️ Tech Stack Considerations 技术选型

类别推荐原因
成熟框架Ruby on Rails凭借 20 年的惯例蓬勃发展
训练数据主流语言优先较新的语言(Rust、Elixir)的训练数据可能较少
文件结构小文件模块化更容易被人类 + AI 处理
代码规模避免大文件不要让文件增长成数千行

拓展应用

超越编码

"

🚀 Beyond Coding 全栈AI应用

应用领域扩展:

领域应用具体实践
DevOps自动化服务器配置使用 AI 配置服务器、DNS 和托管
设计协助视觉元素生成网站图标和设计元素
内容创建文档编写起草文档和营销材料
教育工具代码解释要求 AI 逐行解释实现
UI调试视觉反馈直观地分享 UI 错误或设计灵感
效率提升语音输入Aqua 等工具可实现 140 字/分钟输入

持续改进

"

📈 Continuous Improvement 迭代优化

graph TD
    A[定期重构] --> B[识别机会]
    B --> C[AI建议重构候选]
    C --> D[保持最新状态]
    D --> E[尝试新模型]
    E --> F[认识不同模型优势]
    F --> A

改进策略:

  • • 🔄 定期重构:测试到位后,经常重构
  • • 🎯 识别机会:要求 AI 建议重构候选人
  • • 🆕 保持最新状态:尝试每一个新型号版本
  • • 💪 认识优势:不同的模型擅长不同的任务

总结

以上,就是本次的coding技巧的全部指南啦!

AI时代下的coding不可怕,更多要多操作多上手。通过系统化的方法论和持续的实践,我们可以充分发挥AI工具的潜力,实现更高效、更可靠的软件开发。

"

🎯 关键要点回顾

  • • 📋 规划先行:详细计划 + 增量实施
  • • 🔄 版本控制:Git工作流 + 定期提交
  • • 🧪 测试驱动:端到端测试 + 回归检测
  • • 🔧 问题解决:系统化调试 + 工具优化
  • • 🏗️ 架构思维:模块化设计 + 清晰边界
  • • 🚀 持续改进:定期重构 + 技术更新

让我们在AI的助力下,构建更优秀的软件产品!  🚀

图片图片

THIS ALL,以上就是本期的所有内容

@ 作者 / 青争鱼Echo@ 投稿或爆料,请联系邮箱:Mossecho@aliyun.com

@ 全球最棒的AI社区的知识库 / waytoagi.feishu.cn/wiki/QPe5w5…


最后,感谢你看到这里👏如果喜欢这篇文章,不妨顺手给我们点赞👍|在看👀|转发📪|评论📣

进社群一起玩AI

往期文章

苹果17ProMax都自愧不如,最新谷歌安卓手机飞行模式都能用AI大模型,库克看了都沉默!!!

阿里Qoder重磅登场:AI编程平台新王者,程序员的饭碗要换了吗?

福利来袭Perplexity Pro免费使用一年教程 | 教主黄仁勋都在用的AI搜索引擎,限50位

30城联动,4000+人齐聚,这次AI摆摊有点好玩!

GPT5横空出世:AGI卡壳,未见跨越式升级,深度解析OpenAI又出新招!两款模型开源, Claude 4.1 Opus登场,编程领域AI新神器。GPT-5还要等多久?

谷歌Genie 3炸裂发布,AI实时造梦空间来了!通用型世界模型,生成交互式环境

我没开玩笑,谷歌Genie 3把《头号玩家》搞出来了!一句话实时生成世界,游戏和VR的造梦空间,未来已来!Fellou AI深度体验:未来的浏览器,又何必是浏览器?文末邀请码不限量!!!