信奥崔老师:NOI以及相关活动的规则

346 阅读7分钟

[1] NOI以及相关活动的规则

图片

1. 概念介绍

NOI以及相关活动的规则是确保比赛公平、公正、顺利进行的一系列规定。这些规则涵盖了参赛资格、比赛环境、编程语言、评测方式、评分标准、以及赛场纪律等多个方面。了解并遵守这些规则是每位参赛选手最基本的要求。

2. 算法步骤 (参赛流程与规则要点)

  1. 报名与资格:
    • 选手需通过学校在官方指定的报名系统注册。
    • 参加不同级别的比赛有不同的资格要求(例如,NOIP通常没有限制,而NOI需要是省队成员)。
  2. 比赛环境:
    • 操作系统通常是NOI Linux(一个定制版的Linux系统)。选手需要熟悉Linux基本操作。
    • 允许使用的集成开发环境(IDE)和编辑器有明确规定,如Code::Blocks, Geany, Vim, Emacs等。
    • 禁止访问网络,禁止使用任何外部电子设备和存储介质。
  3. 编程语言:
    • 主要允许使用的语言是 C++。通常会指定C++的标准,如C++14。
    • C++是唯一选择。
  4. 试题与提交:
    • 试题通常包含3-4道题目,以电子版(PDF)形式下发。
    • 选手需要为每道题编写一个源程序。
    • 源程序的文件名必须严格按照题目要求命名,如 problem1.cpp
    • 程序需要从标准输入(stdin)读取数据,并向标准输出(stdout)写入结果。不能进行任何文件操作(除非题目特殊说明)。
    • 在比赛结束前,通过竞赛系统提交源代码。
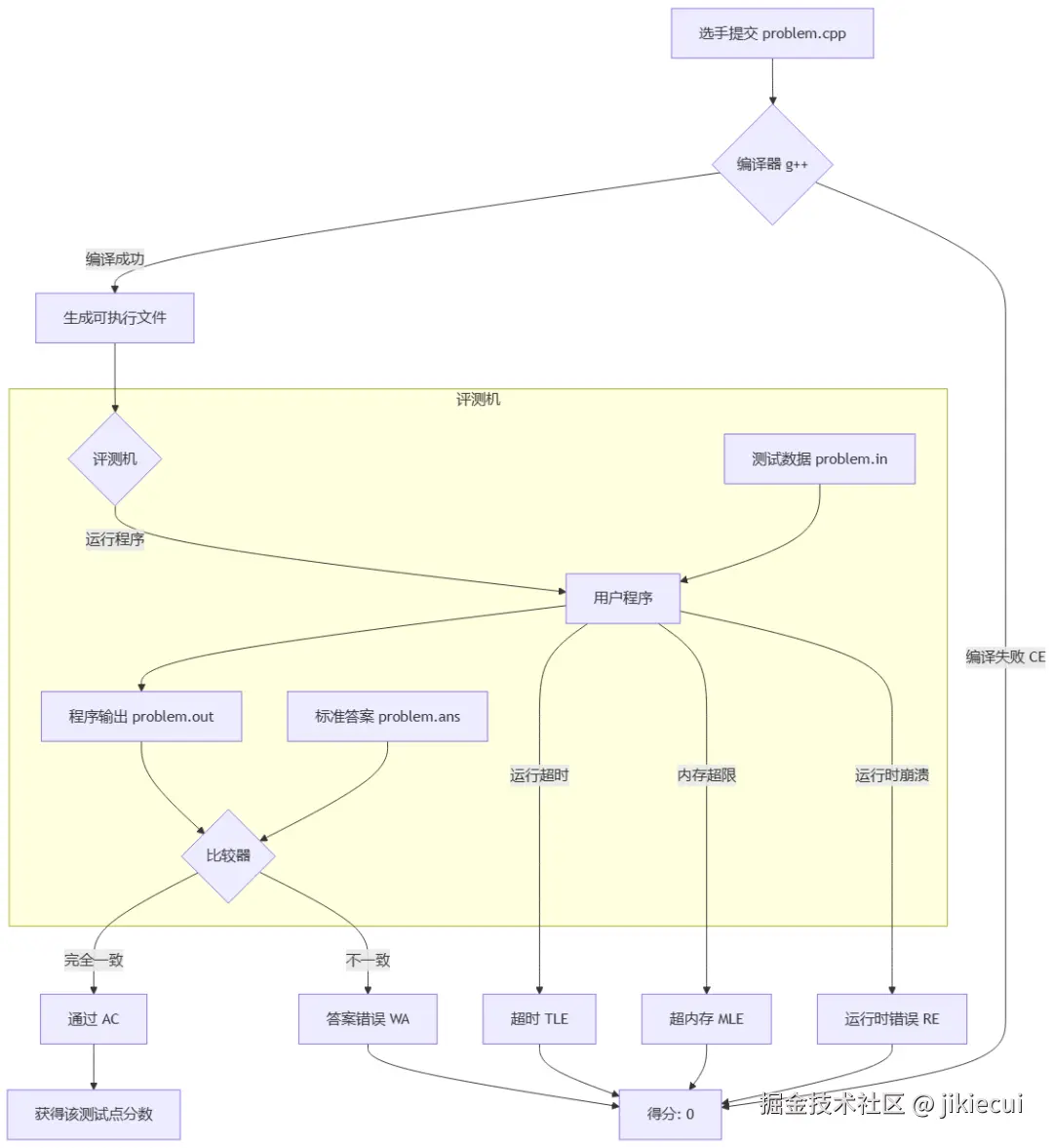
  5. 评测方式:
    • 比赛采用在线评测 (Online Judge, OJ)  系统自动评测。
    • 评测时,系统会用多组测试数据来运行选手提交的程序。
    • 每组测试数据都有严格的时间限制空间限制
  6. 评分标准:
    • Accepted (AC):  程序输出与标准答案完全一致,且未超时超空间。
    • Wrong Answer (WA):  输出与标准答案不符。
    • Time Limit Exceeded (TLE):  运行时间超过限制。
    • Memory Limit Exceeded (MLE):  使用内存超过限制。
    • Runtime Error (RE):  运行时错误,如数组越界、除以零、非法内存访问等。
    • Compile Error (CE):  编译失败。CE的题目计0分。
    • 每道题有多个测试点,通过一个测试点即可获得该点的分数。
    • 总分为所有题目得分之和。
    • 结果判断:
  7. 赛场纪律:
    • 比赛期间保持安静,不得交谈、窥视他人屏幕。
    • 禁止携带任何违禁物品(如手机、U盘、纸质资料)。
    • 遇到机器故障等问题应举手示意监考人员。
    • 任何作弊行为都将导致成绩作废,并可能受到禁赛等严厉处罚。

3. 算法可视化svg图示 (选手代码评测流程)

图片

4. 核心特性

  • 客观性:  所有评判由机器自动完成,排除了主观因素。
  • 严格性:  对程序的时间、空间效率和正确性有精确的要求。
  • 规范性:  对文件名、输入输出格式有统一、严格的规定。
  • 公平性:  统一的竞赛环境和评测标准保证了所有选手在同等条件下竞争。

5. C++代码基础实现

以下代码展示了符合NOI系列活动规则的“标准输入输出”模式。

#include <iostream>

// main函数是程序的入口,评测系统从这里开始执行
int main() {
    // 为了提高读写效率,竞赛中常用以下两行代码
    // std::ios_base::sync_with_stdio(false);
    // std::cin.tie(NULL);

    int a, b;

    // 从标准输入(stdin)读取数据,直到文件末尾
    // 很多题目会是多组数据输入
    while (std::cin >> a >> b) {
        // 向标准输出(stdout)打印结果,注意换行
        std::cout << a + b << std::endl;
    }

    // main函数必须返回0,表示程序正常退出
    return 0;
}

注意:

  • 文件名必须正确,如这道题叫 sum, 则文件名应为 sum.cpp
  • 不要使用 system("pause"); 等非标准代码。
  • 不要尝试打开或写入任何文件(除非题目明确要求)。

6. 优化策略

此部分可理解为选手的“应试技巧”:

  • 仔细读题:  确保完全理解题目要求、输入输出格式、数据范围。
  • 管理时间:  合理分配每道题的时间,先做有把握的题目,难题可以先写暴力解法拿部分分。
  • 规范编码:  保持代码风格清晰,文件名、变量名等符合规范。
  • 本地测试:  在提交前,使用自己的样例数据或构造的边界数据在本地进行充分测试。
  • 熟悉环境:  赛前一定要在NOI Linux环境下进行练习,熟悉IDE和编译器的使用。

7. 优缺点

  • 优点 (规则本身):
    • 公平公正:  最大限度保证了竞赛的客观性和公正性。
    • 标准化:  便于大规模组织和自动化评测。
    • 促进能力:  严格的时空限制促使选手学习更高效的算法和数据结构。
  • 缺点 (规则可能带来的问题):
    • 过于死板:  有时一个微小的格式错误(如多一个空格)就会导致WA,对新手不太友好。
    • OJ黑箱:  选手无法得知自己WA或RE的具体原因,增加了调试难度。
    • 环境限制:  强制使用Linux和特定IDE可能给习惯Windows的选手带来不便。

8. 应用场景

  • NOIP/NOI/IOI等各级信息学竞赛。
  • 各大高校的程序设计类课程的作业和考试。
  • 在线编程练习平台(OJ),如洛谷、Codeforces、LeetCode等。
  • 部分公司招聘时的在线笔试环节。

9. 扩展

  • Special Judge (SPJ):  对于答案不唯一的题目(如要求输出任意一个可行解),评测系统会使用一个特殊的校验程序(SPJ)来判断选手的输出是否符合题目要求。
  • 交互题 (Interactive Problems):  选手的程序需要和评测系统进行实时交互,通过多次询问来获取信息并最终得出答案。
  • 提交答案题 (Answer-only Problems):  选手在本地运行程序,将计算出的答案文件提交,通常用于处理大规模数据或无法在评测机上短时间运行的题目。

10. 5个课后配套练习及C++代码实现答案

练习为问答题或判断题。

练习1:  在NOI系列比赛中,如果你的程序在运行时试图访问数组 int a[100] 的第101个元素 a[100],最有可能得到什么评测结果?答案:  Runtime Error (RE),因为发生了数组越界访问。

练习2:  假设一道题目的输入文件名叫 apple.in,输出文件名叫 apple.out,你在代码中应该如何处理输入输出?答案: 错误。  除非题目中特别指明是文件I/O题,否则所有NOI系列比赛都应使用标准输入输出cin/cout 或 scanf/printf)。自己进行文件操作是违规的,会导致0分。

练习3:  一道题目的时间限制是1秒。你的程序在自己的电脑上运行样例数据用了0.8秒,提交后是否一定能通过?为什么?答案: 不一定。  因为评测机(OJ)的性能与你的电脑可能不同,通常评测机会比个人电脑慢。此外,测试数据可能比样例数据规模大得多、更复杂。0.8秒已经比较危险,很可能在更强的数据下超时(TLE)。

练习4:  提交 main.cpp 后,评测结果是 Compile Error (CE)。可能的原因是什么?答案:  可能的原因包括:

  1. 语法错误(如漏了分号、括号不匹配)。
  2. 使用了非标准的头文件或函数。
  3. 编译器版本差异导致某些写法不被支持(例如在低版本g++下使用了C++11的特性)。

练习5:  判断题:在比赛中,我可以将自己常用的代码模板(如快读、线段树等)写在纸上带入赛场。答案: 错误。  携带任何纸质或电子资料都属于违规行为,会被视为作弊。所有代码必须在赛场上凭记忆手写。

11. 相关网络资源推荐

  • NOI官网-常见问题解答
  • OI Wiki - 竞赛规则
  • 洛谷 - 新手村 (可以体验在线评测)