DooTask新增资产管理功能:全流程赋能,开启资产高效管理新篇章

109 阅读5分钟

在企业管理中,资产作为核心资源,其管理效率直接影响企业的运营成本与资源配置效果。为满足企业对资产全生命周期精细化管理的需求,DooTask近期全新上线资产管理功能,通过数字化手段覆盖资产“预算-采购-使用-处置”全链条,助力企业实现资产管理的智能化升级。以下从功能定位、核心模块及实际应用价值三方面展开介绍。


一、功能定位:以全生命周期管理为核心,解决企业资产管理痛点

传统资产管理模式常面临权属不清、账实不符、闲置浪费等问题,导致企业运营成本居高不下。DooTask资产管理功能以“全流程、可追溯、智能化”为设计理念,通过数字化手段实现资产从预算编制到报废处置的全生命周期管控。其核心目标包括:

  • 提升管理效率:通过自动化流程减少人工操作,降低管理成本;
  • 优化资源配置:实时掌握资产状态,避免闲置与重复采购;
  • 降低运营风险:规范报废与处置流程,确保资产安全合规;
  • 支持决策优化:通过数据分析为资产采购、调配提供数据支撑。

image.png 该功能适用于企业日常物资的智能化管理,有效降低成本、提升效率,同时助力门店实现数字化运营与业绩增长。


二、核心功能模块:全流程覆盖,打造资产数字化管理闭环

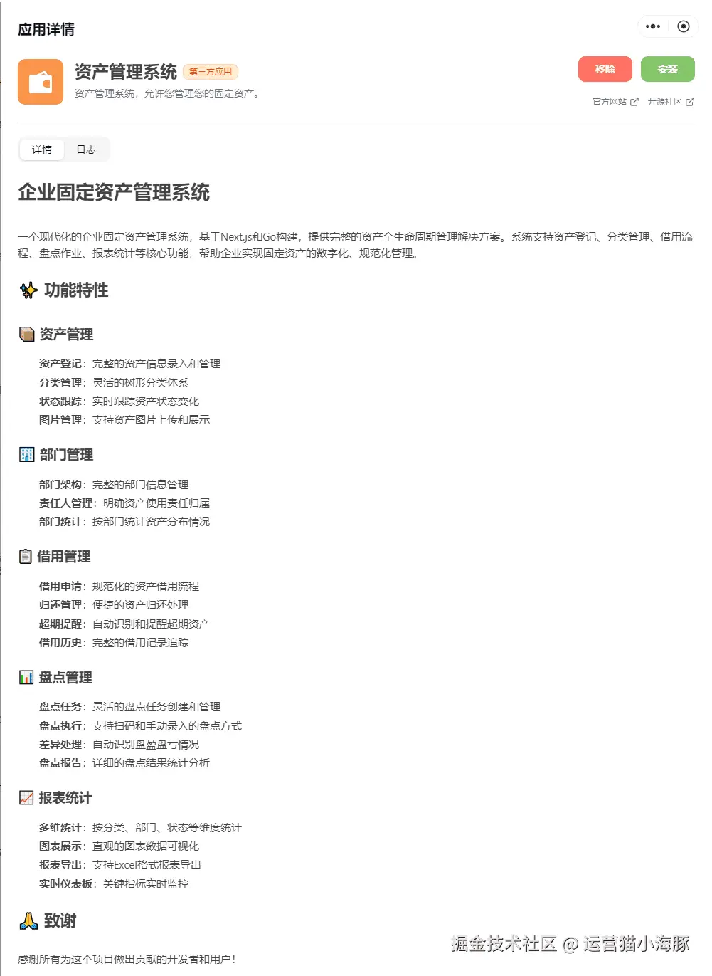
(一)资产管理

涵盖资产采购预算到状态更新的全生命周期。添加固定资产信息、采购信息,提供上传图片入库方式,自动生成资产卡片形成台账;实时跟踪资产领用、归还、调拨、维修、闲置等状态,通过移动端操作和自动提醒,确保流程透明与资产合理调度。

image.png

(二)分类管理

构建灵活的资产分类体系,可按资产性质、用途等多维度划分大类与小类。实现分类与资产信息深度关联,支持模糊、组合等多种查询方式,方便用户快速定位资产,提高资产统计与分析效率。

image.png

(三)盘点管理

提供定期全面盘点、分类抽盘和部门盘点等多种方式。系统自动对比盘点与账面数据,生成差异报告,清晰展示盘盈盘亏情况,并支持对差异进行核实调整,确保账实相符,全程记录盘点过程以便追溯审计。

image.png

(四)部门管理

精细维护部门信息,包括名称、编码、负责人等,支持信息增删改查以适应组织架构调整。依据部门职责设置资产查询、申购、领用、调拨等操作权限,保障资产管理合规安全。

image.png

(五)借用管理

员工可在线提交借用申请,填写借用用途,系统按预设流程流转审批,提高效率。实时记录借用状态,临近归还期限自动提醒,全程跟踪追溯借用过程,防止资产长期占用与丢失。

image.png

image.png


三、实际应用价值:降本增效,助力企业可持续发展

(一)效率提升:流程自动化,减少人工操作

通过批量数据导入功能,企业可大幅缩短资产初始化与盘点周期。例如,某金融企业将存量资产数据批量导入系统,仅用2天完成初始化,较传统方式效率提升80%。

(二)成本降低:优化配置,减少闲置浪费

实时资产状态监控与闲置调度功能,帮助企业盘活存量资产。某物流企业通过系统发现30%的运输车辆处于闲置状态,及时调拨至需求分支机构,年节省租赁成本超50万元。

(三)风险控制:合规处置,保障资产安全

规范化的报废审批与处置流程,降低资产流失风险。某制造企业通过系统记录报废设备处置过程,避免因处置不当导致的环保违规问题,减少潜在损失。

(四)决策支持:数据洞察,驱动精准管理

资产数据分析功能为企业提供采购、调配、报废等决策依据。例如,某企业通过分析设备故障率数据,提前更换高风险设备,将生产中断时间缩短40%。


四、未来展望:持续迭代,构建更智能的资产管理生态

DooTask资产管理功能上线后,将持续优化用户体验与功能深度。未来计划包括:

  • AI赋能:通过DeepSeek等AI机器人实现资产故障预测、自动调配建议等智能化功能;
  • 深度集成:与财务系统、ERP等工具无缝对接,实现数据互联互通;
  • 行业定制:针对制造业、医疗业等细分行业推出专属资产管理模板。

DooTask资产管理功能的推出,标志着项目管理与资产管控的深度融合。通过全流程数字化、智能化手段,企业可实现资产管理的“可视、可控、可优”,为降本增效、风险防控提供有力支撑。立即体验DooTask,开启资产高效管理新时代!