为何Handler的postDelayed不适合精准定时任务?

587 阅读4分钟

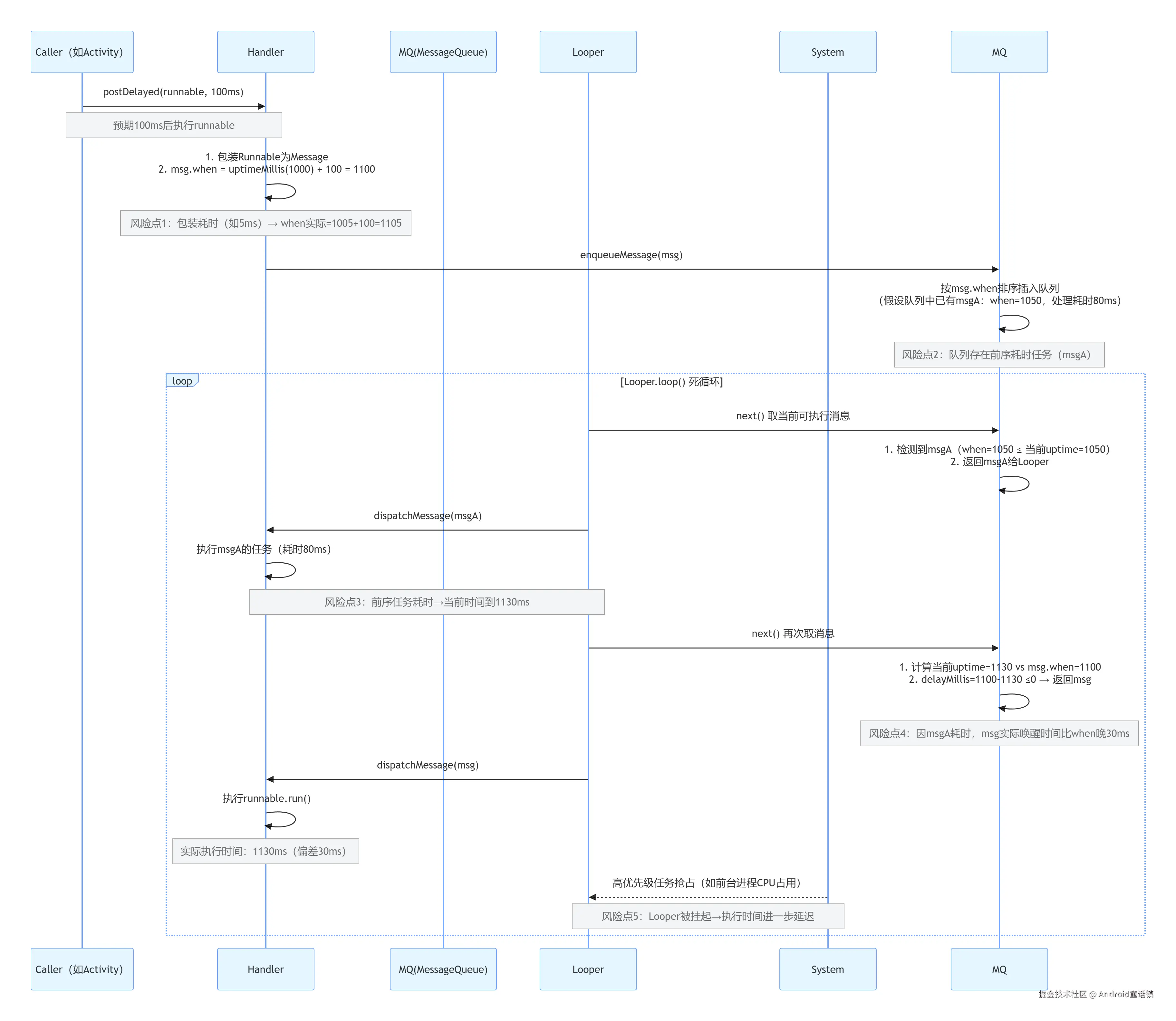
要理解 Handler.postDelayed 为何不适合精准定时任务,需先穿透其底层机制 —— 它本质是基于「串行消息队列 + Looper 循环」的线程内任务调度,而非「系统级实时定时」。其精准性缺陷源于机制设计本身,而非实现细节,下面从 核心原因分析 和 时序图拆解 两方面展开。

一、核心原因:Handler.postDelayed 的精准性缺陷根源

Handler.postDelayed 的延时能力依赖「Message 的 when 参数 + MessageQueue 的串行调度 + Looper 的循环取消息」,但这三个环节均存在无法规避的延迟风险,最终导致定时不准。

1. 根源 1:MessageQueue 的「串行阻塞」特性

Handler 的消息队列(MessageQueue)是 串行有序队列,Looper 通过loop()循环 逐个处理 Message—— 只有前一个 Message 处理完成,才会调度下一个 Message。若队列中存在「耗时任务」,后续的延时任务即使到达when时间,也必须等待前序任务执行完毕,直接导致定时延迟。

源码佐证:

Looper 的核心循环逻辑(android.os.Looper):

public static void loop() {
    final Looper me = myLooper();
    final MessageQueue queue = me.mQueue;
    for (;;) { // 死循环,逐个取消息
        Message msg = queue.next(); // 阻塞式取消息,取到才返回
        if (msg == null) {
            return;
        }
        // 处理当前消息(调用Handler.dispatchMessage)
        msg.target.dispatchMessage(msg); 
        // 回收消息
        msg.recycleUnchecked();
    }
}
  • 关键问题:queue.next()返回的是「当前可执行的第一个 Message」,若前一个 Message 处理耗时 100ms,后续即使有一个when=50ms的延时任务,也必须在 100ms 后才会被执行,定时误差直接叠加。

2. 根源 2:MessageQueue.next () 的「阻塞唤醒误差」

MessageQueue 的next()方法是调度核心,其逻辑是:

  1. 计算当前时间与「下一个 Message 的 when」的差值(delayMillis);

  2. delayMillis>0,调用nativePollOnce(delayMillis)阻塞线程,等待delayMillis后唤醒;

  3. delayMillis<=0或被其他消息唤醒,返回该 Message。

但这个过程存在 两大误差

  • 计算误差delayMillis = msg.when - SystemClock.uptimeMillis(),从获取当前时间到计算完成,存在微小耗时(尤其系统繁忙时);
  • Native 层阻塞误差nativePollOnce依赖 Linux 的epoll机制实现阻塞,其唤醒时机受系统调度影响(如 CPU 被高优先级进程占用),无法做到毫秒级精准。
  • 提前唤醒风险:若有新消息入队(enqueueMessage),会调用nativeWake唤醒nativePollOnce,导致当前阻塞提前结束,需重新计算delayMillis,进一步引入误差。

3. 根源 3:线程(尤其主线程)的「资源竞争」

Handler 通常绑定主线程(默认)或后台线程,而线程的资源分配直接影响调度及时性:

  • 主线程场景:主线程需同时处理「UI 绘制(如 View.onDraw)、输入事件(如触摸)、系统回调(如 Activity 生命周期)」,这些任务优先级较高,会抢占 Looper 的loop()循环时间。例如:若主线程正在执行onDraw(耗时 80ms),即使延时任务的when已到,也必须等待onDraw完成后才能执行。
  • 后台线程场景:后台线程可能被系统标记为「低优先级」,当 CPU 负载过高(如多进程并发)时,系统会优先分配资源给前台进程,导致后台 Looper 的loop()循环被挂起,延时任务执行延迟。

4. 根源 4:when 参数的「时间差偏差」

postDelayed(delayMillis)when参数计算逻辑是:
msg.when = SystemClock.uptimeMillis() + delayMillis
uptimeMillis是系统启动后的毫秒数,不受用户时间调整影响)

但从「调用 postDelayed」到「Message 入队」存在 时间差

  1. 调用postDelayed → 2. Handler 包装 Runnable 为 Message → 3. 调用enqueueMessage → 4. Message 插入队列
    若步骤 2-4 耗时 5ms(系统繁忙时可能更长),则实际when会比预期多 5ms,导致定时偏差(虽小,但精准场景如「毫秒级同步」不可接受)。

二、时序图:Handler.postDelayed 的完整调用流程(含延迟点)

下面用 Mermaid 时序图 拆解整个过程,标注关键步骤和精准性风险点。

postDelayed.png

三、结论:Handler.postDelayed 的适用场景与替代方案

1. 适用场景

Handler.postDelayed 的设计初衷是 「线程内轻量延时通信」,适合对定时精度要求不高的场景:

  • 简单的 UI 延时更新(如延时 1 秒显示 Toast);
  • 线程间消息传递(如子线程通知主线程更新 UI);
  • 非精准的周期性任务(如每隔 2 秒检查一次状态)。

2. 精准定时任务的替代方案

若需 毫秒级精度 或 系统级定时,建议使用以下方案:

方案精度级别适用场景优势
ScheduledExecutorService毫秒级(±10ms)后台精准周期性任务(如数据同步)基于线程池,并行执行,不受串行阻塞影响
AlarmManager秒级(系统级)跨进程 / 设备休眠后的定时(如闹钟)系统唤醒级定时,不受应用进程状态影响
WorkManager分钟级(可靠)后台低优先级定时(如日志上报)兼容 Doze 模式,保证任务最终执行
Choreographer帧级(16ms / 帧)UI 帧率同步(如动画)与屏幕刷新同步,避免掉帧

综上,Handler.postDelayed 的「串行队列 + 系统调度依赖」特性,决定了它无法满足精准定时需求。在设计定时任务时,需根据精度要求选择合适的方案,避免因机制缺陷导致业务异常(如实时通信、精准计时等场景)。