boss直聘究竟要求AI技术是哪些方面呢?让HR眼前一亮

238 阅读2分钟

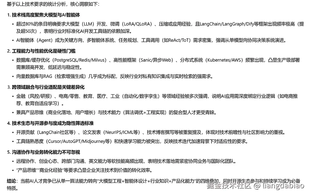
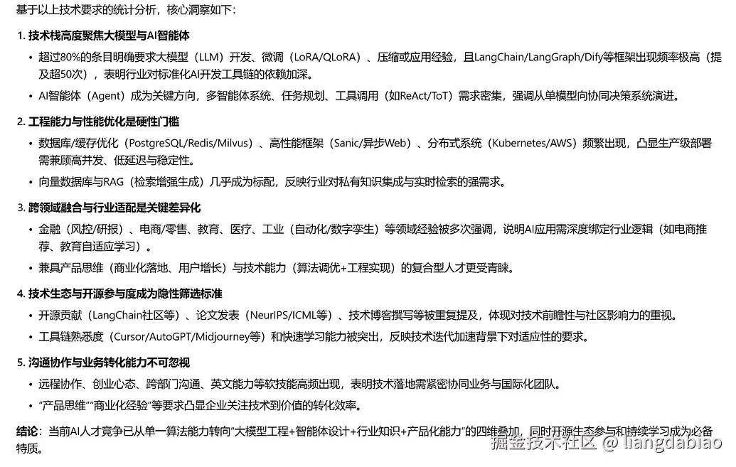
boss直聘究竟要求佬们的AI技术是哪些方面呢?不妨做一个数据分析看看,很多都是AI辅助,所以只能截图看看,详细的数据和分析我会上传到github分享:

分析的类似这种需求形式:

一、职位概述作为大模型智能体技术专家,负责设计、开发和优化对话系统中的智能体解决方案,解决领域专业问题。
二、岗位职责1、设计并实现基于大模型的智能体架构,支撑机器人及其他硬件载体的本体控制,以及各类生活、教育类服务;支持智能机器人及其他智能硬件载体的语音交互、人机对话、应用调度等;
2、设计和开发AI Agent应用服务平台,满足大规模并发需求处理,满足时延、多租户、稳定性等各类技术性指标;
3、设计和开发多Agent协同交互框架,支持使用一套标准协议接入内外部开发的Agent,并实现信息的安全隔离;
4、设计和开发适配机器人智能终端和云服务的部署架构,并实现根据不同场景的Agent服务调度。
三、任职要求
1、计算机科学、人工智能或相关领域本科及以上学历;
2、具备同类系统的主导开发经验;
3、具备精湛的架构设计、编程、系统部署和调试能力;
4、对语音交互、人机对话或AI Agent有扎实的技术积累和项目经验者优先
5、对于 AI模型和模型部署有较强的理解和掌握,对于模型的优化有一定的了解。

分析结果:

image.png

硬性要求!

image.png

image.png

image.png

image.png

学历要求:

image.png

技术趋势洞察

  1. Python主导地位稳固 - Python在AI领域的统治地位短期内难以撼动
  2. 大模型技术成为核心 - 大模型算法和相关技术成为职位的核心要求
  3. Agent技术需求爆发 - AI Agent相关技能需求快速增长
  4. 工程化能力受重视 - 算法工程化经验和架构设计能力成为高级职位的必备技能

技能提升建议:

  • 精通Python,掌握Java/Golang等其他语言

  • 深入学习大模型算法和相关技术

  • 培养算法工程化和系统架构能力

  • 学习AI Agent相关框架和工具

招AI开发工程师?- 有什么会让HR眼前一亮! 现在分析: AI数据分析Boss直聘JD

普通工程师简历 这样写:

image.png

中级工程师简历 这样写:

image.png

高级工程师简历 这样写:

image.png