七、InnoDB底层原理与日志机制

322 阅读21分钟

InnoDB底层原理与日志机制

深入剖析MySQL日志机制.png

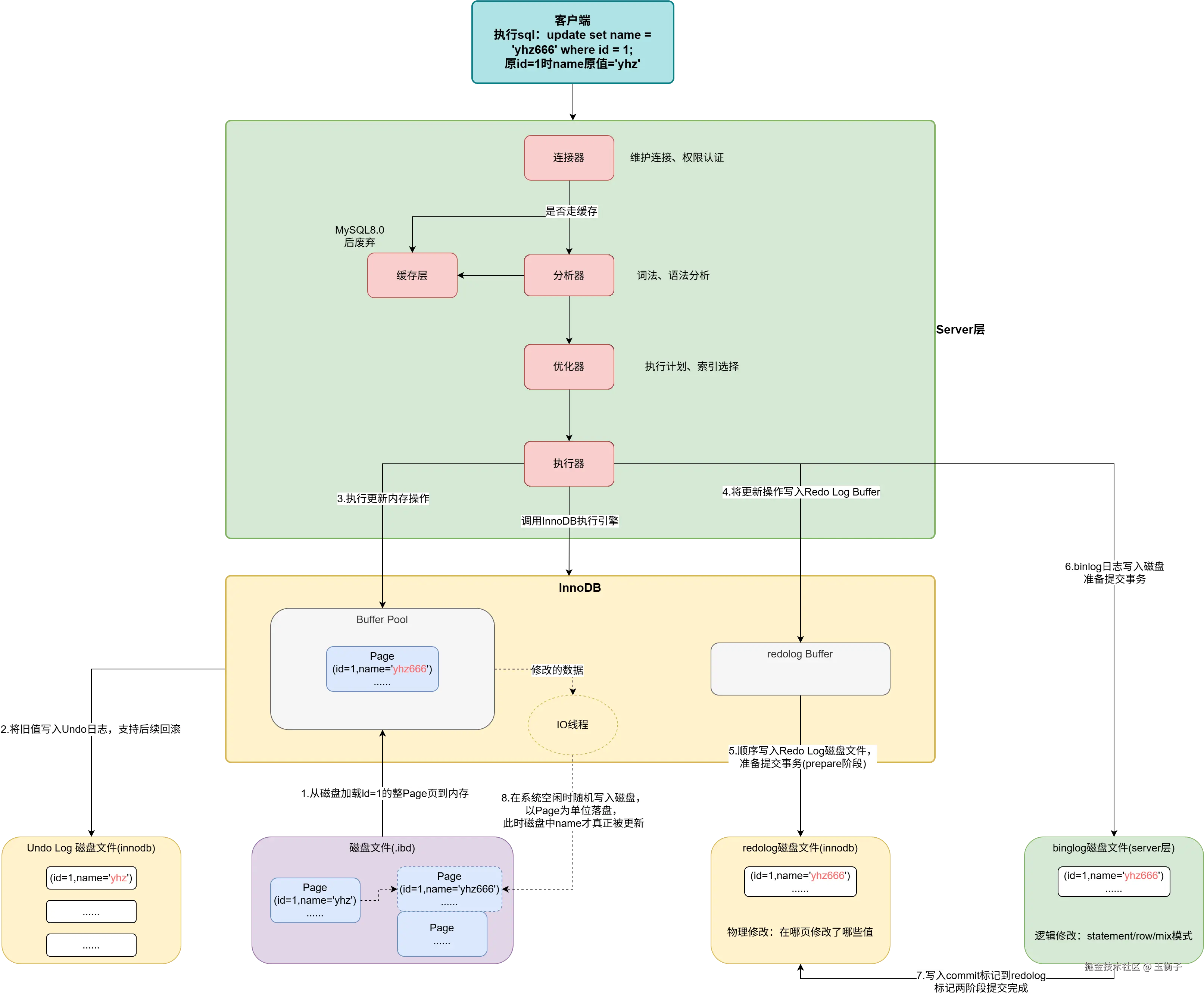
上面展示了一条更新语句的大致流程,下面我会详细介绍各个日志模块,带你一步一步拆解InnoDB底层原理与日志机制到底是怎么回事。

一、redo log重做日志

1.配置参数介绍

innodb_log_buffer_size:设置redo log buffer大小参数,默认16M ,最大值是4096M,最小值为1M。 show variables like '%innodb_log_buffer_size%';

innodb_log_group_home_dir:设置redo log文件存储位置参数,默认值为"./",即innodb数据文件存储位置,其中的 ib_logfile0 和 ib_logfile1 即为redo log文件。 show variables like '%innodb_log_group_home_dir%';

innodb_log_files_in_group:设置redo log文件的个数,命名方式如: ib_logfile0, iblogfile1... iblogfileN。默认2个,最大100个。 show variables like '%innodb_log_files_in_group%';

innodb_log_file_size:设置单个redo log文件大小,默认值为48M。最大值为512G,注意最大值指的是整个 redo log系列文件之和,即(innodb_log_files_in_group * innodb_log_file_size)不能大于最大值512G。 show variables like '%innodb_log_file_size%';

2.写盘机制分析

redo log 从头开始写,写完一个文件继续写另一个文件,写到最后一个文件末尾就又回到第一个文件开头循环写,如下面这个图所示。

redo写盘过程.png

write pos 是当前记录的位置,一边写一边后移,写到第 3 号文件末尾后就回到 0 号文件开头。

checkpoint 是当前要擦除的位置,也是往后推移并且循环的,擦除记录前要把记录更新到数据文件里。

write pos 和 checkpoint 之间的部分就是空着的可写部分,可以用来记录新的操作。如果 write pos 追上checkpoint,表示redo log写满了,这时候不能再执行新的更新,得停下来先擦掉一些记录,把 checkpoint 推进一下。

3.写入控制策略

innodb_flush_log_at_trx_commit:这个参数控制 redo log 的写入策略,它有三种可能取值:

  • 设置为0:表示每次事务提交时都只是把redo log留在redo log buffer中,数据库宕机可能会丢失数据。
  • 设置为1(默认值):表示每次事务提交时都将redo log直接持久化到磁盘,数据最安全,不会因为数据库宕机丢失数据,但是效率稍微差一点,线上系统推荐这个设置。
  • 设置为2:表示每次事务提交时都只是把redo log写到操作系统的缓存page cache里,这种情况如果数据库宕机是不会丢失数据的,但是操作系统如果宕机了,page cache里的数据还没来得及写入磁盘文件的话就会丢失数据。

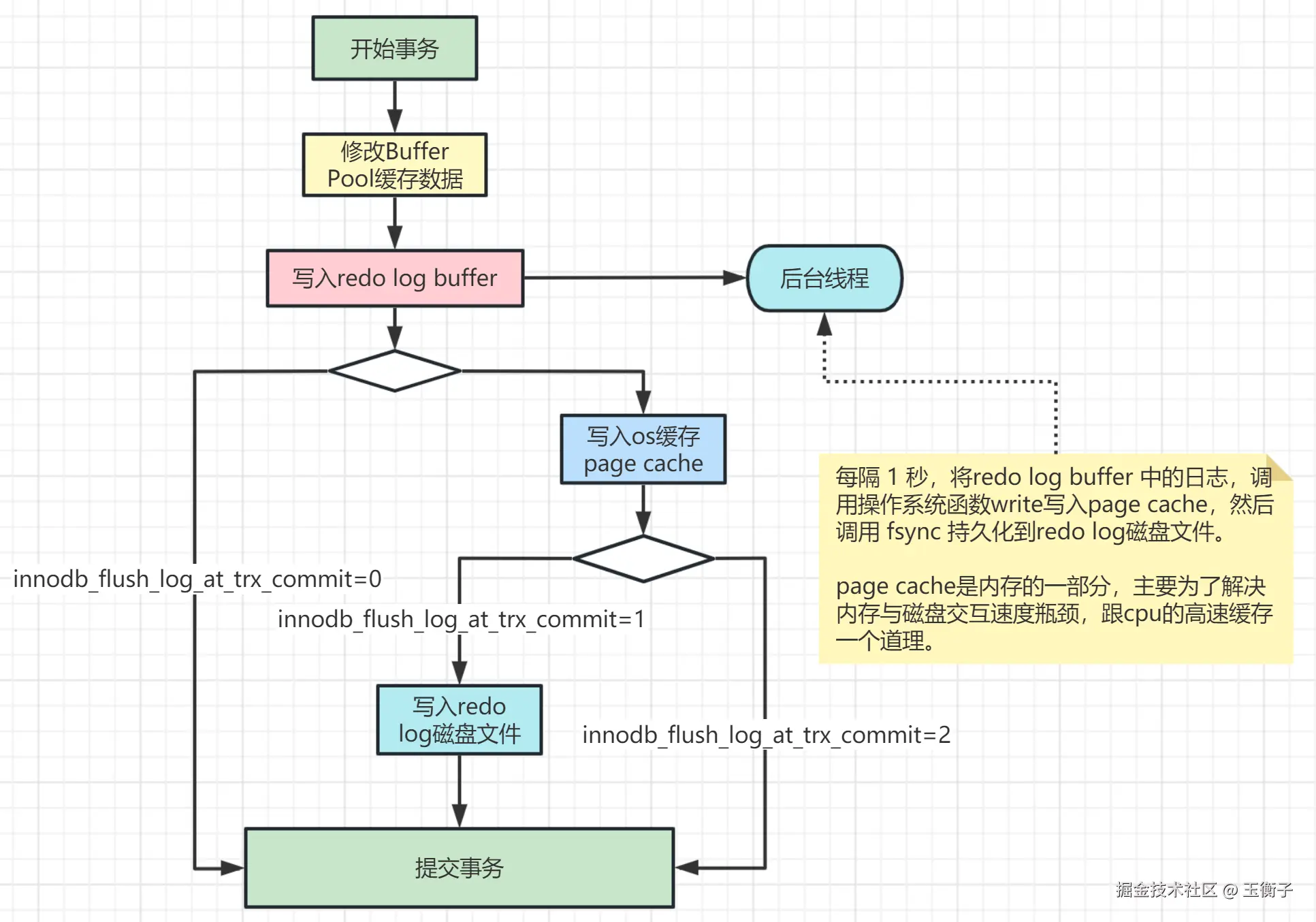
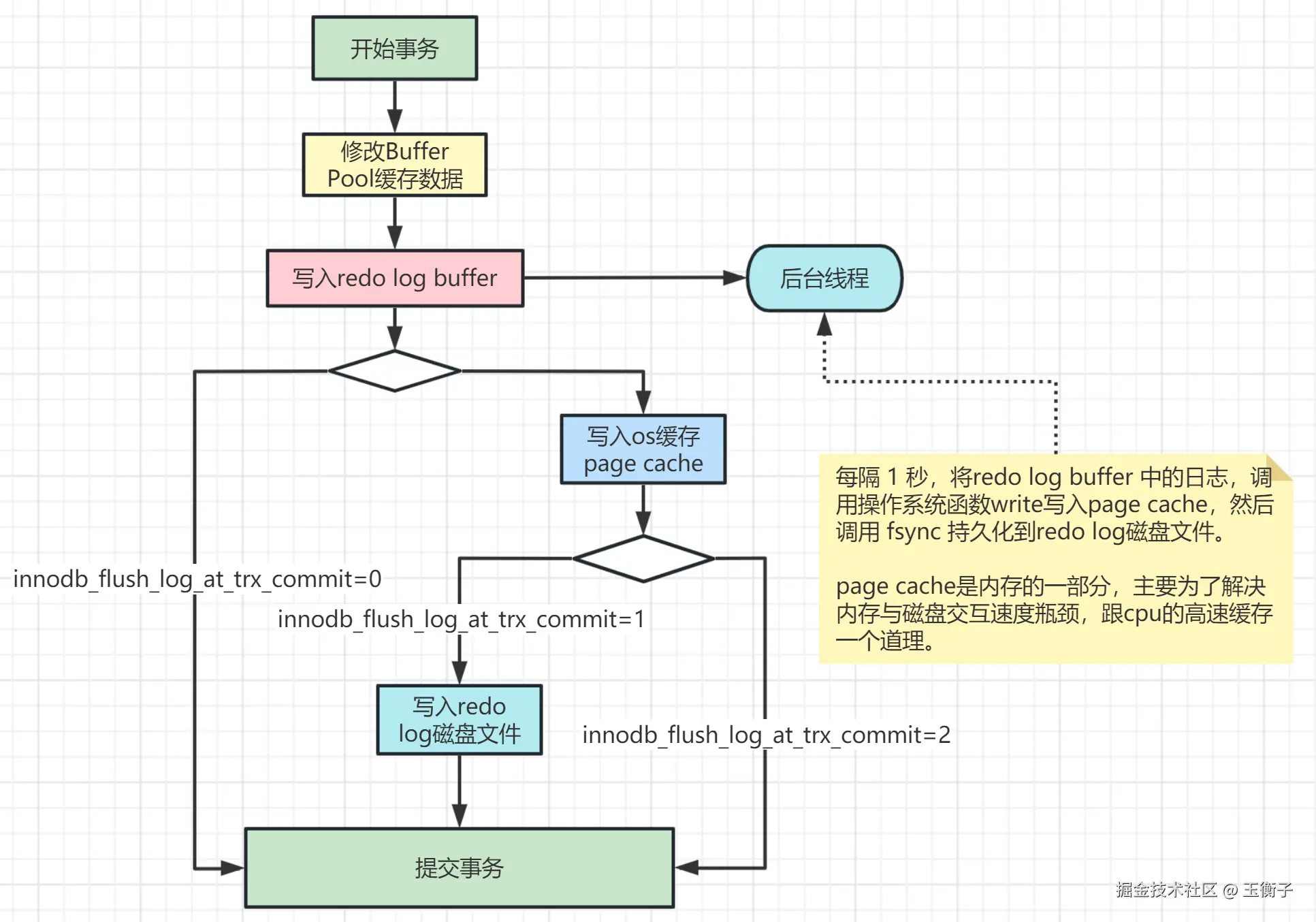
InnoDB 有一个后台线程,每隔 1 秒,就会把 redo log buffer 中的日志,调用 操作系统函数 write 写到文件系统的page cache,然后调用操作系统函数 fsync 持久化到磁盘文件。(写入page cache后数据由innodb就转交给os管理了)

redo log写入策略参看下图:

redo写入策略.png # 查看innodb_flush_log_at_trx_commit参数值: show variables like 'innodb_flush_log_at_trx_commit'; # 设置innodb_flush_log_at_trx_commit参数值(也可以在my.ini或my.cnf文件里配置): set global innodb_flush_log_at_trx_commit=1;

二、binglog二进制归档文件

binlog二进制日志记录保存了所有执行过的修改操作语句,不保存查询操作。如果 MySQL 服务意外停止,可通过二进制日志文件排查,用户操作或表结构操作,从而来恢复数据库数据。 启动binlog记录功能,会影响服务器性能,但如果需要恢复数据或主从复制功能,则好处则大于对服务器的影响。

1.配置参数介绍

# 查看binlog相关参数
show variables like '%log_bin%';

show-log-bin.png

MySQL5.7 版本中,binlog默认是关闭的,8.0版本默认是打开的。上图中log_bin的值是OFF就代表binlog是关闭状态,打开binlog功能,需要修改配置文件my.ini(windows)或my.cnf(linux),然后重启数据库。

在配置文件中的[mysqld]部分增加如下配置:

# log-bin设置binlog的存放位置,可以是绝对路径,也可以是相对路径,这里写的相对路径,则binlog文件默认会放在data数据目录下
log-bin=mysql-binlog
# Server Id是数据库服务器id,随便写一个数都可以,这个id用来在mysql集群环境中标记唯一mysql服务器,集群环境中每台mysql服务器的id不能一样,不加启动会报错
server-id=1
# 其他配置
binlog_format = row # 日志文件格式,下面会详细解释
expire_logs_days = 15 # 执行自动删除距离当前15天以前的binlog日志文件的天数, 默认为0, 表示不自动删除
max_binlog_size = 200M # 单个binlog日志文件的大小限制,默认为1GB

重启数据库后我们再去看data数据目录会多出两个文件,第一个就是binlog日志文件(mysql-binlog.000001),第二个是binlog文件的索引文件(mysql-binlog.index),这个文件管理了所有的binlog文件的目录。

当然也可以执行命令查看有多少binlog文件: show binary logs;

show variables like '%log_bin%';

show-log-bin2.png

log_bin:binlog日志是否打开状态
log_bin_basename:是binlog日志的基本文件名,后面会追加标识来表示每一个文件,binlog日志文件会滚动增加
log_bin_index:指定的是binlog文件的索引文件,这个文件管理了所有的binlog文件的目录。
sql_log_bin:sql语句是否写入binlog文件,ON代表需要写入,OFF代表不需要写入。如果想在主库上执行一些操作,但不复制到slave库上,可以通过修改参数sql_log_bin来实现。比如说,模拟主从同步复制异常。

2.binglog日志格式分析

  • STATEMENT:基于SQL语句的复制,每一条会修改数据的sql都会记录到master机器的bin-log中,这种方式日志量小,节约IO开销,提高性能,但是对于一些执行过程中才能确定结果的函数,比如UUID()、SYSDATE()等函数如果随sql同步到slave机器去执行,则结果跟master机器执行的不一样。
  • ROW:基于行的复制,日志中会记录成每一行数据被修改的形式,然后在slave端再对相同的数据进行修改记录下每一行数据修改的细节,可以解决函数、存储过程等在slave机器的复制问题,但这种方式日志量较大,性能不如Statement。举个例子,假设update语句更新10行数据,Statement方式就记录这条update语句,Row方式会记录被修改的10行数据。
  • MIXED:混合模式复制,实际就是前两种模式的结合,在Mixed模式下,MySQL会根据执行的每一条具体的sql语句来区分对待记录的日志形式,也就是在Statement和Row之间选择一种,如果sql里有函数或一些在执行时才知道结果的情况,会选择Row,其它情况选择Statement,推荐使用这一种。

3.写盘机制分析

binlog写入磁盘机制主要通过sync_binlog参数控制,默认值是0。

  • 为0的时候,表示每次提交事务都只write到page cache,由系统自行判断什么时候执行fsync写入磁盘。虽然性能得到提升,但是机器宕机,page cache里面的 binlog会丢失。
  • 也可以设置为1,表示每次提交事务都会执行fsync写入磁盘,这种方式最安全。
  • 还有一种折中方式,可以设置为N(N>1),表示每次提交事务都write到page cache,但累积N个事务后才fsync写入磁盘,这种如果机器宕机会丢失N个事务的binlog。

发生以下任何事件时, binlog日志文件会重新生成: 服务器启动或重新启动 服务器刷新日志,执行命令flush logs 日志文件大小达到max_binlog_size值,默认值为1GB

4.binglog日志实操

a.删除binglog日志
删除当前的binlog文件
reset master;
# 删除指定日志文件之前的所有日志文件,下面这个是删除6之前的所有日志文件,当前这个文件不删除
purge master logs to 'mysql-binlog.000006';
# 删除指定日期前的日志索引中binlog日志文件
purge master logs before '2023-01-21 14:00:00';
b.查看binglog日志

可以用mysql自带的命令工具 mysqlbinlog 查看binlog日志内容

# 查看bin-log二进制文件(命令行方式,不用登录mysql)
mysqlbinlog --no-defaults -v --base64-output=decode-rows D:/dev/mysql-5.7.25-winx64/data/mysql-binlog.000007 

# 查看bin-log二进制文件(带查询条件)
mysqlbinlog --no-defaults -v --base64-output=decode-rows D:/dev/mysql-5.7.25-winx64/data/mysql-binlog.000007 start-datetime="2023-01-21 00:00:00" stop-datetime="2023-02-01 00:00:00" start-position="5000" stop-position="20000"

执行mysqlbinlog命令:mysqlbinlog --no-defaults -v --base64-output=decode-rows D:/dev/mysql-5.7.25-winx64/data/mysql-binlog.000007

查出来的binlog日志文件内容如下:

/*!50530 SET @@SESSION.PSEUDO_SLAVE_MODE=1*/;
/*!50003 SET @OLD_COMPLETION_TYPE=@@COMPLETION_TYPE,COMPLETION_TYPE=0*/;
DELIMITER /*!*/;
# at 4
#230127 21:13:51 server id 1  end_log_pos 123 CRC32 0x084f390f  Start: binlog v 4, server v 5.7.25-log created 230127 21:13:51 at startup
# Warning: this binlog is either in use or was not closed properly.
ROLLBACK/*!*/;
# at 123
#230127 21:13:51 server id 1  end_log_pos 154 CRC32 0x672ba207  Previous-GTIDs
# [empty]
# at 154
#230127 21:22:48 server id 1  end_log_pos 219 CRC32 0x8349d010  Anonymous_GTID  last_committed=0        sequence_number=1       rbr_only=yes
/*!50718 SET TRANSACTION ISOLATION LEVEL READ COMMITTED*//*!*/;
SET @@SESSION.GTID_NEXT= 'ANONYMOUS'/*!*/;
# at 219
#230127 21:22:48 server id 1  end_log_pos 291 CRC32 0xbf49de02  Query   thread_id=3     exec_time=0     error_code=0
SET TIMESTAMP=1674825768/*!*/;
SET @@session.pseudo_thread_id=3/*!*/;
SET @@session.foreign_key_checks=1, @@session.sql_auto_is_null=0, @@session.unique_checks=1, @@session.autocommit=1/*!*/;
SET @@session.sql_mode=1342177280/*!*/;
SET @@session.auto_increment_increment=1, @@session.auto_increment_offset=1/*!*/;
/*!\C utf8 *//*!*/;
SET @@session.character_set_client=33,@@session.collation_connection=33,@@session.collation_server=33/*!*/;
SET @@session.lc_time_names=0/*!*/;
SET @@session.collation_database=DEFAULT/*!*/;
BEGIN
/*!*/;
# at 291
#230127 21:22:48 server id 1  end_log_pos 345 CRC32 0xc4ab653e  Table_map: `test`.`account` mapped to number 99
# at 345
#230127 21:22:48 server id 1  end_log_pos 413 CRC32 0x54a124bd  Update_rows: table id 99 flags: STMT_END_F
### UPDATE `test`.`account`
### WHERE
###   @1=1
###   @2='lilei'
###   @3=1000
### SET
###   @1=1
###   @2='lilei'
###   @3=2000
# at 413
#230127 21:22:48 server id 1  end_log_pos 444 CRC32 0x23355595  Xid = 10
COMMIT/*!*/;
# at 444
。。。。。。。。。。。。。

能看到里面有具体执行的修改伪sql语句以及执行时的相关情况。

c.恢复binglog日志

用binlog日志文件恢复数据其实就是回放执行之前记录在binlog文件里的sql,举一个数据恢复的例子

# 先执行刷新日志的命令生成一个新的binlog文件mysql-binlog.000008,后面我们的修改操作日志都会记录在最新的这个文件里
flush logs;
# 执行两条插入语句
INSERT INTO `test`.`account` (`id`, `name`, `balance`) VALUES ('4', 'yhz', '666');
INSERT INTO `test`.`account` (`id`, `name`, `balance`) VALUES ('5', 'yhz1', '888');
# 假设现在误操作执行了一条删除语句把刚新增的两条数据删掉了
delete from account where id > 3;

现在需要恢复被删除的两条数据,我们先查看binlog日志文件

。。。。。。
SET @@SESSION.GTID_NEXT= 'ANONYMOUS'/*!*/;
# at 219
#230127 23:32:24 server id 1  end_log_pos 291 CRC32 0x4528234f  Query   thread_id=5     exec_time=0     error_code=0
SET TIMESTAMP=1674833544/*!*/;
SET @@session.pseudo_thread_id=5/*!*/;
SET @@session.foreign_key_checks=1, @@session.sql_auto_is_null=0, @@session.unique_checks=1, @@session.autocommit=1/*!*/;
SET @@session.sql_mode=1342177280/*!*/;
SET @@session.auto_increment_increment=1, @@session.auto_increment_offset=1/*!*/;
/*!\C utf8 *//*!*/;
SET @@session.character_set_client=33,@@session.collation_connection=33,@@session.collation_server=33/*!*/;
SET @@session.lc_time_names=0/*!*/;
SET @@session.collation_database=DEFAULT/*!*/;
BEGIN
/*!*/;
# at 291
#230127 23:32:24 server id 1  end_log_pos 345 CRC32 0x7482741d  Table_map: `test`.`account` mapped to number 99
# at 345
#230127 23:32:24 server id 1  end_log_pos 396 CRC32 0x5e443cf0  Write_rows: table id 99 flags: STMT_END_F
### INSERT INTO `test`.`account`
### SET
###   @1=4
###   @2='yhz'
###   @3=666
# at 396
#230127 23:32:24 server id 1  end_log_pos 427 CRC32 0x8a0d8a3c  Xid = 56
COMMIT/*!*/;
# at 427
#230127 23:32:40 server id 1  end_log_pos 492 CRC32 0x5261a37e  Anonymous_GTID  last_committed=1        sequence_number=2       rbr_only=yes
/*!50718 SET TRANSACTION ISOLATION LEVEL READ COMMITTED*//*!*/;
SET @@SESSION.GTID_NEXT= 'ANONYMOUS'/*!*/;
# at 492
#230127 23:32:40 server id 1  end_log_pos 564 CRC32 0x01086643  Query   thread_id=5     exec_time=0     error_code=0
SET TIMESTAMP=1674833560/*!*/;
BEGIN
/*!*/;
# at 564
#230127 23:32:40 server id 1  end_log_pos 618 CRC32 0xc26b6719  Table_map: `test`.`account` mapped to number 99
# at 618
#230127 23:32:40 server id 1  end_log_pos 670 CRC32 0x8e272176  Write_rows: table id 99 flags: STMT_END_F
### INSERT INTO `test`.`account`
### SET
###   @1=5
###   @2='yhz1'
###   @3=888
# at 670
#230127 23:32:40 server id 1  end_log_pos 701 CRC32 0xb5e63d00  Xid = 58
COMMIT/*!*/;
# at 701
#230127 23:34:23 server id 1  end_log_pos 766 CRC32 0xa0844501  Anonymous_GTID  last_committed=2        sequence_number=3       rbr_only=yes
/*!50718 SET TRANSACTION ISOLATION LEVEL READ COMMITTED*//*!*/;
SET @@SESSION.GTID_NEXT= 'ANONYMOUS'/*!*/;
# at 766
#230127 23:34:23 server id 1  end_log_pos 838 CRC32 0x687bdf88  Query   thread_id=7     exec_time=0     error_code=0
SET TIMESTAMP=1674833663/*!*/;
BEGIN
/*!*/;
# at 838
#230127 23:34:23 server id 1  end_log_pos 892 CRC32 0x4f7b7d6a  Table_map: `test`.`account` mapped to number 99
# at 892
#230127 23:34:23 server id 1  end_log_pos 960 CRC32 0xc47ac777  Delete_rows: table id 99 flags: STMT_END_F
### DELETE FROM `test`.`account`
### WHERE
###   @1=4
###   @2='yhz'
###   @3=666
### DELETE FROM `test`.`account`
### WHERE
###   @1=5
###   @2='yhz1'
###   @3=888
# at 960
#230127 23:34:23 server id 1  end_log_pos 991 CRC32 0x386699fe  Xid = 65
COMMIT/*!*/;
SET @@SESSION.GTID_NEXT= 'AUTOMATIC' /* added by mysqlbinlog */ /*!*/;
DELIMITER ;
# End of log file
。。。。。。。。。

找到两条插入数据的sql,每条sql的上下都有BEGIN和COMMIT,我们找到第一条sql BEGIN前面的文件位置标识 at 219(这是文件的位置标识),再找到第二条sql COMMIT后面的文件位置标识 at 701

我们可以根据文件位置标识来恢复数据,执行如下sql:

mysqlbinlog  --no-defaults --start-position=219 --stop-position=701 --database=test D:/dev/mysql-5.7.25-winx64/data/mysql-binlog.000009 | mysql -uroot -p123456 -v test

# 补充一个根据时间来恢复数据的命令,我们找到第一条sql BEGIN前面的时间戳标记 SET TIMESTAMP=1674833544,再找到第二条sql COMMIT后面的时间戳标记 SET TIMESTAMP=1674833663,转成datetime格式
mysqlbinlog  --no-defaults --start-datetime="2023-1-27 23:32:24" --stop-datetime="2023-1-27 23:34:23" --database=test D:/dev/mysql-5.7.25-winx64/data/mysql-binlog.000009 | mysql -uroot -p123456 -v test

被删除数据被恢复!

注意:如果要恢复大量数据,比如程序员经常说的删库跑路的话题,假设我们把数据库所有数据都删除了要怎么恢复了,如果数据库之前没有备份,所有的binlog日志都在的话,就从binlog第一个文件开始逐个恢复每个binlog文件里的数据,这种一般不太可能,因为binlog日志比较大,早期的binlog文件会定期删除的,所以一般不可能用binlog文件恢复整个数据库的。

一般我们推荐的是每天(在凌晨后)需要做一次全量数据库备份,那么恢复数据库可以用最近的一次全量备份再加上备份时间点之后的binlog来恢复数据。

备份数据库一般可以用mysqldump 命令工具

mysqldump -u root 数据库名>备份文件名;   #备份整个数据库
mysqldump -u root 数据库名 表名字>备份文件名;  #备份整个表

mysql -u root test < 备份文件名 #恢复整个数据库,test为数据库名称,需要自己先建一个数据库test

5.为什么会有redo log和binlog两份日志呢?

因为最开始 MySQL 里并没有 InnoDB 引擎。MySQL 自带的引擎是 MyISAM,但是MyISAM 没有 crash-safe 的能力,binlog 日志只能用于归档。而 InnoDB 是另一个公司以插件形式引入 MySQL 的,既然只依靠 binlog 是没有 crash-safe 能力的,所以InnoDB 使用另外一套日志系统——也就是 redo log 来实现 crash-safe 能力。

有了 redo log,InnoDB 就可以保证即使数据库发生异常重启,之前提交的记录都不会丢失,这个能力称为crash-safe。

三、undo log回滚日志

在InnoDB中,undo log是用来支持事务回滚和MVCC(多版本并发控制)的重要日志类型。为了高效管理这些undo log,InnoDB采用了分层的管理方式:

  1. 回滚段(Rollback Segment) :这是最上层的管理单位,InnoDB使用回滚段来组织和管理undo log。
  2. Undo Log Segment :每个回滚段可以包含1024个undo log segment。这是实际存储undo日志记录的容器。
  3. 事务与Undo Log Segment的关系 :每个事务只会使用一个undo log segment来记录其所有的回滚信息。这意味着一个事务的所有撤销操作都被集中存储在同一个segment中,便于管理和回滚操作。

简单来说,这种分层设计(回滚段 -> undo log segment -> 事务的undo记录)使得InnoDB能够高效地管理大量并发事务的回滚信息,同时在需要回滚时能够快速定位到特定事务的undo记录。

1.配置参数介绍

在MySQL5.5的时候,只有一个回滚段,那么最大同时支持的事务数量为1024个。在MySQL 5.6开始,InnoDB支持最大128个回滚段,故其支持同时在线的事务限制提高到了 128*1024 。

innodb_undo_directory:设置undo log文件所在的路径。该参数的默认值为"./",即innodb数据文件存储位置,目录下ibdata1文件就是undo log存储的位置。
innodb_undo_logs: 设置undo log文件内部回滚段的个数,默认值为128。
innodb_undo_tablespaces: 设置undo log文件的数量,这样回滚段可以较为平均地分布在多个文件中。设置该参数后,会在路径innodb_undo_directory看到undo为前缀的文件。

2.undo log日志删除时机

  • 新增类型的,在事务提交之后就可以清除掉了。
  • 修改类型的,事务提交之后不能立即清除掉,这些日志会用于mvcc。只有当没有事务用到该版本信息时才可以清除。

由于在可重复读(RR)隔离级别下,事务开始时创建的读视图在整个事务期间保持不变,这意味着:

  1. 长时间运行的事务可能需要读取很早以前的数据版本
  2. 如果提前清除了这些undo log,长事务就无法获取一致的数据视图 因此,InnoDB必须保留所有可能被活跃事务访问的旧版本数据,直到确定没有任何事务会再使用这些版本时,才能安全地清除这些undo log。

四、为什么Mysql不能直接更新磁盘上的数据而设置这么一套复杂的机制来执行SQL了?

因为来一个请求就直接对磁盘文件进行随机读写,然后更新磁盘文件里的数据性能可能相当差。 因为磁盘随机读写的性能是非常差的,所以直接更新磁盘文件是不能让数据库抗住很高并发的。 Mysql这套机制看起来复杂,但它可以保证每个更新请求都是更新内存BufferPool,然后顺序写日志文件,同时还能保证各种异常情况下的数据一致性。 更新内存的性能是极高的,然后顺序写磁盘上的日志文件的性能也是非常高的,要远高于随机读写磁盘文件。 正是通过这套机制,才能让我们的MySQL数据库在较高配置的机器上每秒可以抗下几干甚至上万的读写请求。

五、错误日志

Mysql还有一个比较重要的日志是错误日志,它记录了数据库启动和停止,以及运行过程中发生任何严重错误时的相关信息。当数据库出现任何故障导致无法正常使用时,建议首先查看此日志。 在MySQL数据库中,错误日志功能是默认开启的,而且无法被关闭。

# 查看错误日志存放位置
show variables like '%log_error%';

六、通用查询日志

通用查询日志记录用户的所有操作,包括启动和关闭MySQL服务、所有用户的连接开始时间和截止时间、发给 MySQL 数据库服务器的所有 SQL 指令等,如select、show等,无论SQL的语法正确还是错误、也无论SQL执行成功还是失败,MySQL都会将其记录下来。 通用查询日志用来还原操作时的具体场景,可以帮助我们准确定位一些疑难问题,比如重复支付等问题。 general_log:是否开启日志参数,默认为OFF,处于关闭状态,因为开启会消耗系统资源并且占用磁盘空间。一般不建议开启,只在需要调试查询问题时开启。 general_log_file:通用查询日志记录的位置参数。

show variables like '%general_log%';
# 打开通用查询日志
SET GLOBAL general_log=on;

总结

InnoDB作为MySQL的默认存储引擎,通过精心设计的日志机制实现了高性能和数据安全性的平衡。以下是其核心日志机制的简要总结:

1. redo log(重做日志)

  • 作用 :确保事务的持久性,提供crash-safe能力
  • 工作原理 :循环写入方式,通过write pos和checkpoint两个指针管理
  • 写入策略 :由innodb_flush_log_at_trx_commit参数控制(0、1、2三种模式)
  • 配置参数 :包括buffer大小、文件位置、文件个数和大小等

2. binlog(二进制日志)

  • 作用 :记录所有数据修改操作,用于数据恢复和主从复制
  • 日志格式 :STATEMENT(基于SQL语句)、ROW(基于行变化)、MIXED(混合模式)
  • 写入机制 :由sync_binlog参数控制写入磁盘的时机
  • 实际应用 :可用于数据恢复、主从复制,支持按时间点或位置恢复

3. undo log(回滚日志)

  • 作用 :支持事务回滚和MVCC多版本并发控制
  • 管理方式 :采用分层设计(回滚段 -> undo log segment -> 事务的undo记录)
  • 存储结构 :每个回滚段包含1024个undo log segment,每个事务使用一个segment
  • 删除时机 :新增类型事务提交后可立即清除;修改类型需等到没有事务使用该版本时才能清除

4. 其他日志

  • 错误日志 :记录数据库启停和严重错误信息,默认开启且无法关闭
  • 通用查询日志 :可记录所有操作,包括所有SQL指令,默认关闭

5. 设计原理

MySQL采用这套复杂机制而非直接更新磁盘数据的原因:

  • 避免磁盘随机读写带来的性能问题
  • 通过更新内存+顺序写日志文件提高性能
  • 在保证数据一致性的同时支持高并发 这种设计使MySQL能在高配置机器上每秒处理数千甚至上万的读写请求,同时保证数据安全性。