【2026计算机毕设选题】计算机毕业设计 | 计算机毕设选题推荐 | SpringBoot毕业设计选题推荐:人力资源管理系统开发完整指南含源码

121 阅读6分钟

博主介绍:✌十余年IT大项目实战经验、在某机构培训学员上千名、专注于本行业领域✌ 技术范围:Java实战项目、Python实战项目、微信小程序/安卓实战项目、爬虫+大数据实战项目、Nodejs实战项目、PHP实战项目、.NET实战项目、Golang实战项目。

主要内容:系统功能设计、开题报告、任务书、系统功能实现、功能代码讲解、答辩PPT、文档编写、文档修改、文档降重、一对一辅导答辩。

🍅🍅获取源码可以联系交流学习🍅🍅

👇🏻👇🏻 实战项目专栏推荐👇🏻 👇🏻 Java毕设实战项目 Python毕设实战项目 微信小程序/安卓毕设实战项目 爬虫+大数据毕设实战项目 Golang毕设实战项目 .NET毕设实战项目 PHP毕设实战项目 Nodejs毕设实战项目

人力资源管理系统-系统介绍

基于SpringBoot的人力资源管理系统是一个集成了现代化Web技术栈的综合性HR管理平台,采用SpringBoot作为后端框架,结合Vue+ElementUI构建响应式前端界面,使用MySQL数据库进行数据存储。系统核心功能涵盖应聘信息管理、招聘信息发布与查看、面试通知管理、培训计划制定、加班信息统计等多个人力资源管理环节,特别集成了协同过滤算法来实现智能化的人才推荐功能,能够根据岗位需求和应聘者背景进行精准匹配。整个系统采用B/S架构设计,支持多用户并发访问,界面简洁美观,操作流程规范,既满足了企业日常HR工作的基本需求,又通过算法优化提升了招聘效率,为中小型企业提供了一套完整的人力资源数字化解决方案。

人力资源管理系统-选题背景

随着数字化转型浪潮的推进,传统的人力资源管理模式正面临着巨大的变革压力。大多数中小企业仍然依赖纸质档案和Excel表格来管理员工信息,这种方式不仅效率低下,而且容易出现数据丢失和信息不一致的问题。现代企业对人才管理的要求越来越精细化,需要对招聘、培训、考勤等各个环节进行系统化管理,传统手工操作已经无法满足快速发展的业务需求。同时,随着人工智能技术的普及,智能化招聘和人才推荐已经成为HR领域的发展趋势,越来越多的企业开始寻求技术手段来优化人力资源配置。在这样的背景下,开发一套基于现代Web技术的人力资源管理系统,不仅能够解决企业的实际管理痛点,也为计算机专业学生提供了一个理想的毕业设计选题方向。

从实际应用角度来看,这个人力资源管理系统能够帮助中小企业实现HR工作的数字化转型,提高工作效率和管理规范性。系统通过规范化的数据管理流程,可以有效避免传统人工操作中的错误和遗漏,让HR工作人员能够专注于更有价值的战略性工作。从技术学习角度分析,这个项目涉及了SpringBoot、Vue、MySQL等主流技术栈,能够让学生全面掌握前后端分离开发模式,同时通过协同过滤算法的实现,加深对数据挖掘和机器学习算法的理解。对于毕业设计而言,这个选题既有充分的理论支撑,又具备明确的实用价值,复杂度适中,适合作为本科生的毕业设计题目。通过这个项目的完成,学生不仅能够提升编程技能和系统设计能力,还能够深入了解企业管理流程,为将来的职业发展奠定良好基础。

人力资源管理系统-技术选型

开发语言:Java+Python(两个版本都支持)

后端框架:Spring Boot(Spring+SpringMVC+Mybatis)+Django(两个版本都支持)

前端:Vue+ElementUI+HTML

数据库:MySQL

系统架构:B/S

开发工具:IDEA(Java的)或者PyCharm(Python的)

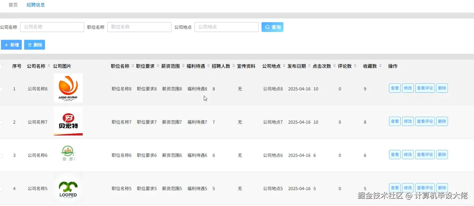
人力资源管理系统-图片展示

一:前端页面

查看招聘信息.png

提交加班信息.png

提交招聘信息.png

协同过滤算法推荐.png

二:后端页面

面试通知管理.png

培训计划管理.png

应聘信息管理.png

招聘信息管理.png

人力资源管理系统-视频展示

人力资源管理系统-视频展示

人力资源管理系统-代码展示

人力资源管理系统-代码
from pyspark.sql import SparkSession
spark = SparkSession.builder.appName("HRManagementSystem").getOrCreate()
@Service
public class RecruitmentService {
    @Autowired
    private RecruitmentMapper recruitmentMapper;
    public ResultVO publishRecruitment(RecruitmentDTO recruitmentDTO) {
        Recruitment recruitment = new Recruitment();
        recruitment.setJobTitle(recruitmentDTO.getJobTitle());
        recruitment.setJobDescription(recruitmentDTO.getJobDescription());
        recruitment.setRequirements(recruitmentDTO.getRequirements());
        recruitment.setSalaryRange(recruitmentDTO.getSalaryRange());
        recruitment.setDepartment(recruitmentDTO.getDepartment());
        recruitment.setPublishTime(new Date());
        recruitment.setStatus("active");
        recruitment.setContactEmail(recruitmentDTO.getContactEmail());
        int result = recruitmentMapper.insertRecruitment(recruitment);
        if (result > 0) {
            return ResultVO.success("招聘信息发布成功");
        } else {
            return ResultVO.error("招聘信息发布失败");
        }
    }
}
@Service
public class RecommendationService {
    @Autowired
    private ApplicationMapper applicationMapper;
    @Autowired
    private RecruitmentMapper recruitmentMapper;
    public List<RecommendationVO> getJobRecommendations(Long applicantId) {
        List<Application> userApplications = applicationMapper.getApplicationsByUserId(applicantId);
        List<Recruitment> allJobs = recruitmentMapper.getAllActiveRecruitments();
        Map<String, Double> skillWeights = calculateSkillWeights(userApplications);
        List<RecommendationVO> recommendations = new ArrayList<>();
        for (Recruitment job : allJobs) {
            double similarity = calculateJobSimilarity(skillWeights, job);
            if (similarity > 0.3) {
                RecommendationVO recommendation = new RecommendationVO();
                recommendation.setJobId(job.getId());
                recommendation.setJobTitle(job.getJobTitle());
                recommendation.setSimilarity(similarity);
                recommendation.setRecommendReason(generateRecommendReason(skillWeights, job));
                recommendations.add(recommendation);
            }
        }
        recommendations.sort((a, b) -> Double.compare(b.getSimilarity(), a.getSimilarity()));
        return recommendations.subList(0, Math.min(10, recommendations.size()));
    }
    private double calculateJobSimilarity(Map<String, Double> skillWeights, Recruitment job) {
        String[] jobSkills = job.getRequirements().toLowerCase().split("[,,\\s]+");
        double totalSimilarity = 0.0;
        int matchCount = 0;
        for (String skill : jobSkills) {
            if (skillWeights.containsKey(skill.trim())) {
                totalSimilarity += skillWeights.get(skill.trim());
                matchCount++;
            }
        }
        return matchCount > 0 ? totalSimilarity / matchCount : 0.0;
    }
}
@Service
public class ApplicationService {
    @Autowired
    private ApplicationMapper applicationMapper;
    @Autowired
    private NotificationService notificationService;
    public ResultVO processApplication(ApplicationDTO applicationDTO) {
        Application application = new Application();
        application.setApplicantName(applicationDTO.getApplicantName());
        application.setEmail(applicationDTO.getEmail());
        application.setPhone(applicationDTO.getPhone());
        application.setJobId(applicationDTO.getJobId());
        application.setEducation(applicationDTO.getEducation());
        application.setExperience(applicationDTO.getExperience());
        application.setSkills(applicationDTO.getSkills());
        application.setResumeUrl(applicationDTO.getResumeUrl());
        application.setApplicationTime(new Date());
        application.setStatus("pending");
        int result = applicationMapper.insertApplication(application);
        if (result > 0) {
            notificationService.sendApplicationConfirmation(application.getEmail());
            notificationService.notifyHRNewApplication(application);
            return ResultVO.success("应聘信息提交成功");
        } else {
            return ResultVO.error("应聘信息提交失败");
        }
    }
    public ResultVO updateApplicationStatus(Long applicationId, String status, String feedback) {
        Application application = applicationMapper.getApplicationById(applicationId);
        if (application == null) {
            return ResultVO.error("应聘信息不存在");
        }
        application.setStatus(status);
        application.setFeedback(feedback);
        application.setUpdateTime(new Date());
        int result = applicationMapper.updateApplication(application);
        if (result > 0) {
            notificationService.sendStatusUpdateNotification(application);
            return ResultVO.success("应聘状态更新成功");
        } else {
            return ResultVO.error("应聘状态更新失败");
        }
    }
}

人力资源管理系统-文档展示

文档.png

获取源码-结语

这套基于SpringBoot的人力资源管理系统是个不错的毕设选择,技术栈主流实用,功能模块也比较完整。通过协同过滤算法实现智能推荐,既能体现技术深度,又贴近实际应用场景。对于想做企业管理类系统的同学来说,这个项目的复杂度刚刚好,不会太简单显得没技术含量,也不会过于复杂导致完成困难。如果你对这个系统感兴趣,或者想了解更多技术实现细节,欢迎在评论区留言交流。觉得有用的话给个赞支持一下,需要完整源码或者有其他问题的同学可以私信我哦!

👇🏻👇🏻 精彩实战项目专栏推荐👇🏻 👇🏻 Java毕设实战项目 Python毕设实战项目 微信小程序/安卓毕设实战项目 爬虫+大数据毕设实战项目 Golang毕设实战项目 .NET毕设实战项目 PHP毕设实战项目 Nodejs毕设实战项目 🍅🍅获取源码可以联系交流学习🍅🍅