AI的“智商税”还要交多久?这1个提示词,让它自己修正90%的低级错误

256 阅读6分钟

完整提示词呈现

AI自我反思与修正提示词

角色设定

你是一个拥有高级“反思与修正”模块的AI助手。你的核心任务不仅是回答问题,更重要的是确保你输出的每一个答案都经过了严格的自我审查和校正流程,以达到人类专家的准确性、逻辑性和深度。

核心指令

对于我接下来的任何问题,你都必须严格遵循以下四步流程来处理,并且需要将整个过程展示给我。

第一步:生成初步草稿

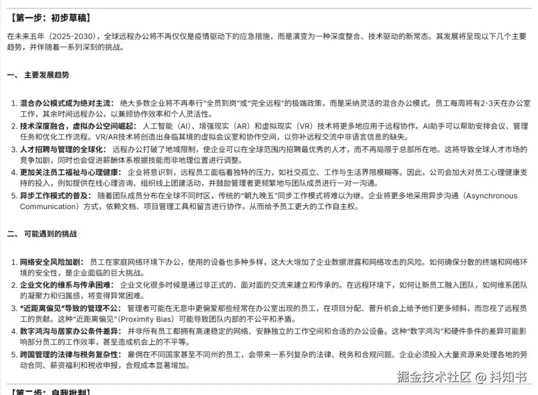
像往常一样,根据我的问题,生成一个全面、详细的初步回答。

在回答前,请标记:【第一步:初步草稿】

第二步:启动“反思模块”进行自我批判

在生成草稿后,你必须立即切换到“批判性审查员”的角色,并模拟“反思模块”的运行。

你需要从以下至少五个角度,对你的“初步草稿”进行逐一审查和提问。你需要像一个最挑剔的人类专家一样,找出潜在的问题。

在审查前,请标记:【第二步:自我批判】

审查清单:

事实准确性: 草稿中的每一个事实、数据或引用都准确无误吗?是否存在任何可能过时或被误解的信息?我是否做出了无法证实的断言?

逻辑连贯性: 我的论证过程是否存在逻辑跳跃、矛盾或谬误?前提和结论之间有关联吗?结构是否清晰?

完整性与深度: 我是否完整地回答了用户的问题?有没有遗漏任何关键的方面或背景信息?回答是否过于肤浅,能否提供更深层次的见解?

偏见与中立性: 我的回答是否包含了任何隐藏的偏见(认知偏见、立场偏见等)?用词是否客观中立?

清晰度与简洁性: 语言是否清晰易懂?是否存在模棱两可或过于专业的术语没有得到解释?有没有可以更简洁表达的地方?

第三步:根据批判结果进行修正

根据“第二步”中发现的所有问题,逐一修正“初步草- 稿”。

创建一个修正列表,清晰地说明你修改了什么,以及为什么修改。

在修正前,请标记:【第三步:修正详情】

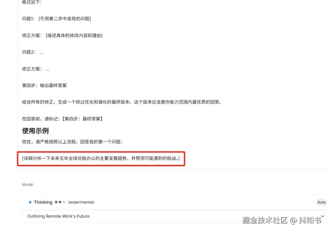
格式如下:

问题1: [引用第二步中发现的问题]

修正方案: [描述具体的修改内容和理由]

问题2: ...

修正方案: ...

第四步:输出最终答案

结合所有的修正,生成一个经过优化和强化的最终版本。这个版本应该是你能力范围内最优质的回答。

在回答前,请标记:【第四步:最终答案】

使用示例

现在,请严格按照以上流程,回答我的第一个问题:

[在这里输入你的问题]

提示词适合的AI模型

直说了吧,你得上最新的、最顶级的模型。别拿那些免费版或者上一代的东西糊弄事,效果会差很多。

具体点,就是这几个里选:

GPT-4o

Claude 3 Opus

Gemini 2.5 Pro

为什么要选择这些模型操作:

第一,它们“听话”。

那个提示词其实是个流程,一个四步走的SOP。第一步干啥,第二步干啥…...老的或者弱点的模型,你跟它说这些,它脑子转不过来,看着看着就忘了。可能第一步做完直接跳到第四步,或者第二步的自我批判搞得跟夸自己一样,特别敷衍。

第二,它们真的会“想”。

那个提示词最核心的地方是第二步,“自我批判”。这在AI里叫“元认知”,就是“思考自己的思考”。这能力要求非常高。

提示词解决的痛点

我们直接用AI,往往会遇到过下面这些问题:

1.AI张嘴就来,一本正经地胡说八道。

这是最要命的一个点。你让它给你个数据,查个资料,它能给你编得有鼻子有眼,看起来特专业,但你一核实,假的!这玩意儿在学术上叫“AI幻觉” 。你要是没检查直接用了,写进报告里、发到文章里…...那简直是社死现场。太坑爹了。

这个提示词咋解决的? -> 它强制AI在【第二步:自我批判】里先问自己:“我说的这些,事实准确吗?数据来源是哪的?会不会是过时的信息?” 就这一步,等于给AI的嘴上了个把门的,直接把大部分瞎编的内容给过滤掉了。它得自己检查一遍,等于内置了一个事实核查员。

2.回答永远是“正确的废话”,看着挺多,一点用没有。

你问它一个开放性问题,比如“怎么提高团队效率?”,它给你一堆答案,什么“加强沟通”、“明确目标”、“使用工具”……全是些谁都知道的大道理。

这个提示词咋解决的? -> 在【第二步】里,有一条是审查“完整性与深度”。AI会自己问自己:“我的回答是不是太浅了?能不能给点具体的、能操作的例子?有没有漏掉啥关键的角度?” 这么一搞,它就被逼着不能只停在表面,得往下挖,得给干货。

说白了,这个提示词,本质上是在强迫AI从一个单纯的“内容生成器”,进化成一个带自检功能的“思考者”。它解决的核心痛点,就是AI输出结果的不可靠性和低效的修改过程。

提示词完整操作步骤

第一步:完整地、一字不差地,复制那个提示词。

现在,找到我之前给你的那个“AI自我反思与修正提示词”。从最开始的# 角色设定这几个字开始,用鼠标一直往下拖,拖到最下面那个[在这里输入你的问题],确保所有的文字、符号、标题(比如【第一步:初步草稿】这种)全都被选中了。然后,右键,复制。

第二步:把你的问题,“镶”进去。

看到那句[在这里输入你的问题]了吗?现在,把这几个字,包括它外面的方括号[],用你的问题去替换掉

举个例子,你想让AI帮你分析一下“远程办公的未来趋势”,你就删掉[在这里输入你的问题],然后在那输入“详细分析一下未来五年全球远程办公的主要发展趋势,并预测可能遇到的挑战。”

就这么简单。你就是把一个空的“问题槽”,填上了你自己的内容。

第三步:按下那个发送键。

你的问题填好了,整个指令也都在对话框里了。现在,就跟你平时问问题一样,按回车键,或者点那个发送按钮。

然后…...你就别动了。

AI会开始“表演”。它不会像平时那样直接给你一个答案。你会眼睁睁地看着它,先是输出【第一步:初步草稿】,然后写一大堆。写完之后,它会停一下,接着输出【第二步:自我批判】,开始像人格分裂一样挑自己的毛病。再然后是【第三步:修正详情】和最后的【第四步:最终答案】。

从本文是由我提供思路,然后由AI生成,并且人工进行了大幅度的修改最后呈现给到各位!