2025后端面试战场:Java后端背到这种程度再去面试

112 阅读5分钟

前言

“面试时说出‘项目能跑通’的那一刻,80%的后端候选人已经暴露了自己的天花板。”

2025年的后端面试战场,早已不是“会不会用SpringBoot写接口”的入门级考核。当你的竞争对手能清晰分析MySQL索引失效场景、对比Redis不同持久化方案的性能损耗、讲解分布式事务的三种实现思路时——那些还停留在“能连数据库、能返回数据”的候选人,正在遭遇降维打击。

血淋淋的现状:

• 90%的候选人被问及“如何优化接口响应速度”时,只能说出“加个缓存”

• 80%的“3年经验者”解释不清MySQL的InnoDB和MyISAM引擎该怎么选

• 70%的简历写着“熟练掌握分布式系统”,却连基本的服务注册与发现配置都理不清

但更残酷的是——所有你以为的“高级技能”,都只是大厂的基建起点:

• 加缓存?→ 需要匹配业务场景选Redis还是Memcached,还要考虑缓存穿透、击穿问题

• 优化数据库?→ 需提供量化对比数据(如查询耗时从500ms降到50ms)

• 做分布式?→ 需说清服务熔断降级策略与分布式锁的实现缺陷

《Java后端开发面试指南》,就是为了帮大家补上这部分认知差距才做的。里面的题目,都是从2025年阿里、字节、腾讯这些大公司最新的后端面试题里挑出来的核心内容。

以下面试题或者更多八股已打包image.png

2025后端面试场景提真题解析:

  1. Maven的pom.xml里,dependencies和dependencyManagement有什么区别?

  2. SpringBoot 3.x相比2.x的主要升级点有哪些?

  3. 说下Redis的工作原理,为什么它能这么快?

  4. 与MySQL类似的数据库还有哪些?比如PostgreSQL、MongoDB,它们的区别是什么?

  5. 说说如何借助Redis来优化后端性能?实际项目中要注意什么?

  6. 说说Nginx反向代理的工作原理?为什么能解决服务器压力大的问题?

  7. 说说SpringBoot的热部署是如何做到的?原理是什么?

  8. 面试官:说说Spring Bean的作用域和生命周期?实际开发中怎么用?

  9. 说说后端常见的中间件?比如RabbitMQ、Elasticsearch,它们解决了什么问题?

  10. 说说MySQL常见的索引类型?比如主键索引、联合索引,它们解决了什么问题?

  11. 说说SpringCloud的核心组件有哪些?各自的作用是什么?

  12. 说说你对微服务的理解?它解决了什么问题,又带来了哪些挑战?

  13. MySQL的事务隔离级别和MVCC实现原理是什么?

  14. 如何提高后端接口的并发能力?从代码、数据库、中间件层面说?

  15. 说说RabbitMQ的消息确认机制?怎么保证消息不丢失、不重复消费?

  16. 你对JVM了解吗?能不能说说JVM的内存模型和垃圾回收机制?

  17. 后端开发里的服务、接口、协议分别指的是什么?

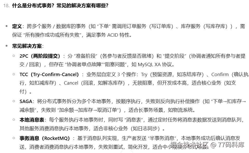
  18. 什么是分布式事务?常见的解决方案有哪些?

  19. 说说你对后端工程化的理解?比如代码规范、测试、部署这些环节?

  20. 说说你对API网关的理解?它能做什么,常用的网关有哪些?

  21. 聊聊单体架构和微服务架构的区别?什么场景下选哪种?

  22. MySQL的索引失效场景有哪些?怎么避免索引失效?

  23. 介绍一下RabbitMQ的交换机类型及其工作原理?

  24. 前后端分离项目中,后端怎么保证接口安全?比如Token、签名这些?

  25. SpringBoot的自动配置原理是什么?怎么自定义一个自动配置类?

  26. 说说Redis的持久化方案RDB和AOF的区别?实际项目中怎么选?

  27. 后端项目上线后,怎么排查接口报错问题?比如用日志、监控工具?

  28. 说说MySQL的分库分表?什么时候需要分,常用的分法有哪些?

  29. 你对线程池了解吗?说说线程池的核心参数和工作原理?

  30. 分布式系统中,怎么保证分布式锁的有效性?Redis和ZooKeeper实现锁的区别?

image.png image.png image.png image.png image.png image.png image.png

以上面试题或者更多八股
image.png

后端面试早已不是 “会写接口” 就能过关 —— 能讲透 Redis 缓存雪崩解决方案、说清 MySQL 分库分表适配逻辑,才是打动面试官、拿下 offer 的关键。

前面 30 道真题,每道都是大厂面试的 “筛选标尺”:从 Maven 依赖管理到分布式锁实现,从 JVM 垃圾回收到微服务熔断策略,覆盖了后端面试 90% 高频考点。但这份指南不只是答案集合,更帮你跳出 “只会用框架” 的误区 —— 比如讲线程池,不只是记参数,还教你结合秒杀场景选有界队列;说 Redis 持久化,不只是分 RDB/AOF,还帮你判断业务该用 “混合策略” 还是 “纯 AOF”,让你回答更有深度。​

如果你还在为 “说不清分布式事务”“记不住索引失效场景” 焦虑,别再盲目刷题浪费时间。这份萃取了阿里、字节、腾讯真题的指南,能帮你逐一吃透原理与落地逻辑,让你面试时面对 “如何优化接口并发”“怎么保证缓存一致性” 等问题,能从 “代码 - 数据库 - 中间件” 三层拆解,而非只说 “加缓存、分表” 这类浅层答案。​

面试机会宝贵,精准备考才是捷径。现在吃透这些题,面试时就能自信展现专业能力,从众多候选人中脱颖而出。用这份指南帮你从 “能用框架” 升级到 “精通逻辑”,后端面试通关、拿到心仪 offer,只差这一步!