打工人必备!这四个效率外挂,让你早下班!

111 阅读2分钟

日常搬砖,很需要一些辅助工具,今天给大家推荐四个效率工具,不能说不加班,但是希望可以让你早下班!

01周报生成器

免费,网站

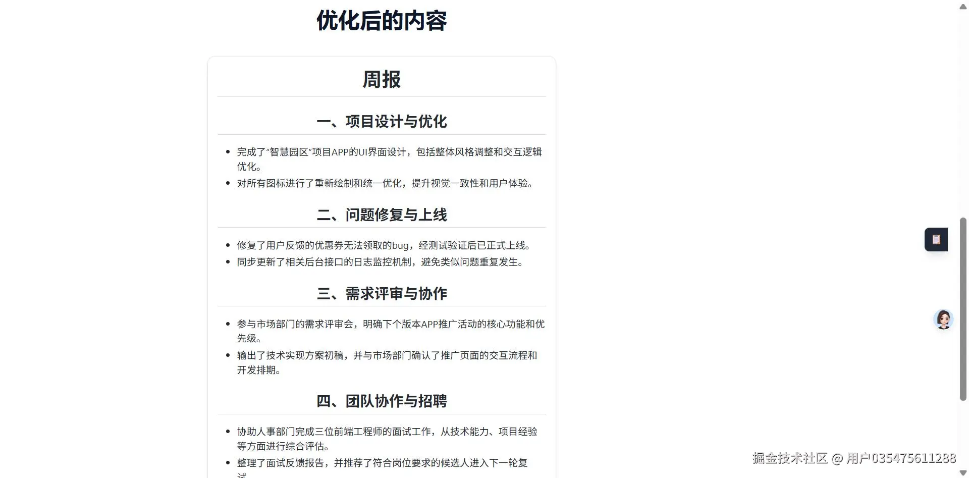
每周最痛苦的就是写周报!痛点在于写少了领导觉得你的工作不饱和,写多了领导觉得你不会概括。据我了解,某些公司甚至让写日报!

有一个网站就叫“周报生成器”,只需要简单描述一下工作内容,它就能自动帮你生成一份完整周报,轻松搞定本周最后一项工作!

网址:
weeklyreport.avemaria.fun/zh

02天工超级智能体

有免费额度,网站/app/小程序

用了很多AI一键生成PPT的工具,我觉得天工做出来的排版设计还是内容可用度很高(昆仑万维旗下产品),稍微对齐一下就可以拿到实际工作场景中应用。

除了PPT模式之后,天工超级智能体采用了"5+1"的多智能体架构: - 5个专家智能体:分别负责文档、PPT、表格、网页和通用模式 - 1个通用智能体:接入数十个MCP,生成图片、海报、音乐、MV等多媒体内容

网址:www.tiangong.cn/

第三个,i love pdf

有免费额度,网站

pdf是在工作中最常见的格式,这个网站承包所有关于PDF的难题!无论是合并拆分、压缩文件,还是把PDF转成Word、PPT或Excel,这里的功能应有尽有,比WPS还全

网址:
www.ilovepdf.com/zh-cn

第四个,PicDoc

免费,网站

看到大段文字就头疼,尤其是在汇报的时候,字不仅小还很密,所以可视化表达尤为重要,可以用PicDoc,它可以一键将文字转成图表。

操作也很简单,只需要把写好的内容粘贴进去,它就能把枯燥的文字变成可视化图形、表格。让你的汇报材料逻辑清晰,重点突出,老板都夸你专业!

网址:www.picdoc.cn/

以上四个工具,赶紧收藏起来吧!

我是开心,关注我,带你解锁更多打工人的效率秘籍!