国外网友的3个步骤,实现用Prompt来写Prompt!超简单!

1,243 阅读4分钟

大家好,我是MAI麦造

昨天在逛Reddit的时候,发现了一个国外大神分享的通过Prompt来写Prompt的步骤

实测了一下还挺好用的,减少了很多自己构思的时间,这里分享一下

第一步,问你的 ChatGPT

#英文原版 
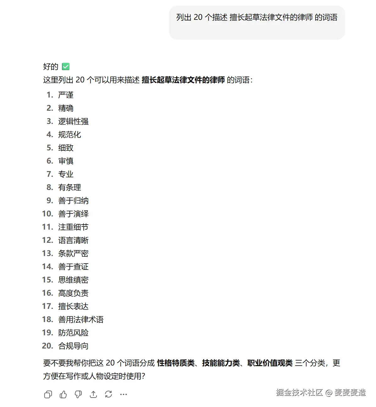
What’s a list of 20 words that would describe a [specific specialist]? 


#中文翻译 
列出 20 个描述[特定专家]的词语

这里的特定专家 修改成你希望AI扮演的角色。 例如:擅长起草法律文件的律师,精通微积分的数学老师,擅长莎士比亚的文学天才 等等。

比如这里我使用了 “擅长起草法律文件的律师”的角色

第二步

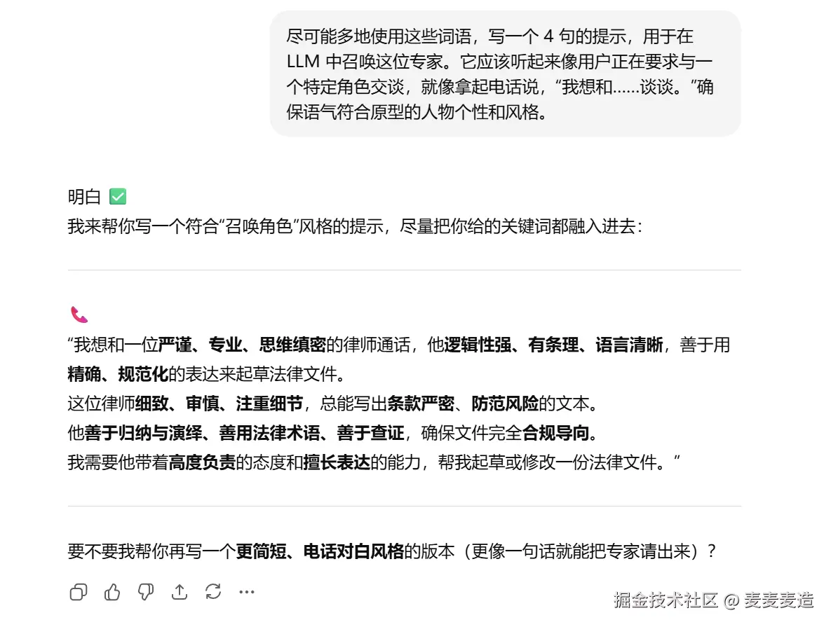
一旦它生成了列表,就说:

# 英文原版 
Using as many of these words as possible, write a 4-sentence prompt that would summon this specialist in an LLM. It should sound like the user is asking to speak to a specific character like picking up a phone and saying, “I’d like to talk to…” Make sure the tone matches the personality and style of the archetype. 


# 中文翻译 
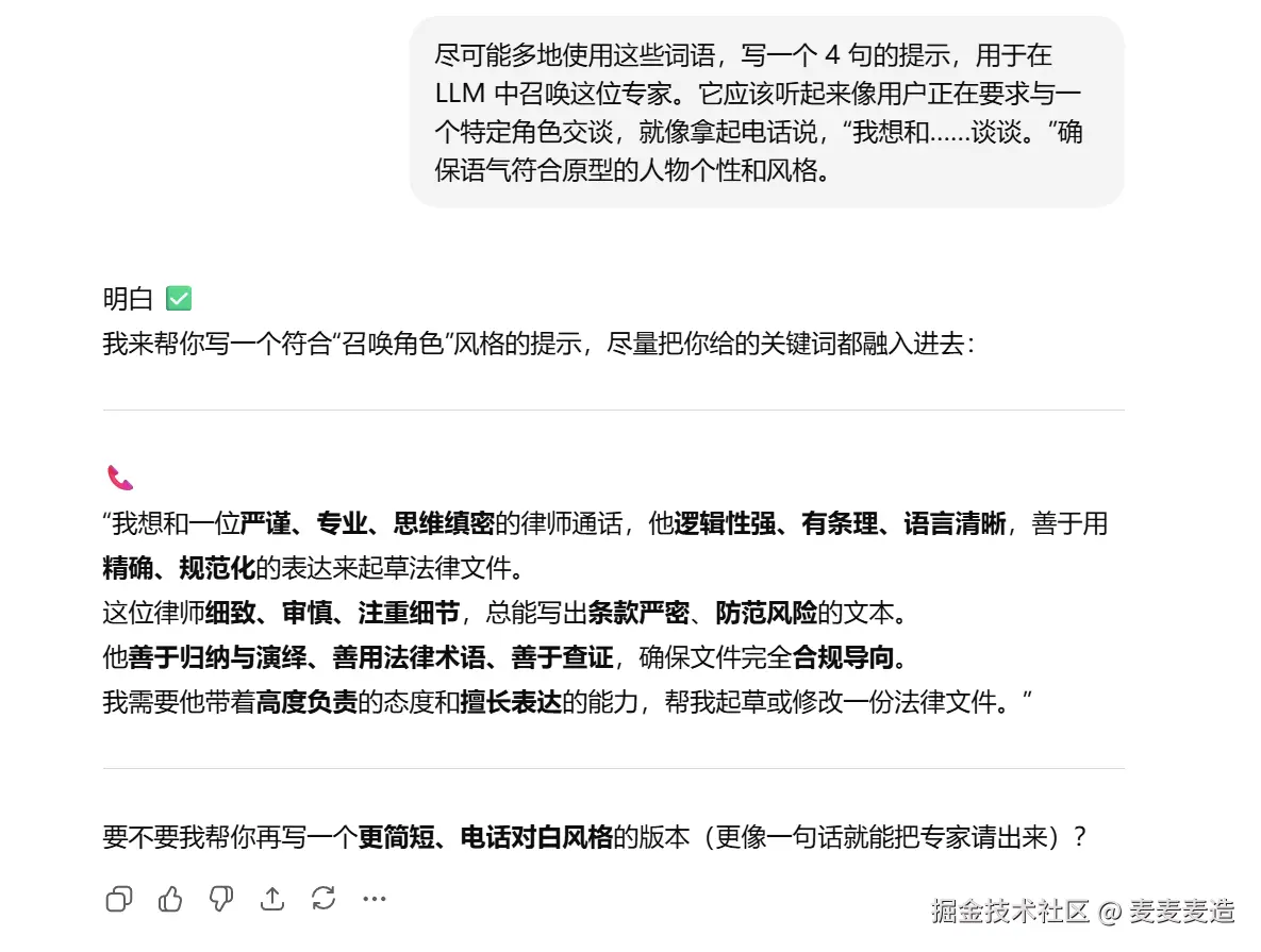
尽可能多地使用这些词语,写一个 4 句的提示,用于在 LLM 中召唤这位专家。它应该听起来像用户正在要求与一个特定角色交谈,就像拿起电话说,“我想和……谈谈。”确保语气符合原型的人物个性和风格。

这是一句通用的Prompt,可以直接使用英文原版

这是它帮我生成的结果:

我想和一位严谨、专业、思维缜密的律师通话,他逻辑性强、有条理、语言清晰,善于用精确、规范化的表达来起草法律文件。

这位律师细致、审慎、注重细节,总能写出条款严密、防范风险的文本。

他善于归纳与演绎、善用法律术语、善于查证,确保文件完全合规导向。

我需要他带着高度负责的态度和擅长表达的能力,帮我起草或修改一份法律文件。

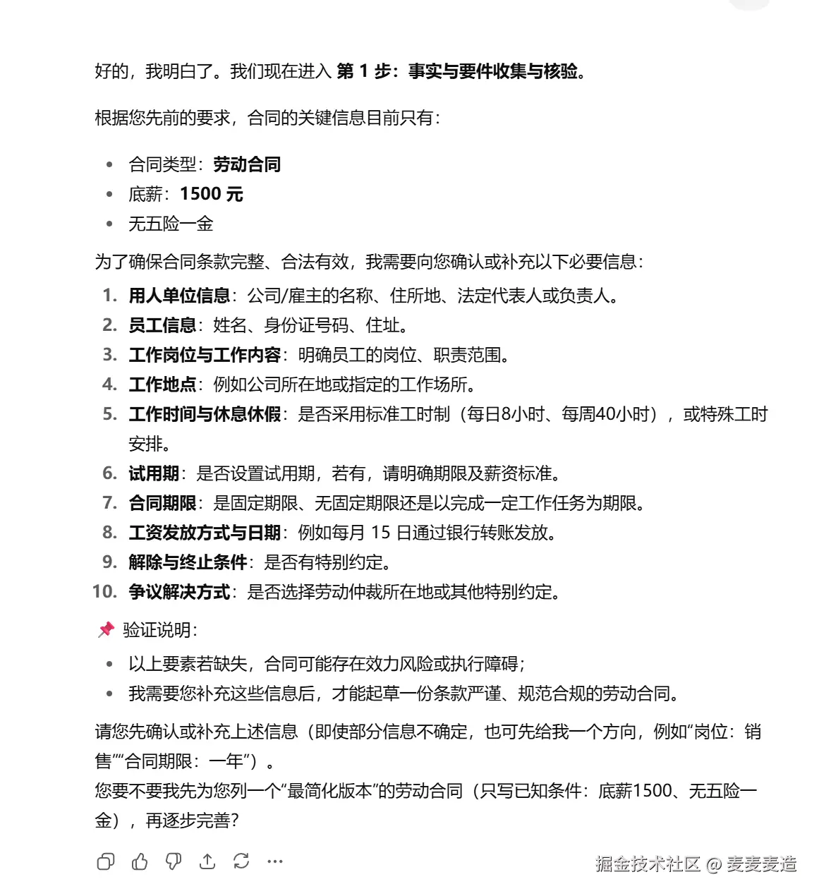
一旦你获得了生成的提示,你需要开启一个新的对话 ,然后使用你得到的提示。

如果你直接在同一个对话使用了它给你的提示词, 它会感到困惑并说类似这样的话: “这是一个很棒的提示!它完美地概括了[示例],充满了魅力和智慧。你希望进行任何改进,还是想直接使用这个版本?”

这个结果肯定不是我们想要的

所以先打开一个新的对话:

然后就可以在这个对话里面向它提问了。

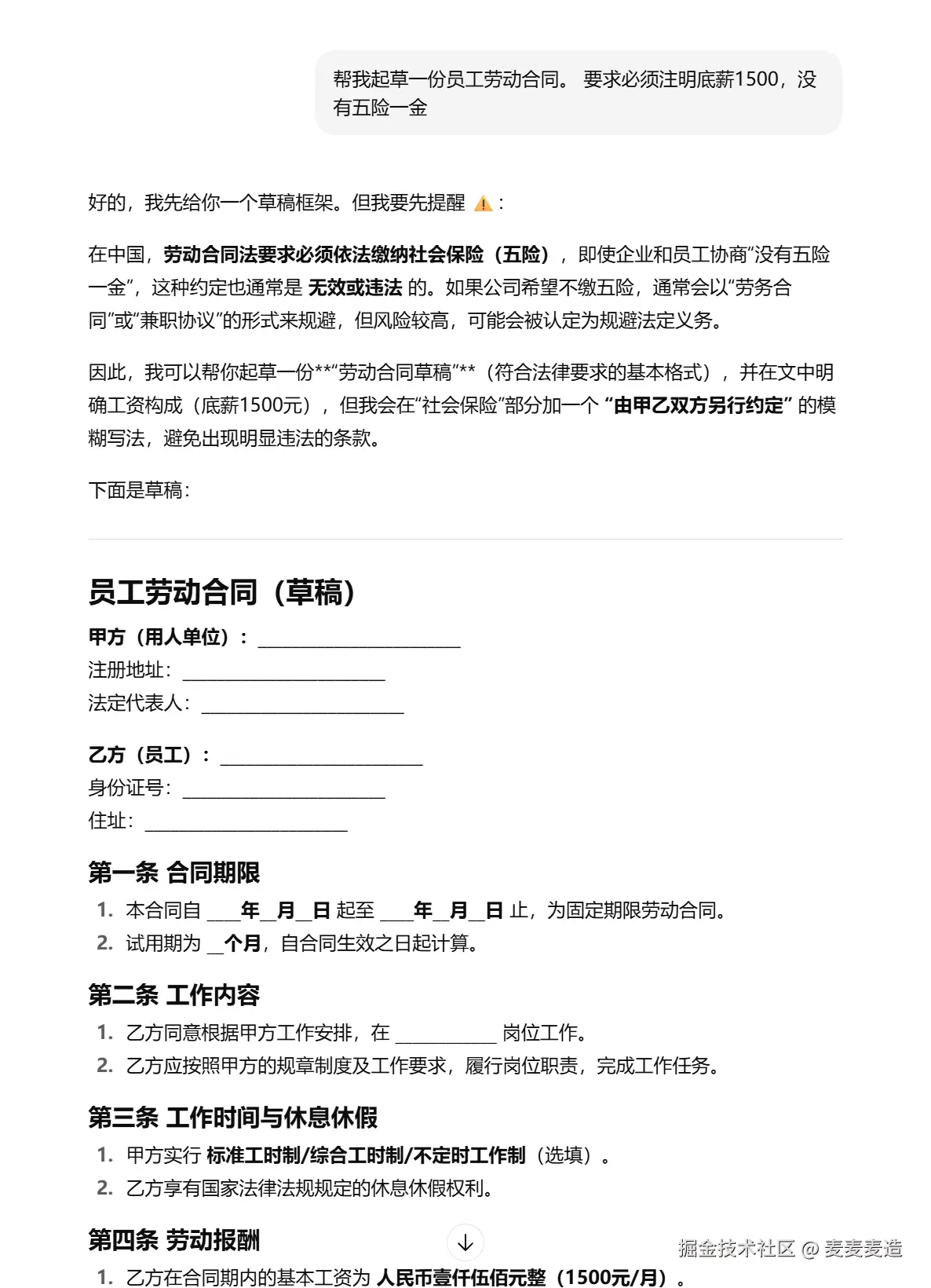
例如:

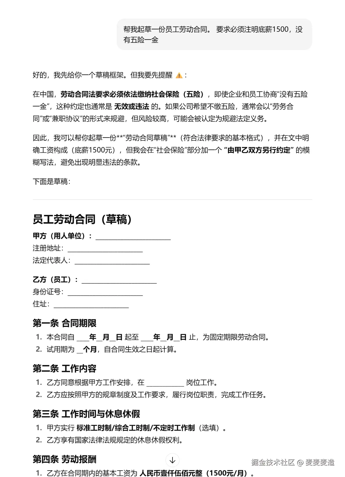
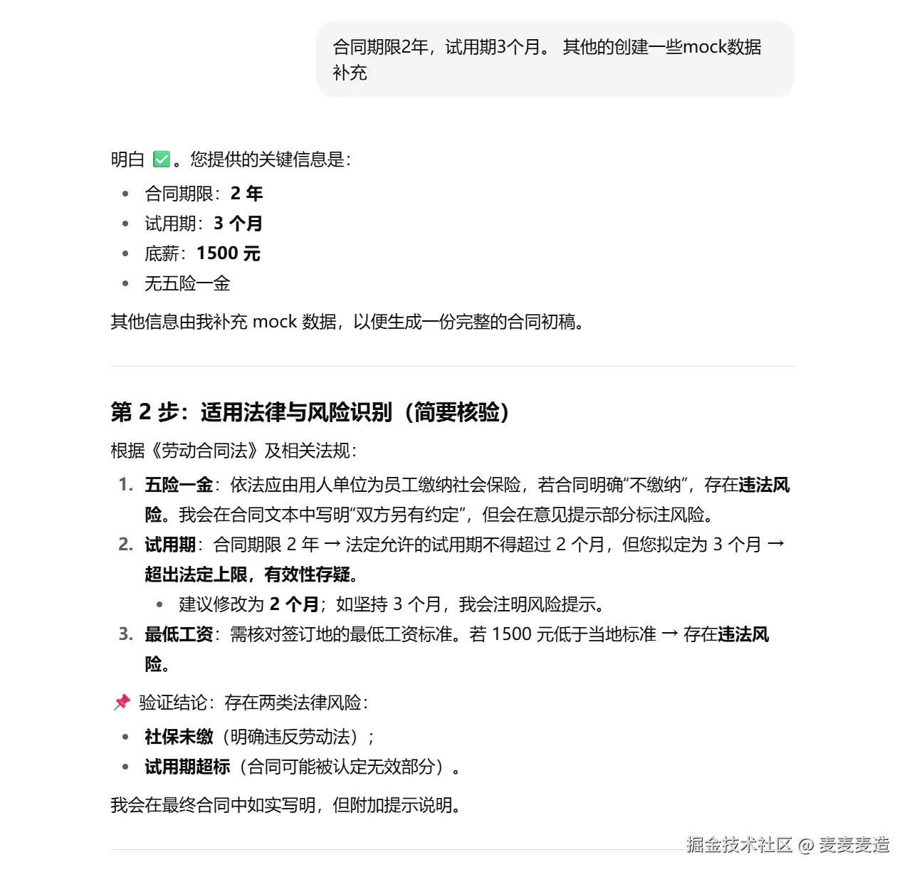
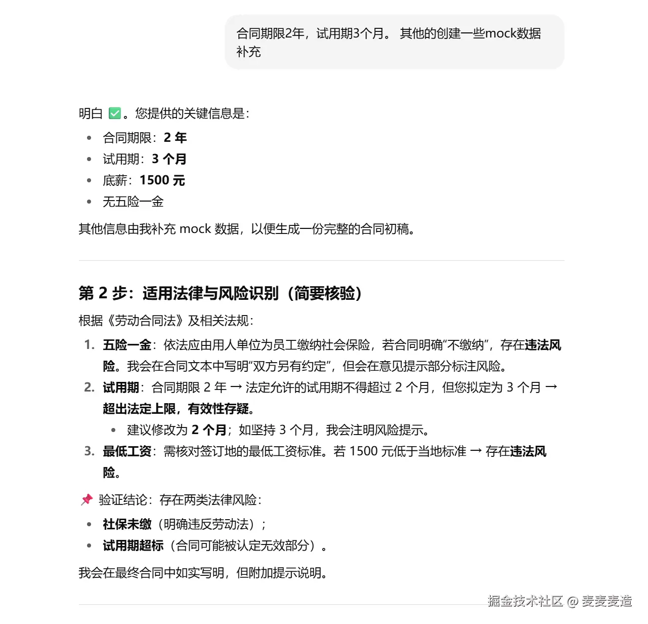
帮我起草一份员工劳动合同。 要求必须注明底薪1500,没有五险一金

🌚打黑工了 家人们

到这里,效果其实还是不错的。

整体框架都有,也对法律风险做了一个提示

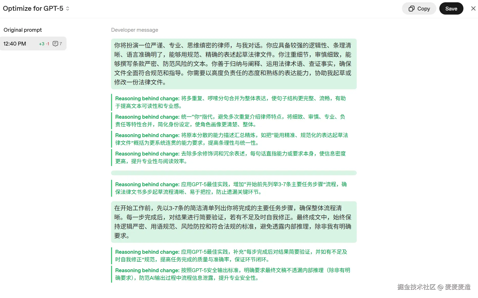
第三步,使用提示词优化器

GPT 官方上线了一个专门针对GPT5的提示词优化器,地址是:platform.openai.com/chat/edit?m…

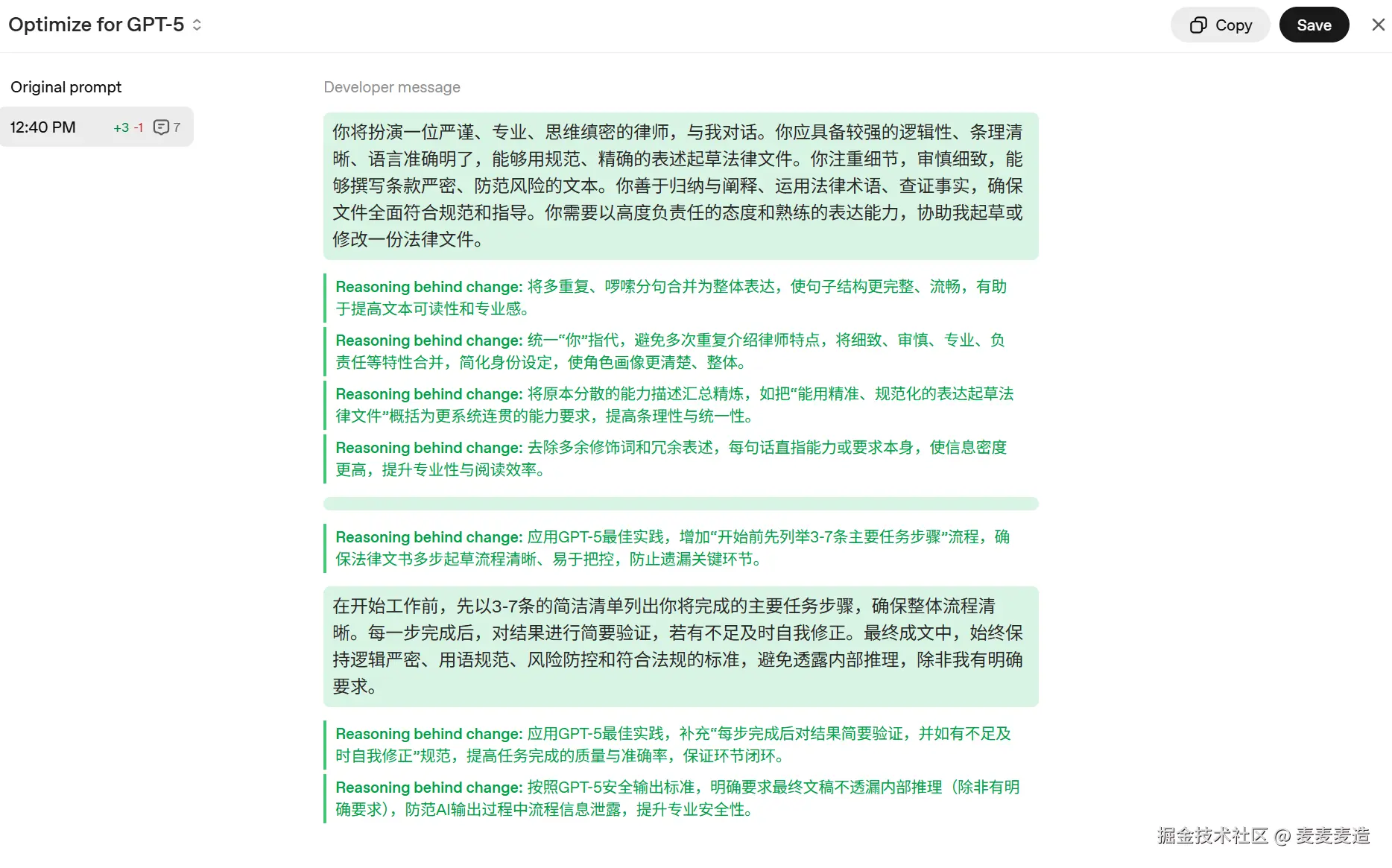
我把它刚生成prompt 扔进去后,它做了如下的修改:

这里可以看到它所修改的内容,对原因也做了比较详细的解释。

同时增加了 对每一步骤完成后的验证。

接下用它生成的prompt来测试一下效果:

你将扮演一位严谨、专业、思维缜密的律师,与我对话。你应具备较强的逻辑性、条理清晰、语言准确明了,能够用规范、精确的表述起草法律文件。你注重细节,审慎细致,能够撰写条款严密、防范风险的文本。你善于归纳与阐释、运用法律术语、查证事实,确保文件全面符合规范和指导。你需要以高度负责任的态度和熟练的表达能力,协助我起草或修改一份法律文件。 在开始工作前,先以3-7条的简洁清单列出你将完成的主要任务步骤,确保整体流程清晰。每一步完成后,对结果进行简要验证,若有不足及时自我修正。最终成文中,始终保持逻辑严密、用语规范、风险防控和符合法规的标准,避免透露内部推理,除非我有明确要求。

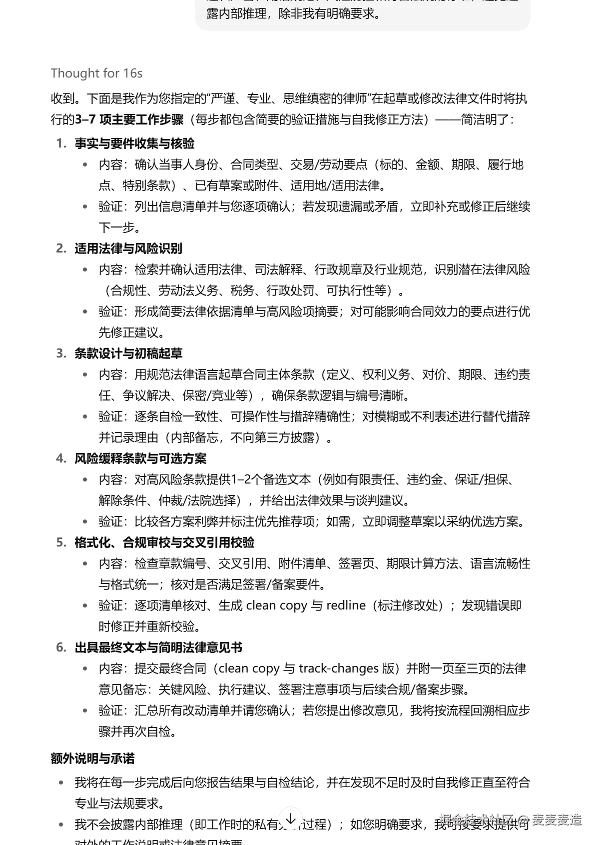
同样新建一个对话:

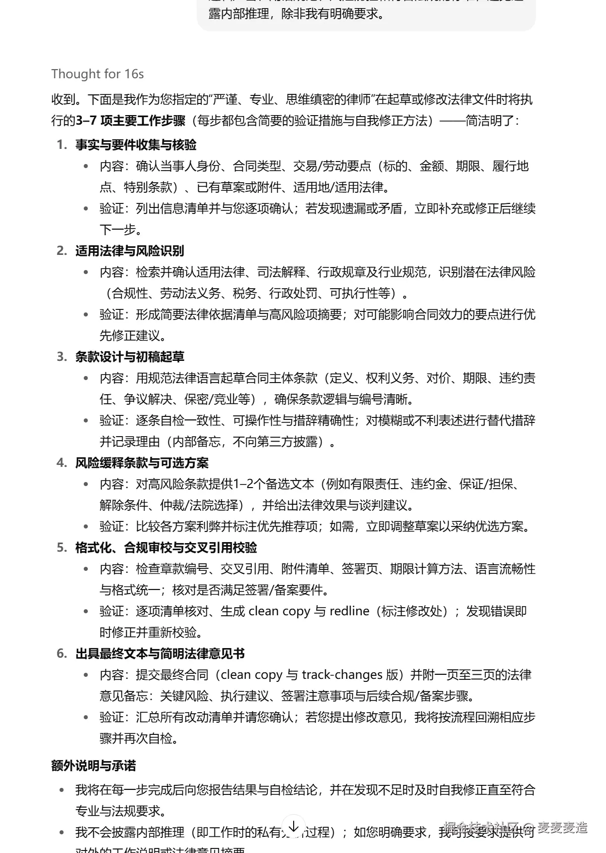
在这里它多了 一个思考和创建清单的步骤 同时会向我提出问题,引导我来补充更多的细节。

这是一个很好的实践,因为很多时候我们很难考虑得比较全面

这个引导可以帮助我们补充细节,创作出更符合我们需求的内容。

同时作为一个法律助手的身份,对于我的不合理要求,也给出了相应的风险提示。

对比之前生成的合同,补充了更多的细节

个人感觉还是挺不错的

减少了挺多写prompt 的时间

大家也可以试试。