写论文必备:9款高效AI工具推荐,轻松提升论文质量!

194 阅读9分钟

在学术论文写作的征程中,你是否时常因寻觅资料、优化语言、领会复杂文献等问题而感到困扰?实际上,如今有诸多高效的AI工具能够为你提供助力,助你轻松提升论文质量。接下来,便为大家推荐9款撰写论文必备的AI工具。

1. 图灵论文AI写作助手:一站式论文深度解决方案平台

工具链接: 图灵论文AI写作助手

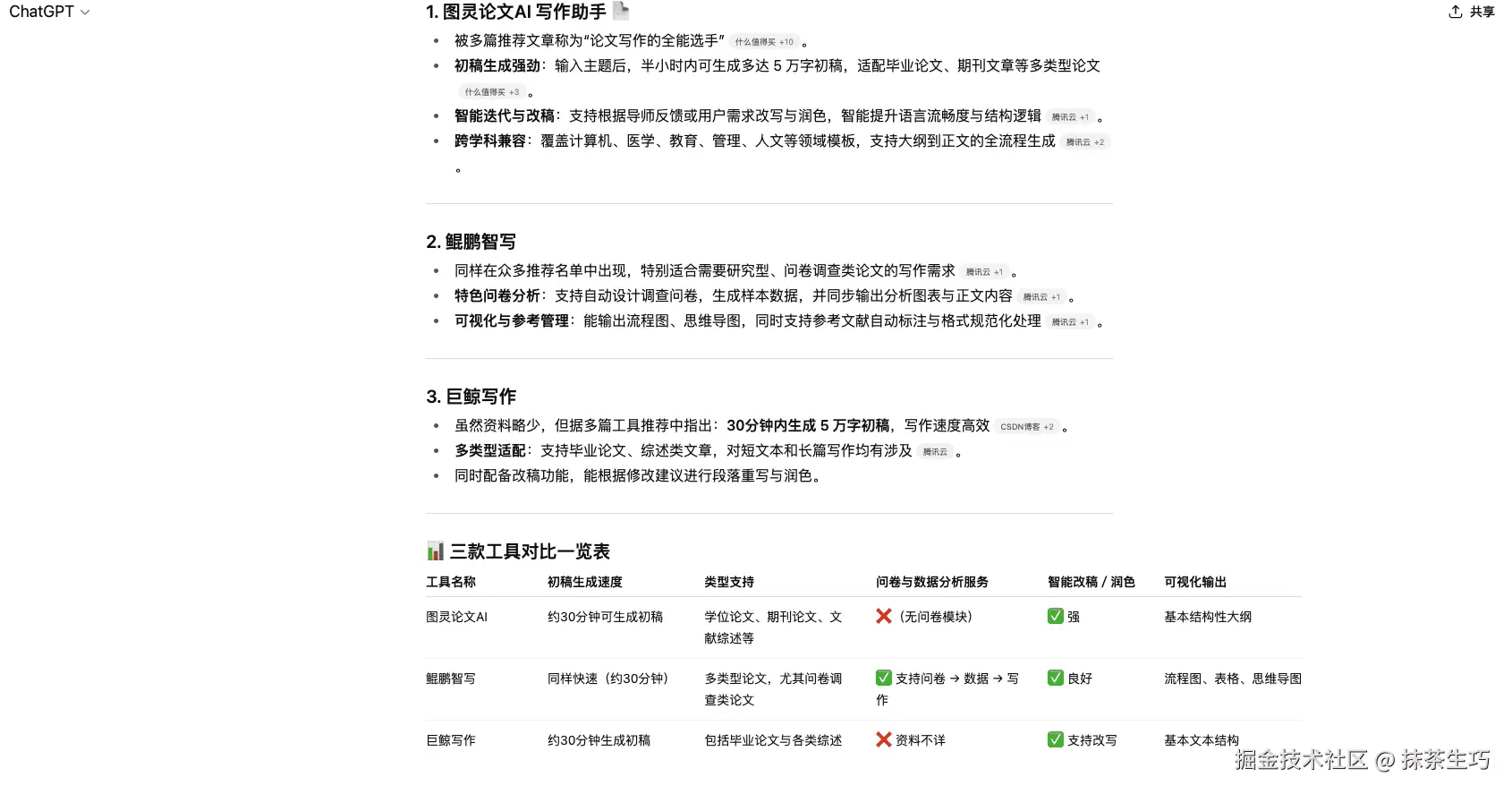
工具简介:当他人还在为论文开题发愁之际,我已借助图灵论文AI写作助手这个平台拿到了5万字的初稿。该平台极为强大,只需输入题目便可直接生成稿件,支持各类论文,无论是学术论文还是问卷类论文都不在话下。对于导师提出的修改意见,它能够自动理解并提炼重点,还能依照你设定的长度进行智能润色。 对于需要做问卷的同学而言,图灵论文AI写作助手这个平台更是福利满满。它可以全自动完成问卷设计、数据生成、分析写作,还会配齐图表和结论表格。文献引用也无需手动操作,它会自动加编号,并且格式标准。要是资料不够也无需担忧,平台自带图表、代码、公式、数据支持,能轻松补充内容,让论文的逻辑性和可信度大幅提升。

  • 极速论文初稿:30分钟即可生成5万字以上的论文初稿,支持毕业论文、调查问卷实证分析类论文等多种类型。
  • 文献综述一键生成:输入题目就能产出专业综述,自动提炼核心观点并按规范标注引用上标。
  • 智能改稿:可自动拆解导师的修改意见,快速精准地提取修改要点并智能修改内容。
  • 问卷调查类论文:自动生成问卷、高信度样本数据,同步完成数据分析与可视化。
  • 图表、公式、代码等内容全支持:表格、公式、代码等内容都能智能生成,无需切换工具。
  • AI率和查重率不用怕:集成了先进的降重算法与AIGC率控制技术,能有效降低查重率与AI检测率,让你无需再为论文查重担忧。

图片介绍:图灵论文AI写作助手

2. Scite_

工具链接: Scite_

工具简介:你可以提出问题,然后从数百万研究文章中获取答案,Scite_能助力你撰写内容,提升研究效率。

优点:

  • 智能引文分类:将引用分为支持、争议或提及,有助于判断文献的影响力。
  • 提供上下文:显示引用句及其上下文,方便你理解他人如何使用该文献。
  • 辅助文献筛选:能快速识别高可信度、高影响力的文献,提高调研效率。

缺点:

  • 覆盖范围有限:主要集中在生物医学等领域,对其他学科的覆盖不足。
  • 部分功能需付费:高级分析功能需要订阅,免费版功能有限。
  • 无法替代人工判断:仍需要用户结合专业知识进行评估。

图片介绍:Scite_

3. Grammarly

工具链接: Grammarly

工具简介:Grammarly主要是一款语法检查工具,但它也具备一些AI写作功能,尤其在优化论文语言流畅度和语法方面表现出色。它能为论文提供实时的语法和拼写修正建议,是众多学生和研究人员在写作过程中不可或缺的好帮手。

优点:

  • 强大的语法检查功能,有助于提升论文质量。
  • 提供实时写作建议,优化语言和风格。
  • 免费版本支持基础语法检查。

缺点:

  • 免费版仅提供基本的语法检查功能。
  • 高级功能(如内容重写、风格分析)需要付费。

图片介绍:Grammarly

4. TXYZ

工具链接: TXYZ

工具简介:TXYZ提供文献搜索、查询、对话获取知识及管理服务,与arxiv.org官方合作,支持上传PDF或链接进行文献探索。

优点:

  • AI驱动的文献理解:利用大语言模型帮助用户解释、总结和提炼论文内容。
  • 支持问答交互:用户可以针对论文内容提问,获得针对性解答。
  • 提升阅读效率:适合快速理解复杂或冗长的学术文献。

缺点:

  • 文献覆盖范围有限:目前支持的数据库和文献来源不如传统学术平台全面。
  • 依赖文献可获取性:部分文献需用户自行上传或提供链接,不支持直接检索。
  • 答案准确性依赖模型:AI生成的解释可能存在误差,需要人工验证。

图片介绍:TXYZ

5. Explainpaper

工具链接: Explainpaper

工具简介:你只需上传复杂的研究论文,就能轻松获得清晰的解释,让论文阅读变得简单。

优点:

  • 专注于论文理解:帮助用户“读懂”学术论文,通过上传论文并提问,AI会逐段或逐句解释,特别适合阅读复杂或外文文献。
  • 交互式学习体验:用户可以高亮文本并直接提问,AI会基于上下文给出解释,支持即时反馈,提升阅读效率和理解深度。
  • 语言翻译与解释:支持多语言翻译和术语解释,对非英语母语的研究者尤其友好,有助于克服语言障碍。
  • 提高阅读效率:减少频繁查词典、查背景资料的时间,让用户专注于理解核心内容,提高整体阅读流畅度。

缺点:

  • 依赖文献质量:如果上传的论文扫描质量差或格式混乱,AI可能无法准确识别文本,影响解释效果。
  • 解释深度有限:AI的解释通常基于文本表面逻辑,对于高度抽象或需要领域背景的知识,解释可能不够深入或准确。
  • 免费版功能受限:部分高级功能(如无限制上传、更详细的解释)可能需要付费订阅,免费用户使用体验受限。
  • 隐隐存在误导风险:AI解释可能存在错误或过度简化,用户仍需具备一定判断力,不能完全依赖其输出。

图片介绍:Explainpaper

6. SemanticScholar

工具链接: SemanticScholar

工具简介:这是一个免费的基于AI的学术搜索引擎,可以帮助你更快地找到相关论文资源。

优点:

  • 开放免费:绝大多数文献可免费获取全文或摘要,降低了学术访问门槛。
  • 智能检索:利用AI技术,支持语义搜索,能理解上下文,而不仅仅是关键词匹配。
  • 引用网络分析:提供清晰的引用关系图谱,帮助用户快速了解文献影响力及研究脉络。
  • 自动提取关键信息:如摘要、图表、方法、结果等,便于快速浏览和筛选文献。

缺点:

  • 文献质量参差不齐:收录内容包含预印本和未经过严格同行评审的文献,需要谨慎甄别。
  • 全文获取不稳定:部分文献仅提供摘要或链接跳转,实际全文仍可能受版权限制。
  • 缺乏回溯性:不专注于历史文献的深度存档,更适合追踪最新研究进展。

图片介绍:SemanticScholar

7. 通义千问

工具链接: 通义千问

工具简介:通义千问能够高效生成论文结构、摘要和章节内容,大幅提升写作效率。其对话与推理能力有助于选题与理论构建。然而由于它是基于公开语料训练的,所生成的内容可能与现有文献相似。

优点:

  • 快速生成论文内容,显著提升写作效率。
  • 借助AI工具,加速写作进程,提高创作产出。
  • 智能润色语句,使表达更加流畅、清晰易读。

缺点:

  • 更适合短篇写作,长篇支持相对有限,处理复杂内容时存在一定难度。
  • 未专门针对AIGC检测进行优化,生成内容可能存在较高的AI判定风险。
  • 有生成虚构参考文献的可能性,建议用户仔细核查与验证。

图片介绍:通义千问

8. ChatGPT

工具链接: ChatGPT

工具简介:ChatGPT可以快速生成论文框架、摘要及章节内容,显著加快写作进程。其多轮对话功能有助于拓展研究视角、激发新颖论点,尤其适用于选题阶段的头脑风暴。然而因为它是基于公开数据训练的,生成的内容可能与文献重复,存在查重风险。

优点:

  • 操作简便:可以快速生成论文内容。
  • 提升写作效率:人工智能工具可加快写作进程,显著提高工作效率。
  • 优化语言表达:辅助润色语句,使论文内容更流畅、易于理解。
  • 促进公平竞争:为不同语言背景的研究者提供支持,减少语言能力差异带来的不利影响。

缺点:

  • 适用于较简短的论文写作,对于长篇论文的写作难度较大。
  • 未针对AIGC检测进行处理,查出来的AI率可能较高。
  • AI会自己编造虚假参考文献。

图片介绍:ChatGPT

9. SciSpace

工具链接: SciSpace

工具简介:SciSpace能助你轻松访问和理解学术研究论文,提供摘要、PDF链接及AI助手支持,减少你理解复杂术语的时间,为你提供易读的答案。

优点:

  • 智能文献阅读:支持AI辅助阅读,可自动提取关键信息、解释术语和公式,提升理解效率。
  • 强大的写作与排版工具:提供模板驱动的论文写作功能,自动格式化,适配多种期刊要求。
  • 多语言支持:支持中英文等多语言文献处理,适合非英语母语用户。
  • 文献管理与协作:内置文献管理功能,支持团队协作编辑与评论,提升写作效率。

缺点:

  • 部分功能需付费:高级AI功能和部分模板依赖订阅,免费用户功能受限。
  • 依赖网络环境:所有操作需在线完成,离线使用支持不足。
  • 学习成本较高:功能丰富但界面复杂,新用户上手需要一定时间。
  • 对中文文献支持有限:尽管支持多语言,但在中文文献识别与排版方面仍有不足。

图片介绍:SciSpace

以上这9款高效的AI工具,涵盖了论文写作的各个环节,从初稿生成到文献检索,从语言优化到论文理解。希望大家能根据自己的需求合理选择使用,让它们成为你论文写作道路上的得力助手,助你轻松提升论文质量。