Zread:智谱AI推出的 Github 项目阅读神器,一键生成超详细中文文档!

411 阅读2分钟

前言

GitHub 是世界上最大的代码托管平台,里面有着大量的优质开源项目。然而,面对海量项目,如何快速理解其架构与用法,常常令人头疼。今天大姚给大家分享一款由智谱 AI 推出的 Github 项目阅读神器 - Zread。它能一键生成详细的项目中文文档,让开发者无需逐行阅读代码,帮助英语不好的同学快速了解项目,同时也能快速掌握项目精髓,简直就是效率提升利器。

Zread 介绍

Zread 是一款由智谱 AI 推出的、AI 驱动的、免费的 Github 项目阅读神器,它通过结构化代码分析与深度知识萃取,一键生成清晰易懂的 GitHub 项目中文文档,旨在帮助开发者快速掌握优秀项目的核心架构、实现逻辑与最佳实践。

工具作用

  • 一键生成项目文档:Zread能够自动分析Github上的项目代码,一键生成详细且结构化的项目文档。这极大地节省了程序员手动编写和整理文档的时间,提高了工作效率。
  • 提升项目理解度:通过生成的超详细文档,程序员可以更快地理解项目的架构、功能模块、代码逻辑等,有助于快速上手和深入开发。
  • 促进团队协作:清晰的文档有助于团队成员之间的沟通和协作,确保每个人都对项目有全面的了解,减少因信息不对称导致的问题。

快速使用

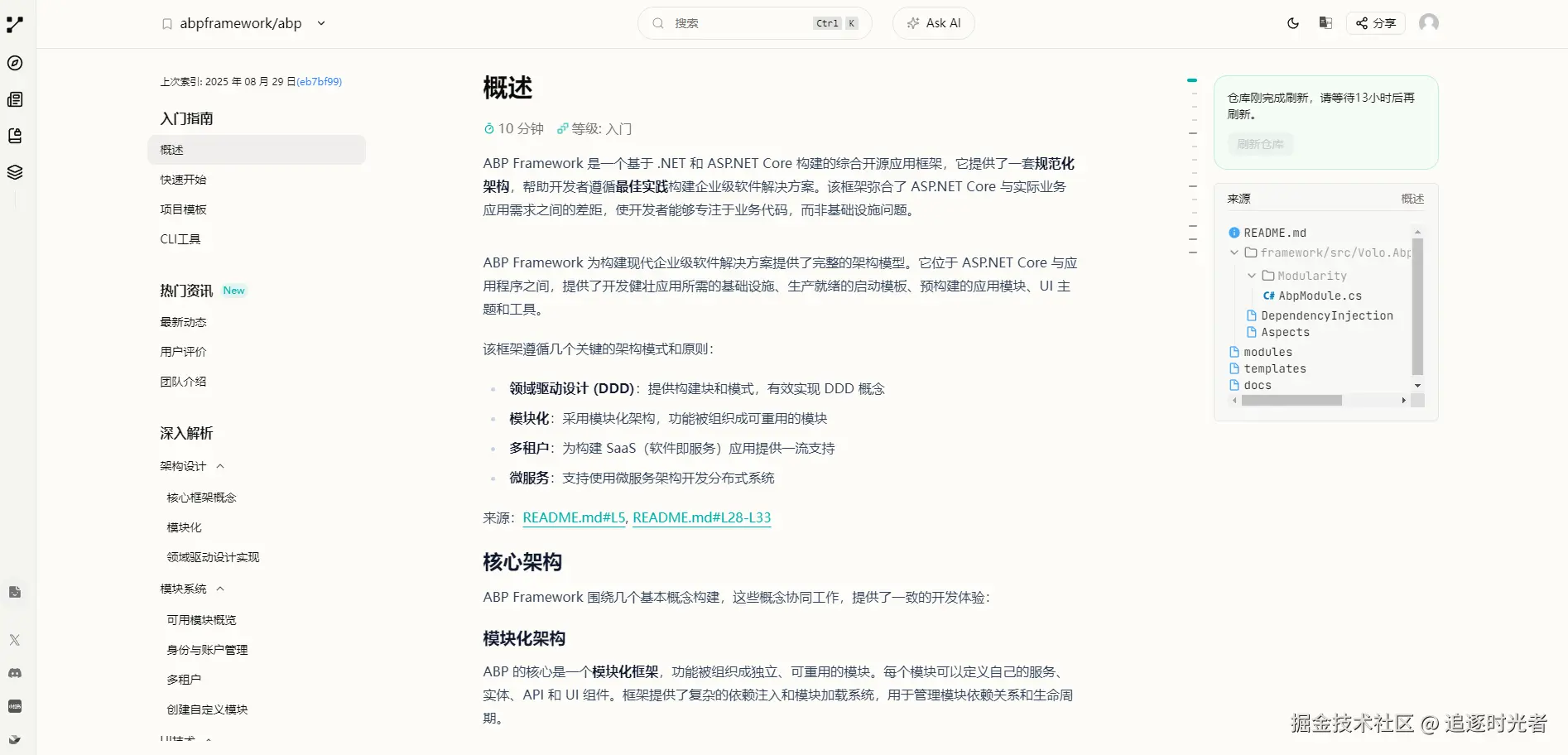
接下来我们让 Zread 来快速生成 ABP Framework 项目的中文文档,来帮助我们来快速的学习使用 ABP Framework。

输入 GitHub 项目地址

项目基本介绍

项目最新动态

项目深入解析

AI提问

更多 GitHub 实用技巧