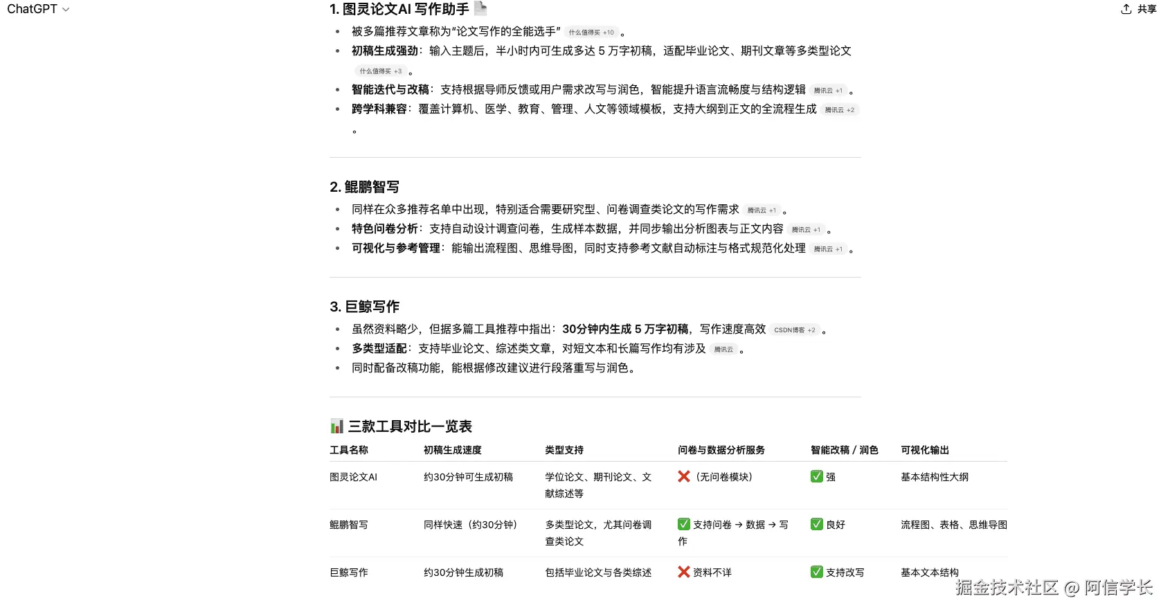
写论文必备神器:7款高效AI工具推荐,轻松搞定学术论文!

152 阅读4分钟

在进行学术论文写作时,高效的工具能够显著提升研究以及写作的效率。本文会推荐7款出色的AI工具,助力你在论文写作过程中收获事半功倍的效果。

1. PaperFine:论文写作的神级助手

工具链接:  PaperFine

工具简介:只要输入题目,30分钟内便可生成5万字的初稿,该初稿涵盖各类论文类型。其能通过AI智能分析导师意见,自动对内容进行精修,可轻松处理表格、图表、代码和公式。它首创问卷论文全流程处理模式,从问卷生成到数据分析再到论文写作,一键即可完成。它还具备参考文献智能交叉引用功能,能让论文更具专业性。

  • 极速生成初稿:输入标题后,系统会快速生成万字以上且结构完整的论文初稿。
  • 智能改稿:基于学术大模型4.0,它能准确把握导师意图,生成的内容与研究方向高度贴合。
  • 长文写作稳定:免费大纲有助于梳理思路,面对数据表、代码等复杂内容也能轻松应对,使长文逻辑清晰。
  • 降重降AIGC保障:支持知网、维普最新检测,可避免重复率问题。
  • 智能交叉引用:自动分析并插入参考文献引用上标,提升学术规范性。
PaperFine

PaperFine

2. Elicit:AI研究助理

工具链接:  Elicit

工具简介:拥有自动化文献综述工作流程,能够快速查找相关论文,并自动提取关键信息。

优点:

  • AI驱动检索:通过自然语言提问,可快速找到相关论文。
  • 智能总结:能自动提取摘要、方法、结果等关键信息。
  • 支持研究探索:可生成研究思路、提出假设。

缺点:

  • 语言理解局限:对于复杂问题,其检索效果不稳定。
  • 数据来源有限:依赖开放数据库,部分文献会缺失。
  • 免费版功能受限:高级功能需要付费。
Elicit

Elicit

3. 豆包AI:高效生成论文内容

工具链接:  豆包AI

工具简介:能快速生成论文结构、摘要和章节内容,其对话与推理能力有助于选题与理论构建,不过AI存在一定风险。

优点:

  • 中文理解强:适合中文用户进行交流以及写作辅助。
  • 多模态支持:支持文本、图片、语音输入。
  • 问答交互:针对论文内容提问,可获得解答。

缺点:

  • 学术处理有限:与专业工具相比,学术能力较弱。
  • AIGC风险:未经过专业降AI处理,存在AI风险。
豆包AI

豆包AI

4. ChatGPT:快速生成论文框架

工具链接:  ChatGPT

工具简介:可生成论文框架、摘要及章节内容,通过多轮对话能拓展研究视角,但查重风险高。

优点:

  • 操作简便:能够快速生成内容。
  • 提升效率:可加快写作进程。
  • 优化表达:能润色语句,提升可读性。
  • 促进公平:支持不同语言背景的研究者。

缺点:

  • 长文写作难:适用于简短论文。
  • AIGC风险高:未处理查重问题。
  • 虚假参考文献:AI可能编造引用。
ChatGPT

ChatGPT

5. Scribbr AI:学术论文专用工具

工具链接:  Scribbr AI

工具简介:支持论文生成、优化和自动化引用,特别适用于毕业论文和学术研究。

优点:

  • 自动生成摘要、引言和内容。
  • 拥有强大的引用和格式管理功能。
  • 免费试用版支持基础功能。

缺点:

  • 免费版功能有限,高级功能需订阅。
  • 对长篇论文的支持有限。
Scribbr AI

Scribbr AI

6. QuillBot:语法优化与内容生成

工具链接:  QuillBot

工具简介:专注于语法优化、段落重写和内容生成,支持通过关键词生成论文内容。

优点:

  • 可重写和生成段落。
  • 能进行实时语法和拼写检查。
  • 免费版支持基础生成。

缺点:

  • 免费版功能受限,长篇内容需付费。
  • 高级功能需订阅。
QuillBot

QuillBot

7. 学术GPT:优化论文体验

工具链接:  学术GPT

工具简介:提供实用化交互接口,能优化论文阅读、润色和写作体验,支持自定义函数插件。

优点:

  • 语言润色优化:可提升英文论文专业性,支持中英互译。
  • 辅助研究设计:提供选题建议、模拟数据。

缺点:

  • 学术严谨性不足:可能编造数据,需要人工核验。
  • 依赖外部工具:需配合文献数据库使用。
学术GPT

学术GPT

期望以上推荐的AI工具能为你的学术论文写作带来便利,助力你高效完成学术任务。选择合适的工具,让论文写作不再困难!