Java jar 如何防止被反编译?代码写的太烂,害怕被人发现

1,278 阅读12分钟

java作为解释型的语言,其高度抽象的特性意味其很容易被反编译,容易被反编译,自然有防止反编译措施存在。今天就拜读了一篇相关的文章,受益匪浅,知彼知己嘛!!之所以会对java的反编译感兴趣,那是因为自己在学习的过程中,常常需要借鉴一下别人的成果(你懂的...)。或许反编译别人的代码不怎么道德,这个嘛......

废话不多说,正文如下:

常用的保护技术

由于Java字节码的抽象级别较高,因此它们较容易被反编译。本节介绍了几种常用的方法,用于保护Java字节码不被反编译。通常,这些方法不能够绝对防止程序被反编译,而是加大反编译的难度而已,因为这些方法都有自己的使用环境和弱点。

隔离Java程序

最简单的方法就是让用户不能够访问到Java Class程序,这种方法是最根本的方法,具体实现有多种方式。例如,开发人员可以将关键的Java Class放在服务器端,客户端通过访问服务器的相关接口来获得服务,而不是直接访问Class文件。这样黑客就没有办法[反编译Class文件。目前,通过接口提供服务的标准和协议也越来越多,例如 HTTP、Web Service、RPC等。但是有很多应用都不适合这种保护方式,例如对于单机运行的程序就无法隔离Java程序。这种保护方式见图1所示。

图片

图片

对Class文件进行加密

为了防止Class文件被直接反编译,许多开发人员将一些关键的Class文件进行加密,例如对注册码、序列号管理相关的类等。在使用这些被加密的类之前,程序首先需要对这些类进行解密,而后再将这些类装载到JVM当中。这些类的解密可以由硬件完成,也可以使用软件完成。

在实现时,开发人员往往通过自定义ClassLoader类来完成加密类的装载(注意由于安全性的原因,Applet不能够支持自定义的 ClassLoader)。自定义的ClassLoader首先找到加密的类,而后进行解密,最后将解密后的类装载到JVM当中。在这种保护方式中,自定义的ClassLoader是非常关键的类。由于它本身不是被加密的,因此它可能成为黑客最先攻击的目标。如果相关的解密密钥和算法被攻克,那么被加密的类也很容易被解密。这种保护方式示意图见图2。

图片

图片

转换成本地代码

将程序转换成本地代码也是一种防止反编译的有效方法。因为本地代码往往难以被反编译。开发人员可以选择将整个应用程序转换成本地代码,也可以选择关键模块转换。如果仅仅转换关键部分模块,Java程序在使用这些模块时,需要使用JNI技术进行调用。

当然,在使用这种技术保护Java程序的同时,也牺牲了Java的跨平台特性。对于不同的平台,我们需要维护不同版本的本地代码,这将加重软件支持和维护的工作。不过对于一些关键的模块,有时这种方案往往是必要的。

为了保证这些本地代码不被修改和替代,通常需要对这些代码进行数字签名。在使用这些本地代码之前,往往需要对这些本地代码进行认证,确保这些代码没有被黑客更改。如果签名检查通过,则调用相关JNI方法。这种保护方式示意图见图3。

图片

图片

代码混淆

代码混淆是对Class文件进行重新组织和处理,使得处理后的代码与处理前代码完成相同的功能(语义)。但是混淆后的代码很难被[反编译,即[反编译后得出的代码是非常难懂、晦涩的,因此[反编译人员很难得出程序的真正语义。从理论上来说,黑客如果有足够的时间,被混淆的代码仍然可能被破解,甚至目前有些人正在研制反混淆的工具。但是从实际情况来看,由于混淆技术的多元化发展,混淆理论的成熟,经过混淆的Java代码还是能够很好地防止[反编译。下面我们会详细介绍混淆技术,因为混淆是一种保护Java程序的重要技术。图4是代码混淆的示图。

图片

图片

图4 代码混淆示意图

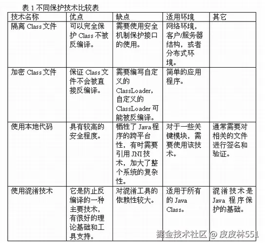
几种技术的总结 以上几种技术都有不同的应用环境,各自都有自己的弱点,表1是相关特点的比较。

混淆技术介绍

表1 不同保护技术比较表

图片

图片

到目前为止,对于Java程序的保护,混淆技术还是最基本的保护方法。Java混淆工具也非常多,包括商业的、免费的、开放源代码的。Sun公司也提供了自己的混淆工具。它们大多都是对Class文件进行混淆处理,也有少量工具首先对源代码进行处理,然后再对Class进行处理,这样加大了混淆处理的力度。目前,商业上比较成功的混淆工具包括JProof公司的1stBarrier系列、Eastridge公司的JShrink和 4thpass.com的SourceGuard等。主要的混淆技术按照混淆目标可以进行如下分类,它们分别为符号混淆(Lexical Obfuscation)、数据混淆(Data Obfuscation)、控制混淆(Control Obfuscation)、预防性混淆(Prevent Transformation)。

符号混淆

在Class中存在许多与程序执行本身无关的信息,例如方法名称、变量名称,这些符号的名称往往带有一定的含义。例如某个方法名为 getKeyLength(),那么这个方法很可能就是用来返回Key的长度。符号混淆就是将这些信息打乱,把这些信息变成无任何意义的表示,例如将所有的变量从vairant_001开始编号;对于所有的方法从method_001开始编号。这将对反编译带来一定的困难。对于私有函数、局部变量,通常可以改变它们的符号,而不影响程序的运行。但是对于一些接口名称、公有函数、成员变量,如果有其它外部模块需要引用这些符号,我们往往需要保留这些名称,否则外部模块找不到这些名称的方法和变量。因此,多数的混淆工具对于符号混淆,都提供了丰富的选项,让用户选择是否、如何进行符号混淆。

数据混淆

图片

图片

数据混淆是对程序使用的数据进行混淆。混淆的方法也有多种,主要可以分为改变数据存储及编码(Store and Encode Transform)、改变数据访问(Access Transform)。

改变数据存储和编码可以打乱程序使用的数据存储方式。例如将一个有10个成员的数组,拆开为10个变量,并且打乱这些变量的名字;将一个两维数组转化为一个一维数组等。对于一些复杂的数据结构,我们将打乱它的数据结构,例如用多个类代替一个复杂的类等。

另外一种方式是改变数据访问。例如访问数组的下标时,我们可以进行一定的计算,图5就是一个例子。

在实践混淆处理中,这两种方法通常是综合使用的,在打乱数据存储的同时,也打乱数据访问的方式。经过对数据混淆,程序的语义变得复杂了,这样增大了反编译的难度。

控制混淆

控制混淆就是对程序的控制流进行混淆,使得程序的控制流更加难以[反编译,通常控制流的改变需要增加一些额外的计算和控制流,因此在性能上会给程序带来一定的负面影响。有时,需要在程序的性能和混淆程度之间进行权衡。控制混淆的技术最为复杂,技巧也最多。这些技术可以分为如下几类:

增加混淆控制通过增加额外的、复杂的控制流,可以将程序原来的语义隐藏起来。例如,对于按次序执行的两个语句A、B,我们可以增加一个控制条件,以决定B的执行。通过这种方式加大反汇编的难度。但是所有的干扰控制都不应该影响B的执行。图6就给出三种方式,为这个例子增加混淆控制。

图片

图片

图6 增加混淆控制的三种方式

控制流重组重组控制流也是重要的混淆方法。例如,程序调用一个方法,在混淆后,可以将该方法代码嵌入到调用程序当中。反过来,程序中的一段代码也可以转变为一个函数调用。另外,对于一个循环的控制流,为可以拆分多个循环的控制流,或者将循环转化成一个递归过程。这种方法最为复杂,研究的人员也非常多。

预防性混淆

这种混淆通常是针对一些专用的反编译器而设计的,一般来说,这些技术利用反编译器的弱点或者Bug来设计混淆方案。例如,有些反编译器对于 Return后面的指令不进行反编译,而有些混淆方案恰恰将代码放在Return语句后面。这种混淆的有效性对于不同反编译器的作用也不太相同的。一个好的混淆工具,通常会综合使用这些混淆技术。

案例分析

在实践当中,保护一个大型Java程序经常需要综合使用这些方法,而不是单一使用某一种方法。这是因为每种方法都有其弱点和应用环境。综合使用这些方法使得Java程序的保护更加有效。另外,我们经常还需要使用其它的相关安全技术,例如安全认证、数字签名、PKI等。

本文给出的例子是一个Java应用程序,它是一个SCJP(Sun Certificate Java Programmer)的模拟考试软件。该应用程序带有大量的模拟题目,所有的题目都被加密后存储在文件中。由于它所带的题库是该软件的核心部分,所以关于题库的存取和访问就成为非常核心的类。一旦这些相关的类被反编译,则所有的题库将被破解。现在,我们来考虑如何保护这些题库及相关的类。

在这个例子中,我们考虑使用综合保护技术,其中包括本地代码和混淆技术。因为该软件主要发布在Windows上,因此转换成本地代码后,仅仅需要维护一个版本的本地代码。另外,混淆对Java程序也是非常有效的,适用于这种独立发布的应用系统。

在具体的方案中,我们将程序分为两个部分,一个是由本地代码编写的题库访问的模块,另外一个是由Java开发的其它模块。这样可以更高程度地保护题目管理模块不被[反编译。对于Java开发的模块,我们仍然要使用混淆技术。该方案的示意图参见图7。

图片

图片

图7 SCJP保护技术方案图

对于题目管理模块,由于程序主要在Windows下使用,所以使用C++开发题库访问模块,并且提供了一定的访问接口。为了保护题库访问的接口,我们还增加了一个初始化接口,用于每次使用题库访问接口之前的初始化工作。它的接口主要分为两类:

初始化接口

在使用题库模块之前,我们必须先调用初始化接口。在调用该接口时,客户端需要提供一个随机数作为参数。题库管理模块和客户端通过这个随机数,按一定的算法同时生成相同的SessionKey,用于加密以后输入和输出的所有数据。通过这种方式,只有授权(有效)的客户端才能够连接正确的连接,生成正确的 SessionKey,用于访问题库信息。非法的客户很难生成正确的SessionKey,因此无法获得题库的信息。如果需要建立更高的保密级别,也可以采用双向认证技术。

数据访问接口

认证完成之后,客户端就可以正常的访问题库数据。但是,输入和输出的数据都是由SessionKey所加密的数据。因此,只有正确的题库管理模块才能够使用题库管理模块。图8时序图表示了题库管理模块和其它部分的交互过程。

图片

图片