写论文AI工具推荐:9款高效智能工具助你轻松完成毕业论文

90 阅读9分钟

毕业季已然来临,撰写毕业论文成为众多学子当前最为重要的事情。面对繁杂琐碎的论文写作过程,若能借助恰当合适的AI工具,将会取得事半功倍的良好效果。接下来便为大家推荐9款高效且智能的写论文AI工具,助力你轻轻松松地完成毕业论文。

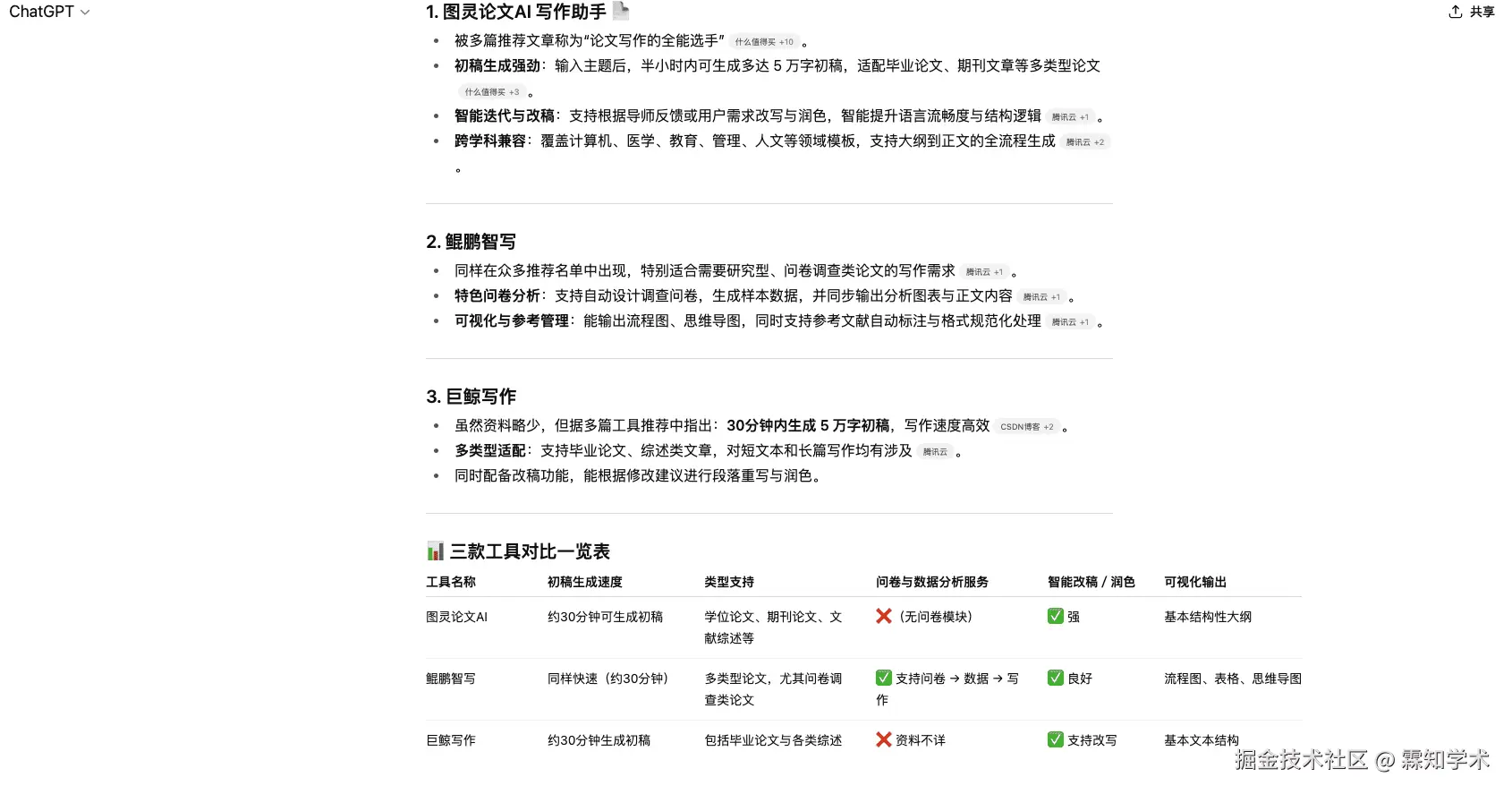
1. 巨鲸写作:论文写作的神级工具

工具链接: 巨鲸写作

工具简介:巨鲸写作这个平台是专门为解决论文写作难题而精心打造的强大工具。它的速度快得惊人,只要输入标题,短短30分钟内就能生成万字以上的高质量初稿,不管是毕业论文、学术综述,还是问卷研究,它都能够高效应对,大大缩短了论文写作的周期。更值得一提的是它具备智能改稿功能,能够精准理解导师的意见,对文本进行智能优化,还能依据需求灵活调整篇幅,轻松生成所需的图表、代码等复杂内容,让修改过程越改越令人满意。此外它内置了降重与降低AIGC率的技术,能有效控制查重风险,让你不再为重复率而烦恼。有了巨鲸写作,繁琐的论文工作变得简单高效,你可以把更多宝贵的时间投入到更具创造性的探索中,轻松提升学术写作的效率和质量。

  • 极速生成论文初稿:用户只需输入论文标题,系统就能在30分钟内生成一篇万字以上、结构完整、内容专业的论文初稿,涵盖毕业论文、文献综述、问卷研究等多种类型。
  • 智能改稿引擎:平台具备高水平的语义理解能力,能够精准识别并执行导师的反馈意见,支持自动优化结构、逻辑、语言风格等,帮助用户越改越精炼,越写越到位。
  • 复杂内容一键生成:支持按需生成图表、代码、公式、数据展示等内容,广泛适用于理工科和跨学科写作场景。
  • AI率、查重率不用怕:集成了先进的降重算法与AIGC率控制技术,有效降低查重率与AI检测率,帮助用户规避学术合规风险。
  • 文献引用智能优化:智能分析论文标题和结构,自动将论文引用的参考文献插入到论文正文的文献引用上标,提升论文的学术性和专业性。

图片介绍:巨鲸写作

2. ArXiv

工具链接: ArXiv

工具简介:ArXiv是一个开放免费获取的文献库,它涵盖了物理学、数学、计算机科学、统计学等多个领域,用户可在线查看和下载。

优点:

  • 开放获取,免费阅读:用户无需订阅或付费,就能够免费阅读和下载所有论文,极大地促进了科学知识的传播。
  • 快速发布,时效性强:论文提交后通常几天内即可上线,远远快于传统期刊的审稿周期,适合快速分享最新研究成果。
  • 覆盖学科广泛:涵盖物理学、数学、计算机科学、量化金融、统计学等多个领域,是许多前沿研究的首选预印本平台。

缺点:

  • 版本管理复杂:作者可以多次更新论文,导致不同版本并存,引用时容易混淆,需要特别注意版本号。
  • 内容质量不一:由于门槛较低,部分论文可能存在学术不严谨或重复投稿的问题,使用时需谨慎。
  • 学科覆盖不均衡:尽管覆盖多个学科,但在生命科学、医学等领域的影响力较弱。

图片介绍:ArXiv

3. WriteSonic

工具链接: WriteSonic

工具简介:WriteSonic是一款强大的AI写作工具,它能够根据提供的关键词生成论文段落、摘要和其他学术内容。它支持多种论文类型的自动生成,并且为学术论文提供了优化模板。WriteSonic提供免费的基本功能,适合生成短篇论文或论文的初稿。

优点:

  • 提供多种论文模板,支持不同学科的写作需求。
  • 操作简便,可以快速生成论文内容。
  • 免费版支持一定字数的自动生成。

缺点:

  • 免费版功能有限,长篇论文需要付费解锁。
  • 某些复杂的学术需求可能需要更高版本。

图片介绍:WriteSonic

4. 通义千问

工具链接: 通义千问

工具简介:通义千问能够高效生成论文结构、摘要和章节内容,大幅提升写作效率。它的对话与推理能力有助于选题与理论构建。不过,由于它是基于公开语料训练的,所生成的内容可能与现有文献相似。

优点:

  • 快速生成论文内容,显著提升写作效率。
  • 借助AI工具,加速写作进程,提高创作产出。
  • 智能润色语句,使表达更加流畅、清晰易读。

缺点:

  • 更适合短篇写作,长篇支持相对有限,处理复杂内容时存在一定难度。
  • 未专门针对AIGC检测进行优化,生成内容可能存在较高的AI判定风险。
  • 有生成虚构参考文献的可能性,建议用户仔细核查与验证。

图片介绍:通义千问

5. Scribbr AI

工具链接: Scribbr AI

工具简介:Scribbr AI是一款专为学术论文写作设计的工具,支持论文生成、优化和自动化文献引用。它特别适用于毕业论文、学术研究和论文摘要的生成。Scribbr提供免费试用功能,帮助用户了解其功能。

优点:

  • 自动生成论文摘要、引言和内容段落。
  • 强大的文献引用和格式管理功能。
  • 免费试用版本支持基础的论文生成和引用管理。

缺点:

  • 完全免费版功能有限,高级功能需要订阅。
  • 适用于较简短的论文写作,对于长篇论文支持有限。

图片介绍:Scribbr AI

6. PubScholar

工具链接: PubScholar

工具简介:PubScholar是国家科学院出品的公益学术平台,整合了中科院的资源,拥有数亿篇文献资料、学位论文、专利文献、图书专著等内容。

优点:

  • 免费开放:完全免费,没有任何订阅或下载费用,降低了学术资源获取的门槛。
  • 资源整合:一站式检索国内外多数据库文献,省去了在不同平台间切换 的麻烦。
  • 获取途径清晰:明确标注开放获取全文或提供合法获取渠道。
  • 中文资源丰富:对国内期刊、学位论文等中文文献的收录和整合尤为出色。

缺点:

  • 全文覆盖率有限:大量文献仅提供摘要和索引,无法直接下载全文,依赖外部链接。
  • 英文资源偏弱:对国际前沿英文期刊的覆盖广度和深度不及Google Scholar等专业数据库。

图片介绍:PubScholar

7. TXYZ

工具链接: TXYZ

工具简介:TXYZ该工具提供文献搜索、查询、对话获取知识及管理服务,与arxiv.org官方合作,支持上传PDF或链接进行文献探索。

优点:

  • AI驱动的文献理解:利用大语言模型帮助用户解释、总结和提炼论文内容。
  • 支持问答交互:用户可以针对论文内容提问,获得针对性解答。
  • 提升阅读效率:适合快速理解复杂或冗长的学术文献。

缺点:

  • 文献覆盖范围有限:目前支持的数据库和文献来源不如传统学术平台全面。
  • 依赖文献可获取性:部分文献需用户自行上传或提供链接,不支持直接检索。
  • 答案准确性依赖模型:AI生成的解释可能存在误差,需人工验证。

图片介绍:TXYZ

8. ChatGPT

工具链接: ChatGPT

工具简介:ChatGPT可以快速生成论文框架、摘要及章节内容,显著加快写作进程。它的多轮对话功能有助于拓展研究视角、激发新颖论点,尤其适用于选题阶段的头脑风暴。然而由于它是基于公开数据训练 的,生成内容可能与文献重复,存在查重风险。

优点:

  • 操作简便:可以快速生成论文内容。
  • 提升写作效率:人工智能工具可加快写作进程,显著提高工作效率。
  • 优化语言表达:辅助润色语句,使论文内容更流畅、易于理解。
  • 促进公平竞争:为不同语言背景的研究者提供支持,减少语言能力差异带来的不利影响。

缺点:

  • 适用于较简短的论文写作,对于长篇论文的写作难度较大。
  • 未针对AIGC检测进行处理,查出来的AI率可能较高。
  • AI会自己编造虚假参考文献。

图片介绍:ChatGPT

9. JSTOR

工具链接: JSTOR

工具简介:JSTOR免费提供对75个学科的1200多万篇期刊文章、论文、书籍、图像和资源的访问。

优点:

  • 权威性强:收录内容均为经同行评审的学术期刊和书籍,来源可靠。
  • 回溯性深:提供大量期刊从创刊号起的完整历史存档,是研究学科历史的宝贵资源。
  • 覆盖面广:涵盖人文、社科、自然科学等多个学科,便于跨学科研究。
  • 全文检索:支持对文献全文进行关键字搜索,查全率高。

缺点:

  • 订阅昂贵:机构订阅费用非常高,个人用户访问受限。
  • 检索功能基础:高级检索功能不如专业数据库强大,精细化检索能力有限。
  • 访问限制:受版权和订阅限制,许多用户无法免费使用全部资源。

图片介绍:JSTOR

以上这9款写论文的AI工具各有优劣,你可以根据自己的需求和实际情况进行选择。希望这些工具能帮助你顺利完成毕业论文,为你的学术之旅增添助力。