如何AI快研侠快速生成一篇:可视化报告?

121 阅读5分钟

像下面这种可视化的研究报告是怎么生成的,今天这篇文章我就快速跟大家分享一下怎么快速生成这种带图表、设计精美的可视化报告,整个操作过程很简单,不需要会任何提示词技巧。

图片

1.使用工具:AI快研侠

快研侠是一个AI生成专业研究报告的产品,适用于创作一些更加有深度的研究内容,平均生成的每篇报告字数在5万字以上,今天我们主要用这个工具尝试输入一个主题,构建一个专业大纲,然后一键生成1篇PPT级别的可视化报告+一篇将近10万字的长文报告+一篇结构化精读报告。**

2.第一步:选择研究场景,输入研究主题

我们以QQ音乐的产品分析报告为例,首先选择研究场景为“产品研究” ,这里的研究场景是专门经过策略设计的,所以注意要对应选择合适的场景,否则如果那行业研究的框架来研究产品,研究粒度不同,输出的内容可能不一定是你想要的。

接着只需要输入一个研究主题: 比如QQ音乐产品深度分析,这里你不需要写复杂的提示词,也不用提太多需求注释,大部分要求这个产品已经经过设计和考量,基本可以覆盖大部分专业需求;然后点击快研一下,即可开始生成报告。

图片

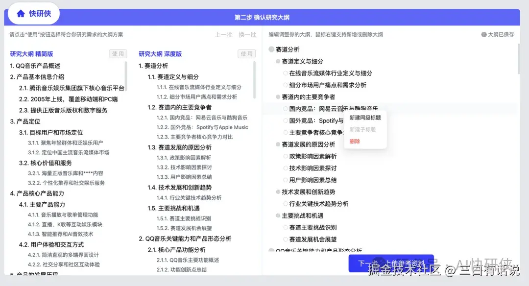
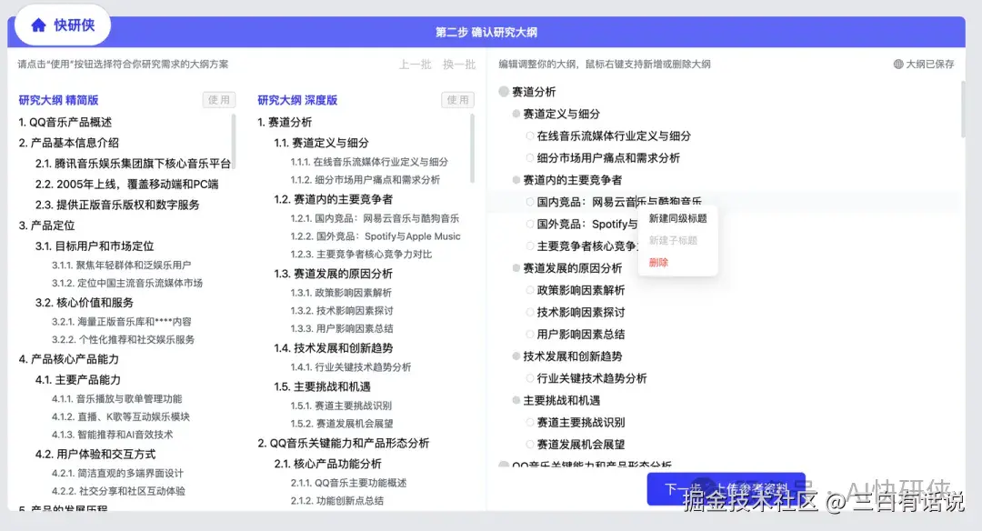
3.第二步:生成专业的研究大纲,根据需求编辑和调整大纲

该环节AI根据你的研究主题生成一个按照专业的产品研究分析标准构建的研究大纲,包括精简版和深度版,点击使用按钮,选择一个符合你需求的大纲,你可以在右侧编辑区编辑调整你的大纲内容,补充一些你想要研究的话题,然后点击下一步;

图片

4.第三步:选择或上传参考资料

接着模型会根据的你研究大纲搜索一些参考的研究报告,与其他AI研究工具不同的地方在于:

  1. 只检索专业报告数据源,提供内容质量更好的参考资料,而不是检索互联网的软文和资讯;通常研究人员对于索引数据源和参考资料是有要求的,比如他们会更加需要权威的咨询公司或者券商的研究报告,而不是互联网软文和资讯;
  2. 支持用户自行选择参考资料,或自定义上传参考资料
    很多研究人员手上其实有研究资料,并且他们更加希望能够基于这些参考资料生成报告;
  3. 对于想要偷懒的朋友,也可以选择跳过该环节,交给后台自动匹配,可点击“跳过该步骤直接生成”按钮。

图片

图片

5.第四步:生成研究报告,包括长文视图报告、精读视图报告、PPT视图报告

点击开始生成大概5~10分钟左右,快研侠将生成3个视图版本的报告如下:

1.PPT视图报告:可视化的研究报告

该视图的报告浓缩了整篇报告的核心信息,并且通过可视化排版、图表设计等方式,按照类似PPT的效果生成研究报告,效果还是不错的,基本上我会直接复制用于PPT或者文章插图。点击分享图片,还可以将该视图以图片的方式导出并分享。

图片

图片

以下为PPT视图的可视化报告的完整效果:

图片

2.长文视图报告

其次是长文视图的报告,如下图所示,该报告生成了一篇将近10万字的研究报告,适合精细研读的朋友。细心一些可以发现,长文中采用文本+表格的方式呈现信息,让阅读体验和信息呈现更好。

图片

3.精读视图报告

因为长文视图阅读起来需要的时间比较久,所以快研侠同时也提供了精读视图的报告版本,该视图的报告采用金字塔原理对长文报告做机构化精读,并从原文中提炼核心观点和论据,适合快速的阅读整个报告的详细内容。

图片

最后,你可以选择一键导出所有的视图的报告,导出结果包括长文视图报告(打开后可编辑)、精读视图报告(打开后可编辑)、PDF格式的可视化视图报告(用于分享和阅读)、图片格式的报告(用于分享报告);

图片

生成报告的用途

对于以上生成的研究报告,你可以有如下的用途:

1.对于研究人员而言,可以进一步加工之后形成自己的研究成果,应用到实际的研究工作,对于咨询公司、咨询机构、学术研究人群等有直接的用途;

2.对于内容创作者,你可以将精美的可视化研究报告用于小红书、视频号等内容平台的运营,对于提升粉丝和阅读量亲测有显著的效果。

3.对于教育培训机构,可以将生成成果应用于教学培训。


OK,以上就是用AI快研侠生成可视化研究报告的全过程