论文写作不用愁!8个AI工具来助力

112 阅读5分钟

在学术写作这条道路上,AI工具的出现,无疑给研究者们提供了强大助力。不管是初稿生成、文献检索,亦或是语法优化,这些工具都能极大地提升写作效率。本文会介绍8款实用的AI工具,帮你轻松应对论文写作挑战。

1. AI论文智作:高效写作的秘密武器

工具链接: AI论文智作

工具简介: 此平台能显著提升论文写作效率。只需输入题目,30分钟内便可生成初稿,涵盖多种论文类型。另外它还能解析导师意见、智能改稿,并且自动完成问卷设计与分析。从文献交叉引用到图表生成,全程自动化,彻底解决“不会写”“没时间”的难题。

  • 极速生成初稿: 输入题目,30分钟内一键生成5万字以上完整论文初稿,框架与内容一步到位。
  • 智能解析导师意见: 运用高级语义识别技术,自动拆解导师反馈,精准提取修改要点。
  • 查重与AI率全保障: 集成降重算法与AIGC率控制技术,有效降低查重率和AI检测率。
  • 图表数据一键生成: 文字、图表、表格、公式、代码随内容自动生成,提升论证效果。
  • 公式与代码支持: 自动推导数学公式,生成计算机类论文所需代码。
  • 智能交叉引用: 文献编号、引用格式一键完成,确保规范性与一致性。

图片介绍: AI论文智作

2. WriteSonic:强大的AI写作助手

工具链接: WriteSonic

工具简介: WriteSonic是一款功能强大的AI写作工具,可依据关键词生成论文段落、摘要等学术内容。支持多种论文类型自动生成,并提供优化模板。免费版适合生成短篇论文或初稿。

优点:

  • 提供多样化论文模板,满足不同学科需求。
  • 操作简便,快速生成论文内容。
  • 免费版支持一定字数自动生成。

缺点:

  • 免费版功能有限,长篇论文需付费解锁。
  • 复杂学术需求可能需更高版本支持。

图片介绍: WriteSonic

3. PubScholar:公益学术资源平台

工具链接: PubScholar

工具简介: 由国家科学院出品,整合中科院资源,拥有数亿篇文献资料,包括学位论文、专利文献、图书专著等。

优点:

  • 完全免费,无任何订阅或下载费用。
  • 一站式检索国内外多数据库文献。
  • 获取途径清晰,明确标注开放获取全文。
  • 中文资源丰富,尤其适合国内研究者。

缺点:

  • 全文覆盖率有限,部分文献仅提供摘要。
  • 英文资源相对较弱,不及专业数据库。

图片介绍: PubScholar

4. QuillBot:语法优化与内容生成利器

工具链接: QuillBot

工具简介: QuillBot专注于语法优化、段落重写和内容生成,支持通过关键词生成论文内容,提供多种写作模式。免费版提供基础生成和改写功能。

优点:

  • 支持内容重写和段落生成。
  • 实时语法和拼写检查,确保写作质量。
  • 免费版支持一定字数生成。

缺点:

  • 免费版功能受限,长篇论文需付费。
  • 高级功能需订阅。

图片介绍: QuillBot

5. CiteSeerX:计算机科学文献宝库

工具链接: CiteSeerX

工具简介: 免费的数字图书馆和搜索引擎,专注于计算机科学和信息科学领域的学术文献。

优点:

  • 开放免费,适合预算有限的研究者。
  • 专注于计算机与信息科学领域。
  • 自动引文索引,构建引文网络。
  • 支持全文检索,提高检索准确性。

缺点:

  • 覆盖范围有限,其他学科资源较少。
  • 文献质量参差不齐,需自行判断。
  • 部分全文链接可能失效。

图片介绍: CiteSeerX

6. Grammarly:语法检查与写作优化专家

工具链接: Grammarly

工具简介: 主要为语法检查工具,但也提供AI写作功能,尤其在优化语言流畅度和语法方面表现突出。实时提供语法和拼写修正建议。

优点:

  • 强大的语法检查功能,提升论文质量。
  • 实时写作建议,优化语言和风格。
  • 免费版支持基础语法检查。

缺点:

  • 免费版功能有限。
  • 高级功能需付费。

图片介绍: Grammarly

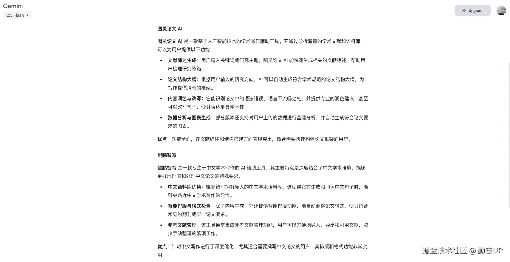
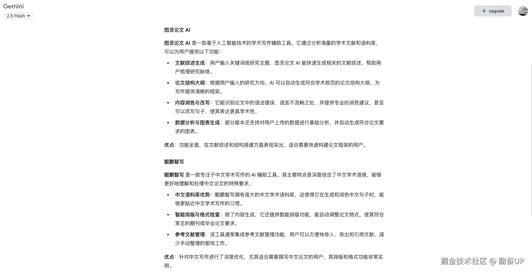
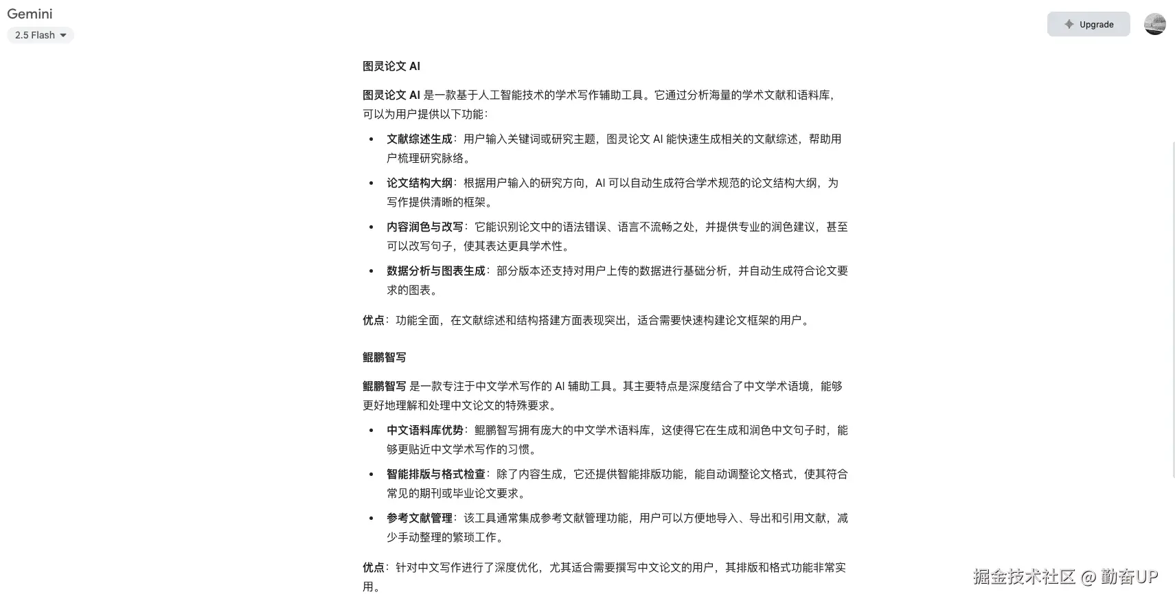
7. Gemini:高效生成论文内容

工具链接: Gemini

工具简介: Gemini能高效生成论文结构、摘要与章节内容,显著提升写作效率。多轮对话机制结合语义理解,提供跨学科支持,但生成内容可能与现有文献相似。

优点:

  • 快速生成论文内容,提升效率。
  • 加速写作流程,轻松提升产出。
  • 智能润色句子,提升表达流畅度。

缺点:

  • 更适合短篇论文,长篇支持有限。
  • 未针对AIGC检测优化,存在AI检测风险。
  • 可能生成虚构参考文献,需核实。

图片介绍: Gemini

8. SemanticScholar:智能学术搜索引擎

工具链接: SemanticScholar

工具简介: 基于AI的免费学术搜索引擎,帮助快速找到相关论文资源。

优点:

  • 开放免费,降低学术访问门槛。
  • 智能检索,理解上下文。
  • 引用网络分析,了解文献影响力。
  • 自动提取关键信息,便于快速浏览。

缺点:

  • 文献质量参差不齐,需谨慎甄别。
  • 全文获取不稳定,部分受版权限制。
  • 缺乏回溯性,更适合追踪最新研究。

图片介绍: SemanticScholar

借助这些AI工具,论文写作会变得更加高效和轻松。不管是初稿生成、文献检索,还是语法优化,这些工具都能给你提供强有力的支持。希望本文介绍能帮你找到合适工具,顺利完成学术写作任务。