RWKV 社区八月动态:RWKV7s 0.1B 发布,G0 13B 训练中,6 篇论文欢迎大家收看《RWKV 社区最新动态》,本期内容收录了 RWKV 社区 2

157 阅读6分钟

欢迎大家收看《RWKV 社区最新动态》,本期内容收录了 RWKV 社区 2025 年 8 月的最新动态。

只需 3 分钟,快速了解 RWKV 社区 8 月都有哪些新鲜事!

8 月动态省流版(TL;DR)

  1. RWKV 模型新闻动态

    • RWKV-7s 0.1B 发布
    • RWKV7-G0 13.3B 正在训练
  2. RWKV 学术研究动态

    • 新论文:Monthly Service Prediction for 4G/5G Systems: A Short Time Series Based Neural Network Solution(基于 RWKV 的时序预测,发表于中科院 1 区 TOP 期刊 IEEE TCCN

    • 新论文:REB-former: RWKV-enhanced E-branchformer for Speech Recognition(基于 RWKV 增强的自动语音识别模型,发表于 Interspeech 2025

    • 新论文:A Multimodal Bone Stick Matching Approach Based on Large-Scale Pre-Trained Models and Dynamic Cross-Modal Feature Fusion(基于 RWKV 的多模态骨签匹配,发表于 Applied Sciences)

    • 新论文:MSFF-RWKV : Single-Structure Multi-stage Feature Fusion Lightweight Super-Resolution Network(基于 RWKV 的图像超分辨率,已入选 ICIC 2025)

    • 新论文:Smooth Reading: Bridging the Gap of Recurrent LLM to Self-Attention LLM on Long-Context Tasks(基于 RWKV 的推理优化)

    • PointDGRWKV: Generalizing RWKV-like Architecture to Unseen Domains for Point Cloud Classification(基于 RWKV 的点云域泛化框架)

  3. RWKV 社区市场活动

    • RWKV 团队参加全球互联网大会

RWKV 模型新闻动态

RWKV-7s 0.1B 发布

RWKV-7s 0.1B 模型开源发布,其中 RWKV7a-G1b 0.1B 于 8 月 19 日完成训练并开源发布,RWKV7b-G1b 0.1B 于 8 月 22 日完成训练并开源发布。两个模型较原生的 RWKV7-G1a 0.1B 均有合理提升。

经测试,RWKV7+DE 稀疏模型,在端侧的推理速度与 RWKV7 相同,实现了不占内存不减速度的免费性能提升。

RWKV7s

模型模型构成总参数 (M)激活参数 (M)每 Token 读取数值量
RWKV7-G1 0.1BRWKV-7191.03140.70768
RWKV7a-G1b 0.1BRWKV-7 + DE997.85142.2313,056
RWKV7b-G1b 0.1BRWKV-7 + DE + DEA1,806.75145.8325,344

推理代码:

github.com/BlinkDL/RWK…

github.com/BlinkDL/RWK…

可以与 RWKV7 代码做 diff 对比:

github.com/BlinkDL/RWK…

RWKV7-G0 13.3B 正在训练

2025 年 8 月 26 日,RWKV7-G0 13.3B 模型训练进度已达 33%。在仅完成三分之一训练的情况下,该模型在 MMLU 测试已取得 63.21% 成绩,相较于 RWKV-6 14.1B 的 55.38% 提升近 8 个百分点。

模型版本参数量训练进度MMLU 分数 (%)
v614.1B100%55.38
v713.3B20%58.57
v713.3B27%60.18
v713.3B33%63.21

目前 RWKV-7 已发布 0.1/0.4/1.5/2.9/7.2B 支持全球所有 100+ 种语言的带推理基底模型,且 13.3B 正在训练,即将陆续发布。

RWKV 学术研究动态

RWKV 学术研究包括基于 RWKV 架构的新论文RWKV 社区参加的学术研究

Monthly Service Prediction for 4G/5G Systems

  • 论文名称:Monthly Service Prediction for 4G/5G Systems: A Short Time Series Based Neural Network Solution
  • 论文链接:ieeexplore.ieee.org/abstract/do…
  • 发布日期:2025-07-30

本文基于 RWKV 模型开发了一个短时间序列预测框架,包括深度时间聚类表示(DTCR)和递减时间差网络(DTD-Net)。DTCR 使用 RWKV 编码器聚类数据以提升内部逻辑,DTD-Net 通过裁剪月度特征块减少注意力操作防止过拟合。实验在中国移动服务数据上验证了框架的有效性,平均 MAPE 为 0.126 和 0.120。

该论文的模型十分高效,已发表于中科院 1 区 TOP 期刊 IEEE TCCN

20250730-Monthly Service Prediction for 4G5G Systems

REB-former

本文提出了 REB-former,一种基于 RWKV 增强的 E-Branchformer 模型,用于自动语音识别 (ASR)。该模型交错结合了 E-Branchformer 和 RWKV 层,并引入 GroupBiRWKV 模块克服 RWKV 的单向性,旨在降低计算复杂度并提升语音建模能力。REB-former 在 LibriSpeech 100h 数据集上实现了先进的性能,显著降低了词错误率。

论文的模型十分有效,已发表于音频领域重要会议 Interspeech 2025

20250817-REB-former

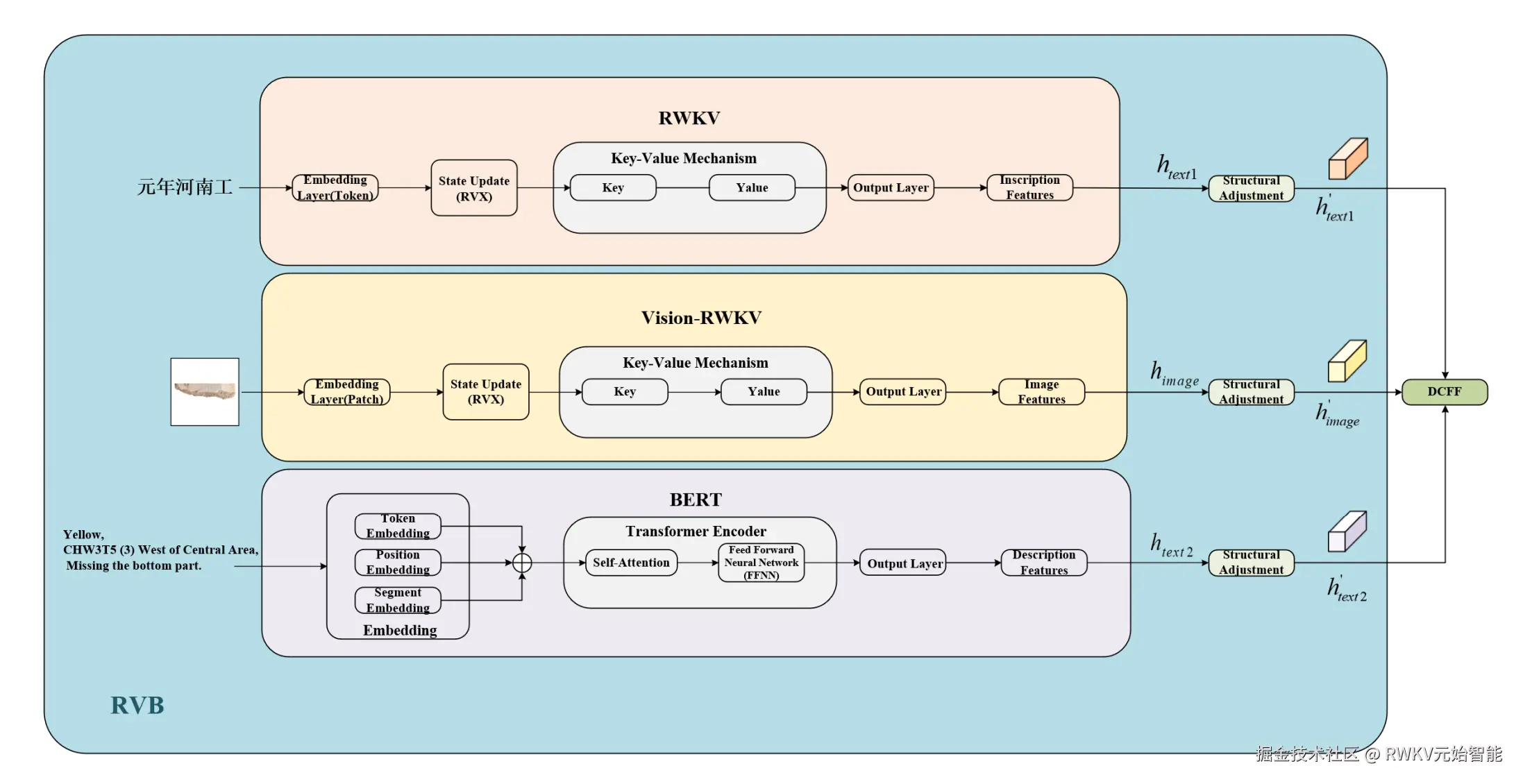
A Multimodal Bone Stick Matching Approach

  • 论文名称:A Multimodal Bone Stick Matching Approach Based on Large-Scale Pre-Trained Models and Dynamic Cross-Modal Feature Fusion
  • 论文链接:www.mdpi.com/2076-3417/1…
  • 发布日期:2025-08-05

本文基于 RWKV 模型及其变体,提出了一种多模态骨签匹配方法。该方法利用 Vision-RWKV 提取视觉特征、RWKV 分析铭文、BERT 编码考古元数据,并通过动态跨模态特征融合机制整合信息。实验表明,该方法在骨签碎片匹配中达到94.73%的准确率,显著优于传统方法。

该论文的方法非常新颖有效,已发表于 JCR Q2 分区的 Applied Sciences。

20250805-A Multimodal Bone

MSFF-RWKV

  • 论文名称:MSFF-RWKV : Single-Structure Multi-stage Feature Fusion Lightweight Super-Resolution Network
  • 论文链接:link.springer.com/chapter/10.…
  • 发布日期:2025-07-15

本文基于 RWKV 模型提出了一种轻量级图像超分辨率网络 MSFF-RWKV。通过单块多阶段特征融合策略,结合 LPP-Shift 和 ME-Shift 模块,显著减少了参数和计算复杂度,同时提升了图像重建质量。实验表明,该模型在 PSNR 和 SSIM 指标上优于现有方法,参数减少 26.6%。

该论文的模型非常优秀,已收录于 ICIC 2025。

20250715-MSFF-RWKV

Smooth Reading

  • 论文名称:Smooth Reading: Bridging the Gap of Recurrent LLM to Self-Attention LLM on Long-Context Tasks
  • 论文链接:arxiv.org/abs/2507.19…
  • 发布日期:2025-07-25

本文基于 RWKV 模型提出 Smooth Reading 方法,这是一种分块推理策略,灵感来源于人类阅读方式。该方法将长上下文分成小块处理,迭代总结信息以减少内存需求,优化循环模型性能。实验显示,该方法在 LongBench 上提升性能高达 3.61%,并保持高效训练和推理速度,显著缩小与自注意力模型的差距。

20250725-Smooth Reading

PointDGRWKV

  • 论文名称:PointDGRWKV: Generalizing RWKV-like Architecture to Unseen Domains for Point Cloud Classification
  • 论文链接:arxiv.org/abs/2508.20…
  • 发布日期:2025-08-28

本文介绍了 PointDGRWKV,首个针对点云分类域泛化 (DG PCC) 的 RWKV-based 框架。它解决了 RWKV 直接应用于点云时,固定方向 Token Shift 导致的几何扭曲和 Bi-WKV 注意力机制易受跨域差异影响的问题。PointDGRWKV 提出了自适应几何 Token Shift (AGT-Shift) 和跨域 Key 特征分布对齐 (CD-KDA) 模块,以增强局部几何建模和跨域鲁棒性,同时保持 RWKV 的线性效率,并在 DG PCC 基准上实现了先进性能。

20250828-PointDGRWKV

社区市场活动

RWKV 团队参加全球互联网大会

2025 年 8 月 14 日,RWKV 团队参加全球互联网大会,详细介绍了 RWKV 模型最新进展。

世界互联网大会-1

加入 RWKV 社区

欢迎大家加入 RWKV 社区,可以从 RWKV 中文官网了解 RWKV 模型,也可以加入 RWKV 论坛、QQ 频道和 QQ 群聊,一起探讨 RWKV 模型。