9款AI论文写作工具推荐!2025最新免费高效必备神器

176 阅读10分钟

在学术写作这条道路之上,撰写论文常常是一项颇具挑战性的任务。从寻觅资料开始,历经构思框架阶段,再到内容创作以及修改润色,每一个环节都需要耗费大量的时间与精力。随着人工智能技术迅猛发展,一系列强大的AI论文写作工具应运而生,为我们的学术写作带来了极大便利。这些工具不但能够提高写作效率,而且还能提升论文的质量。接下来,为大家推荐2025年最新的9款免费高效且必备的AI论文写作神器。

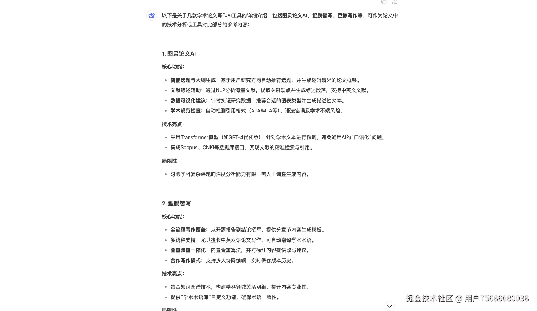
1. AI论文及时雨:一键驱散论文烦恼,开启写作坦途

  • 工具链接AI论文及时雨
  • 工具简介:专为解决论文写作难题精心打造这一平台。它的速度极快,只需输入标题,短短30分钟内就能为用户生成万字以上的高质量初稿。无论是毕业论文、学术综述,还是问卷研究等各类论文,它都能高效应对,大大缩短了论文写作的周期。其智能改稿功能值得称赞,它能够精准理解导师的意见,对文本进行智能优化。还能根据需求灵活调整篇幅,轻松生成所需的图表、代码等复杂内容,让修改过程越来越符合心意。此外它内置了降重与降低AIGC率的技术,有效控制查重风险,让用户不再为重复率而焦虑。有了它,繁琐的论文工作变得简单高效,用户可以将更多宝贵的时间投入到更具创造性的探索中,轻松提升学术写作的效率与质量。
  • 功能特点
    • 极速初稿生成:只需输入题目,大约30分钟内就能生成高达5万字的高质量论文草稿,内容结构清晰、可读性强,可直接用于修改和提交。
    • 全类型覆盖:支持包括毕业论文、学术综述、问卷研究、技术代码类论文等多种类型,广泛适配各类专业背景和写作需求。
    • 智能解析反馈:内置语义识别与逻辑提炼模块,能够精准理解并吸收导师的修改意见,支持按需调整内容长度、结构和语言风格。
    • 问卷论文一站式解决:为“问卷党”量身定制功能组合,涵盖问卷设计、样本数据自动生成、统计分析、正文撰写与图表生成,实现从数据到成文的全自动处理。
    • 学术规范自动化:支持参考文献智能编号与交叉引用,确保引用格式严谨规范,使整篇文档呈现标准化、出版级的排版效果。
    • 多类型内容集成:支持自动插入图表、思维导图、代码段、数学公式等内容模块,无需额外操作,即可构建技术含量高、展示形式丰富的专业论文。
    • 双率保障:生成内容的查重率与AI检测率通常控制在7% - 25%之间,为后续润色与投稿留出充足空间。
  • 图片介绍AI论文及时雨

2. PubMed:生命科学与生物医学的文献宝库

  • 工具链接PubMed
  • 工具简介:这是一个开放的文献库,拥有大量免费文献,主要集中在生命科学和生物医学领域。
  • 优点
    • 权威性强:由NLM运营,涵盖生物医学和生命科学领域的高质量文献。
    • 免费开放:大部分文献摘要可免费查看,部分还提供全文链接。
    • 覆盖面广:收录超过3700万条文献记录,包括期刊文章、综述、临床试验等。
    • 检索强大:支持布尔逻辑、字段限定、MeSH主题词检索,适合精准查找。
  • 缺点
    • 检索门槛高:要充分利用其功能,需掌握MeSH词表和检索语法,对新手不太友好。
    • 缺乏智能推荐:与AI工具相比,缺乏自动总结、智能推荐等辅助功能。
    • 语言偏重英语:虽然包含多语言文献,但以英语为主,非英语文献覆盖较少。
  • 图片介绍PubMed

3. SemanticScholar:基于AI的学术搜索利器

  • 工具链接SemanticScholar
  • 工具简介:这是一个免费的基于AI的学术搜索引擎,能帮助用户更快速地找到相关论文资源。
  • 优点
    • 开放免费:绝大多数文献可免费获取全文或摘要,降低了学术访问门槛。
    • 智能检索:利用AI技术,支持语义搜索,能理解上下文,而非仅仅是关键词匹配。
    • 引用网络分析:提供清晰的引用关系图谱,帮助用户快速了解文献影响力及研究脉络。
    • 关键信息提取:自动提取摘要、图表、方法、结果等关键信息,便于快速浏览和筛选文献。
  • 缺点
    • 质量参差不齐:收录内容包含预印本和未经过严格同行评审的文献,需谨慎甄别。
    • 全文获取不稳定:部分文献仅提供摘要或链接跳转,实际全文仍可能受版权限制。
    • 缺乏回溯性:不专注于历史文献的深度存档,更适合追踪最新研究进展。
  • 图片介绍SemanticScholar

4. QuillBot:专注语法优化与内容生成的写作助手

  • 工具链接QuillBot
  • 工具简介:QuillBot是一款广受欢迎的AI写作工具,专注于语法优化、段落重写和内容生成。它支持用户通过关键词生成论文内容,并提供多种写作模式,适用于不同学科的论文写作。其免费版提供了基础的文章生成和改写功能,有助于提升论文质量。
  • 优点
    • 支持重写与生成:支持论文内容重写和段落生成。
    • 实时检查:提供实时语法和拼写检查功能,确保写作质量。
    • 免费字数支持:免费版支持一定字数的生成。
  • 缺点
    • 免费版功能受限:长篇论文需要付费。
    • 高级功能需订阅:高级功能如语义分析和风格修改需要订阅。
  • 图片介绍QuillBot

5. AI Writer:简单易用的学术内容生成器

  • 工具链接AI Writer
  • 工具简介:AI Writer是一款简单易用的AI写作工具,专注于为学术写作提供高质量的内容生成。它可以根据用户输入的关键词或话题自动生成论文段落,适合用于生成论文的初稿。它能在较短时间内生成论文内容,帮助学生快速启动论文写作过程。
  • 优点
    • 自动生成内容:自动生成高质量的论文部分内容,符合学术规范。
    • 结构优化:提供论文结构优化功能,确保论文流畅。
  • 缺点
    • 免费版字数限制大:无法生成长篇论文。
    • 需自行调整:需要用户自行调整论文结构和格式。
  • 图片介绍AI Writer

6. WriteSonic:强大的AI论文内容生成专家

  • 工具链接WriteSonic
  • 工具简介:WriteSonic是一款强大的AI写作工具,能够根据提供的关键词生成论文段落、摘要和其他学术内容。它支持多种论文类型的自动生成,并且为学术论文提供了优化模板。其免费的基本功能适合生成短篇论文或论文的初稿。
  • 优点
    • 多种模板支持:提供多种论文模板,支持不同学科的写作需求。
    • 操作简便:可以快速生成论文内容。
    • 免费字数生成:免费版支持一定字数的自动生成。
  • 缺点
    • 免费版功能有限:长篇论文需要付费解锁。
    • 复杂需求需高版本:某些复杂的学术需求可能需要更高版本。
  • 图片介绍WriteSonic

7. Deepseek:高效提升论文写作效率的助手

  • 工具链接Deepseek
  • 工具简介:Deepseek可高效生成论文结构、摘要和章节内容,显著提升写作效率。其对话与推理能力可辅助选题与理论构建。但由于它基于公开语料训练,生成内容可能与现有文献相似。
  • 优点
    • 快速生成内容:快速生成论文内容,高效提升写作效率。
    • 加速写作进程:利用AI工具,加快写作进程,提升创作产出。
    • 智能润色语句:智能润色语句,让表达更流畅、清晰易读。
  • 缺点
    • 长篇支持有限:更适用于短篇写作,长篇支持有限,处理难度较大。
    • AIGC检测风险:未针对AIGC检测优化,生成内容可能存在较高的AI判定风险。
    • 需核查参考文献:存在生成虚构参考文献的可能,需用户谨慎核查。
  • 图片介绍Deepseek

8. JSTOR:权威的多学科学术资源库

  • 工具链接JSTOR
  • 工具简介:免费提供对75个学科的1200多万篇期刊文章、论文、书籍、图像和资源的访问。
  • 优点
    • 权威性强:收录内容均为经同行评审的学术期刊和书籍,来源可靠。
    • 回溯性深:提供大量期刊从创刊号起的完整历史存档,是研究学科历史的宝贵资源。
    • 覆盖面广:涵盖人文、社科、自然科学等多个学科,便于跨学科研究。
    • 全文检索:支持对文献全文进行关键词搜索,查全率高。
  • 缺点
    • 订阅昂贵:机构订阅费用非常高,个人用户访问受限。
    • 检索功能基础:高级检索功能不如专业数据库强大,精细化检索能力有限。
    • 访问受限:受版权和订阅限制,许多用户无法免费使用全部资源。
  • 图片介绍JSTOR

9. ERIC:免费的教育领域文献宝库

  • 工具链接ERIC
  • 工具简介:这是一个免费的教育领域文献库,提供学术资源,包括期刊文章、研究报告、会议论文等。
  • 优点
    • 专业性强:专注于教育学领域,涵盖教育研究、政策、实践等主题,是教育学科的首选数据库之一。
    • 资源多样:除期刊文章外,还收录大量研究报告、会议论文、课程指南、教学材料等灰色文献。
    • 免费开放:大部分资源可免费获取,便于公众和研究人员使用。
    • 权威来源:内容来自教育领域的权威机构、研究组织和学术期刊,质量较高。
  • 缺点
    • 地域偏向性:主要收录以美国为主的英语教育资源,对其他地区或非英语教育研究的覆盖有限。
    • 更新频率不一:部分文献的更新速度较慢,尤其是某些研究报告或政府出版物。
    • 全文获取受限:虽然大部分条目有摘要,但部分文献(尤其是早期或非期刊类)仅提供索引,不提供全文。
  • 图片介绍ERIC

以上这9款AI论文写作工具各有特色和优势,能够在论文写作的不同环节为我们提供有力的支持。无论是寻找资料、生成初稿,还是优化内容、控制查重率,它们都能发挥重要的作用。大家可以根据自己的需求和实际情况选择适合自己的工具,借助这些强大的AI工具,让论文写作变得更加轻松高效,提升自己的学术写作水平。希望这些工具能够帮助大家在学术道路上取得更好的成绩。