论文精读(一)| 量子计算系统软件研究综述

179 阅读39分钟

笔者链接:扑克中的黑桃A

专栏链接:论文精读

本文关键词: 量子计算; 系统软件; 嘈杂中规模量子; 编译; 运行时; 调试

诸位技术同仁:
本系列将系统精读的方式,深入剖析计算机科学顶级期刊/会议论文,聚焦前沿突破的核心机理与工程实现。

通过严谨的学术剖析,解耦研究范式、技术方案及实证方法,揭示创新本质。我们重点关注理论-工程交汇点的技术跃迁,提炼可迁移的方法论锚点,助力诸位的技术实践与复杂问题攻坚,共推领域持续演进。

每日一句

落日西沉不遗憾,

它曾绚烂了天空;

你逐梦哪怕遇阻,

也能留下精彩。

目录

每日一句

文献来源

第一章:解决的问题

第二章:涉及的方向

核心技术栈:量子计算系统的 “四层金字塔”

关键术语:必须吃透的 “行话”

1.NISQ(嘈杂中规模量子)

2.量子比特(qubit)

3.量子门

4.退相干

5.串扰

第三章:量子计算基础入门(论文 1.1-1.3 节解析)

3.1 量子比特:不止 0 和 1 的 “神奇硬币”

3.2 量子门:操控叠加态的 “魔法棒”

3.3 量子测量:让 “旋转硬币落地”

3.4 量子计算的硬件实现:以超导为例

3.5 NISQ 时代的硬件 “痛点”:错误从哪来?

(1)退相干:量子态的 “自然衰减”

(2)操作错误:量子门 “手抖”+ 测量 “眼花”

(3)串扰:量子比特 “互相拆台”

第四章:量子计算编译器(论文 2 节解析)

4.1 量子门分解:把 “复杂指令” 拆成 “硬件能懂的话”

4.2 量子比特映射与路由:给量子比特 “排座位”

(1)映射:逻辑比特→物理比特

(2)路由:解决 “不相邻” 问题

4.3 量子电路变换优化:给代码 “瘦个身”

1.消除冗余门

2.合并单比特门

3.优化两比特门

4.重排门顺序

4.4 量子门调度:安排 “执行时间表”

4.5 编译器小结:从 “理想代码” 到 “硬件可执行”

第五章:量子计算运行时系统(论文 3 节解析)

5.1 基于统计的方法:用 “数据量” 对抗 “随机性”

(1)极大似然估计:简单粗暴但有效

(2)利用错误规律:给错误 “设个陷阱”

(3)统计模型:用机器学习 “猜” 正确结果

5.2 基于物理理论的方法:用 “理论” 对抗 “错误”

(1)外推至零噪声极限:从 “有噪结果” 反推 “理想结果”

(2)概率错误消除:用 “错误补偿电路” 抵消错误

(3)电路切分:把 “大任务” 拆给 “小机器”

5.3 运行时系统小结:从 “编译时优化” 到 “执行时补救”

第六章:量子计算调试器(论文 4 节解析)

6.1 断言量子比特状态类型:是 “经典态” 还是 “叠加态”?

6.2 断言量子状态的 “值”:偷偷检查不破坏状态

(1)基于投影测量

(2)基于非破坏性状态甄别

6.3 调试器小结:量子调试的 “难点与突破”

第七章:可以使用的场景与领域

7.1 量子化学与材料科学模拟

7.2组合优化问题

7.3 密码学应用

7.4 量子机器学习

第八章:可以延伸的邻域

8.1 经典 - 量子混合计算

8.2 量子云平台

8.3 容错量子计算

8.4 量子 - 经典协同优化

文献来源

谢磊, 翟春冬. 量子计算系统软件研究综述.

软件学报

, 2024, 35(1): 1–18.
​​​​​​doi:10.13328/j.cnki.jos.006908

已标明出处,如有侵权请联系笔者。

第一章:解决的问题

论文开篇就点出了量子计算的 “潜力与困境”:理论上,量子计算机能解决很多经典计算机 “望尘莫及” 的难题(比如大数分解、量子模拟),但当下的硬件却像个 “蹒跚学步的孩子”—— 错误太多。这些错误不是偶尔发生,而是贯穿计算全程,直接导致结果不可靠,严重限制了量子计算的实用价值。

这里的核心矛盾是:量子计算的理论优势与硬件现实之间的鸿沟。就像我们设计了超复杂的算法,却跑在一台经常死机的电脑上 —— 硬件的 “不靠谱” 让再好的理论都落不了地。

量子计算机理论上很牛(能解经典计算机解不了的难题,比如快速分解大质数),但现在的硬件太 “菜”—— 错误太多,算出来的结果经常不靠谱,就像 “用一只总卡壳的计算器做数学题”。

论文的解决方案是:聚焦 “量子计算系统软件”。它就像硬件和应用之间的 “缓冲带”,一边理解应用的需求,一边 “迁就” 硬件的缺陷,通过编译器、运行时系统、调试器这三个核心工具,减少硬件错误的影响。简单说,就是用软件的智慧 “弥补” 硬件的不足,让量子计算机在 “嘈杂” 的现状下也能输出可用的结果。

这篇综述的价值在于:它系统梳理了近期这些系统软件的研究成果,告诉你这些工具是怎么工作的,为什么能减缓错误,以及未来还有哪些坑要填。对于想理解量子计算从 “实验室玩具” 到 “实用工具” 转变的人来说,这篇论文相当于一张 “技术地图”,告诉你现在走到哪了,前面有什么坑。

第二章:涉及的方向

要读懂这篇论文,得先掌握几个 “核心密码”。这些关键词就像拼图的边角,能帮我们快速定位整个领域的轮廓。

核心技术栈:量子计算系统的 “四层金字塔”

论文里的 “量子计算系统栈”(见图 1)清晰展示了从应用到硬件的完整链条,咱们逐层拆解:

  • 应用层:量子算法和量子程序。比如用 Qiskit 写的量子代码,目标是解决具体问题(如 Grover 搜索、Shor 算法)。这一层就像我们用 Python 写的业务逻辑,不直接碰硬件。
  • 系统软件层:论文的主角,包括编译器、运行时系统、调试器。它们的作用是 “翻译” 和 “优化”—— 把应用层的代码变成硬件能懂的指令,同时想办法减少错误。
  • 体系结构层:量子指令集和硬件接口。就像经典计算机的 x86 指令集,规定了硬件能执行的 “基础动作”(如特定量子门的组合)。
  • 硬件层:量子比特和控制器。比如超导量子比特、离子阱,是计算的物理载体。这一层的 “嘈杂” 是所有问题的源头。

类比经典计算机:就像你用 Python 写程序(应用层),经编译器变成机器码(系统软件层),通过 CPU 指令集(体系结构层),最终在芯片上运行(硬件层)。

人话:

  • 应用层:用 Word 写的文档内容和排版要求(比如标题加粗、图片位置)。就像用户只关心最终打印效果,不管打印机具体怎么工作
  • 系统软件层: (打印机驱动 + 打印预览/设置软件)。它们的作用是把 Word 文档 “翻译”和“优化” 成打印机控制器能理解的指令 (比如页面描述语言 PCL/PostScript)。同时调整字体大小避****免打错(比如缩放过大页面防止内容被裁切)、选择最佳打印质量模式、处理颜色转换等,想办法减少打印错误或浪费
  • 体系结构层:打印机的控制指令集和硬件接口规范,规定了打印机硬件能做哪些基础动作以及如何接收指令(比如 “只能按特定顺序执行加热喷头、移动喷头、喷射特定颜色墨水、进纸” 等原子操作)。
  • 硬件层:打印机的物理执行部件。比如喷墨打印机的喷头、墨盒、步进电机、走纸辊、加热元件、传感器。这一层的 “机械磨损、喷头堵塞、墨水不足、纸张歪斜、传感器失灵” 等物理问题,是所有打印失败或质量下降的源头。

类比打印东西:就像你用Word 写文档(应用层),经打印机驱动转换成打印机指令(系统软件层),通过打印机特定的控制指令集(体系结构层),最终在打印机物理部件上执行打印(硬件层)。

关键术语:必须吃透的 “行话”

1.NISQ(嘈杂中规模量子)

当前量子计算的 “时代标签”。“中规模” 指量子比特数量在几十到几百个;“嘈杂” 指硬件错误多,硬件老出错,没有成熟的容错机制,还没找到稳定的纠错方法。就像 “早期的收音机,只能收几个台,还满是杂音”。

2.量子比特(qubit)

量子信息的基本单位。经典比特是 “开关”(要么开要么关),量子比特是 “旋转的硬币”—— 没落地时既是正面又是反面(叠加态),这就是量子计算 “算得快” 的秘诀:通过叠加态一次性处理所有可能性,这叫电子的并行性。

3.量子门

操控量子比特的 “工具”。比如单比特门(H 门、X 门)、两比特门(CNOT 门),组合起来能实现复杂计算。但硬件能直接执行的门很有限,需要编译器 “拆解”。比如 X 门是 “翻转硬币”,H 门是 “让硬币开始旋转”,CNOT 门是 “妈妈点头了,孩子才能吃糖”(控制比特是 1,目标比特才翻转)。

4.退相干

量子比特的 “天敌”。量子态会因环境干扰(如温度、电磁辐射)逐渐消失,量子比特的 “保质期”。就像冰淇淋在室温下会融化,量子比特的叠加态会因环境干扰(比如温度、电磁辐射)消失,通常只有几十到几百微秒,必须在 “融化前” 算完。退相干时间(T₁、T₂)决定了其能持续的最长时间。

5.串扰

量子比特之间的 “互相干扰”。比如两个相邻的量子比特,操作其中一个时,另一个会被 “误伤”。这就像两个邻居同时用吸尘器,声音会互相干扰,导致计算出错。

第三章:量子计算基础入门(论文 1.1-1.3 节解析)

在聊系统软件前,咱们得先搞懂量子计算的 “基本玩法”。就像学编程要先懂变量和循环,学量子计算也得从量子比特、量子门、测量这三个核心概念入手。

3.1 量子比特:不止 0 和 1 的 “神奇硬币”

经典比特像开关,要么 0 要么 1(硬币正面或反面);量子比特(qubit)像一枚 “永远在旋转的硬币”,没被观察时,它同时包含正面(|0>)和反面(|1>)的信息,数学上写成:**a|0> + b|1>,**其中 a 和 b 是复数,且 | a|² + |b|² = 1(就像正面和反面的概率加起来是 100%)。|a|² 是测量时得到 0 的概率,|b|² 是得到 1 的概率。

特性

经典比特

量子比特

状态

非0即1(开关)

可处于0和1的叠加态

测量结果

确定(100%是0或1)

概率性(如60%概率0,40%概率1)

并行能力

一次处理一个状态

一次处理多个状态的叠加

当有 n 个量子比特时,它们的状态是2ⁿ个基本状态的叠加(比如 3 个量子比特就是 | 000 > 到 | 111 > 的叠加,能同时表示 8 个状态)。这意味着 n 个量子比特能同时 “存储” 2ⁿ个信息,这就是量子计算 “算力爆炸” 的根源。

3.2 量子门:操控叠加态的 “魔法棒”

量子门是改变量子态的 “操作指令”,就像经典逻辑门(与、或、非)。论文里提了几种核心门:

  • 单比特门
    • X 门:量子版 “非门”,把 | 0 > 变成 | 1>,|1 > 变成 | 0>(就像把硬币翻面)。
    • H 门(哈达玛门):把 | 0 > 变成 “|0>+|1>” 的叠加态(让硬币开始旋转),是创造叠加态的核心工具。
  • 两比特门
    • CNOT 门(受控非门):有一个 “控制比特” 和一个 “目标比特”。如果控制比特是 | 1>,就翻转目标比特;否则不变(就像 “妈妈点头,孩子才能吃糖”)。
    • SWAP 门:交换两个量子比特的状态(相当于 “互换座位”)。

这些门组合起来能实现任何量子计算 —— 就像用乐高积木拼出复杂模型。论文里说 “所有单比特门 + CNOT 门构成通用门集”,意思是这两类门能组合出任何其他量子门

图 2是一个量子电路的例子,横线代表量子比特,方框代表量子门,最右边的竖线代表测量。电路深度指 “最长操作路径的长度”(比如这个例子里,从 H 门到测量共 4 步),深度越小,计算越快,越不容易受退相干影响。

量子比特像“未观测的旋转硬币”,叠加态赋予它并行处理能力;而量子算法是“操控硬币旋转的手”,通过干涉让正确答案“大概率朝上落地”。

3.3 量子测量:让 “旋转硬币落地”

想知道量子计算的结果,必须 “测量” 量子比特 —— 但测量会让叠加态 “塌缩” 成确定的 0 或 1(就像旋转的硬币落地,只能是正面或反面)。测量后,量子态就固定了,无法再恢复到叠加态。

  • 硬币旋转时 ≈ 量子比特的叠加态(同时包含正反面信息)

  • 硬币落地后 ≈ 量子比特被测量(坍缩为确定的0或1)

举个例子:对状态 “0.6|0> + 0.8|1>” 测量时,有 36% 概率得到 0,64% 概率得到 1,测量后状态就变成 | 0 > 或 | 1>。

n 个量子比特测量后会得到一个 n 位的 0/1 串(比如 3 个比特可能得到 “101”),概率是对应叠加项系数的平方。好的量子算法会让正确结果的概率尽可能高(比如 90% 以上)。

3.4 量子计算的硬件实现:以超导为例

论文 1.2 节提到了超导、离子阱、光子等实现技术,咱们重点看发展最快的超导量子计算(如图 3)。

超导量子比特本质是 “超低温下的固态电路”(温度接近绝对零度,-273℃),此时电路的行为符合量子力学规律。它的工作流程是:

  1. 量子门实现:通过 XY 控制线和 Z 控制线输入特定电磁脉冲,改变量子比特的状态(比如 H 门对应某种脉冲波形)。
  2. 测量:通过读取谐振腔检测量子比特的状态(|0 > 和 | 1 > 对应不同的谐振频率)。
  3. 两比特门:两个量子比特通过 “电线”(电容或电感)耦合,脉冲同时作用于两个比特实现交互(如 CNOT 门)。

这个过程和经典计算的 “存内计算” 很像:数据(量子态)存在量子比特里,操作直接在上面进行,不需要 “搬运数据”。这一点深刻影响了系统软件的设计(比如量子比特映射必须考虑硬件拓扑)。

3.5 NISQ 时代的硬件 “痛点”:错误从哪来?

论文 1.3 节详细说了当前硬件的三大错误来源,这些是系统软件必须解决的问题:

(1)退相干:量子态的 “自然衰减”

量子比特和环境(如热量、电磁辐射)相互作用,会逐渐失去叠加态,要么退回到 | 0>(能量弛豫,T₁时间),要么相位混乱(相位弛豫,T₂时间)。T₁和 T₂通常只有几十到几百微秒,意味着量子电路必须在这么短时间内跑完(深度通常几十到几百),否则结果就废了。

就像 “冰块融化”,几十微秒就没了,电路必须快点跑完。

(2)操作错误:量子门 “手抖”+ 测量 “眼花”

  • 量子门错误:电磁脉冲控制不精准,导致实际门操作和预期有偏差。单比特门错误率约 0.1%-1%,两比特门更差(1%-10%)。量子门像 “手抖的画家”,画不准。
  • 初始化 / 测量错误:初始化时,想把比特设为 | 0>,但有小概率变成 | 1>;测量时,|1 > 可能被误判为 | 0>(错误率 5%-10%),而且 | 1 > 的测量错误率通常比 | 0 > 高(因为退相干让 | 1 > 更不稳定)。测量像 “老花眼”,容易看错。

(3)串扰:量子比特 “互相拆台”

多个操作同时进行时,信号会互相干扰。比如 IBMQ 机器上,同时执行两个 CNOT 门,错误率会飙升 20 倍!串扰还会导致 “相关性错误”(错误不是独立的),让纠错更难。

就像 “多人同时说话听不清”,错误率飙升。

图 4 的实验数据很扎心:即使是简单电路(8 比特以内,48 门以内),在不同机器上的正确率也从 0 到 100% 波动,很多时候还不如 “掷硬币” 靠谱。这就是为什么系统软件必须 “出手”—— 没有软件优化,当前量子计算机几乎没法用。

第四章:量子计算编译器(论文 2 节解析)

编译器是量子程序的 “翻译官” 和 “优化师”,负责把高级语言写的量子代码变成硬件能执行的指令,同时减少错误。论文 2 节把编译流程分为四步:量子门分解、量子比特映射与路由、量子电路优化、量子门调度。

4.1 量子门分解:把 “复杂指令” 拆成 “硬件能懂的话”

硬件只能执行少数几种量子门(如表 1),就像计算器只能算加减乘除,不能直接算 “开方”。编译器必须把复杂的量子门(如三比特 Toffoli 门)拆成硬件支持的 “基础操作”(基础门)。

表 1 显示,不同硬件支持的门差异很大,比如 IBMQ 用 CNOT,而 IonQ 用 MS 门。分解的目标是:用最少的硬件支持门实现目标功能,尤其是少用错误率高的两比特门

分解分两步:

  1. 先把任意 n 比特门拆成 “单比特门 + CNOT 门”(硬件无关的通用门集,方便统一比较);
    示例:Toffoli门 → 6个CNOT + 7个单比特门*
  2. 再把这些门转换成硬件实际支持的门(比如把 CNOT 转换成 IonQ 的 MS 门)。

衡量分解好坏的核心指标是 “CNOT 门的数量”(因为两比特门错误率高)。理论上,n 比特门分解至少需要 (4ⁿ-3n-1)/4 个 CNOT 门,但目前还没有方法达到这个下限。主流方法(QR 分解、CSD 分解、QSD 分解)通过递归拆解,把 CNOT 数量控制在 O (4ⁿ) 级别(比如 n=3 时约几十到几百个)。

表 2 是主流编译器的分解方法,Euler 和 KAK 是 QSD 的特例,针对单比特和两比特门优化。近期研究还探索了 “近似分解”—— 允许少量误差,换取更少的门数量(平均提升正确率 6%-30%),这在 NISQ 时代很实用(毕竟硬件本身就有错误,过度精确没意义)。

通过分解策略,使理论算法能在不完美的硬件上落地运行——这是量子编译器不可替代的核心作用!

4.2 量子比特映射与路由:给量子比特 “排座位”

逻辑上,量子程序里的比特可以任意连接,但硬件上的比特是按特定拓扑排列的(比如 IBMQ 的量子比特成环或线性),就像会议室座位,只有相邻的人能说话。编译器必须解决两个问题:

(1)映射:逻辑比特→物理比特

把程序里的逻辑比特(如 q1、q2)分配给硬件上的物理比特(如编号 1、3),尽量让经常交互的逻辑比特对应相邻的物理比特(减少后续路由开销)。就像给程序里的 “虚拟比特” 分配硬件上的 “实际座位”,尽量让常聊天的人坐相邻位置。

(2)路由:解决 “不相邻” 问题

如果两个逻辑比特需要执行两比特门,但对应的物理比特不相邻,就插入 SWAP 门(交换两个比特的状态),让它们 “换座位”。SWAP 门由 3 个 CNOT 门组成(错误率高),所以要尽量少用。就像如果两人要聊天但座位不相邻,就安排他们 “换座位”(插入 SWAP 门),但换座位本身容易出错,所以要尽量少换。

表 3 展示了不同方法的思路:

  • 最优化方法:比如动态规划(文献 38)能找到 SWAP 最少的最优解,但复杂度高(指数级),适合小规模电路;
  • 启发式方法:比如贪心策略(文献 38)根据 “距离” 或 “错误率” 分配比特,速度快,适合大规模电路。

举个例子,文献 45 用 A * 搜索,把量子门错误率纳入 “代价函数”,在 IBMQ 上实测提升了约 2 倍的正确率 —— 这说明 “考虑硬件错误” 的映射比单纯减少 SWAP 更有效。

4.3 量子电路变换优化:给代码 “瘦个身”

就像经典编译器会删除冗余代码,量子编译器也能通过 “等价性规则” 优化电路(如图 7),核心是减少门数量和深度,降低错误概率。

常见优化手段:

1.消除冗余门

连续两个共轭转置的门(如 U 和 U†)可消除(U×U†=I),比如 H×H=I(两个 H 门等于没操作)。

测量前的 “对角门”(矩阵是对角阵的门)可消除,因为它们不改变测量结果的概率分布。

2.合并单比特门

多个连续的单比特门(如 H→X→Z)可合并成一个等效的单比特门,减少操作次数(少出错)。

3.优化两比特门

两个量子比特上的连续门可合并成一个两比特门 U,再分解成≤3 个 CNOT 门(因为任意两比特门最多需要 3 个 CNOT),如果原来的门用了更多 CNOT,就能减少数量。

4.重排门顺序

利用交换规则调整门的执行顺序,比如:

两个不相关的门交换后不影响结果,可避开串扰(如两个 CNOT 门不同时执行);

交换后满足 “消除条件”(如把 U 和 U†移到一起消除)。

文献 14 就用了交换规则重排 CNOT 门,避免同时执行导致的串扰,显著降低了错误率。

4.4 量子门调度:安排 “执行时间表”

调度的目标是 “在不违反依赖关系的前提下,最大化并行性,同时避免串扰”。

  • 基础策略:并行调度,能同时执行的门尽量同时执行(减少总时间,对抗退相干)。比如两个不相关的单比特门(如 q1 上的 H 门和 q2 上的 X 门)可以并行。
  • 进阶优化:利用门的交换性打破依赖,提升并行度。比如两个可交换的门(A 和 B),原本 A 必须在 B 前,现在可以并行。交换需满足数学可交换性(如两个单比特旋转门)!
  • 对抗串扰:如果两个门同时执行会串扰(如相邻的 CNOT 门),就插入 “屏障”(barrier)强制串行执行,牺牲1单位时间,避免结果失真。(如图 5 中的调度步骤)。

图 5 是编译器的完整流程,调度是最后一步,需要综合考虑硬件拓扑、错误率和并行性,是提升正确率的关键环节。

4.5 编译器小结:从 “理想代码” 到 “硬件可执行”

量子编译器的核心是 “适配硬件限制,减少错误”,和经典编译器的区别在于:

  • 必须处理量子比特的 “不可克隆” 和 “测量塌缩” 特性;
  • 优化目标不仅是速度,更重要的是 “正确率”(考虑门错误、串扰等);
  • 硬件拓扑和错误率对编译结果影响极大(经典编译很少关注硬件细节)。

图 6 是一个编译实例,从逻辑电路到硬件执行,中间经过映射、路由、优化和调度,最终的电路能在硬件上正确执行,且错误率尽可能低。

第五章:量子计算运行时系统(论文 3 节解析)

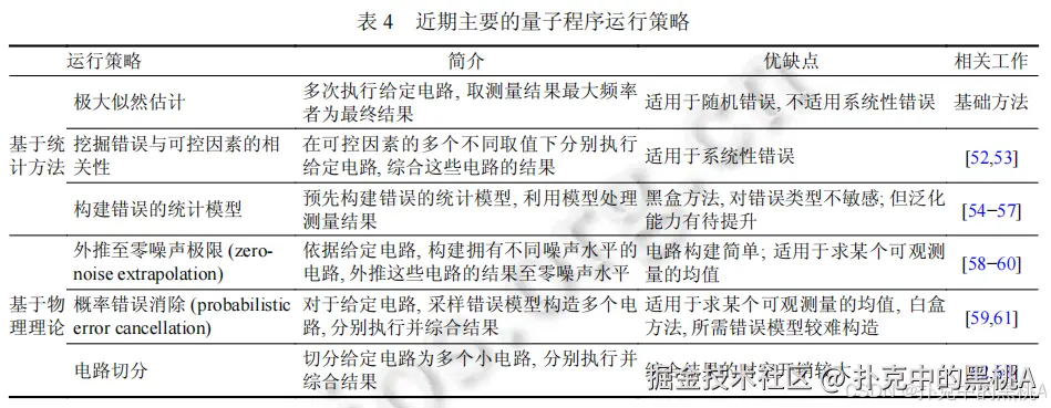
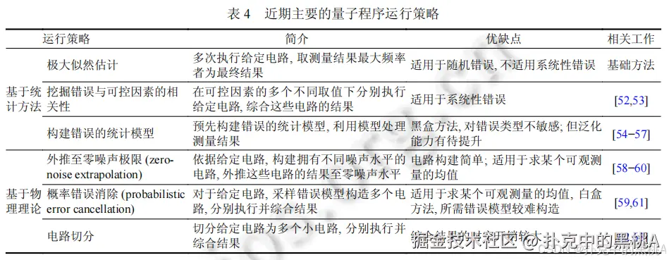
编译好的程序交给 “运行时系统” 执行,它的作用是 “在执行阶段进一步减缓错误”,就像考试时的 “检查步骤”,尽量让结果更可靠。论文 3 节把运行策略分为 “基于统计” 和 “基于物理理论” 两类(如表 4)。

5.1 基于统计的方法:用 “数据量” 对抗 “随机性”

(1)极大似然估计:简单粗暴但有效

量子程序的结果有随机性(比如正确结果概率 80%),多次执行后,出现次数最多的结果大概率是对的(就像抛 100 次硬币,正面多说明正面概率高)。这是 IBM Qiskit、Google Cirq 等系统的默认策略,能有效减少随机错误。

但它对 “系统性错误”(如某比特总是测错)无效 —— 比如测量 | 1 > 时错误率 30%,即使执行 100 次,错误结果也会占 30%。

(2)利用错误规律:给错误 “设个陷阱”

比如文献 53 发现 “测量 | 1> 的错误率比 | 0 > 高”,于是在测量前先施加 X 门(翻转 | 1 > 为 | 0>),测量后再翻转结果 —— 相当于把 “高错误率的 | 1 > 测量” 变成 “低错误率的 | 0 > 测量”,正确率显著提升。

另一个例子是文献 52:同一种映射方法会导致 “特定模式的错误”,于是编译时生成多个不同映射的电路,加权平均结果,抵消系统性偏差 —— 就像多个角度看同一物体,综合后更准确。

(3)统计模型:用机器学习 “猜” 正确结果

比如 IBMQ 的测量错误 mitigation(文献 54),先测 “已知状态”(如确定是 | 0>)的测量结果,得到 “测量 | i > 得到 j” 的概率表,再用贝叶斯定理从 “实际测量结果” 反推 “真实状态”。

还有文献 55-57 用神经网络,把电路特征(如门序列)和测量结果作为输入,直接输出无错结果。但这些模型泛化能力有限(换个电路或硬件就不准了),还需要更多数据训练。

5.2 基于物理理论的方法:用 “理论” 对抗 “错误”

(1)外推至零噪声极限:从 “有噪结果” 反推 “理想结果”

理论基础:噪声水平 λ 下的结果 E (λ) = E* + a₁λ + a₂λ² + ...(E

是理想结果)。

通过测 λ=1(原电路)、λ=2(加倍噪声)、λ=3(三倍噪声)的结果,拟合公式并外推 λ=0 时的 E。就像知道 “水温越高,冰块融化越快”,反推 “0℃时冰块的状态”。

这种方法电路构建简单(比如通过重复门增加噪声),适用于求 “可观测量的均值”(如量子模拟中的能量),但对高深度电路效果差(噪声太复杂,公式不成立)。

(2)概率错误消除:用 “错误补偿电路” 抵消错误

理论上,理想结果 E可以表示为多个 “错误电路” 结果的加权和(E = γ×ΣP (α)×E (α)),其中 α 是 “错误补偿电路”,P (α) 是概率分布。

做法是:根据硬件错误模型生成多个 α 电路,执行后按 P (α) 加权求和,抵消错误。但它需要精确的错误模型(构造难),且只适用于求均值。

(3)电路切分:把 “大任务” 拆给 “小机器”

如果电路需要的量子比特数超过硬件规模,或大规模硬件噪声太高,可把电路拆成多个小电路(如图 9),在小机器上执行后综合结果。就像把大蛋糕切成小块,分着吃。

切分的关键是找到 “切分点”(操作少的比特),但后处理开销大:时间可能随切分次数指数增长,空间是原比特数的指数倍。文献 63 用混合整数规划优化切分,聚焦概率前 k 大的结果,平衡精度和开销。

5.3 运行时系统小结:从 “编译时优化” 到 “执行时补救”

运行时系统的优势是 “能利用执行时信息”(如实时错误率),但受限于 NISQ 硬件的短相干时间,目前只能在 “执行前” 和 “执行后” 工作(图 8b)。未来随着硬件进步(更长相干时间、支持运行中测量),运行时系统可以实现 “闭环控制”(如根据中间结果调整后续操作),错误减缓能力会更强。

第六章:量子计算调试器(论文 4 节解析)

经典调试器能打印变量值,但量子态一测量就变,没法直接看 —— 这让量子调试成了难题。论文 4 节聚焦 “状态断言”:判断量子态是否符合预期(类型或值)。这正类似于薛定谔的猫思想实验所揭示的量子世界特性:在一个封闭系统中,微观粒子的叠加态会影响宏观物体的状态,就像盒子里的猫在未被观测时处于 “死” 与 “活” 的叠加态,而一旦打开盒子进行观测,这种叠加态就会坍缩为确定的一种状态。量子调试中对量子态的测量也面临着同样的困境 —— 观测行为本身会改变量子态的原本状态,使得我们难以像调试经典程序那样直接追踪和验证量子态的演化过程,只能通过 “状态断言” 这种间接方式来判断量子态是否符合预期。

6.1 断言量子比特状态类型:是 “经典态” 还是 “叠加态”?

状态类型分两类:

  • 经典态 vs 叠加态:经典态只有一个基态(如 | 001>),测量结果固定;叠加态有多个基态,测量结果分散。
  • 纠缠态 vs 乘积态:纠缠态的子系统测量结果相关(如 q1=0 则 q2=1);乘积态的子系统结果独立(q1 和 q2 无关)。

统计断言(文献 64)是常用方法:

  • 对经典态 / 叠加态:多次测量,用卡方检验判断结果分布是否符合预期(经典态是单峰,叠加态是多峰)。
  • 对纠缠态 / 乘积态:用列联表检验子系统结果的相关性(纠缠态相关,乘积态独立)。

但统计断言的问题是:测量会破坏状态,断言后无法继续计算,且需要大量重复执行(耗时),可能出现假阳性(误判成立)或假阴性(误判不成立)。

6.2 断言量子状态的 “值”:偷偷检查不破坏状态

用特殊方法 “偷偷看一眼” 量子态,看完还能恢复原状(不破坏后续计算),就像 “用 X 光机看包裹,不拆开也知道里面是不是违禁品”。

目标是判断量子态 |ψ> 是否属于某个子空间 S(如是否等于 | 001>),主要方法有两种:

(1)基于投影测量

原理:把状态空间分为 S 和 S⊥(S 的补空间),构造投影算子 PS(PS|ψ> 是 |ψ> 在 S 上的分量)。测量 {PS, I-PS}:

  • 若 |ψ>∈S,则测量结果为 0(概率 100%);
  • 若 |ψ>∉S,则有概率测得 1(错误)。

为了在现有硬件上实现(只能在计算基 {|00...0>, ..., |11...1>} 测量),需要构造变换 U,把 S 的基映射到计算基的子集。U 的构造依据 S 的维数分为三种情况,如图 11 所示:

当 | S|=2^m 时,U 会把 S 的基精准映射到计算基的前 2^m 个状态(如 | 0 > 到 | 2^m-1>),测量时若结果落在这一范围,就说明 |ψ>∈S。测量后施加 U†可恢复原状态,不影响后续计算。

如果硬件不支持 “计算中测量”,可引入 “交换机制”(如图 12):把待断言的状态交换到辅助比特上,测量辅助比特,原状态保持不变。

(2)基于非破坏性状态甄别

用一个辅助量子比特 “探路”:

  1. 辅助比特初始为 | 0>,对 |ψ> 和辅助比特施加受控 U 门(U 由 S 定义);
  2. 测量辅助比特:若 |ψ>∈S,辅助比特测得 0;否则测得 1。

这种方法只需 1 个辅助比特,且不破坏 |ψ> 的状态(因为测量的是辅助比特),但 U 的构造较复杂。

6.3 调试器小结:量子调试的 “难点与突破”

量子调试的核心挑战是 “测量会改变状态”,现有方法各有优劣:

  • 统计断言简单但无法复用状态,适合初步验证;
  • 投影测量和非破坏性甄别能复用状态,适合多断言场景,但依赖复杂的 U 构造。

未来需要解决 “断言代价”(如统计断言需要多少次测量)和 “错误定位”(不仅判断对错,还要找到错在哪),这些比经典调试难得多。

第七章:可以使用的场景与领域

此章节是我自己思考的想法,与论文无关。

量子计算系统软件的进步,直接推动 NISQ 时代量子计算机的实用化,目前最有潜力的场景包括:

7.1 量子化学与材料科学模拟

量子计算机擅长模拟分子的量子行为(如药物分子与蛋白质的结合),但模拟电路往往深度大、错误敏感。系统软件通过优化电路深度(编译器调度)和错误减缓(运行时外推),能让模拟结果更可靠。例如,用外推至零噪声极限的方法,可提升分子能量计算的精度,帮助筛选高效催化剂或抗癌药物。

7.2组合优化问题

如物流调度、金融投资组合等,量子近似优化算法(QAOA)能快速找到近似解,但对硬件错误很敏感。编译器的 “低错误率映射” 和运行时的 “多次执行取优” 可提升解的质量,让结果接近理论最优。

7.3 密码学应用

虽然容错量子计算机才能破解 RSA,但 NISQ 设备可用于 “后量子密码” 的验证(如验证新加密算法的安全性)。调试器能帮助检查量子加密电路的正确性(如是否真的产生了纠缠态),确保算法无逻辑错误。

7.4 量子机器学习

量子神经网络(QNN)的训练需要多次执行电路并调整参数,运行时系统的 “错误补偿”(如概率错误消除)能减少参数更新的偏差,让模型更快收敛。编译器的电路优化可减少 QNN 的门数量,降低训练时间。

第八章:可以延伸的邻域

此章节是我自己思考的想法,与论文无关。

量子计算系统软件的研究思路可延伸到多个交叉领域,这些领域既受益于量子计算的进步,也能反哺系统软件的发展:

8.1 经典 - 量子混合计算

多数量子算法需要经典计算机配合(如量子部分算核心步骤,经典部分做迭代优化),未来需要设计更高效的 “经典 - 量子接口” 系统软件,减少数据传输开销(如经典逻辑处理时间过长导致量子态退相干)。例如,迭代相位估计算法中,经典计算机需要根据测量结果调整量子电路,编译器需优化 “经典 - 量子交互频率”。

8.2 量子云平台

类似经典云计算,量子云需要管理分布式量子资源(如多个异地量子计算机),系统软件需解决 “跨硬件任务调度”“资源分配优化”(如将电路分配给错误率最低的硬件)等问题。例如,IBM Quantum Experience 已提供云服务,未来的编译器需要支持 “硬件无关编程”(一次编写,多硬件运行)。

8.3 容错量子计算

当硬件发展到 “容错阶段”(错误率接近零),系统软件需要与量子纠错码深度融合(如表面码),例如编译器需将逻辑操作映射到物理比特的纠错单元,运行时系统需实时监测并纠正错误。这与 NISQ 时代的软件设计理念完全不同,是未来的重要方向。

8.4 量子 - 经典协同优化

利用经典计算机的算力辅助量子软件设计,例如用机器学习预测量子门错误率(减少硬件建模时间),或用经典算法优化量子电路(如自动生成低错误率的编译策略)。文献 79 和 80 已做初步尝试,未来潜力巨大。

本期技术解构至此。
论文揭示的方法论范式对跨领域技术实践具有普适参考价值。下期将聚焦其他前沿成果,深入剖析其的突破路径。敬请持续关注,共同深挖工程实现脉络,淬炼创新底层逻辑,在学术与工程融合中洞见技术演进规律,推动领域范式持续进化。