第1篇:JS是什么?能做什么?

131 阅读6分钟

大家好,我是橘朵~ 做前端这么多年,踩过不少坑,也沉淀了很多基础知识点。最近打算把JS的核心知识系统梳理一遍,做成《JS从零入门基础教程》专辑,一方面是帮自己巩固基础,另一方面也希望能帮到刚入门前端、想系统学JS的朋友。

专辑的第1篇,帮大家搞懂「JS到底是什么、它是怎么来的、能做什么」。

适合人群:零基础前端新手、入门1-2年,对JS基础模糊的开发者;

阅读收获:搞懂JS的核心定义、发展历史、核心特点,分清ECMAScript/DOM/BOM的区别,知道JS在实际开发中的应用场景。

1.  先搞懂:JavaScript到底是什么?

J很多新手会把JavaScript和Java搞混——其实两者半毛钱关系都没有,只是名字像而已(当年网景公司为了蹭Java的热度,才取名JavaScript)。

JavaScript是一种轻量级、解释型或即时编译型(JIT)的编程语言。它最开始被设计用于增强网页的交互性,现在已经是Web开发的核心技术之一。

用通俗点的话解释:**JavaScript(简称JS),就是一门能让网页“动起来”、和用户互动的编程语言。**它主要运行在浏览器里,也能通过Node.js运行在服务器上。

举个最简单的例子:你点击网页上的“按钮”,弹出一个提示框;输入框输入内容,实时校验格式——这些功能,基本都是JS实现的。

要成为一名前端开发者,必须要学会的三样东西:HTML、CSS、JavaScript。他们在开发中扮演着不同的角色,承担不同的职责,共同协作完成网页的开发。

  • HTML负责网页的结构,相当于人体的骨架,比如标题、段落、图片等。

  • CSS负责美化页面,它控制网页的布局、颜色、字体等这些视觉效果。

  • JavaScript则是负责行动,比如交互、动态效果以及与后端服务器的通信,都是JavaScript的工作。

2.  JS的发展历史:为什么它能成为前端“霸主”?

了解JS的历史,能帮我们更好地理解它的设计思路,也能明白“为什么现在前端都离不开JS”。

  1. 1995年,网景公司开发了一门脚本语言,最初叫“LiveScript”,后来与sun公司合作,改为“JavaScript”,主要是为了解决网页交互的问题,比如表单校验。

  2. 1996年,IE模仿JS开发了“JScript”,这也导致不同的浏览器里的脚本语言不兼容,那时最头疼的就是解决“浏览器兼容性”问题,我刚开始工作时,经常要花时间调试兼容性。

  3. 1998年,为了解决兼容性问题,ECMA国际组织发布了统一的标准,这个标准被命名为ECMAScript (简称ES),规定了JS的核心语法和特性,后续所有浏览器都按照这个标准实现JS。

  4. 从2009年发布的ES5,到2015年发布的ES6(ES2015) 爆发,新增了let/const、箭头函数等常用特性,也是我平时开发中用得最多的版本。这之后ECMAScript保持每年更新一个小版本,JS越来越完善,用途也越来越广。

这些版本的更新时间不用死记硬背,重点记住「ECMAScript是JS的标准,JS是ECMAScript的实现」——简单说,ECMAScript定规矩,JS按规矩办事,这样不同浏览器里的JS才能保持一致。

3.  JS的核心特点:为什么它这么“好用”?

JS能成为前端的核心编程语言,离不开它的几个核心特点,我会结合书上的解释以及自己的理解,尽量讲清楚:

3.1 轻量级、上手快

轻量级指的是语言设计简单、核心库规模小、运行所占用的资源(内存和CPU)低。JS不需要复杂的编译步骤,和Java不同,Java需要先编译才能运行,JS写好代码后,在浏览器里就能直接运行;而且它的语法相对简单,上手门槛很低,3天就能写出一个JS交互效果,比如点击按钮弹出提示框。

3.2 解释型+即时编译(JIT)

解释型指的是代码运行时由解释器逐行翻译并执行,不需要预先编译为机器码。它的工作原理:解释器读取一行代码 → 语法分析 → 转换为中间指令 → 立即执行。也就是说,浏览器读一行 JS 代码,就执行一行,不用提前‘翻译’。比如我们写alert("hello"),浏览器读到这行,就直接弹出提示框,不用额外操作。

**即时编译型(JIT)**指的是在运行时动态将热点代码(频繁执行的代码)编译为机器码。它的工作原理:代码首次执行时由解释器处理 → 识别热点代码 → JIT编译器生成优化后的机器码 → 后续直接执行机器码。简单点用大白话讲就是,浏览器第一次读代码时,还是逐行执行;但发现某段代码经常用(比如一个点击按钮的函数,用户会反复点击),就提前把这段代码“翻译”好存起来,下次用户再点击,直接执行存好的代码,速度更快。

上面讲的原理不用深究,记住一句话:JS原本是“解释型语言”(浏览器边读代码边运行),后来为了提升速度,加入了“即时编译(JIT)”——简单说,就是浏览器会把常用的代码提前编译好,运行速度更快,兼顾了“上手快”和“运行快”,这也是JS能做复杂应用的原因之一。

3.3 动态弱类型

JS是一种动态类型语言,变量的类型在运行时确定,并且能够在开发的过程中改变。它也是弱类型语言,在需要时自动进行类型转换,增加灵活性的同时也带来一些难以发现的错误。

这是JS的“优点”,也是新手最容易踩坑的地方——定义变量时,不用指定变量类型,比如不用说明是数字、字符串,变量类型会根据赋值自动变化。

let a = 10; // 此时a是数字类型
a = "hello"; // 此时a变成字符串类型,不会报错
console.log(a); // 输出:hello

动态类型虽然方便,但容易出错,比如不小心把数字改成字符串,后续计算会出问题,新手写代码时,要尽量保持变量类型一致。

错误示例:变量类型混乱导致计算出错

let num = 10; // 数字类型,想用来做加法
num = "10"; // 不小心改成字符串类型
let result = num + 5; // 预期输出15,实际输出"105"
console.log(result); // 打印结果:"105"

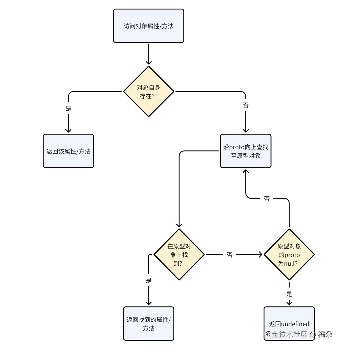
3.4 基于原型:JS独特的继承方式

JavaScript使用原型链(通过一种链式结构,让对象能够访问其他对象的属性和方法)机制实现对象的继承。

这是JS和很多编程语言(比如Java)不一样的地方,也是新手容易困惑的点——JS没有传统的“类继承”,而是靠原型链实现对象继承,简单说就是“每个对象都有一个原型,原型本身也是对象,对象可以顺着原型链,访问到原型上的属性和方法”。

刚学JS时,一直混淆原型和类,写继承代码时总出错,后来才明白,原型链其实更灵活。举个简单例子:

// 1. 定义一个原型对象(包含公共方法)
let personProto = {
  sayHello: function() {
    console.log(`你好,我是${this.name}`);
  }
};
// 2. 创建一个对象,继承personProto的原型
let person = Object.create(personProto);
person.name = "前端老鸟";
// 3. 调用原型上的方法(顺着原型链找到sayHello)
person.sayHello(); // 输出:你好,我是前端老鸟

新手不用一开始就深究原型链的底层原理,先记住“JS靠原型链实现继承”,后续学对象、类时,再慢慢吃透,我当年也是写多了项目才真正理解。

举个简单的原型继承的例子:

// 1. 定义原型(父对象,包含公共属性和方法)
let studentProto = {
  age: 18, // 公共属性
  study: function() { // 公共方法
    console.log(`${this.name}正在学习JS基础`);
  }
};
// 2. 创建第一个学生对象,继承原型
let student1 = Object.create(studentProto);
student1.name = "小明"; // 给当前对象添加专属属性
// 3. 创建第二个学生对象,继承原型
let student2 = Object.create(studentProto);
student2.name = "小红";
// 4. 调用原型上的方法,两个对象都能使用
student1.study(); // 输出:小明正在学习JS基础
student2.study(); // 输出:小红正在学习JS基础
// 5. 访问原型上的公共属性
console.log(student1.age); // 输出:18

这个实例能明显看出:原型上的属性和方法,所有继承它的对象都能共用,不用重复编写,这就是原型链的核心作用。

3.5 函数是一等公民:函数的“万能用法”

函数在JavaScript中被视为对象,可以像任何变量一样被传递、赋值或作为参数传递给其他函数。

这是JS非常核心、也非常实用的一个特点——函数和数字、字符串一样,都是“一等公民”,可以像变量一样被赋值、传递,也可以作为参数传入其他函数,还能作为函数的返回值,非常灵活。

实际开发中,这个特性用得特别多,比如封装工具函数、处理异步操作、写框架钩子等。举个最常用的例子:

// 1. 定义一个函数(像变量一样)
let add = function(a, b) {
  return a + b;
};
// 2. 函数作为参数,传入另一个函数
function calculate(a, b, fn) {
  return fn(a, b); // 调用传入的函数
}
// 3. 调用函数,传递add函数作为参数
let result = calculate(2, 3, add);
console.log(result); // 输出:5

这个特点是后续学回调函数、高阶函数、闭包的基础,新手一定要掌握,我写项目时,经常用这个特性封装通用逻辑,减少重复代码。

3.6 事件驱动与异步执行:JS的“非阻塞神器”

这是JS能做好网页交互、处理耗时操作的关键——JS采用事件驱动机制,能实时响应用户操作,比如点击按钮、输入文字、滚动页面;同时通过回调函数、Promise以及async/await等机制,支持异步操作,不用等待耗时任务完成,就能继续执行后续代码,避免页面“卡住”(非阻塞),比如网络请求、文件读取。

这里结合日常用的回调函数、Promise,举个简单易懂的例子:

// 1. 事件驱动:给按钮绑定点击事件(响应用户操作)
document.getElementById("btn").onclick = function() {
  // 2. 异步操作:模拟网络请求(耗时任务),用Promise实现
  new Promise(function(resolve) {
    setTimeout(function() {
      resolve("请求成功,返回数据"); // 异步任务完成
    }, 1000); // 模拟1秒耗时
  }).then(function(data) {
    // 3. 异步任务完成后,执行后续操作(不阻塞页面)
    console.log(data); // 输出:请求成功,返回数据
    alert("请求完成!");
  });
  // 4. 异步任务执行时,会继续执行这句代码(非阻塞)
  console.log("正在请求数据,请稍候...");
};

异步是前端的重点,也是新手的难点,我刚学的时候,踩过很多的坑,这里先掌握核心概念即可,后续会专门讲Promise、async/await的用法,帮大家彻底吃透异步。

举个错误例子:误以为异步代码会按顺序执行

console.log("1. 开始请求数据");
// 模拟网络请求(1秒后完成)
setTimeout(function() {
  console.log("2. 数据请求成功");
}, 1000);
console.log("3. 请求结束");
// 预期输出:1→2→3,实际输出:1→3→2
// 原因:setTimeout是异步代码,会“插队”执行,不阻塞后续代码

异步代码不会按“书写顺序”执行,会先执行同步代码,再执行异步代码,后续文章会专门讲这个知识点,帮大家彻底吃透。

3.7 跨平台、用途广

JS最初只能在浏览器里运行,现在通过Node.js,能运行在服务器端,比如开发后端接口;还能用来开发小程序、APP、桌面应用(Electron)——我近几年的项目里,就有用JS开发小程序的经历,一门语言能搞定多个场景,性价比很高。

4. JS的三大核心组成:ECMAScript、DOM、BOM(必懂!)

掌握了 JS 的核心特点,再拆解它的‘核心结构’—— 新手必懂的 ECMAScript、DOM、BOM,三者分工明确,缺一不可,就像“厨师+工具+场地”,协同完成前端开发。新手很容易混淆这三个概念,我用“分工合作”的思路,帮大家分清,一看就懂:

JavaScript主要由三部分组成:ECMAScript(JS的核心语法)、DOM(JS操作网页元素的工具)、BOM(JS操作浏览器的工具),三者分工明确、协同工作。

4.1 ECMAScript:JS的“核心语法”

ECMAScript是JS的基础语法,比如变量定义(let/const)、函数、循环、条件判断、数组、对象等,是JS的“灵魂”——不管是在浏览器里运行,还是在Node.js里运行,ECMAScript的语法都是一样的。比如我们上面写的let a = 10,就是ECMAScript的语法,也是我平时写代码最基础、最常用的部分。

Web浏览器、Node.js都是ECMAScript “运行载体”,他们先实现ECMAScript的基本语法,再加上自己专属的功能扩展,比如浏览器的 DOM、Node.js 的文件操作。

举个实例:同样一句let a = 10; console.log(a); ,在浏览器控制台运行、在Node.js里运行,结果都是10(ECMAScript语法一致);但浏览器里能写document.getElementById("btn")(DOM功能),Node.js里不能,因为Node.js没有DOM这个扩展。

4.2 DOM:JS操作“网页元素”的工具

DOM(文档对象模型,Document Object Model),它是浏览器给JS搭的一座“桥梁”,把网页上的所有元素(比如按钮、输入框、div等),变成JS能操作的“对象”——比如修改按钮的文字、隐藏某个元素、给元素绑定点击事件,都需要用到DOM,没有DOM,JS就只能“纸上谈兵”,碰不到网页的任何元素。

再说说DOM的“分层节点”和“逻辑树”:

DOM把整个页面抽象为一组分层节点。DOM 模型用一个逻辑树来表示一个文档,可以把整个网页比作“一个家谱”,DOM把这个家谱变成了一棵“逻辑树”:树的每个分支的终点都是一个节点 (node),相当于家谱里的每一个人,每个节点都包含着对象(这个人的姓名、年龄等信息)。

简单说,网页的html标签就是节点——<html>是树根,<head>、<body>是树干,<p>是树枝,标签里的文字就是树叶,层层嵌套,形成了DOM树。

<html>
  <head><title>Sample Page</title></head>
  <body>
    <p>
      Hello World!
    </p>
  </body>
</html>

DOM树的核心就是“层级嵌套”,父节点包含子节点,JS操作DOM,本质就是“找到这棵树上的某个节点”,再修改它的内容或样式。

DOM 的方法 (methods) ,简单说就是JS能调用的工具,让我们可以用特定方式随意操作这个树,比如删除一个“树枝”(删除div)、添加一片“树叶”(添加文字)、修改某个“人的信息”(修改标签内容/样式)。

我们还能给这些“节点”(标签)绑定“事件处理器”(比如点击、鼠标悬浮),一旦触发操作(比如点击按钮),对应的JS代码就会执行——这也是平时做网页交互的核心逻辑。

补充一点DOM的历史,不用记,了解即可:1998 年 10 月,DOM Level 1 成为 W3C 的第一个正式推荐标准(之前并DOM 没有统一规范)。它主要有两个模块,DOM Core和DOM HTML。

  1. DOM Core是核心模块,是基础款工具,主要对应XML文档,能访问和操作文档的任意部分,但用在网页开发里有点繁琐;

  2. DOM HTML是HTML扩展模块,专门为网页量身定制的“升级款”,在DOM Core的基础上,增加了很多HTML专属的对象和方法(比如直接获取按钮、输入框),我平时开发网页,用的基本都是DOM HTML的方法,更省事、更贴合前端需求。

除了这两个核心模块,还有一些其他语言也有自己的DOM标准(比如SVG、MathML等,都是特定场景用的标记语言),但这些和我们前端日常开发关系不大,不用深入研究。

新手重点掌握DOM HTML的用法就够了,DOM Core了解即可,不用纠结复杂的XML相关操作。

这是前端最基础的DOM操作示例:

// 1. 获取网页上id为"btn"的按钮
let btn = document.getElementById("btn");
// 2. 给按钮绑定点击事件
btn.onclick = function() {
  // 3. 点击按钮后,修改按钮的文字
  btn.innerText = "已点击";
  // 4. 弹出提示框
  alert("点击成功!");
};

这段代码,只要网页上有一个id为“btn”的按钮,就能实现“点击按钮修改文字+弹出提示”的效果,实际开发中,这类操作比比皆是。

再举一个修改元素样式的示例:

<html lang="zh-CN">
<head>
    <meta charset="UTF-8">
    <title>DOM操作样式实例</title>
</head>
<body>
    <div id="box">我是测试盒子</div>
    <script>
        // 1. 获取div元素
        let box = document.getElementById("box");
        // 2. 修改元素样式(背景色、字体大小、颜色)
        box.style.backgroundColor = "lightblue";
        box.style.fontSize = "20px";
        box.style.color = "red";
        // 3. 修改元素内容
        box.innerText = "我被JS修改啦!";
    </script>
</body>
</html>

运行这段代码,就能看到div的样式和内容被JS修改,这就是DOM最常用的功能之一。

4.3 BOM:JS操作“浏览器”的工具

BOM(浏览器对象模型),就是JS操作浏览器的工具,用于访问和操作浏览器的窗口,比如弹出提示框(alert)、刷新页面、获取浏览器地址、控制浏览器窗口大小等——这些操作和网页内容无关,只和浏览器本身有关。

举个常用例子:

// 1. 刷新当前页面(开发中调试常用)
// location.reload(); // 取消注释即可测试
// 2. 弹出确认框(点击确定返回true,取消返回false)
let isConfirm = confirm("确定要删除这条内容吗?");
console.log(isConfirm); // 打印用户的选择
// 3. 获取浏览器地址(当前页面的URL)
console.log("当前浏览器地址:", location.href);
// 4. 跳转到新页面
// location.href = "https://www.baidu.com"; // 取消注释即可跳转
// 5. 弹出提示框(最基础的BOM功能)
alert("这是BOM的alert功能");
// 6. 获取浏览器窗口大小(补充实例)
console.log("浏览器窗口宽度:", window.innerWidth);
console.log("浏览器窗口高度:", window.innerHeight);

BOM 在 HTML5 之前,没有统一的官方标准,不同浏览器对 BOM 的实现存在差异,直到 HTML5 才以正式规范的形式,涵盖了尽可能多的 BOM 特性。

BOM主要针对浏览器窗口和子窗口(frame),不过通常会把浏览器的扩展都归在BOM的范畴内。比如下面这些扩展:

  • 弹出新浏览器窗口;

  • 移动、缩放和关闭浏览器窗口;

  • navigator对象,提供关于浏览器的详尽信息;

  • location对象,提供浏览器加载页面的详尽信息;

  • screen对象,提供关于用户屏幕分辨率的详尽信息;

  • performance对象,提供浏览器内存占用、导航行为和时间统计的详尽信息;

  • 对cookie的支持;

  • 其他自定义对象,如XMLHttpRequest和IE的ActiveXObject。

5.  JS的实际应用场景

  1. 网页交互:这是JavaScript最基础的用途。它可以 操作DOM、响应用户事件,进行表单验证以及创建动画效果等,比如表单校验、按钮点击、轮播图、下拉菜单等,几乎所有网页都离不开。

  2. 前端框架开发:现在主流的前端框架(Vue、React、Angular),本质上都是基于JS开发的,可以开发复杂的、类似桌面应用程序的单页面应用,我近几年的项目,基本都是用Vue,学好JS,才能学好这些框架。

  3. 服务器端开发:用Node.js开发后端接口,实现前后端联动(比如用户登录、数据查询),我曾用Node.js开发过小项目的后端,前后端都用JS。

  4. **跨端开发:**小程序(微信、支付宝)、APP(React Native)、桌面应用(Electron),一门语言搞定多端。

  5. 可视化开发:比如网页上的图表(ECharts)、数据可视化大屏,也是用JS实现的,现在很多企业都需要这类需求。

6. 结尾总结

这篇文章讲了JS的核心基础——从“JS是什么”,到“JS的历史、特点、三大组成、应用场景”。

总结一下核心要点:

  • JS是一门能让网页交互、跨平台的编程语言,和Java没关系;

  • ECMAScript是JS的核心语法,DOM操作网页,BOM操作浏览器;

  • JS上手快,但动态类型容易踩坑,新手要多写实战代码。

下一篇文章,重点讲解JS入门必懂的两个核心标签——「