银行海外业务测试干货!一文吃透票据业务重难点!

82 阅读2分钟

  文章转载链接www.51testing.com/html/67/n-7…

  一、银行海外业务总概

  在银行系统中,国内业务系统和海外业务系统是分开的,它们的业务、功能、流程不同,那意味着环境、应用、部署等等是完全不一样的,那对于测试人员来说,这就是国内外的业务系统,就是两套完全不一样的功能系统,但测试方法是可以相通的。总体来说,海外业务的比国内业务少一些,主要集中在票据业务、支付清算、定期业务、活期业务和客户业务等等方面。

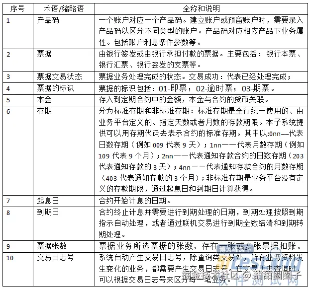
  二、银行系统术语定义

  三、银行海外系统的架构

  四、票据业务

  银行票据交换业务是银行之间进行商业汇票、本票、支票、汇票等票据交换的业务。目前来说,海外的业务一般指的是澳门分行和香港分行的业务,他们的票据业务包括本行交换票扣账、他行交换票扣账(一票或多票)、他行票据补入等业务功能。

  五、他行票据存入(一票存入)

  咱们以香港分行中的票据业务中“他行票据存入(一票存入)”这个交易为实例,分析这个交易中的测试要点和难点,帮忙小伙伴们更清晰地认识和理解银行系统之间的处理方式和业务流程。他行票据存入的是处理从其他银行过来本行做存入的支票,这个存在一票存入和多票存入这两种方式,这两方式存入的方式的流程和处理逻辑是一样的,只是在票据的验印处理和流程上存在区别。

  1、业务流程

  从柜面终端系统发起(界面要素:账号名称、账号、票据类型、交换票标识、期票到期日、金额、参考起息日、机构号等)->前置系统子应用->核心系统子应用->柜面终端系统打印凭证。

  2、交易流程图

  3、系统交互图

  4、测试要点分析

  5、设计的测试用例样例

  六、小结

  海外业务一般比国内业务相关联的系统要少,流程功能要简单,但测试的关注点都是一致的,都是需要关注的是UI测试、功能测试接口测试性能测试和核心的账务测试、文件的批次处理等测试; 另外,还需要有系统的业务流程、真实的客户场景的业务知识,有过硬的知识面当背景,比如会计基本知识、市场金融知识等等。