国产数据库迁移神器,KDMSV4震撼上线

157 阅读20分钟

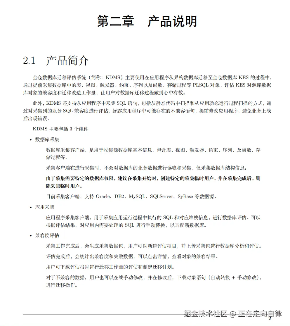
摘要: 金仓数据库迁移评估系统(KDMS)V4正式上线,助力企业高效完成数据库国产化替代。该系统由国产数据库领军企业电科金仓推出,其核心产品金仓数据库管理系统KES支持多语法兼容和多模数据存储。新版KDMSV4通过三大技术升级:异构采集功能实现从数据库到应用的全面数据采集;重构的评估引擎基于KES语法解析逻辑,支持6大常见数据库迁移评估;全新设计的作战指挥舱界面提升操作效率。用户可通过金仓社区平台,按照下载采集器、按需采集数据、生成兼容报告三步完成迁移评估。该系统已成功应用于大型企业和政府机构的数据库迁移项目,显著降低迁移风险和成本。

目录

引言

一、KDMS V4 升级背景与电科金仓实力

1.1 电科金仓:国产数据库领军者

1.2 金仓数据库管理系统 KES:核心产品亮点

二、KDMS V4 异构数据采集流程

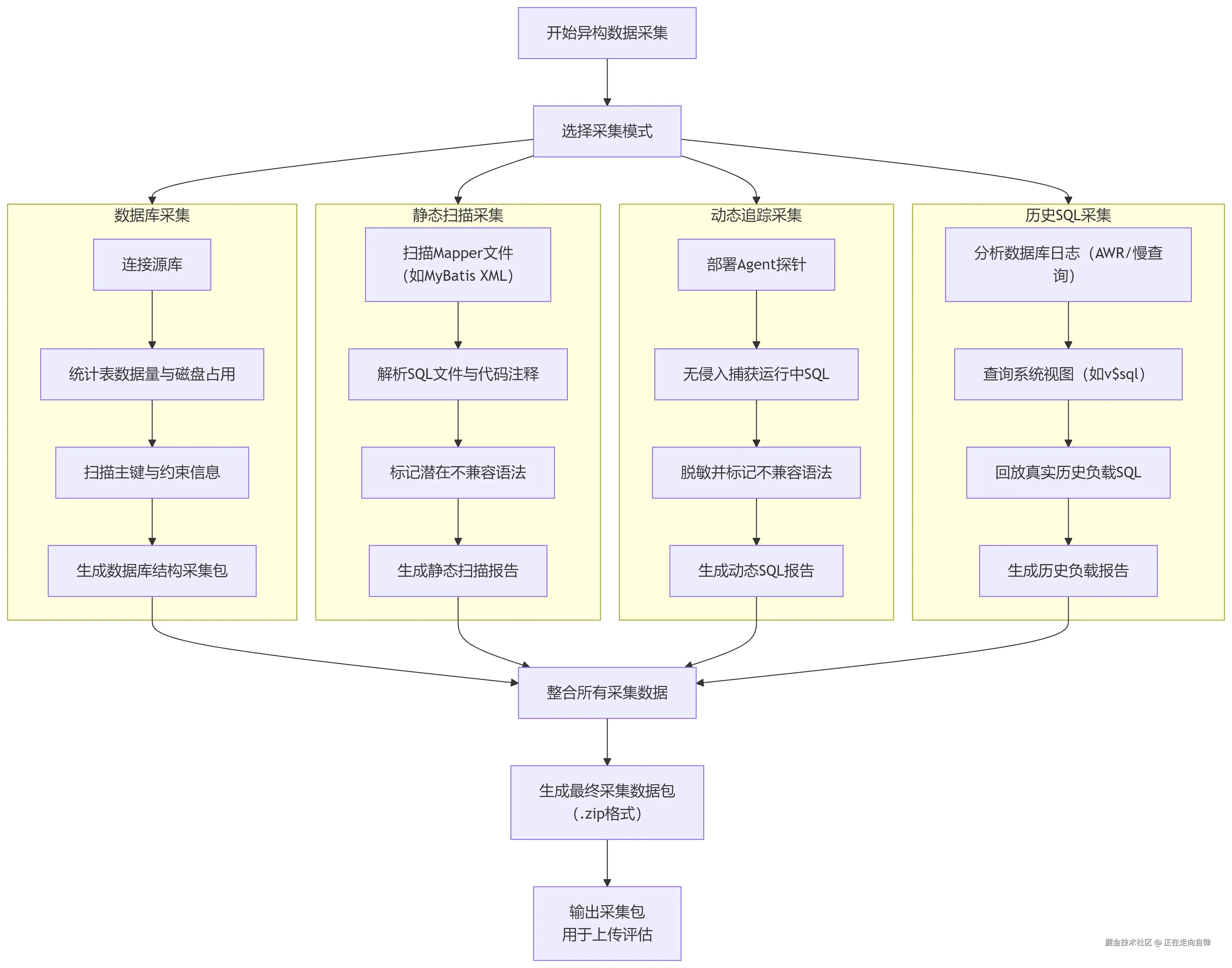
2.1 异构采集:从 “能采” 到 “智采” 的飞跃

2.1.1 数据库采集新增体检套餐

2.1.2 应用采集三重覆盖

2.2 评估引擎大重构:同 KES 语法解析逻辑

2.2.1 基于金仓服务器的精准解析

2.2.2 多数据库支持与复杂场景应对

2.3 高颜值作战指挥舱:效率体验双提升

2.3.1 全新界面与关键信息掌控

2.3.2 实时监控与风险定位

三、金仓社区三步迁移法实操指南

3.1 下载采集器

3.2 按需采集数据:定制化数据收集

3.3 生成兼容报告:一键获取评估结果

四、总结与展望

6.1 KDMS V4 的技术优势与价值总结


引言

在数字化转型的浪潮中,数据库迁移成为众多企业和开发者面临的关键挑战。无论是出于技术升级、业务拓展,还是国产化替代的需求,将现有的数据库系统迁移至新平台,这个过程充满了复杂性与不确定性。从数据兼容性难题,到迁移工作量的精准评估,每一个环节都可能成为阻碍项目顺利推进的绊脚石。现在,这些问题有了高效的解决方案 —— 金仓数据库迁移评估系统(KDMS)V4 正式上线金仓社区,通过三大技术引擎重构,专治各类迁移顽疾。以下,让我们深入了解新版 KDMS V4 的强大功能,以及如何借助金仓社区平台,轻松完成数据库迁移评估工作。

一、KDMS V4 升级背景与电科金仓实力

1.1 电科金仓:国产数据库领军者

1999 年,中电科金仓(北京)科技股份有限公司 在北京成立,背靠中国电子科技集团,一门心思扑在国产数据库上。那时候,国外产品占了大半江山,公司就认准一条:自己干。二十几年过去,凭着一股“死磕”劲儿,硬是把 KingbaseES 做成能在银行核心系统里跑的国货,还让国家电网、三大运营商都成了回头客。现在提起国产数据库,大家首先就想到电科金仓。

****“融合进化 智领未来”——2025年7月15日,电科金仓在北京发布会上,还深深记得82 岁的王珊教授,三小时全程凝神谛听,每一分钟都在“用心”两个字上写了注脚。发布会结束后,她的演讲更似一场精神回甘——我每重温一次,便多一分收获;再品一回,又添一层领悟,下面是她现场演讲的原话,分享给大家一起学习:

各位领导、各位嘉宾,大家下午好!

      首先,感谢杜胜总裁盛情邀请,和大家一起来见证电科金仓产品发布。当前我们正处在行业的关键转折点,一方面,国产数据库历经风雨,从“跟跑”迈向“并跑”乃至部分领跑,走过了艰辛的征程,现在我们的产品在性能稳定性、安全性、生态链的成熟度,各方面都取得令人瞩目的进步。另一方面,人工智能的爆发式发展,正在深刻重塑数据处理的应用方式,数据库内核和AI能力的深度结合,已经成为释放数据核心价值的关键路径,正推动着数据库向更智能、更自适应的形态进化。站在这个充满机遇和挑战的新起点,结合金仓的探索和实践,我想谈三点看法:

      第一,深化“产学研用”融合,筑牢创新根基。产业界学术界研究机构和用户,需要携手构建紧密的创新共同体,建立高效的需求传导和联合攻关机制,突破数据库和AI融合的关键瓶颈,加速成果转化,让创新更快更稳的深入千行百业。

       第二,深耕行业场景,以持续创新为用户提供核心价值。“融谷进化”的力量,最终要体现在赋能用户驱动业务上,人工智能和数据库的深度融合,其生命力正是源于对用户需求的深刻的理解,唯有扎根具体的场景,倾听用户声音,才能在技术快速迭代的浪潮中,不断打磨出超越用户期待的创新产品和服务。

      第三,坚定信心,不断提升国产数据库全球竞争力。我们欣喜地看到国产数据库的身影,已经开始出现在国际舞台,但只是开始,我们要以国际顶尖水准为标杆,在核心技术,产品成熟度安全合规性上追求卓越,将本土的优势转化为服务全球的能力,向世界展现中国数据库的创新活力。

      各位同仁,数据库产业发展没有捷径,我相信以本次产品发布会为契机,金仓将以“融合进化”驱动创新,以“智领未来”服务用户。在打造实力产品,开拓全球市场的征程中再创辉煌。最后,我预祝本次产品发布会圆满成功,谢谢大家!

在发布会上看得出,电科金仓国产数据库已经成为领军者,这一点值得信赖!

1.2 金仓数据库管理系统 KES:核心产品亮点

金仓数据库管理系统 KES 是电科金仓的核心产品,是一款企业级大型通用数据库管理系统,具备多语法兼容、多模数据存储等诸多特性。在语法兼容方面,KES 提供了 Oracle、MySQL、SQLServer 和 PostgreSQL 四大兼容模式,想咋写就咋写,应用一行不动,跑得飞快。意味着企业在进行数据库迁移时,可以最大限度地减少对现有应用系统的改造,降低迁移成本与风险。

在数据存储方面,KES 支持多种数据模型,可以满足不同业务场景下多样化的数据处理需求。数据随便塞!表格、文档、时空、图数据,不管啥形状,往里扔就完事儿,OLTP、OLAP、AI 通吃。KES 就是电科金仓的镇店之宝,一句话:专治各种“不想改代码”。

1.3 KDMS 升级:顺应国产化替代趋势

信创大潮来势汹汹,各行各业都在“换芯”。数据库是地基,得先搬,还得搬得稳。可真正动手才发现:表结构、SQL 语法、存储过程……处处埋雷,稍不留神就炸。大家想要的其实就两样:一,提前知道有多少坑;二,填坑越快越好。

KDMS 这次直接跳到 V4,把“扫雷”和“填坑”都重新做了一遍。拿 Oracle、SQL Server 旧库往 KES 上搬,跑一遍评估,风险点、工时、兼容率秒出报告;真正迁移时,一键就能把对象、数据、脚本全拉过来,省掉大把折腾时间。一句话:KDMS V4 就是让你把“搬家”变成“拎包入住”。

二、KDMS V4 异构数据采集流程

2.1 异构采集:从 “能采” 到 “智采” 的飞跃

2.1.1 数据库采集新增体检套餐

做数据库迁移,最忌讳的就是 “两眼一抹黑” 就开工 —— 如果连源数据库的底都没摸清,后续迁移很容易出岔子。好在 KDMS V4 新上了个 “体检套餐” 功能,相当于给源库做了回全面检查,特别实用。不用再手动一条条查数据了,点一下就能出结果:比如每张表具体多大、总共占了多少磁盘空间、哪些表没设主键、该有的约束是不是都齐整。这些信息一到手,好处特别明显:首先能提前算准迁移需要的容量,给目标数据库规划资源时心里有谱,不会因为存不下或者资源不够,导致迁移到一半失败,甚至影响后面业务正常跑。

更关键的是,这个功能还能自动扫源库里的主键和约束信息。懂数据库的都知道,主键和约束是保数据完整性的 “关键防线”—— 迁移时要是这俩出了问题,比如漏了约束、主键没对齐,数据很容易乱套。现在 KDMS V4 能主动把这些信息扫出来,等于提前揪出潜在隐患,可以针对性制定解决方案,迁移前后数据的完整性也就有了保障。

2.1.2 应用采集三重覆盖

做数据库迁移项目时,有个特别头疼的问题 —— 应用程序和数据库绑得太紧,有时候明明数据库本身迁得挺顺利,结果应用里的 SQL 语句不兼容,照样能让整个迁移卡壳。不过 KDMS V4 新出的应用采集功能,靠 “静态扫描 + 动态追踪 + 历史 SQL 挖掘” 三把“扫帚”,把应用层的 SQL 兼容性问题查得明明白白,算是把这个痛点解决了。

  1. 静态扫描: 把 Mapper、XML、SQL 文件一股脑扔进去,工具当场“翻书”,不兼容的语法全用红笔圈出来。开发阶段就能改,省得上线前夜抱着电脑哭。
  2. 动态追踪: 给 Java 进程挂个小探针,像随身听诊器,实时抓运行时 SQL。抓到就贴标签:兼容、不兼容、得改。边跑边修,现场不翻车。
  3. 历史 SQL 挖掘: 懒得等踩坑?直接翻旧账。把数据库日志、慢查询、AWR 统统倒进来,它帮你把过去几年暗处跑过的“隐藏款”SQL 全揪出来,按次数、复杂度排好队。提前改完,上线就少一次心跳。

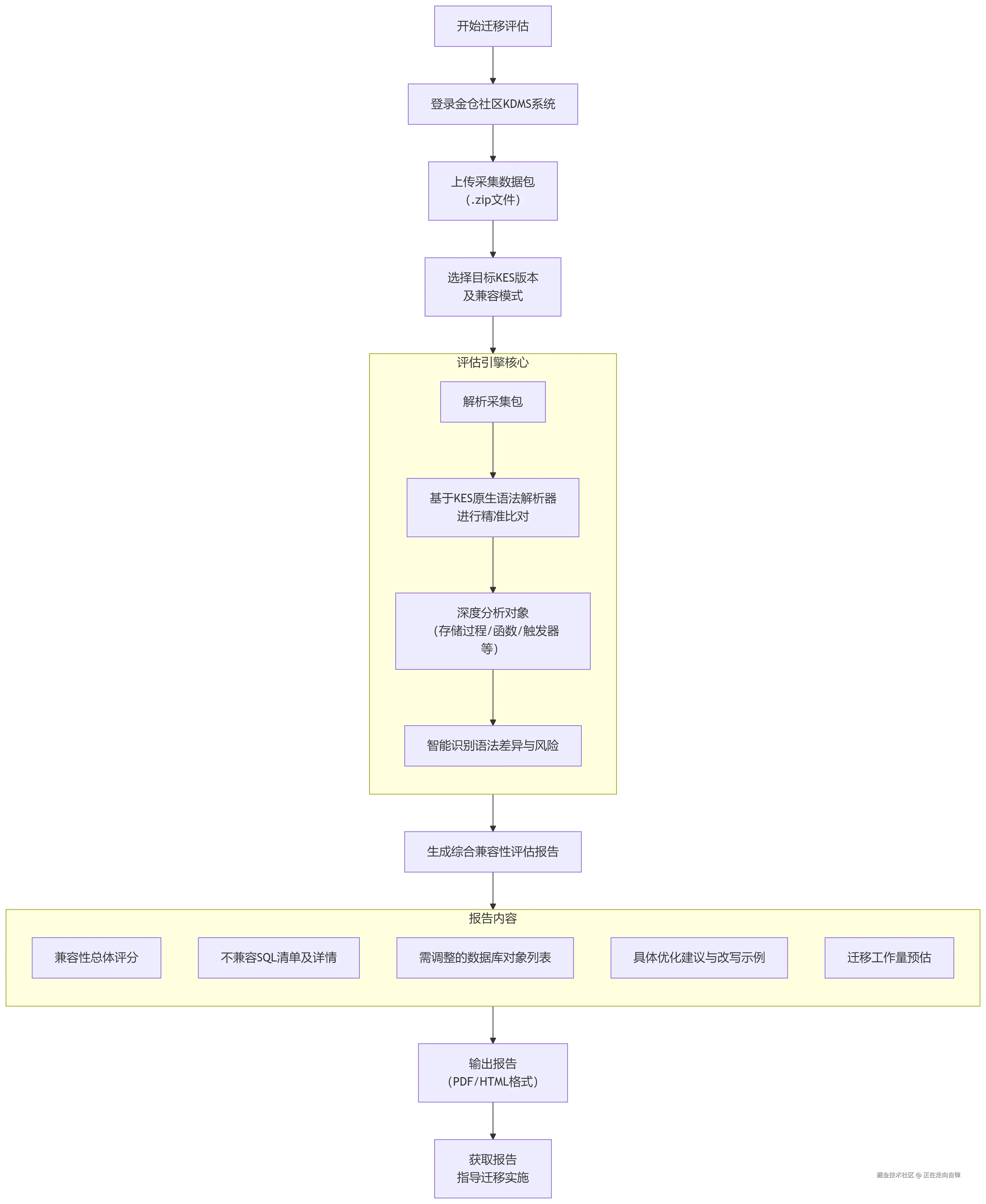
2.2 评估引擎大重构:同 KES 语法解析逻辑

2.2.1 基于金仓服务器的精准解析

KDMS V4 的评估引擎还进行了全面重构,采用了与金仓服务器 KES 相同的语法解析逻辑。这一重大改进使评估结果更加准确可靠。以往在数据库迁移评估中,由于评估工具与目标数据库的语法解析逻辑存在差异,可能导致评估结果与实际迁移情况出现偏差,给用户带来误导。

目前,KDMS V4 基于 KES 的语法解析能力,能够更加精准地识别源数据库中的各种语法元素,并与 KES 的语法规则进行比对分析。无论是复杂的 SQL 语句,还是存储过程、函数等数据库对象,都能得到准确的评估,为用户提供更加贴合实际迁移情况的评估报告,大大降低了迁移风险。

2.2.2 多数据库支持与复杂场景应对

在实际的数据库迁移项目中,用户的源数据库类型多种多样。KDMS V4 充分考虑到这一需求,支持 Oracle、MySQL、SQLServer、DB2、Sybase 和 PostgreSQL 等 6 大常见数据库的迁移评估。无论用户当前使用的是哪种主流数据库,都可以借助 KDMS V4 进行高效的迁移评估。

碰到更折腾的场景——新旧库要一起跑,还得同时照顾 Oracle、SQL Server、MySQL 几种方言——KDMS V4 也留了后手。一次把源库拉进来,它能并排跑多套评估:

1、按 KingbaseES 的哪个版本

2、用哪种兼容模式(Oracle 语法、SQL Server 语法……)

想怎么比就怎么比,风险和工时一目了然。复杂迁移不用再拆成好几趟活,一把算盘全算清。

2.3 高颜值作战指挥舱:效率体验双提升

2.3.1 全新界面与关键信息掌控

KDMS V4 拥有全新设计的高颜值作战指挥舱界面,采用了富有科技感的金仓红主色调,整体风格简洁大气。在界面布局上,充分考虑了用户操作习惯与信息展示需求,将关键信息进行一屏展示。

用户登录系统后,可以直观地看到迁移项目的各项关键指标,比如评估进度、兼容性统计、资源消耗情况等。不用在多个页面之间频繁切换查找信息,大大提高了操作便捷性,让用户能够快速掌握项目全局,及时做出决策。

2.3.2 实时监控与风险定位

在数据库迁移评估过程中,实时监控评估任务的执行情况至关重要。KDMS V4 的作战指挥舱界面能够实时监控评估资源消耗情况,包括 CPU、内存、磁盘 I/O 等资源的使用情况。用户可以根据这些实时数据,及时调整评估策略,确保评估任务在资源合理利用的前提下高效运行。

同时,该界面还能对任务进度进行实时跟踪,以直观的进度条形式展示评估任务的完成情况。对于评估过程中出现的风险,KDMS V4 通过智能统计兼容度全景图,能够实现秒级定位风险分布。用户可以清晰地看到哪些部分存在兼容性问题,问题的严重程度如何,从而有针对性地进行优化改进,极大地提升了数据库迁移评估的效率与质量。

三、金仓社区三步迁移法实操指南

3.1 下载采集器

开启迁移评估第一步

1.  首先,用户需要登录金仓社区:bbs.kingbase.com.cn/index

  1. ****在社区页面中,找到并点击「服务与支持」选项,如下图所示:

  1. ****在「服务与支持」下,选择「数据库迁移评估」,这将引导用户进入在线数据库迁移评估系统,进入如下图所示:

  1. ****在评估系统的首页,找到底部的「采集器」板块,即可下载轻量级采集器,如下图所示:

5.根据描述,这个采集器具有小巧、快速下载、对源库性能影响极小等特点,保证了数据采集的安全性和稳定性。

复制上面链接,然后保存到自己网盘,或者直接下载,如下图所示:

文件有点大,大家耐心等待,如下图所示,我是先下载官方文档下来学习,看官方文档怎么操作

例如《KDMS-安装部署手册.pdf》会告知一些相关注意事项,这些信息是对评估很有帮助的,

还有《KDMS-用户手册.pdf》也是很有必要看的

3.2 按需采集数据:定制化数据收集

  1. 数据库采集:仅拉结构
  2. 静态代码采集:扫描源码 SQL
  3. 动态程序采集:捕获运行 SQL
  4. 历史 SQL 采集:回放历史语句

 按场景勾选,精准收集,直接用于评估。

评估管理:新建评估

然后上传数据文件,注意格式要安装官方的要求,zip

这里还有在线评估,真的不要太好,很人性化:

3.3 生成兼容报告:一键获取评估结果

步骤总结:     

  1. 登录【在线迁移评估】系统  
    2 . 上传采集包 → 选目标 KES 版本  
  2. 点击【一键生成】  
    30 秒出报告:列出不兼容 SQL、需调整对象及优化建议,直接指导迁移。

四、总结与展望

6.1 KDMS V4 的技术优势与价值总结

KDMS V4 通过异构采集、评估引擎和界面交互三大核心技术的全面升级,为数据库迁移评估带来了前所未有的高效性与准确性。从精准的源数据采集,到基于 KES 语法的深度评估,再到直观便捷的操作界面,每一项升级都切中了数据库迁移过程中的痛点与难点。它不仅能够帮助企业和开发者提前识别迁移风险,制定科学合理的迁移方案,还能大幅降低迁移成本与时间,提高迁移成功率。在国产化替代的大背景下,KDMS V4 更是成为推动各行业数据库国产化转型的关键利器,为保障国家信息安全、促进信息技术产业。

本文对 15 个关键字说明:  

  1. 国产化替代:指在信创政策推动下,将国外商业数据库逐步替换为国产金仓 KES 的全过程。  
  2. 数据库迁移:把现有 Oracle、MySQL、SQLServer 等系统平滑搬迁到金仓 KES 的技术与流程。  
  3. 金仓 KES:电科金仓推出的企业级大型通用数据库,支持多语法兼容、多模存储与等保三级安全。  
  4. Oracle 兼容:KES 内置 Oracle 兼容模式,可识别 PL/SQL 语法、系统包及数据类型,降低迁移改造量。  
  5. 异构采集:KDMS V4 同时识别不同品牌、版本、字符集的数据库对象,实现跨平台数据资产盘点。  
  6. 静态扫描:在编译阶段解析 Mapper、SQL 脚本,提前发现与 KES 不兼容的语法或函数调用。  
  7. 动态追踪:运行时无侵入地捕获 Java、C# 等应用发出的 SQL,实时标记与目标库的冲突点。  
  8. 历史 SQL 挖掘:通过分析审计日志、慢查询表和负载视图,补全遗漏的业务 SQL,提高评估完整度。  
  9. 评估引擎:与 KES 共用同一套解析器的核心模块,对存储过程、触发器、函数进行精准兼容性打分。  
  10. 兼容报告:一键生成的 PDF/HTML 报告,列出风险分级、改写示例、预计工作量及资源需求。  
  11. 一键迁移:上传采集包后,系统自动完成评估、生成脚本、校验并输出迁移清单,减少人工操作。  
  12. 电科金仓:中国电子科技集团控股的国产数据库厂商,25 年持续投入,保障核心技术自主可控。  
  13. 信创战略:国家在关键领域推行信息技术应用创新的宏观政策,数据库国产化是其中的核心环节。  
  14. 容量预判:根据采集到的表行数、索引大小、峰值 QPS,提前计算目标服务器所需 CPU、内存、磁盘。  
  15. 语法解析:评估引擎逐词逐句对标 KES 语法规则,识别差异并给出改写提示,确保迁移后语义一致。

本文相关链接推荐:

1、【金仓数据库征文】政府项目数据库迁移:从MySQL 5.7到KingbaseES的蜕变之路

2、【金仓数据库征文】学校AI数字人:从Sql Server到KingbaseES的数据库转型之路

3、电科金仓2025发布会,国产数据库的AI融合进化与智领未来

4、国产数据库逆袭:老邓的“六大不敢替”被金仓逐一破解

5、《一行代码不改动!用KES V9 2025完成SQL Server → 金仓“平替”迁移并启用向量检索》

6、《赤兔引擎×的卢智能体:电科金仓如何用“三骏架构”重塑AI原生数据库一体机》

7、探秘KingbaseES在线体验平台:技术盛宴还是虚有其表?

8、破除“分布式”迷思:回归数据库选型的本质

9、KDMS V4 一键搞定国产化迁移:零代码、零事故、零熬夜——金仓社区发布史上最省心数据库迁移评估神器