3分钟读完这篇文章,带你轻松开启人工智能学习之路

90 阅读10分钟

image.png

人工智能简介


目录

人工智能简介

●1.人工智能的兴起和发展

●2.人工智能的前景和挑战

●3.人工智能的社会应用

●4.人工智能的研究方向和内容

●5.机器学习

●6.机器学习算法

●7.深度学习和神经网络


1.人工智能的兴起和发展

  • 什么是人工智能?人工智能是指计算机系统通过模仿人类智能的方式进行学习、推理、决策和问题解决的能力。人工智能的目标是使计算机能够像人类一样思考、学习和理解语言,从而实现类似于人类的智能行为。拥有类人智能的机器,或者说程序,才是人工智能。

  • 整体发展的五个阶段: 萌芽阶段->第一发展期->瓶颈阶段->第二阶段->平稳发展阶段

  • 技术发展的三个阶段:

    计算智能:计算智能是指计算机系统或算法具备类似人类智能的能力,让计算机能存会算;

    感知智能:计算机系统或算法具备感知和认知实体世界的能力,让计算机能听会看。

    认知智能:认知智能是指计算机系统具备推理、学习和理解的能力,能够模拟人类的思维和智力过程,让计算机能理解会思考;

2.人工智能的前景和挑战

  • 应用领域:

    智能医疗:人工智能可以应用于医疗诊断、辅助决策和个性化治疗等方面。通过分析大量的医疗数据,人工智能可以提供更准确的诊断和治疗方案,帮助医生提高工作效率和精确度。

    语音助手:智能语音助手(如Siri、Google Assistant、Alexa等)基于人工智能技术,能够理解用户的语音指令并提供相应的服务,如语音搜索、日程管理、音乐播放等。

    智能家居:人工智能技术可以应用于智能家居系统中,实现智能控制和自动化。通过与家居设备的连接,人工智能可以提供远程控制、智能化的能耗管理和安全监控等功能,提升居住的便利性和舒适度。

  • 负面影响:

    人工智能技术的应用边界:对复杂情境的理解和判断能力仍较弱,容易出现误判和错误决策。此外,人工智能系统也可能出现偏见和不公正的问题,需要对其边界进行有效的管理和监督。

    用户隐私数据的保护:人工智能技术需要大量的数据支持以提供准确的分析和预测能力。然而,这一过程中涉及到用户个人隐私信息的采集和使用,引发了隐私保护的问题。

    技术带来的失业问题:人工智能的普及和应用可能对某些行业和工作岗位造成影响,导致一些工作的自动化和减少。这可能带来失业问题和社会不平等的加剧。

  • 伦理道德问题:

    算法歧视:人工智能系统的决策可能受到算法设计者的偏见和歧视的影响。例如,在招聘过程中使用人工智能系统筛选简历时,可能会偏向某些群体,导致歧视现象的出现。

    责任承担方:人工智能系统的决策和行为往往是由算法和数据驱动的,这带来了责任归属的问题。当人工智能系统出现错误或造成损害时,难以明确责任由谁承担。

    如何界定AI的人道主义待遇:随着人工智能技术的发展,越来越多的机器开始展现类似于人类的智能和情感。这引发了对于AI的人道主义待遇问题,即如何对待具有感知和认知能力的人工智能系统,以及如何确保它们受到适当的尊重和保护。

3.人工智能的社会应用

  • 语音文本方面:车载语音助手、消费级机器人、智能家居控制、语音审核等;

    文本翻译:谷歌翻译、百度翻译

    文本识别:OCR、微信图片提取文字

    自动对话:淘宝自动客服

    信息提取:快递100,图片中地址电话人名提取

  • 图像方面:图像处理(修复)、目标检测等;

4.人工智能的研究方向和内容

  • 研究方向:计算机视觉,语音识别(感知能力)、自然语言处理(语言能力)、知识表达(记忆能力)、自动推理(推理能力)、自动规划(规划能力)、机器学习(学习能力)等;

  • 研究内容:智能交通、智能家居、智能医疗、智能农业等;

5.机器学习

  • 人工智能、机器学习和深度学习的关系: image.png

  • 什么是机器学习?

    机器学习是一门从数据中研究算法的科学学科。从广义来讲,机器学习是一种能够赋予机器学习的能力,以此让它完成直接编程无法完成的功能的方法。但从实践的意义上来说,机器学习是一种通过利用数据,训练出模型,然后再使用模型预测的一种方法。

    image.png

  • 机器学习下所映射的数学模型:

    image.png

  • 机器学习的三种基本任务类型:

    分类:通过分类模型,将样本数据集中的样本映射到某个给定的类别中;

    聚类:通过聚类模型,将样本数据集中的样本分为几个类别,属于同一类别的样本相似性比较大;

    回归:反映了样本数据集中样本的属性值的特性,通过函数表达样本映射的关系来发现属性值之间的依赖关系;

  • 机器学习的三种分类:

    有监督学习:训练样本同时包含特征和标签(线性回归算法、BP神经网络算法、决策树、支持向量机、KNN);

    无监督学习:训练样本的标记信息未知(密度估计、异常检测、层次聚类、EM算法、K-Means算法);

    半监督学习:使用大量的未标记数据,同时使用标记数据;

6.机器学习算法

  • 机器学习的一般流程:

    image.png

  • 机器学习的一些基本概念:

    样本:一行一个样本,一列一个特征(属性);

    损失函数:来衡量预测结果和真实结果之间的差距的函数,其值越小,说明预测结果和真实结果越一致。通常它是一个非负实值函数。通过各种方式缩小损失函数的过程就叫做优化;

    标签:数据的Y属性;

    评估指标:准确率,精确率;

  • 机器学习中常见的几种距离度量:

    欧氏距离:在用机器学习的方法处理大数据时,经常需要分析数据之间的相似度,通常的做法是构建一个距离模型,通过计算样本之间的距离判断两个样本是否相似。最常见的距离描述方法是欧式距离,二维平面和三维空间中两个点之间的距离是最典型的欧式距离,很容易被我们理解。 image.png

    曼哈顿距离:从左下角的点前往右上角的点,不可以跨越障碍直达,而是需要先向上走y2-x2,再向右走y1-x1。两个点在标准坐标系上的绝对轴距总和,这种距离度量方式被称为曼哈顿距离,计算公式为:d=|y1-x1|+|y2-x2|,当然也可以推广到n维空间:d=Σ|xi-yi|。 image.png

    切比雪夫距离:在国际象棋的规则中,国王既可以沿直线移动,也可以沿斜线移动,但是每次只能移动一格。切比雪夫距离的计算公式为:d=max(|x1-y1|,|x2-y2|),当然也可以推广到n维。 image.png

  • 回归算法:

    回归算法是一种有监督算法(有标签);

    回归算法是用来建立"解释"变量(自变量x)和观测值(因变量y)之间的关系。从机器学习的角度来讲,用于构建一个算法模型(函数表达式)来做属性(x)与标签(y)之间的映射关系,在算法的学习过程中,试图找到一个函数使得参数之间的关系拟合性最好;

    回归算法中算法的最终结果是一个连续的数据值,输入值是一个d维度的属性;

    线性回归(回归算法): image.png

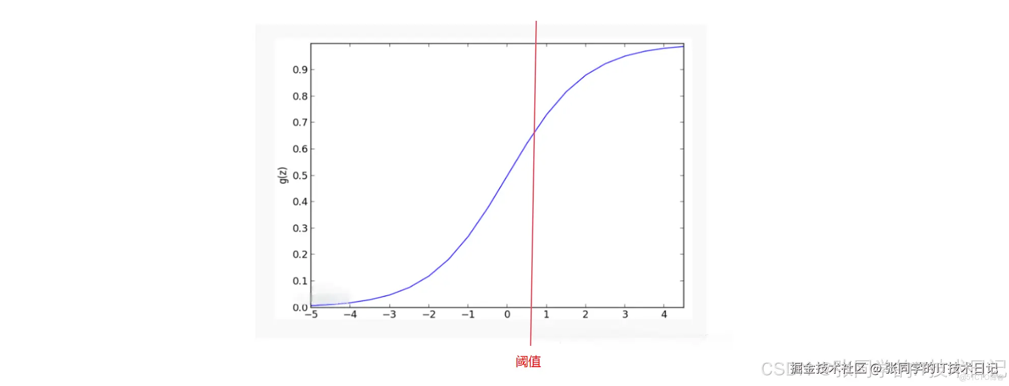
    逻辑回归(分类算法): image.png

  • KNN算法:

    所谓k临近算法,每个样本都可以用它最接近的k个邻居来代表;

    KNN在做回归和分类的主要区别在于做预测的决策方式不同;

    KNN在分类预测时,一般采用多数表决法;在做回归预测时,一般采取平均值;

    image.png

KNN三要素,在该算法中,非常重要的主要是三个因素:

  1. k值的选择,对于k的选择,一般根据样本分布选择一个较小的值,然后通过交叉验证来选择一个比较合适的最终值;当选择比较较小的k值得时候,表示使用较小领域中的样本进行预测,训练误差会减小,但是会导致模型变得复杂容易过拟合;当选择较大的k值的时候,表示使用较大领域中的样本进行预测,训练误差会增大,同时会让模型变得简单,容易导致欠拟合;
  2. 距离的度量,一般使用欧式距离;
  3. 决策规则,在分类模型中主要使用多数表决法或者加权多数表决法;在回归模型中,主要使用平均值法或者加权平均值法;
  • 决策树算法:
  1. 决策树是一种基于树结构的机器学习算法,用于解决分类和回归问题。它通过对特征进行划分,构建一棵树来表示决策过程。
  2. 在分类问题中,决策树根据特征的取值将样本划分到不同的类别中。它通过选择最优的特征和划分方式,使得每个子节点上的样本属于同一类别。常用的特征选择方法有信息增益、基尼系数等。
  3. 在回归问题中,决策树根据特征的取值预测目标变量的值。它通过选择最优的特征和划分点,使得子节点中样本的目标变量值尽可能接近。
  4. 决策树算法在实际应用中被广泛使用,例如在医学诊断、金融风险评估和客户分类等领域。它是一种强大且常用的机器学习算法,对于理解和解释数据具有重要意义。

7.深度学习和神经网络

  • 什么是深度学习?

    深度学习(Deep Learning)是机器学习(Machine Learning)领域中一个新的研究方向,它被引入机器学习使其更接近于最初的目标—人工智能;

    深度学习是学习样本数据的内在规律和表示层次,这些学习过程中获得的信息对诸如文字,图像和声音等数据的解释有很大的帮助。它的最终目标是让机器能够像人一样具有分析学习能力,能够识别文字、图像和声音等数据。

  • 神经网络的分类:DNN(深度神经网络)、CNN(卷积神经网络)、RNN(递归神经网络)、GAN(生成对抗网络) image.png


<您的三连和关注是我最大的动力>

🚀 文章作者:张同学的IT技术日记

分类专栏:人工智能