GitHub 15.8k star 狂涨 DeerFlow,AI + 搜索 + 报告输出一次搞定!

265 阅读4分钟

嗨,我是小华同学,专注解锁高效工作与前沿AI工具!每日精选开源技术、实战技巧,助你省时50%、领先他人一步。👉免费订阅,与10万+技术人共享升级秘籍!

DeerFlow(Deep Exploration and Efficient Research Flow)是由 ByteDance 开源、社区主导的“深度研究”框架。它将语言模型(LLM)与搜索引擎爬虫、Python 执行器等工具集成,支持用户自动化地完成复杂研究任务,包括网页搜索、爬取、Python 代码执行等,并最终生成结构化报告、PPT、播客音频等多模态输出 。

痛点场景

  • 信息检索碎片、难整合:传统研究需要在多个平台间切换检索才可能搜集完整信息。
  • Research 任务繁琐且孤立:从查资料,到写分析报告,到输出 PPT 或音频,流程中断频繁。
  • LLM 单一智能体力不从心:一个模型往往既搜资料又写代码,易出现失误或效率低。
  • 部署复杂:要求 Python ≥3.12、Node.js ≥22,环境配置与版本管理繁琐 。

核心功能

  • 多智能体分工协作:Coordinator、Planner、Researcher、Coder、Reporter 等角色通力合作,职责清晰,效率高 。
  • 强搜索与爬虫能力:支持接入 Brave Search、Tavily 等真实搜索 API,还能用 Jina 实现网页内容抓取分析 。
  • Python REPL 工具链:即时执行代码,支持 Pandas、NumPy、Matplotlib 等,方便进行数据分析与可视化 。
  • 报告自动生成:结合 Novel 编辑器,可自动导出文本报告、PPT(使用 Marp)、播客脚本等 。
  • MCP 集成支持:可对接Volcengine Model Control Platform,实现企业级 workflow 自动化 。
  • 可视化回放功能:官网提供案例流程回放(如埃菲尔铁塔高度对比、南京美食文化呈现等) 。

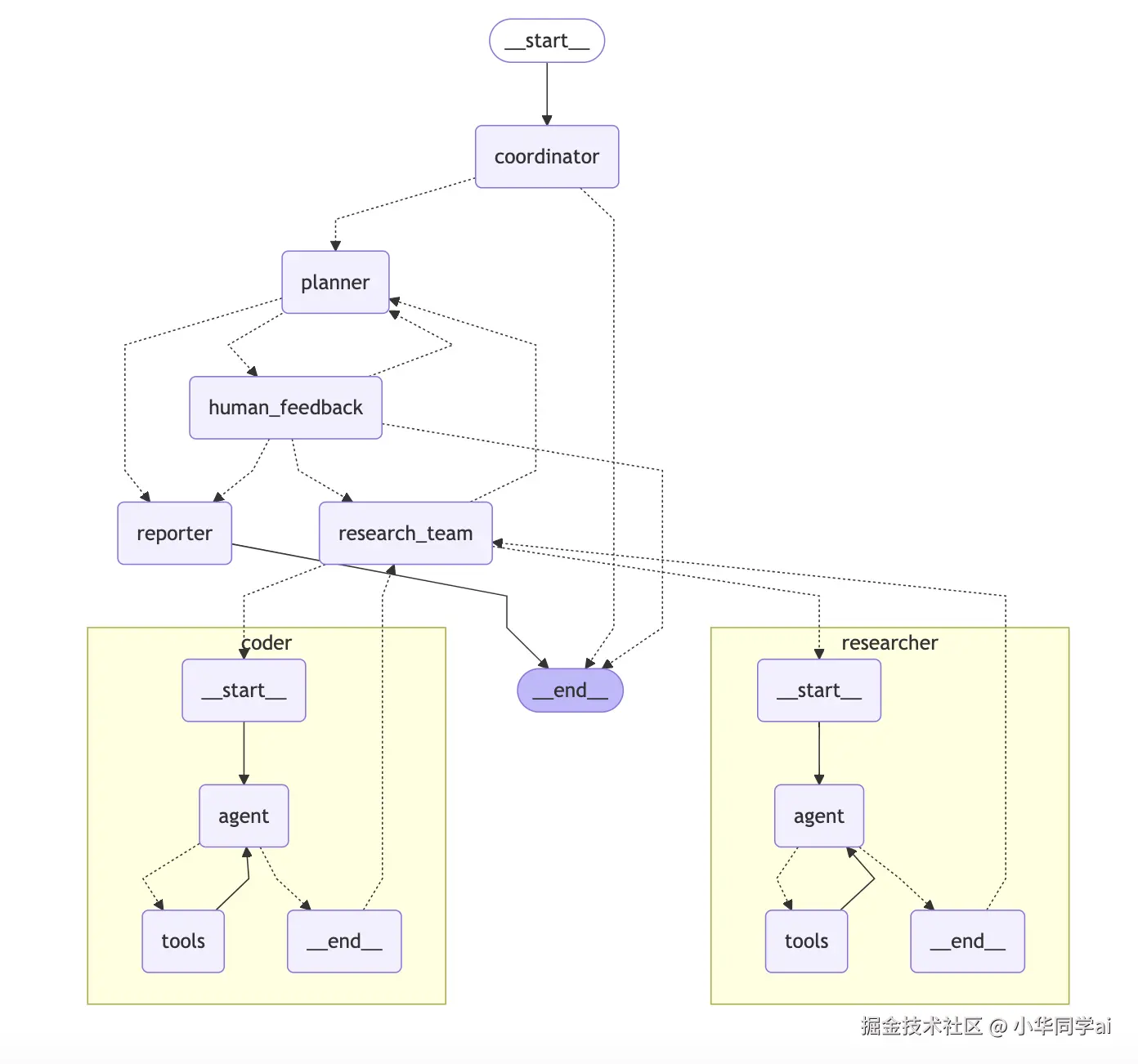
技术架构

架构梳理

技术优势一览

模块技术特点或优势
LangGraph DAG基于有向无环图组织 Agent 协作,支持异步执行与并行任务,增强稳定性与可扩展性
Agent 模块化各 Agent 独立扩展,自由替换,便于改造与定制深度流程
LLM + 工具链深度整合基于 LangChain 构建,覆盖搜索、爬虫、代码执行、TTS、PPT 生成等完整链条
可视化与追踪支持 LangSmith tracing,便于监控调试 agent 流程
部署灵活支持本地 uv 部署,一键部署至 Volcengine 云端环境

界面展示

使用示例:从安装到完成一个任务

环境准备与安装

# 克隆项目
git clone https://github.com/bytedance/deer-flow.git
cd deer-flow

# 安装 Python 环境与依赖(uv 自动 management)
uv sync

# 配置 .env 和 conf.yaml
cp .env.example .env
cp conf.yaml.example conf.yaml

# 如果需要 PPT 支持,安装 marp-cli
brew install marp-cli    # macOS 用户

✏️ 设置 API 密钥(例如 Tavily, Brave 搜索, TTS 等),编辑 .env 中填写即可 。

启动与运行任务

# 启动后台 agent 服务
uv run backend

# 启动前端服务
pnpm install
pnpm run dev

访问开发界面(默认 http://localhost:3000/chat),输入问题:

“埃菲尔铁塔比世界上最高楼高多少倍?”

DeerFlow 将自动:

  • Planner 规划任务流程
  • Researcher 调用搜索工具抓资料
  • Coder 执行 Python 计算倍数并绘图
  • Reporter 生成报告和可选播客内容 最终在界面展示整合结果,还支持导出 PDF、PPT 或播客音频格式。

应用场景

  • 学术研究者:自动完成文献检索、数据分析、图表展示与报告草稿生成。
  • 内容创作者:生成深度文章、可视化演示、播客脚本,一体化输出。
  • 企业分析师:开展竞争情报、专利调研、市场分析报告,流程自动化。
  • 数据科学项目:从爬取数据到数据清洗,再到生成分析可视化与最终报告。

优势分析

项目名称架构类型功能覆盖易用程度输出方式部署方式
DeerFlow多 Agent(LangGraph DAG)搜索、爬虫、LLM 推理、Python 执行、报告、播客高(初始化脚本提供一键安装)文本报告、PPT、播客音频本地 + 云端一键部署
OpenManus单 Agent 框架搜索 + 基础推理中等文本输出需手动配置
RAGFlowRetrieval‑augmented 框架文本检索 + LLM 输出中度文本报告本地需自行配置 API

DeerFlow 的优势在于 流程全面覆盖、多模态输出强、部署路径灵活、社区热度高(15.8k star) ,特别适合需要自动化研究、内容产出、代码执行一体化流程的使用者。

项目地址

github.com/bytedance/d…