老板嫌机审太贵,我做了一套能降本增效的内容审核系统

3,619 阅读31分钟

项目初期的审核机制

在之前公司的时候,我被调到另外一个项目组,负责一个刚上线的社交项目。 在熟悉项目、体验功能的过程中,我发现了一个比较严重的问题:项目里的朋友圈功能体验非常差

当时我随手发一条动态,竟然要等 好几分钟才能展示出来。 对于社交类产品来说,这几乎是致命的。做过产品的都知道,圈子/动态是用户活跃度的核心指标,这种体验会大大降低用户的留存。

我去找老板聊了下,才知道问题出在审核机制上:

  • 项目刚上线时,只有 2 个客服负责所有审核,包括头像、昵称、朋友圈动态等。
  • 审核时间只到下班,晚上没人审核
  • 但偏偏,晚上才是用户最活跃的时间段

很显然,这样的体验非常不友好。 于是我提了一个改进方案:引入轮班制

  • 每班 2 个客服,同时负责审核头像、昵称、圈子内容;
  • 一班从早上到下午;
  • 另一班从下午到晚上 12 点,并且允许居家审核。

轮班制上线后,朋友圈的审核延迟问题明显改善,用户体验提升非常大。


用户量暴增后的新问题

随着老板不要命地烧钱买量、打广告,用户就像潮水一样涌进来。 朋友圈的发布量、评论量、私信量一夜之间翻了几倍,审核压力瞬间爆表

虽然我们已经在轮班制的基础上 加派了客服人手,但依旧完全跟不上节奏。 总不能要求客服 “1 秒 10 审核” ,这显然不太现实。

更麻烦的是,随着监管越来越严格,我们不得不接入机器审核。于是上线了数美天网的机审服务,但很快就踩了坑:

  1. 成本高得吓人 —— 每一条内容调用机审都要钱,用户量一上来,费用飙得飞快。
  2. 误判不少 —— 正常的内容也会被误伤。比如“恐龙”被判成涉恐,“黄子韬”被判成涉黄,用户投诉直接爆。
  3. 不减反增 —— 本来机审是为了减轻人工压力,结果误判太多,反而让客服需要二次处理,工作量不降反升。

老板看到账单后直接拍板:

“成本太高了,必须给我想办法降下来!”

我们也去和合作方谈,希望拿到点大客户折扣。结果对方很淡定:

“能便宜点,但差不多就这样了。”

至于误判问题,对方轻描淡写地说:“你们多调调模型阈值就行。”
但我们都懂,这根本不是一时半会能解决的。

于是我们就陷入了一个死循环:

  • 全靠机审 → 成本爆炸,还带来一堆客诉;
  • 全靠人工 → 人手不够,效率跟不上;
  • 审核标准 → 又不可能降低,毕竟监管要求越来越严。

老板又不愿意加客服,只剩下一条路:
用技术来破局,既要省钱,又要保证体验和准确性。

所以我们只能从 技术手段 上想办法: 既要降低机审调用量,节省成本, 又要保证用户体验和敏感词拦截的准确性。


梳理最终的核心目标

前面聊到的几个问题,其实归结起来就是:

  • 人工审核不够用
  • 机审成本太高
  • 误判导致客诉增加,客服还要二次处理
  • 老板要求降本增效,但不能影响用户体验

基于这些现状,我们重新审视了整个内容审核体系,最终梳理出以下几个核心目标:

  1. 降低机审调用量 —— 尽量把能本地拦截的都拦截掉,只在必要时才调用机审。
  2. 保证用户体验 —— 内容审核要快,朋友圈/评论必须秒级展示,不能再出现“发条动态等好几分钟”的情况。
  3. 减少误判带来的客诉 —— 允许后台随时加白/加黑,策略能快速调整,避免一错再错。
  4. 动态可控 —— 敏感词库支持实时更新,Redis Pub/Sub 秒级生效,保证新策略能立刻落地。
  5. 成本可控 —— 第三方机审作为兜底,而不是主力,保证整体审核成本可控。

第一步:先建立自己的“黑名单”体系

最开始,我们发现如果每一条用户内容都直接丢给机审平台(比如数美、天网),成本会非常高,而且很多敏感词本身是高度确定的,根本不需要调用机审。比如涉黄、涉政、涉恐、赌博、广告等,这些词没有争议,一旦出现就是必拦。

所以第一步,我们决定先建立一套自己的本地黑名单体系。自己先维护一份“核心高危敏感词库”,把确定要拦截的词都本地化存储并匹配,做到本地优先拦截,减少外部机审调用。我们设计了一张专门的敏感词表 api_sensitive_words,表结构大概如下:

CREATE TABLE `api_sensitive_words` (
    `id` BIGINT UNSIGNED NOT NULL AUTO_INCREMENT COMMENT '自增ID',
    `keyword` VARCHAR(255) NOT NULL COMMENT '敏感词',
    `type` ENUM('BLACK','WHITE','NORMAL') DEFAULT 'NORMAL' COMMENT '类型: 黑名单/白名单/普通',
    `category` ENUM('PORN','POLITICS','TERROR','AD','INSULT','OTHER') DEFAULT 'OTHER' COMMENT '分类: 色情/涉政/涉恐/广告/辱骂等',
    `source` ENUM('HUMAN','VENDOR','AUDIT') DEFAULT 'HUMAN' COMMENT '来源: 人工录入/机审回流/客服审核回流',
    `status` TINYINT(1) DEFAULT 1 COMMENT '状态: 1启用 0停用',
    `hit_count` BIGINT DEFAULT 0 COMMENT '命中次数(统计用)',
    `updated_by` VARCHAR(64) DEFAULT NULL COMMENT '最后操作人',
    `updated_at` TIMESTAMP DEFAULT CURRENT_TIMESTAMP ON UPDATE CURRENT_TIMESTAMP COMMENT '最后更新时间',
    PRIMARY KEY (`id`),
    KEY `idx_keyword` (`keyword`)
) ENGINE=InnoDB DEFAULT CHARSET=utf8mb4 COMMENT='敏感词表';
  • keyword 需要建索引,因为 Trie 初始化和后台搜索都依赖它。

  • type 预留三种:

    • BLACK → 必拦词
    • WHITE → 误判词,机审命中但人工确认是正常的
    • NORMAL → 低风险词,比如“红包”“裸聊”这种,看业务需求决定是否提示或拦截
  • category 用于统计和调优,比如我们可以知道涉黄类词汇占比多少,优化策略时更有针对性。

  • source 标记词的来源:

    • 人工运营导入的
    • 机审平台回流的
    • 客服审核回流的 这样可以后续做精准策略,比如只清理机审回流的低置信度词。
  • hit_count 统计命中次数,用于评估词的“热度”,如果命中率很低可能考虑降级或移除。

这样设计的好处是:

  • 后台可以灵活维护词库,客服、运营、算法、机审回流的数据都能统一管理
  • 本地维护的“必拦词”能直接走 Trie 匹配,不用浪费一次外部机审请求
  • 后续可以在此基础上继续扩展“白名单”“热更新”“误判回流”能力

这一部分做好了,就相当于为整个敏感词体系打下了地基。


第二步:引入 Trie + Aho-Corasick 自动机,实现高性能敏感词匹配

建立了自己的黑名单体系后,接下来就遇到了一个问题:怎么高效地做敏感词匹配? 我们有了 api_sensitive_words 表,里面可能会有几万甚至几十万条敏感词,如果每次用户发朋友圈、评论、昵称、签名都要去查数据库,那基本上等于自杀。

1. 直接 MySQL 模糊匹配的痛点

我们最开始考虑过直接用 MySQL,比如这样:

SELECT keyword FROM api_sensitive_words WHERE INSTR(:content, keyword) > 0;

或者用 LIKE

SELECT keyword FROM api_sensitive_words WHERE :content LIKE CONCAT('%', keyword, '%');

这种做法有几个致命问题:

  • 性能差 一旦词库过万,SQL 就会非常慢,LIKEINSTR 都没法走索引。 如果并发上来,整个 DB 直接被拖垮。
  • 匹配不全 比如用户发了“爆🍉新闻”,词库里是“爆料新闻”,MySQL 的匹配是基于字符串的,根本识别不出来。
  • 更新不及时 敏感词库经常在更新,每次都要走数据库,缓存起来又不方便做模糊匹配。

所以很快我们就放弃了这种方案。

2. 那用 ES(Elasticsearch)能解决吗?

有同事提出过用 Elasticsearch 做全文检索来解决匹配效率问题。 理论上,ES 的倒排索引确实比 MySQL 快很多,但我们分析后觉得并不合适:

  • 部署和运维成本高 引入 ES 就意味着多一套集群、多一套运维,单独维护压力大。
  • 场景不适配 我们只是做“是否包含敏感词”的二值判断,不需要复杂的相关性计算。
  • 依旧难搞谐音和模糊匹配 ES 虽然有拼音分词器,但实现复杂,而且更新敏感词库的延迟依然存在。

所以 ES 对我们来说有点“杀鸡用牛刀”,最后也被否掉了。

3. Trie + Aho-Corasick 自动机

最终我们选择了基于 Trie 树 + Aho-Corasick 自动机 的方案。

Trie 树的优势

  • Trie 是一棵“前缀树”,非常适合敏感词这种固定词库 + 高频匹配的场景。
  • 词库更新后只需重新构建 Trie,一次加载到内存即可。
  • 匹配效率高,时间复杂度是 O(文本长度),跟词库大小几乎无关。

Aho-Corasick(AC 自动机)的增强

如果只用 Trie,匹配效率还行,但每次遇到不匹配字符时需要回溯,性能会有瓶颈。 AC 自动机在 Trie 的基础上引入了 “失败指针” ,让匹配可以“平移”而不是回溯,效率更高。 这样即便有几万条敏感词,也能在毫秒级完成匹配。

为什么比 MySQL 和 ES 更合适

  • 全量内存匹配 → 无需查库
  • 支持模糊匹配 → 可以针对同音字、变体词做归一化,比如“黄赌毒”、“黄🌸毒”都能识别
  • 支持秒级热更新 → 后台改了词库,Trie 直接重建,几秒内所有应用生效
  • 低成本高性能 → 既避免了机审全量调用,又不需要引入额外的 ES 集群

第三步:基于 Trie + AC 自动机落地高性能审核体系

我们对比了 MySQL、ES 和 Trie + AC 自动机的业务场景区别,最终我们选择了基于 Trie 树 + Aho-Corasick 自动机 的方案。

接下来,我们就简单实现,构建一套高性能、低延迟、可动态更新的敏感词审核体系,确保在海量用户请求下也能稳定高效地工作。

3.1 架构设计

核心架构围绕「MySQL 持久存储 + Redis 缓存 + Go 内存引擎 + 秒级热更新 + 机审兜底」:

             ┌────────────────────────┐
             │   api_sensitive_words   │ ← MySQL 持久存储敏感词
             └──────────┬─────────────┘
                        │
             后台管理系统增删改词
                        │
             ┌──────────▼─────────────┐
             │       Redis缓存         │ ← 存储最新词表
             └──────────┬─────────────┘
                        │
           Redis 发布订阅 (sensitive:update)
                        │
             ┌──────────▼─────────────┐
             │   Go 服务内存中的 Trie │
             │ + Aho-Corasick 自动机   │
             └──────────┬─────────────┘
                        │
       用户请求 → 本地匹配
          │ 命中                   │ 未命中
          ▼                        ▼
     拦截 / 标记 / 上报       调用第三方机审
  • 核心思路

    • MySQL — 敏感词的最终存储 所有敏感词、黑名单、白名单的权威数据源,保证数据完整性与可追溯性。
    • Redis — 高速缓存层 缓存最新的敏感词表,避免频繁查 MySQL,支撑高并发低延迟。
    • Trie + AC 自动机 — 高性能内存匹配引擎 在 Go 内存中一次性加载所有敏感词,基于 Trie 构建 Aho-Corasick 自动机,实现 O(文本长度) 的高效匹配。 同时支持模糊匹配、黑白名单、归一化处理(“黄赌毒”、“黄🌸毒”都能识别)。
    • 后台管理系统 — 人工可控 提供增删改词、添加黑白名单、风险词分类等操作,变更后立即推送到 Redis,通过发布订阅机制触发内存引擎自动热更新。
    • 秒级热更新机制 当后台修改敏感词时,会向 Redis 发布一个 sensitive:update 事件,Go 服务订阅该事件后会立即重建 Trie + AC 自动机,整个过程通常在 100ms~1s 内完成。
    • 机审兜底 — 降低成本 对于内存引擎未命中的文本,请求会进入第三方机审(如数美天网)。 这样大幅降低了机审的调用量和成本,同时仍然保留了机审对复杂文本、图片、视频的检测能力。

这样设计的效果总结

  • 高性能 → 绝大多数请求走本地内存匹配,毫秒级返回结果
  • 低成本 → 通过 Trie + AC 自动机拦截大部分敏感词,极少命中机审
  • 高可控 → 黑白名单、误判复核、秒级热更新,运营可以灵活调整
  • 高扩展性 → 后续可以无缝接入图片、视频机审,形成多模态内容安全体系

在这种架构下,用户在发朋友圈、评论、私信时,99% 的请求只需走内存匹配;只有极少数复杂或新型敏感词才会触发机审,既保证了性能,又有效控制了成本。

3.2 基于 Trie + AC 自动机构建高性能敏感词检测引擎

在完成了 敏感词表设计架构方案分析后,我们就需要落地一个高性能、可热更新的敏感词检测引擎。

核心目标是:

  • 毫秒级检测 → 高频场景下用户无感
  • 秒级热更新 → 后台改词立刻生效
  • 机审兜底 → 未命中本地词库再调用机审,降低成本

3.2.1 设计思路

我们在设计这套敏感词检测引擎时,有几个关键考量:

  • 词库加载策略

    • 所有敏感词存 MySQL,启动时全量加载到内存
    • 后台变更敏感词 → 写 MySQL → 写 Redis → Redis 发布更新通知
    • Go 服务收到通知 → 重新构建 Trie + AC 自动机 → 秒级热更新
  • 检测流程

    • 用户请求 → 本地内存检测
    • 命中 → 返回结果 & 上报
    • 未命中 → 走第三方机审
  • 高并发优化

    • 敏感词检测走内存,无需查库
    • Trie + AC 自动机构建在启动时一次性完成
    • AC 匹配是单次扫描,复杂度 O(N),无论几万词都能控制在毫秒级

这样,99% 的请求在 Go 内存中毫秒级返回,只对剩余 1% 的高风险内容调用机审。


3.2.2 代码实现:Go + Trie + AC 自动机 + Redis 热更新

这一节我们落地完整方案,做三件事:

  1. 敏感词本地检测 → Trie + AC 自动机,毫秒级匹配
  2. Redis 热更新 → 后台改词 → 发布事件 → 内存引擎秒级重建
  3. 未命中兜底调用机审 → 降低调用量 + 保证高风险内容兜底拦截。

我们来实现一个非常简单的demo示例。

1. 敏感词检测引擎(ACTrie.go)

用 Trie + Aho-Corasick 自动机实现,支持并发检测 + 秒级热更新。

package trie

import (
    "container/list"
    "sync"
)

type TrieNode struct {
    children map[rune]*TrieNode
    fail     *TrieNode
    isEnd    bool
    word     string
}

type ACTrie struct {
    root *TrieNode
    mu   sync.RWMutex
}

func NewACTrie() *ACTrie {
    return &ACTrie{
        root: &TrieNode{children: make(map[rune]*TrieNode)},
    }
}

// 构建 Trie 树 + AC 自动机
func (ac *ACTrie) Build(words []string) {
    ac.mu.Lock()
    defer ac.mu.Unlock()

    // 重新初始化
    ac.root = &TrieNode{children: make(map[rune]*TrieNode)}

    // 构建 Trie
    for _, word := range words {
        node := ac.root
        for _, ch := range []rune(word) {
            if node.children[ch] == nil {
                node.children[ch] = &TrieNode{children: make(map[rune]*TrieNode)}
            }
            node = node.children[ch]
        }
        node.isEnd = true
        node.word = word
    }

    // 构建 AC 自动机失败指针
    ac.buildFailPointers()
}

func (ac *ACTrie) buildFailPointers() {
    queue := list.New()
    for _, node := range ac.root.children {
        node.fail = ac.root
        queue.PushBack(node)
    }

    for queue.Len() > 0 {
        e := queue.Front()
        queue.Remove(e)
        current := e.Value.(*TrieNode)

        for ch, child := range current.children {
            failNode := current.fail
            for failNode != nil && failNode.children[ch] == nil {
                failNode = failNode.fail
            }
            if failNode == nil {
                child.fail = ac.root
            } else {
                child.fail = failNode.children[ch]
            }
            queue.PushBack(child)
        }
    }
}

// 匹配文本
func (ac *ACTrie) Match(text string) []string {
    ac.mu.RLock()
    defer ac.mu.RUnlock()

    var result []string
    node := ac.root

    for _, ch := range []rune(text) {
        for node != ac.root && node.children[ch] == nil {
            node = node.fail
        }
        if node.children[ch] != nil {
            node = node.children[ch]
        }

        // 收集所有可能的命中
        temp := node
        for temp != ac.root {
            if temp.isEnd {
                result = append(result, temp.word)
            }
            temp = temp.fail
        }
    }
    return result
}

2. Redis 热更新 + 检测逻辑(service.go)

后台添加/删除敏感词 → 发布 sensitive:update → 内存 Trie 自动重建。

package service

import (
    "context"
    "log"
    "time"
    "sensitive/trie"
    "github.com/redis/go-redis/v9"
)

// 从 Redis 拉取最新词库
func fetchWordsFromRedis(rdb *redis.Client) []string {
    ctx, cancel := context.WithTimeout(context.Background(), 2*time.Second)
    defer cancel()

    words, err := rdb.SMembers(ctx, "sensitive:words").Result()
    if err != nil {
        log.Println("获取敏感词失败:", err)
        return nil
    }
    return words
}

// 监听热更新
func ListenUpdate(ac *trie.ACTrie, rdb *redis.Client) {
    sub := rdb.Subscribe(context.Background(), "sensitive:update")
    for msg := range sub.Channel() {
        log.Println("接收到词库更新事件:", msg.Payload)
        words := fetchWordsFromRedis(rdb)
        ac.Build(words)
        log.Println("Trie + AC 引擎已完成热更新")
    }
}

3. 兜底调用第三方机审(audit.go)

这里我们实现 callVendorAudit 方法,模拟调用第三方机审平台(例如数美、天网),并支持异步回调。

package service

import (
    "bytes"
    "encoding/json"
    "io/ioutil"
    "log"
    "net/http"
)

type VendorAuditRequest struct {
    Text string `json:"text"`
    UserID int  `json:"user_id"`
}

type VendorAuditResponse struct {
    Code    int    `json:"code"`
    Message string `json:"message"`
    Risk    bool   `json:"risk"`
}

// 兜底调用第三方机审
func callVendorAudit(text string, userID int) (bool, error) {
    payload := VendorAuditRequest{
        Text:   text,
        UserID: userID,
    }

    body, _ := json.Marshal(payload)
    resp, err := http.Post("https://vendor.example.com/audit", "application/json", bytes.NewReader(body))
    if err != nil {
        log.Println("调用机审失败:", err)
        return false, err
    }
    defer resp.Body.Close()

    data, _ := ioutil.ReadAll(resp.Body)

    var result VendorAuditResponse
    if err := json.Unmarshal(data, &result); err != nil {
        log.Println("解析机审响应失败:", err)
        return false, err
    }

    return result.Risk, nil
}

4. 敏感词检测入口

func CheckContent(ac *trie.ACTrie, text string, userID int) (bool, []string) {
    matches := ac.Match(text)
    if len(matches) > 0 {
        // 本地命中敏感词,直接拦截
        return true, matches
    }

    // 本地未命中 → 调用第三方机审
    risk, err := callVendorAudit(text, userID)
    if err != nil {
        log.Println("调用机审异常:", err)
        return false, nil
    }

    // 如果机审返回高风险 → 拦截
    if risk {
        return true, []string{"[机审命中]"}
    }

    // 否则允许通过
    return false, nil
}

我们这样设计思路

  • 为什么本地检测优先?

    • 内存中 Trie + AC 自动机 → 毫秒级响应
    • 机审 QPS 成本高且延迟大,本地检测可拦截绝大多数内容
  • 为什么机审兜底?

    • 有些谐音、变体、图文混排等复杂场景,本地 Trie 难以覆盖
    • 我们不放弃机审,而是“只用在必要场景”,降低调用量
  • 为什么热更新用 Redis 发布订阅?

    • 后台添加/删除敏感词 → 发布更新事件
    • Go 服务感知 → 重建 AC 引擎,秒级生效

第四步:引入机审回流机制,减少误判率

在上线基于 Trie + AC 自动机 的本地高性能检测引擎后,我们在未命中的情况下会调用第三方机审(例如数美、天网)兜底拦截。
但是很快,我们遇到了一个新的问题:机审的误判率偏高

4.1 为什么需要机审回流

一开始,我们和数美平台的同学沟通过,他们建议我们在数美后台调整模型阈值,并多喂数据让平台模型更适应我们的业务。但实践证明:

  1. 模型调优需要时间
    数美的后台虽然可以微调大模型,但这通常需要几周甚至几个月,短期内无法解决。
  2. 误判直接影响用户体验
    大量正常用户的评论、昵称、动态会被错误拦截,造成投诉率上升。
  3. 过度依赖机审,成本偏高
    即便我们用 Trie + AC 自动机拦了一部分,剩下的“边缘内容”仍然大量送到机审,每次都要消耗调用额度,且返回的结果未必可靠。

所以我们决定引入一层 机审回流机制

机审命中的内容不再直接信任,而是进入我们的本地回流队列,由运营/算法标注后再落地到敏感词库或白名单。

这样,我们既降低了机审误杀用户的风险,又能持续“喂养”我们自己的本地引擎,让检测效果越来越精准。

4.2 核心思路

整个机审回流机制的核心是 “引入人工二次确认”

  1. 用户发内容 → 本地 Trie + AC 检测;

  2. 如果命中敏感词 → 直接拦截,无需机审;

  3. 如果未命中 → 调用第三方机审;

  4. 根据机审返回的状态:

    • PASS → 暂时放行,但如果机审返回了疑似高风险候选词,写入候选表,供客服确认;
    • REVIEW → 机器认为可疑,直接写入候选表,由人工复核;
    • REJECT → 机器判定违规,直接拦截,但仍写入候选表等待人工确认;
  5. 后台运营审核候选表,确认结果后:

    • 如果确认违规 → 加入黑名单,Trie 热更新;
    • 如果确认误判 → 加入白名单,避免重复拦截。

4.3 第三方机审返回状态

以数美为例,常见返回状态有三种:

状态含义我们的处理
PASS (通过)内容安全,无违规暂时放行,但记录可疑词,供运营复核
REVIEW (可疑)机器检测到风险,需人工确认写入候选表,运营二次审核
REJECT (拒绝)明确违规,不允许放行直接拦截,同时写入候选表,等待人工确认

这种分级机制让我们在业务层面更加灵活,既不盲目信任机审,又不会因为误判直接影响用户。

4.4 新增候选敏感词表

我们新增了 api_sensitive_candidates 表,用来记录第三方机审命中的可疑词:

CREATE TABLE `api_sensitive_candidates` (
    `id` BIGINT UNSIGNED NOT NULL AUTO_INCREMENT,
    `keyword` VARCHAR(255) NOT NULL COMMENT '候选敏感词',
    `vendor` VARCHAR(64) DEFAULT NULL COMMENT '机审来源,例如数美、天网',
    `risk_level` TINYINT DEFAULT 1 COMMENT '1低风险 2中风险 3高风险',
    `status` ENUM('PENDING','CONFIRMED','REJECTED') DEFAULT 'PENDING' COMMENT '状态',
    `created_at` TIMESTAMP DEFAULT CURRENT_TIMESTAMP,
    PRIMARY KEY (`id`)
) ENGINE=InnoDB DEFAULT CHARSET=utf8mb4 COMMENT='机审候选敏感词';
  • PENDING → 默认状态,待运营人工审核
  • CONFIRMED → 确认违规,加入黑名单,Trie 热更新
  • REJECTED → 确认误判,加入白名单,避免误拦

4.5 处理流程示例

func auditContent(userID int64, content string) (bool, error) {
    // 1. 先走本地 Trie + AC 自动机
    if acEngine.Match(content) {
        return false, errors.New("命中本地敏感词,拦截")
    }

    // 2. 调用第三方机审
    resp, err := callShumeiAPI(content)
    if err != nil {
        log.Printf("[ERROR] 调用机审失败: %v", err)
        return true, nil // 容错策略:机审挂了就先放行
    }

    switch resp.RiskLevel {
    case "PASS":
        // 暂时放行,但写入候选表供人工复核
        saveCandidates(resp.HitWords, "数美", 1)
        return true, nil

    case "REVIEW":
        // 写入候选表,等待客服确认
        saveCandidates(resp.HitWords, "数美", 2)
        return false, errors.New("内容可疑,等待人工复核")

    case "REJECT":
        // 直接拦截,同时写入候选表
        saveCandidates(resp.HitWords, "数美", 3)
        return false, errors.New("内容违规,已拦截")

    default:
        return true, nil
    }
}

func saveCandidates(words []string, vendor string, risk int) {
    for _, word := range words {
        _, err := db.Exec(`
            INSERT INTO api_sensitive_candidates (keyword, vendor, risk_level)
            VALUES (?, ?, ?)
        `, word, vendor, risk)
        if err != nil {
            log.Printf("[WARN] 保存候选词失败: %v", err)
        }
    }
}

4.6 这样设计的机制优势

  • 减少误判 → 不盲目信任机审,用户体验更好
  • 词库自动进化 → 命中新词可回流,Trie 引擎实时热更新
  • 降低成本 → 随着词库完善,机审调用量显著下降
  • 可控性更强 → 运营、算法可以在后台快速干预

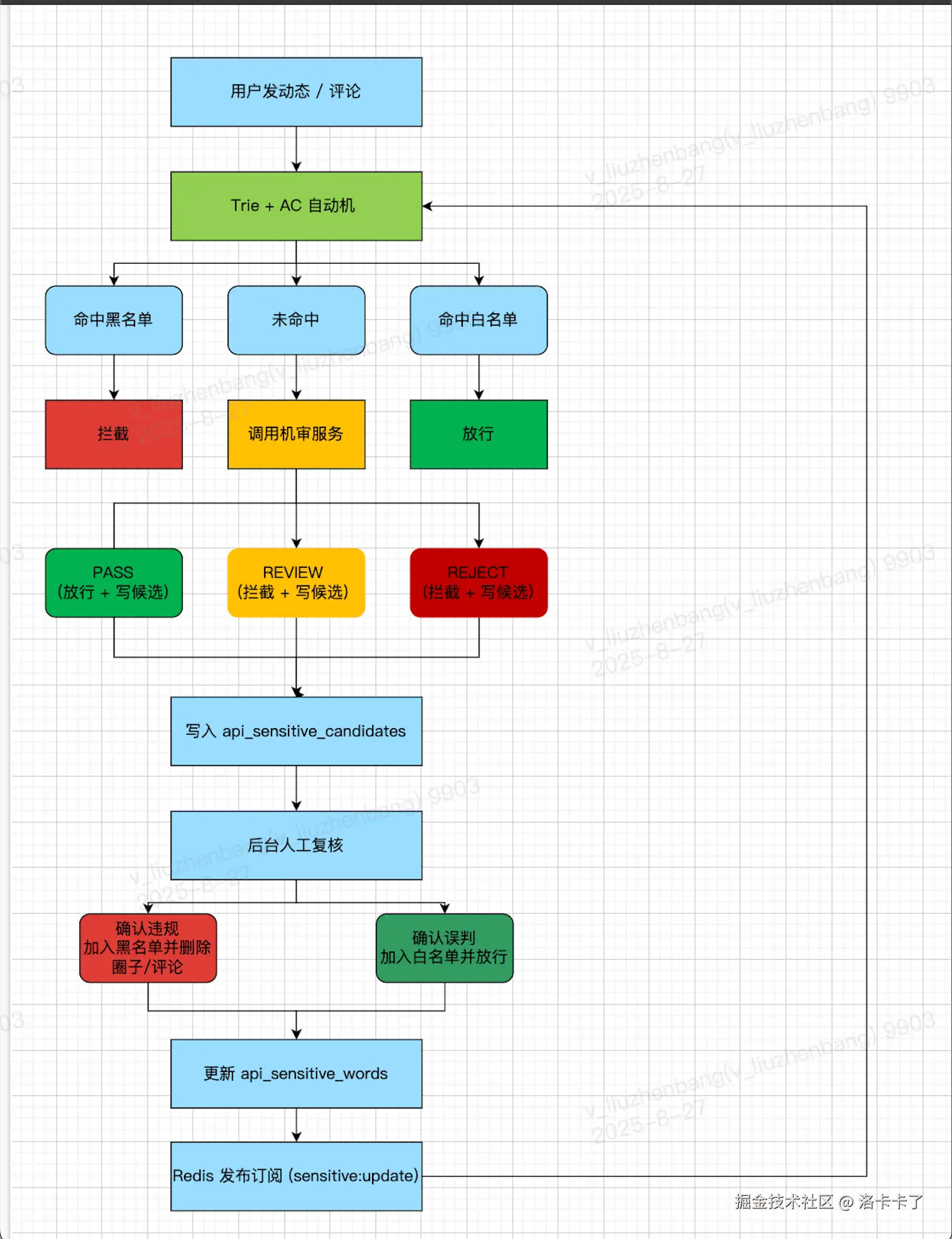
第五步:智能化词库演进,让系统越用越准

在引入 机审回流机制 之后,我们的敏感词检测体系已经形成了一个“人机协同”的闭环:

  • 本地 Trie + AC 自动机 → 毫秒级检测
  • 机审兜底 → 保证高风险内容不漏网
  • 机审回流 → 候选词进入二次审核,减少误判

但是,光靠人工去不断确认候选词,仍然有几个问题:

  1. 人工压力依然存在
    机审每天可能返回上千条候选词,如果全部依赖客服逐条确认,工作量依然巨大。
  2. 词库维护效率不高
    敏感词的热词更新非常快,比如某些热点事件、网络流行词,一旦被用户恶意利用,如果没有及时补充到词库,就会产生“窗口期”。
  3. 重复误判问题
    某些词一旦被误判,如果没有白名单兜底,可能会反复影响不同用户。

所以我们在第四步的基础上,进一步做了一个 智能化词库演进机制,让系统能“越用越准”。

5.1 核心思路

我们把候选词的流转分成三个阶段:

  1. 机审 → 候选词表
    第三方机审命中的内容不直接生效,而是进入 api_sensitive_candidates

  2. 二次确认 → 黑白名单

    • 人工确认违规 → 写入黑名单,进入 api_sensitive_words 表;
    • 人工确认误判 → 写入白名单,避免后续重复拦截。
  3. 自动学习 → 热更新引擎

    • 黑名单 / 白名单更新后 → Redis 发布 sensitive:update → Go 内存引擎秒级热更新;
    • 下次用户再发同类内容时,系统直接在本地完成判定,无需机审。

5.2 处理流程图

image.png

5.3 表设计优化

在第四步中,我们有两个关键表:

  1. 机审候选敏感词表(待审核池)

    CREATE TABLE `api_sensitive_candidates` (
        `id` BIGINT UNSIGNED NOT NULL AUTO_INCREMENT,
        `keyword` VARCHAR(255) NOT NULL,
        `vendor` VARCHAR(64) DEFAULT NULL COMMENT '机审来源',
        `risk_level` TINYINT DEFAULT 1 COMMENT '1低风险 2中风险 3高风险',
        `status` ENUM('PENDING','CONFIRMED','REJECTED') DEFAULT 'PENDING',
        `created_at` TIMESTAMP DEFAULT CURRENT_TIMESTAMP,
        PRIMARY KEY (`id`)
    ) ENGINE=InnoDB DEFAULT CHARSET=utf8mb4 COMMENT='机审候选敏感词';
    
  2. 敏感词主表(黑名单 / 白名单)

    CREATE TABLE `api_sensitive_words` (
        `id` BIGINT UNSIGNED NOT NULL AUTO_INCREMENT,
        `keyword` VARCHAR(255) NOT NULL,
        `type` ENUM('BLACK','WHITE','NORMAL') DEFAULT 'NORMAL' COMMENT '黑名单/白名单/普通',
        `category` enum('PORN','POLITICS','TERROR','AD','INSULT','OTHER') DEFAULT 'OTHER' COMMENT '分类',
        `source` enum('HUMAN','VENDOR','AUDIT') DEFAULT 'HUMAN' COMMENT '来源: 人工/机审/审核回流',
        `status` TINYINT(1) DEFAULT 1 COMMENT '1=启用 0=停用',
        `hit_count` bigint(20) DEFAULT '0' COMMENT '命中次数',
        `updated_at` TIMESTAMP DEFAULT CURRENT_TIMESTAMP ON UPDATE CURRENT_TIMESTAMP,
        PRIMARY KEY (`id`)
    ) ENGINE=InnoDB DEFAULT CHARSET=utf8mb4 COMMENT='敏感词表';
    

5.4 智能化优化点

在人工复核的基础上,我们还做了几层优化:

  1. 高频候选词自动标记
    如果某个词连续多次出现在 api_sensitive_candidates,即使还没人工确认,也可以先标记为“高优先级”,提醒运营重点关注。
  2. 白名单优先级
    如果某个词已被确认进入白名单,即使机审再次判定为违规,也会优先放行,避免反复误判。
  3. 规则兜底
    对于某些常见的变体(比如 Emoji、拼音替代),我们在检测层加了一层归一化处理,让“黄🌸毒”这种形式也能被映射到“黄赌毒”。

5.5 初步运行效果

经过这一层机制迭代,我们的系统表现明显改善:

  • 机审调用量下降 70%+
    因为更多的新词被回流到本地引擎,减少了依赖机审。
  • 误判率降低到 <1%
    白名单机制避免了大规模误拦,用户体验显著提升。
  • 客服压力减少 50%
    只有真正疑难的词才需要人工二次确认,重复问题被系统自动兜底。
  • 系统自我进化
    每次机审命中 → 候选池 → 人工确认 → 黑白名单 → 热更新 → 下次直接拦截 / 放行,形成闭环。

做到这一步,我们的敏感词检测体系从 纯人工 → 机审兜底 → 回流机制 → 智能演进,形成了一条完整的进化链路。
可以说,这时候的系统已经具备了简单的 自我学习、自我修复 的能力。


没命中的内容都丢机审?那成本不还是很高吗?

按照我们上面的流程,如果用户的内容在本地敏感词库和黑名单里都没命中,那下一步就会走机审服务去做二次校验。

但这时候可能就会有同学疑问了: “那我正常内容基本都不会被拦截,是不是就等于所有正常内容都要再过一遍机审?正常内容量那么大,本地黑名单和敏感词库不就成了摆设?这样成本不还是一样很高吗?”

其实不是的哈,我们不是“没命中词库就一股脑全发给机审”。

大部分内容,如果本地的敏感词库和黑名单都没命中,系统会默认它是“正常的”,直接放行,根本不会走机审。

那哪些内容会走机审呢?我们设了一套机制来识别 “可疑内容”。不是靠人工,而是靠程序根据几个维度来自动打分的,如下图:

image.png

上面的风险因子模型这里我大概解释下哈:

一、混淆/规避行为(+1 到 +2 分)

用户想发违规词,但又不想被系统拦,就开始搞各种变种:

  • 加空格:“黄 毒”
  • 加表情把词拆开:“黄🌸毒”
  • 拼音发音替代:“huangdu”
  • 字母和数字混用:“黄d毒”

这些写法本身可能不是黑名单词,但看上去就是故意绕规则的,所以会加分。

二、外链或导流线索(+2 分)

如果一条内容里出现了外部联系方式或引流信息,我们会直接加高风险分,因为这类内容通常和广告、灰产、甚至非法交易有关

常见表现有:

  • 带网址或短链链接,比如:“www.xxx.com”、“t.cn/xxxx”
  • 留微信、QQ、手机号:比如“加我VX:abc123” 或者 “QQ:123456”
  • 描述二维码或加群:比如“扫码进群”、“进群看资源”、“VX联系我”

还有一些更隐蔽的写法:

  • 比如“加我微⚪️信”,或者用 emoji 表示数字:“VX:1⃣️2⃣️3⃣️4⃣️5⃣️”
  • 把联系方式拆成一句一句发:“先加这个VX,一二三,四五六...”

这些内容虽然不一定包含敏感词,但一看就知道是“在绕规则”引导你加好友或者跳出平台
所以即使它没命中黑词,本地打分也会高,后续一定要再机审一遍,防止放漏。

三、和黑名单词很像(+1 到 +2 分)

哪怕没完全命中黑词,但“像”也得引起注意:

  • 少了一个字或改了拼音:“黄堵毒”、“huang du”
  • 同音字或相似字:“黄嘟毒”

我们会比对编辑距离、拼音等,如果太接近,也会加分。

四、场景权重(+1 到 +3 分)

同样一句话,出现在不同地方,影响也不一样:

  • 发在评论区,问题不算太大
  • 发在昵称、群名、私信里,就隐蔽多了
  • 特殊时段(比如深夜、活动期)也会加分

原因很简单:越隐蔽的地方,违规后果越严重,所以风险分就高一点。

五、账号和设备特征(+1 到 +2 分)

除了看内容,我们还会看是谁发的、怎么发的
现在搞违规的很多都是灰产,一人控制上百个账号轮流发,这种操作靠内容本身很难识别,但行为上一定不正常。

我们会重点加分这些情况:

  • 新注册账号:刚注册就发内容、发评论,系统默认风险更高。
  • 最近频繁被拦截:说明这个账号老想“钻空子”,系统会自动打上“风险标签”。
  • 同一个 IP 换着账号不停发:比如短时间发几十条、每条换个号,看着像在“刷屏”。
  • 异常加速:正常人怎么可能“2 秒发 5 条”?要么复制粘贴、要么脚本自动发。

这些行为我们统称为 “批量操作”,背后常见的是:

  • 灰产公司搞的“群控设备”,几十台手机连一台电脑操作;
  • 自动发广告、导流、刷粉、刷评论;
  • 甚至用来测试绕过我们的内容安全机制。

我们会根据这些行为给账号打“风险分”,如果高,就会配合内容一起决定要不要送去机审兜底。

六、批量或模板痕迹(+1 分)

如果内容和以前我们记录的垃圾信息很像,比如:

VX秒回,进群看福利,真实资源,永久有效

这种内容多半是“复制粘贴发模板”,会直接打上批量标签,加分。

我们是这样决定“走不走机审”的:

  • 分数低于 T1,系统直接放行,不送机审(绝大多数正常内容都在这)
  • 分数在 T1 到 T2 之间,送一遍机审兜底一下
  • 分数高于 T2,直接拦截或进人工复核

每个场景的 T1/T2 也可以独立配置,比如评论区放宽一点,私信就收紧;新账号要求更高。

另外我们也不会完全信任程序判断,
系统里还做了两道补充机制:

  • 人工随机抽查:比如每隔一段时间,运营同学会从正常放行的内容里,抽一批出来人工看看,确认有没有“漏网之鱼”。
  • 用户举报通道:一旦有用户点了“举报”,我们会触发人工审核,并把结果反推给模型,还会给积极举报的用户发奖励积分。

这样双保险兜底,既防止系统“看不到的盲区”,又让用户参与进来,越来越精准。

总的来说

结合我们前面讲的这些流程和规则,其实这套内容安全系统跑起来之后,有几个很直接的好处:

一是大部分正常内容,压根不会进入机审流程。本地检测机制本身就是为了拦住绝大多数无风险的内容,直接放行,减少不必要的审核开销。

二是风险打分的作用就是“筛可疑”,不是谁都送去机审,只有那些带明显特征、风险比较高的内容,才会进一步校验。这部分内容本身就值得多花一点成本,避免漏掉关键问题。

三是后续的机审结果也不是丢掉就完了,我们会做回流,把命中的典型样本或词语更新进本地词库或规则配置,系统用得越久、识别能力也就越强。

整体看下来,我们这套机制的重点就是:本地为主,机审兜底,规则可控。既能压住整体成本,又不牺牲检测效果,适合长期稳定跑在线上。

至于“风险打分”规则本身,是怎么来的?其实都是我们平时不断复盘“漏网之鱼”来的。一旦发现系统没拦住的违规内容,我们就会反过来分析为什么没识别出来,把这些特征总结出来,慢慢沉淀进风险配置里,系统就是这样一点点被打磨出来的。


一路走到这,我们的内容安全体系长这样

回头看这套敏感词检测,基本就是一路“打补丁 → 优化 → 再进化”的过程:

  • 一开始,全靠人工盯,效率低不说,用户体验还特别差;
  • 后来上了 Trie + AC 自动机,本地内存里就能解决大部分情况;
  • 再后来,为了防止遗漏,就接了机审兜底;
  • 但机审的误判实在多,于是加了回流机制,让客服二次确认,把结果再喂回系统。

整条链路其实就一句话:
“能自己搞定的就自己搞定,搞不定的交给机审,机审再回流回来让自己更聪明。”

我们这样做的好处

  • :用户发评论、朋友圈、聊天消息,检测全在内存里走,几乎是秒回。
  • 省钱:以前所有请求都丢机审,花钱像流水;现在绝大多数在本地解决,机审调用量直接砍掉一大半。
  • :有了回流机制,误判能拉白,新违规词能拉黑,检测效果越来越准。
  • 灵活:后台一加黑/加白,Redis 一推送,所有服务立刻热更新,不用重启。

那这套方案还能怎么玩

这套机制并不是只能用在评论和朋友圈。
用户昵称、群聊名字、私信聊天 都能走同样流程。
再往后拓展,图片可以先 OCR 把文字识别出来,视频可以先转语音文本,然后也能丢进检测引擎里。

甚至还能做 风险分级:比如评论可以稍微宽松点,私信要严格点。
或者 智能提示:某些候选词老是出现,就自动标记高优先级,提醒运营重点盯一下。

最后

说实话,如果单看业务需求,靠人工 + 机审也能凑合把内容审核跑起来。
但身为技术,我们需要考虑的不光是能不能用,还要考虑能不能撑得住规模、能不能压下成本
人工再加人就是烧钱,机审再开额度也是烧钱,最后账一算,公司运营成本根本顶不住。

所以我们才决定用技术来改造这一块:把能在本地搞定的尽量留在本地,把复杂的丢给机审兜底,再通过回流机制让系统自己进化。这样做下来,不光用户体验提升了,公司在成本上也真正省下了一大块。

回头看,这套内容安全体系已经不只是一个“审核工具”,而是一个能跟着业务规模一起成长的系统。它能抗住流量高峰,也能帮公司省钱,更重要的是,它让我切身感受到——用技术解决问题,能直接改变运营成本

更多架构实战、工程化经验和踩坑复盘,我会在公众号 「洛卡卡了」 持续更新。
如果内容对你有帮助,欢迎关注我,我们一起每天学一点,一起进步。