《妙用AiPy:3 分钟做表情包,躺着赚超香!!》

75 阅读2分钟

刚得知要当爸妈的你,是不是已经开始为给娃取名挠破头了?翻遍字典、查遍诗词,要么觉得太普通,要么担心寓意不好,还得考虑五行搭配,简直比上班还累😩 别慌!Aipy 生成的中国宝宝取名程序来帮忙啦, 输入姓氏、性别和出生日期,分分钟给你生成一堆好听又有内涵的名字,还带详细寓意解释,新手爸妈也能轻松搞定取名大事~

  1. 按出生日期算五行,补啥缺啥一目了然🌿
  2. 从古诗词里扒好名,自带文化底蕴📜
  3. 按父母期望挑寓意,每个名字都有故事💖
  4. 生成多个候选,不愁没得选🤩

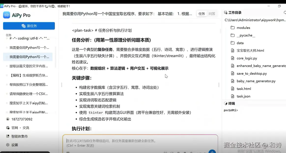
提示词:生成一个中国宝宝取名程序,要求如下
基本功能:
1.根据姓氏、性别、出生日期生成合适的名字
2.支持五行取名(根据出生日期推算五行缺失)
3.支持诗词取名(从古诗词中提取优美字词)
4.支持寓意取名(根据父母期望选择寓意好的字)
技术要求:
1.使用tkinter或streamlit做简单界面
2.名字数据可以内置在代码里,包含:
常用汉字及其五行属性
经典诗词名句
字的寓意解释
3.生成多个候选名字,每个名字显示寓意解释

执行中

结果展示

界面简单到长辈都会用,项按钮点一点就能选五行、诗词还是寓意取名,生成后直接在页面上显示所有候选名字,还能一键导出保存~Aipy 这取名程序,把爸妈们取名时的痛点全解决了:不用懂五行、不用背诗词、不用绞尽脑汁想寓意,输入信息就能坐等一堆好名字,关键还个个有内涵