【刷题日记】两数相加

41 阅读2分钟

1、 题目描述

😃给你两个 非空 的链表,表示两个非负的整数。它们每位数字都是按照 逆序 的方式存储的,并且每个节点只能存储 一位 数字。
请你将两个数相加,并以相同形式返回一个表示和的链表。

你可以假设除了数字 0 之外,这两个数都不会以 0 开头。

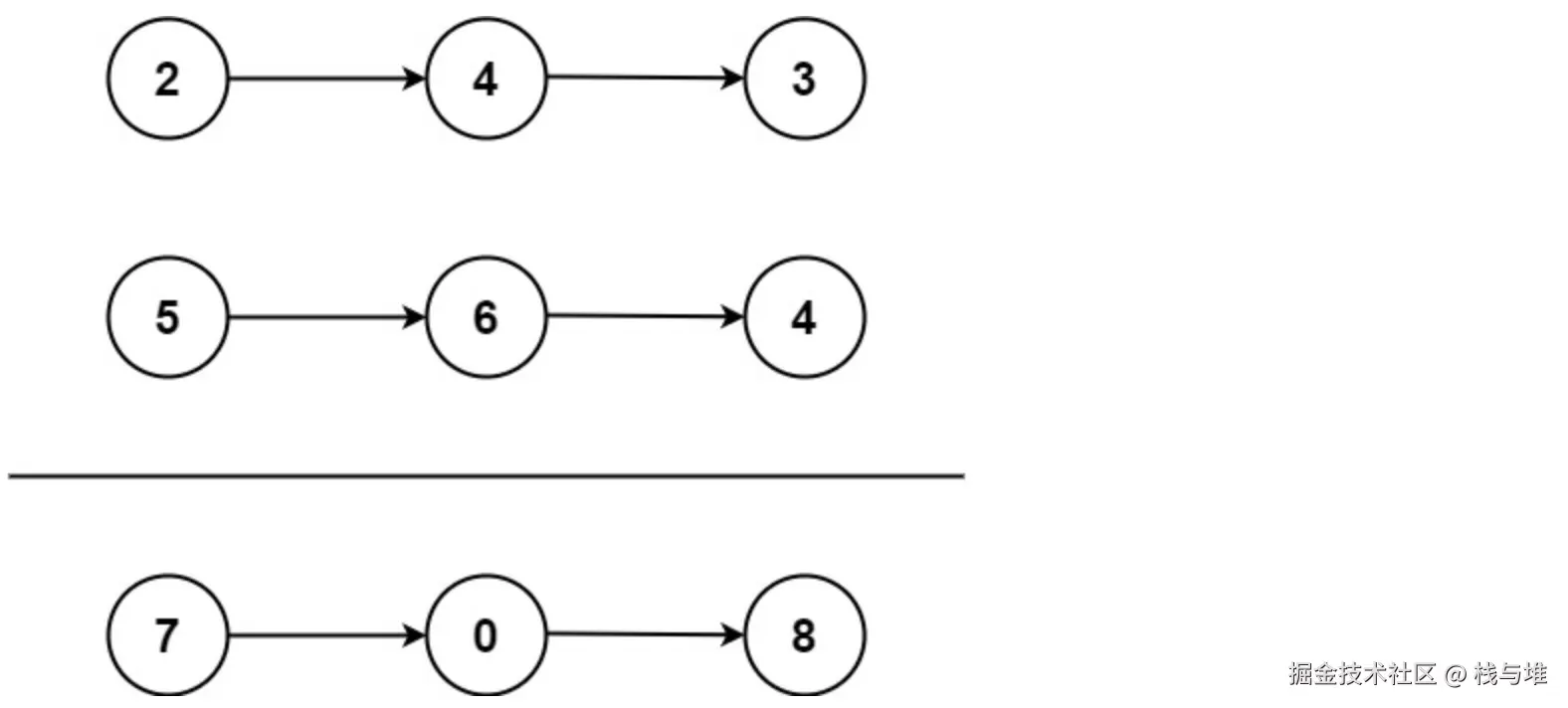
示例:

image.png 2、思路

思路历程

题目描述有点绕,可以直接看示例,示例很清晰。
同时遍历两个链表,将节点的值相加,赋值给新的链表。两数相加要注意进位

3、代码

/**
 * Definition for singly-linked list.
 * public class ListNode {
 *     int val;
 *     ListNode next;
 *     ListNode() {}
 *     ListNode(int val) { this.val = val; }
 *     ListNode(int val, ListNode next) { this.val = val; this.next = next; }
 * }
 */
class Solution {
    public ListNode addTwoNumbers(ListNode l1, ListNode l2) {
	    // 构建链表头 方便新链表赋值
        ListNode dummyHead = new ListNode(0);
        // 临时链表头指针
        ListNode tempPointer = dummyHead;
        // 存储进制值
        int carry = 0;
        while(l1 != null || l2 != null){
            int l1Val = l1 == null ? 0 : l1.val;
            int l2Val = l2 == null ? 0 : l2.val;

            int sum = l1Val + l2Val + carry;
            // 余数为链表节点值
            int nodeVal = sum % 10;
            // 进制值
            carry = sum / 10;
            // 添加新链表节点
            tempPointer.next = new ListNode(nodeVal);
        	// 移动临时链表指针
            tempPointer = tempPointer.next;
            // 移动遍历链表的指针
            if(l1 != null){
                l1 = l1.next;
            }
            if(l2 != null){
                l2 = l2.next;
            }
        }
        // 进制有剩余 加入链表节点
        if(carry != 0){
            tempPointer.next = new ListNode(carry);
        }
        // 返回头节点的后续节点
        return dummyHead.next;

    }
}

4、算法分析

复杂度分析

时间复杂度: 遍历了两个链表M、N,总时间复杂度为两个链表最长的那个 O(Max(M,N))。

空间复杂度: 根据每个节点和新建了一个链表,空间复杂度为最长的链表,空间复杂度为 O(Max(M,N))。

实际执行耗时与内存占用率

image.png 5、总结

这道题比较简单,思路也很清晰,主要注意代码实现的时候进制值不要忘记加了。此题中遍历两个节点的时候有个小技巧、将链表当作一样长,短的链表补0,这样就不需要在循环中特别处理没有值的情况了。

建议关注同名微信公众号 以便及时收到最新更新~