2-blender功能介绍

157 阅读1分钟

添加模型 shift + a 或者去点击添加 image.png 工具栏 image.png

  1. 可以按 t 打开或者关闭
  2. shfit + 鼠标右键(点位生成物体的位置-> 游标)
  3. 移动工具 g + (xyz) ->进行单轴向运动 单独按g可以随便移动
  4. 旋转工具 r + (xyz) ->进行单轴向旋转 双击r可以按中间自由旋转
  5. 缩放工具 不选轴就是整体缩放 s + (xyz) 单s整体缩放
  6. 选中物体 shift + d 复制物体
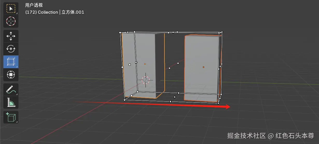
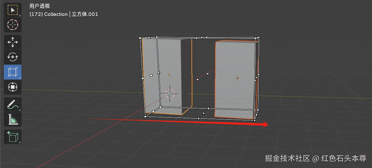
  • 如果需要拔高,底部不动需要如下(左键长按住) image.png

image.png

模型的编辑功能 -这里就可以改变物体的形状了

  1. 进入建模模块
  2. 按tab进入编辑模式

image.png

  • g 移动
  • r 线面可旋转