[Java并发编程]4.阻塞队列

182 阅读32分钟

ChatGPT Image 2026年1月5日 09_22_20.png

一、概念了解

1.1 生产者消费者概念

生产者-消费者是设计模式的一种。让生产者和消费者基于一个容器来解决强耦合问题。生产者消费者彼此之间不会直接通讯的,而是通过一个容器(队列)进行通讯。

所以生产者生产完数据后扔到容器中,不通用等待消费者来处理。消费者不需要去找生产者要数据,直接从容器中获取即可,而这种容器最常用的结构就是队列。

1.2 JUC阻塞队列的存取方法

常用的存取方法都是来自于 JUC 包下的 BlockingQueue

生产者存储方法:

add(E)     	// 添加数据到队列,如果队列满了,无法存储,抛出异常
offer(E)    // 添加数据到队列,如果队列满了,返回false
offer(E, timeout, unit)   // 添加数据到队列,如果队列满了,阻塞timeout时间,如果阻塞一段时间,依然没添加进入,返回false
put(E)      // 添加数据到队列,如果队列满了,挂起线程,等到队列中有位置,再扔数据进去,死等!

消费者取数据方法:

remove()    // 从队列中移除数据,如果队列为空,抛出异常
poll()      // 从队列中移除数据,如果队列为空,返回 null
poll(timeout, unit)   // 从队列中移除数据,如果队列为空,挂起线程 timeout 时间,等生产者扔数据,再获取
take()     // 从队列中移除数据,如果队列为空,线程挂起,一直等到生产者扔数据,再获取

二、ArrayBlockingQueue

2.1 基本使用

ArrayBlockingQueue 在初始化的时候,必须指定当前队列的长度。因为 ArrayBlockingQueue 是基于数组实现的队列结构,数组长度不可变,必须提前设置数组长度信息。

public static void main(String[] args) throws ExecutionException, InterruptedException, IOException {
    // 必须设置队列的长度
    ArrayBlockingQueue queue = new ArrayBlockingQueue(4);

    // 生产者扔数据
    queue.add("1");
    queue.offer("2");
    queue.offer("3",2,TimeUnit.SECONDS);
    queue.put("2");

    // 消费者取数据
    System.out.println(queue.remove());
    System.out.println(queue.poll());
    System.out.println(queue.poll(2,TimeUnit.SECONDS));
    System.out.println(queue.take());
}

2.2 生产者方法实现原理

2.2.1 ArrayBlockingQueue的常见属性

ArrayBlockingQueue 中的成员变量:

final ReentrantLock lock  // ReentrantLock
int count  // 当前数组中元素的个数
final Object[] items  // 数组本身
// 基于 putIndex 和 takeIndex 将数组结构实现为了队列结构
int putIndex // 存储数据时的下标
int takeIndex // 去数据时的下标
private final Condition notEmpty  // 消费者挂起线程和唤醒线程用到的 Condition(看成sync的wait和notify)
private final Conditon notFull  // 生产者挂起线程和唤醒线程用到的 Condition(看成sync的wait和notify)

2.2.2 add方法实现

add 方法本身就是调用了 offer 方法,如果 offer 方法返回 false,直接抛出异常。

public boolean add(E e) {
    if (offer(e))
        return true;
    else
        // 抛出的异常
        throw new IllegalStateException("Queue full");
}

2.2.3 offer方法实现

public boolean offer(E e) {
    // 要求存储的数据不允许为null,为null就抛出空指针
    checkNotNull(e);
    // 当前阻塞队列的lock锁
    final ReentrantLock lock = this.lock;
    // 为了保证线程安全,加锁
    lock.lock();
    try {
        // 如果队列中的元素已经存满了,
        if (count == items.length)
            // 返回false
            return false;
        else {
            // 队列没满,执行enqueue将元素添加到队列中
            enqueue(e);
            // 返回true
            return true;
        }
    } finally {
        // 操作完释放锁
        lock.unlock();
    }
}

private void enqueue(E x) {
    // 拿到数组的引用
    final Object[] items = this.items;
    // 将元素放到指定位置
    items[putIndex] = x;
    // 对inputIndex进行++操作,并且判断是否已经等于数组长度,需要归位
    if (++putIndex == items.length)
        // 将索引设置为0
        putIndex = 0;
    // 元素添加成功,进行++操作。
    count++;
    // 将一个Condition中阻塞的线程唤醒。
    notEmpty.signal();
}

2.2.4 offer(time, unit)方法

生产者在添加数据时,如果队列已经满了,阻塞一会。

  • 阻塞到消费者消费了消息,然后唤醒当前阻塞线程。
  • 阻塞到了 time 时间,再次判断是否可以添加,不能就直接返回。
// 如果线程在挂起的时候,如果对当前阻塞线程的中断标记位进行设置,此时会抛出异常直接结束
public boolean offer(E e, long timeout, TimeUnit unit) throws InterruptedException {
	// 非空检验
    checkNotNull(e);
    // 将时间单位转换为纳秒
    long nanos = unit.toNanos(timeout);
    // 加锁
    final ReentrantLock lock = this.lock;
    // 允许线程中断并排除异常的加锁方式
    lock.lockInterruptibly();
    try {
        // 为什么是while(虚假唤醒)
        // 如果元素个数和数组长度一致,队列慢了
        while (count == items.length) {
            // 判断等待的时间是否还充裕
            if (nanos <= 0)
                // 不充裕,直接添加失败
                return false;
            // 挂起等待,会同时释放锁资源(对标sync的wait方法)
            // awaitNanos会挂起线程,并且返回剩余的阻塞时间
            // 恢复执行时,需要重新获取锁资源
            nanos = notFull.awaitNanos(nanos);
        }
        // 说明队列有空间了,enqueue将数据扔到阻塞队列中
        enqueue(e);
        return true;
    } finally {
        // 释放锁资源
        lock.unlock();
    }
}

2.2.5 put方法

如果队列是满的,就一直挂起,直到被唤醒,或者被中断。

public void put(E e) throws InterruptedException {
    checkNotNull(e);
    final ReentrantLock lock = this.lock;
    lock.lockInterruptibly();
    try {
        while (count == items.length)
            // await方法一直阻塞,直到被唤醒或者中断标记位
            notFull.await();
        enqueue(e);
    } finally {
        lock.unlock();
    }
}

2.3 消费者方法实现原理

2.3.1 remove方法

// remove方法就是调用了poll
public E remove() {
    E x = poll();
    // 如果有数据,直接返回
    if (x != null)
        return x;
    // 没数据抛出异常
    else
        throw new NoSuchElementException();
}

2.3.2 poll方法

public E poll() {
    // 加锁操作
    final ReentrantLock lock = this.lock;
    lock.lock();
    try {
        // 如果没有数据,直接返回null,如果有数据,执行dequeue,取出数据并返回
        return (count == 0) ? null : dequeue();
    } finally {
        lock.unlock();
    }
}

// 出队操作
private E dequeue() {
    // 将成员变量引用到局部变量
    final Object[] items = this.items;
    // 直接获取指定索引位置的数据
    E x = (E) items[takeIndex];
    // 将数组上指定索引位置设置为null
    items[takeIndex] = null;
    // 设置下次取数据时的索引位置
    if (++takeIndex == items.length)
        takeIndex = 0;
    // 对count进行--操作
    count--;
    // 迭代器内容,先跳过
    if (itrs != null)
        itrs.elementDequeued();
    // signal方法,会唤醒当前Condition中排队的一个Node。
    // signalAll方法,会将Condition中所有的Node,全都唤醒
    notFull.signal();
    // 返回数据。
    return x;
}

2.3.3 poll(time, unit)方法

public E poll(long timeout, TimeUnit unit) throws InterruptedException {
    // 转换时间单位
    long nanos = unit.toNanos(timeout);
    // 竞争锁
    final ReentrantLock lock = this.lock;
    lock.lockInterruptibly();
    try {
        // 如果没有数据
        while (count == 0) {
            if (nanos <= 0)
                // 没数据,也无法阻塞了,返回null
                return null;
            // 没数据,挂起消费者线程
            nanos = notEmpty.awaitNanos(nanos);
        }
        // 取数据
        return dequeue();
    } finally {
        lock.unlock();
    }
}

2.3.4 take方法

public E take() throws InterruptedException {
    final ReentrantLock lock = this.lock;
    lock.lockInterruptibly();
    try {
        // 防止虚假唤醒
        while (count == 0)
            notEmpty.await();
        return dequeue();
    } finally {
        lock.unlock();
    }
}

2.3.5 虚假唤醒

阻塞队列中,如果需要线程挂起操作,判断有无数据的位置采用的是 while 循环,为什么不能换成 if 呢?肯定是不能换成 if 逻辑判断。线程 A、线程 B、线程 C、线程 D。 其中 ABC 是生产者,C 属于消费者。

假如线程的队列是满的:

// D 拿到锁资源,还没有走 while 判断
while (count == items.length)
    // A醒了
    // B挂起
    notFull.await();
enqueue(e);

C 此时消费一条数据,执行 notFull.signal() 唤醒一个线程。A 线程被唤醒,D 走判断,发现有空余位置,可以添加数据到队列,线程 D 添加数据,走 enqueue

如果判断是 if,A 在 D 释放锁资源后,拿到锁资源,直接走 enqueue 方法。此时线程 A 和 D 会同时读取 putIndex 属性,同时操作同一个变量,这样会造成数据安全问题。

三、LinkedBlockingQueue

3.1 LinkedBlockingQueue的底层实现

LinkedBlockingQueue 是基于链表实现的,Node 是基本的存储单位:

// Node对象就是存储数据的单位
static class Node<E> {
    // 存储的数据
    E item;
	// 指向下一个数据的指针
    Node<E> next;
	// 有参构造
    Node(E x) { item = x; }
}

LinkedBlockingQueue 的有参构造方法:

// 可以手动指定 LinkedBlockingQueue 的长度,如果没有指定,默认为 Integer.MAX_VALUE
public LinkedBlockingQueue(int capacity) {
    if (capacity <= 0) throw new IllegalArgumentException();
    this.capacity = capacity;
    // 在初始化时,构建一个item为null的节点,作为head和last
	 // 这种node可以成为哨兵Node,
    // 如果没有哨兵节点,那么在获取数据时,需要判断head是否为null,才能找next
    // 如果没有哨兵节点,那么在添加数据时,需要判断last是否为null,才能找next
    last = head = new Node<E>(null);
}

LinkedBlockingQueue 的其他属性:

// 因为是链表,没有想数组的 length 属性,基于 AtomicInteger 来记录长度
private final AtomicInteger count = new AtomicInteger();
// 链表的头,用来取元素
transient Node<E> head;
// 链表的尾,用来存元素
private transient Node<E> last;
// 消费者的锁
private final ReentrantLock takeLock = new ReentrantLock();
// 消费者的挂起操作,以及唤醒用的condition
private final Condition notEmpty = takeLock.newCondition();
// 生产者的锁
private final ReentrantLock putLock = new ReentrantLock();
// 生产者的挂起操作,以及唤醒用的condition
private final Condition notFull = putLock.newCondition();

3.2 生产者方法实现原理

3.2.1 add

public boolean add(E e) {
    if (offer(e))
        return true;
    else
        throw new IllegalStateException("Queue full");
}

3.2.2 offer

public boolean offer(E e) {
    // 非空校验
    if (e == null) throw new NullPointerException();
    // 拿到存储数据条数的count
    final AtomicInteger count = this.count;
    // 查看当前数据条数,是否等于队列限制长度,达到了这个长度,直接返回false
    if (count.get() == capacity)
        return false;
    // 声明c,作为标记存在
    int c = -1;
    // 将存储的数据封装为Node对象
    Node<E> node = new Node<E>(e);
    // 获取生产者的锁。
    final ReentrantLock putLock = this.putLock;
    // 竞争锁资源
    putLock.lock();
    try {
        // 再次做一个判断,查看是否还有空间
        if (count.get() < capacity) {
            // enqueue,扔数据
            enqueue(node);
            // 将数据个数 + 1
            c = count.getAndIncrement();
            // 拿到 count 的值小于长度限制
            // 有生产者在基于 await 挂起,这里添加完数据后,发现还有空间可以存储数据,
            // 唤醒前面可能已经挂起的生产者
            // 因为这里生产者和消费者不是互斥的,写操作进行的同时,可能也有消费者在消费数据。
            if (c + 1 < capacity)
                // 唤醒生产者
                notFull.signal();
        }
    } finally {
        // 释放锁资源
        putLock.unlock();
    }
    // 如果 c == 0,代表添加数据之前,队列元素个数是 0 个。
    // 如果有消费者在队列没有数据的时候,来消费,此时消费者一定会挂起线程
    if (c == 0)
        // 唤醒消费者
        signalNotEmpty();
    // 添加成功返回true,失败返回-1
    return c >= 0;
}

private void enqueue(Node<E> node) {
    // 将当前 Node 设置为 last 的 next,并且再将当前 Node 作为 last
    last = last.next = node;
}

private void signalNotEmpty() {
    // 获取读锁
    final ReentrantLock takeLock = this.takeLock;
    takeLock.lock();
    try {
        // 唤醒
        notEmpty.signal();
    } finally {
        takeLock.unlock();
    }
}
// sync -> wait / notify

3.2.3 offer(time, unit)

public boolean offer(E e, long timeout, TimeUnit unit) throws InterruptedException {
	 // 非空检验
    if (e == null) throw new NullPointerException();
    // 将时间转换为纳秒
    long nanos = unit.toNanos(timeout);
    // 标记
    int c = -1;
    // 写锁,数据条数
    final ReentrantLock putLock = this.putLock;
    final AtomicInteger count = this.count;
    // 允许中断的加锁方式
    putLock.lockInterruptibly();
    try {
        // 如果元素个数和限制个数一致,直接准备挂起
        while (count.get() == capacity) {
            // 挂起的时间是不是已经没了
            if (nanos <= 0)
                // 添加失败,返回false
                return false;
            // 挂起线程
            nanos = notFull.awaitNanos(nanos);
        }
        // 有空余位置,enqueue添加数据
        enqueue(new Node<E>(e));
        // 元素个数 + 1
        c = count.getAndIncrement();
        // 当前添加完数据,还有位置可以添加数据,唤醒可能阻塞的生产者
        if (c + 1 < capacity)
            notFull.signal();
    } finally {
        // 释放锁
        putLock.unlock();
    }
    // 如果之前元素个数是0,唤醒可能等待的消费者
    if (c == 0)
        signalNotEmpty();
    return true;
}

3.2.4 put

public void put(E e) throws InterruptedException {
    if (e == null) throw new NullPointerException();
    int c = -1;
    Node<E> node = new Node<E>(e);
    final ReentrantLock putLock = this.putLock;
    final AtomicInteger count = this.count;
    putLock.lockInterruptibly();
    try {
        while (count.get() == capacity) {
            // 一直挂起线程,等待被唤醒
            notFull.await();
        }
        enqueue(node);
        c = count.getAndIncrement();
        if (c + 1 < capacity)
            notFull.signal();
    } finally {
        putLock.unlock();
    }
    if (c == 0)
        signalNotEmpty();
}

3.3 消费者方法实现原理

3.3.1 remove

public E remove() {
    E x = poll();
    if (x != null)
        return x;
    else
        throw new NoSuchElementException();
}

3.3.2 poll

public E poll() {
    // 拿到队列数据个数的计数器
    final AtomicInteger count = this.count;
    // 当前队列中数据是否0
    if (count.get() == 0)
        // 说明队列没数据,直接返回null即可
        return null;
    // 声明返回结果
    E x = null;
    // 标记
    int c = -1;
    // 获取消费者的takeLock
    final ReentrantLock takeLock = this.takeLock;
    // 加锁
    takeLock.lock();
    try {
        // 基于DCL,确保当前队列中依然有元素
        if (count.get() > 0) {
            // 从队列中移除数据
            x = dequeue();
            // 将之前的元素个数获取,并--
            c = count.getAndDecrement();
            if (c > 1)
                // 如果依然有数据,继续唤醒await的消费者。
                notEmpty.signal();
        }
    } finally {
        // 释放锁资源
        takeLock.unlock();
    }
    // 如果之前的元素个数为当前队列的限制长度,
    // 现在消费者消费了一个数据,多了一个空位可以添加
    if (c == capacity)
        // 唤醒阻塞的生产者
        signalNotFull();
    return x;
}

private E dequeue() {
    // 拿到队列的head位置数据
    Node<E> h = head;
    // 拿到了head的next,因为这个是哨兵Node,需要拿到的head.next的数据
    Node<E> first = h.next;
    // 将之前的哨兵Node.next置位null。help GC。
    h.next = h; 
    // 将first置位新的head
    head = first;
    // 拿到返回结果first节点的item数据,也就是之前head.next.item
    E x = first.item;
    // 将first数据置位null,作为新的head
    first.item = null;
    // 返回数据
    return x;
}

private void signalNotFull() {
    final ReentrantLock putLock = this.putLock;
    putLock.lock();
    try {
        // 唤醒生产者。
        notFull.signal();
    } finally {
        putLock.unlock();
    }
}

3.3.3 poll(time, unit)

public E poll(long timeout, TimeUnit unit) throws InterruptedException {
    // 返回结果
    E x = null;
    // 标识
    int c = -1;
    // 将挂起实现设置为纳秒级别
    long nanos = unit.toNanos(timeout);
    // 拿到计数器
    final AtomicInteger count = this.count;
    // take锁加锁
    final ReentrantLock takeLock = this.takeLock;
    takeLock.lockInterruptibly();
    try {
        // 如果没数据,进到while
        while (count.get() == 0) {
            if (nanos <= 0)
                return null;
            // 挂起当前线程
            nanos = notEmpty.awaitNanos(nanos);
        }
        // 剩下内容,和之前一样。
        x = dequeue();
        c = count.getAndDecrement();
        if (c > 1)
            notEmpty.signal();
    } finally {
        takeLock.unlock();
    }
    if (c == capacity)
        signalNotFull();
    return x;
} 

3.3.4 take

public E take() throws InterruptedException {
    E x;
    int c = -1;
    final AtomicInteger count = this.count;
    final ReentrantLock takeLock = this.takeLock;
    takeLock.lockInterruptibly();
    try {
        // 相比poll(time,unit)方法,这里的出口只有一个,就是中断标记位,抛出异常,否则一直等待
        while (count.get() == 0) {
            notEmpty.await();
        }
        x = dequeue();
        c = count.getAndDecrement();
        if (c > 1)
            notEmpty.signal();
    } finally {
        takeLock.unlock();
    }
    if (c == capacity)
        signalNotFull();
    return x;
}

四、PriorityBlockingQueue

4.1 PriorityBlockingQueue介绍

首先 PriorityBlockingQueue 是一个优先级队列,他不满足先进先出的概念。它会将查询的数据进行排序,排序的方式就是基于插入数据值的本身。

如果是自定义对象必须要实现 Comparable 接口才可以添加到优先级队列

它的排序的方式是基于二叉堆实现的,底层是采用数据结构实现的二叉堆。

import java.util.Queue;
import java.util.concurrent.PriorityBlockingQueue;

public class Main {

    public static void main(String[] args) {
        Queue<Integer> queue = new PriorityBlockingQueue<>();
        queue.add(641);
        queue.add(123);
        queue.add(888);
        queue.add(99);
        queue.add(101);
        System.out.println(queue.poll());
        System.out.println(queue.poll());
        System.out.println(queue.poll());
        System.out.println(queue.poll());
        System.out.println(queue.poll());
    }
}

Output:

99
101
123
641
888

4.2 二叉堆结构介绍

优先级队列 PriorityBlockingQueue 基于二叉堆实现的。

private transient Object[] queue;

PriorityBlockingQueue 是基于数组实现的二叉堆。

二叉堆是什么?

  • 二叉堆就是一个完整的二叉树。
  • 任意一个节点大于父节点或者小于父节点
  • 基于同步的方式,可以定义出小顶堆和大顶堆

小顶堆以及小顶堆基于数据实现的方式。

image.png

4.3 核心属性

// 数组的初始长度
private static final int DEFAULT_INITIAL_CAPACITY = 11;

// 数组的最大长度
// -8的目的是为了适配各个版本的虚拟机
// 默认当前使用的hotspot虚拟机最大支持Integer.MAX_VALUE - 2,但是其他版本的虚拟机不一定。
private static final int MAX_ARRAY_SIZE = Integer.MAX_VALUE - 8;

// 存储数据的数组,也是基于这个数组实现的二叉堆。
private transient Object[] queue;

// size记录当前阻塞队列中元素的个数
private transient int size;

// 要求使用的对象要实现Comparable比较器。基于comparator做对象之间的比较
private transient Comparator<? super E> comparator;

// 实现阻塞队列的lock锁
private final ReentrantLock lock;

// 挂起线程操作。
private final Condition notEmpty;

// 因为PriorityBlockingQueue的底层是基于二叉堆的,而二叉堆又是基于数组实现的,数组长度是固定的,如果需要扩容,需要构建一个新数组。PriorityBlockingQueue在做扩容操作时,不会lock住的,释放lock锁,基于allocationSpinLock属性做标记,来避免出现并发扩容的问题。
private transient volatile int allocationSpinLock;

// 阻塞队列中用到的原理,其实就是普通的优先级队列。
private PriorityQueue<E> q;

4.4 写入操作

4.4.1 offer基本流程

public boolean offer(E e) {
    // 非空判断。
    if (e == null)
        throw new NullPointerException();
    // 拿到锁,直接上锁
    final ReentrantLock lock = this.lock;
    lock.lock();
    // n:size,元素的个数
    // cap:当前数组的长度
    // array:就是存储数据的数组
    int n, cap;
    Object[] array;
    while ((n = size) >= (cap = (array = queue).length))
        // 如果元素个数大于等于数组的长度,需要尝试扩容。
        tryGrow(array, cap);
    try {
        // 拿到了比较器
        Comparator<? super E> cmp = comparator;
        // 比较数据大小,存储数据,是否需要做上移操作,保证平衡的
        if (cmp == null)
            siftUpComparable(n, e, array);
        else
            siftUpUsingComparator(n, e, array, cmp);
        // 元素个数 + 1
        size = n + 1;
        // 如果有挂起的线程,需要去唤醒挂起的消费者。
        notEmpty.signal();
    } finally {
        // 释放锁
        lock.unlock();
    }
    // 返回true
    return true;
}

4.4.2 offer扩容操作

在添加数据之前,会采用 while 循环的方式,来判断当前元素个数是否大于等于数组长度。如果满足,需要执行 tryGrow 方法,对数组进行扩容。

如果两个线程同时执行 tryGrow,只会有一个线程在扩容,另一个线程可能多次走 while 循环,多次走 tryGrow 方法,但是依然需要等待前面的线程扩容完毕。

private void tryGrow(Object[] array, int oldCap) {
    // 释放锁资源。
    lock.unlock(); 
    // 声明新数组。
    Object[] newArray = null;
    // 如果allocationSpinLock属性值为0,说明当前没有线程正在扩容的。
    if (allocationSpinLock == 0 &&
        // 基于CAS的方式,将allocationSpinLock从0修改为1,代表当前线程可以开始扩容
        UNSAFE.compareAndSwapInt(this, allocationSpinLockOffset,0, 1)) {
        try {
            // 计算新数组长度
            int newCap = oldCap + ((oldCap < 64) ?
                                   // 如果数组长度比较小,这里加快扩容长度速度。
                                   (oldCap + 2) : 
                                   // 如果长度大于等于64了,每次扩容到1.5倍即可。
                                   (oldCap >> 1));
            // 如果新数组长度大于MAX_ARRAY_SIZE,需要做点事了。
            if (newCap - MAX_ARRAY_SIZE > 0) {   
                // 声明minCap,长度为老数组 + 1
                int minCap = oldCap + 1;
                // 老数组+1变为负数,或者老数组长度已经大于MAX_ARRAY_SIZE了,无法扩容了。
                if (minCap < 0 || minCap > MAX_ARRAY_SIZE)
                    // 告辞,凉凉~~~~
                    throw new OutOfMemoryError();
                // 如果没有超过限制,直接设置为最大长度即可
                newCap = MAX_ARRAY_SIZE;
            }
            // 新数组长度,得大于老数组长度,
            // 第二个判断确保没有并发扩容的出现。
            if (newCap > oldCap && queue == array)
                // 构建出新数组
                newArray = new Object[newCap];
        } finally {
            // 新数组有了,标记位归0~~
            allocationSpinLock = 0;
        }
    }
    // 如果到了这,newArray依然为null,说明这个线程没有进到if方法中,去构建新数组
    if (newArray == null) 
        // 稍微等一手。
        Thread.yield();
    // 拿锁资源,
    lock.lock();
    // 拿到锁资源后,确认是构建了新数组的线程,这里就需要将新数组复制给queue,并且导入数据
    if (newArray != null && queue == array) {
        // 将新数组赋值给queue
        queue = newArray;
        // 将老数组的数据全部导入到新数组中。
        System.arraycopy(array, 0, newArray, 0, oldCap);
    }
}

4.4.3 offer添加数据

// k:当前元素的个数(其实就是要放的索引位置)
// x:需要添加的数据
// array:数组。。
private static <T> void siftUpComparable(int k, T x, Object[] array) {
    // 将插入的元素直接强转为Comparable(com.mashibing.User cannot be cast to java.lang.Comparable)
    // 这行强转,会导致添加没有实现Comparable的元素,直接报错。
    Comparable<? super T> key = (Comparable<? super T>) x;
    // k大于0,走while逻辑。(原来有数据)
    while (k > 0) {
        // 获取父节点的索引位置。
        int parent = (k - 1) >>> 1;
        // 拿到父节点的元素。
        Object e = array[parent];
        // 用子节点compareTo父节点,如果 >= 0,说明当前son节点比parent要大。
        if (key.compareTo((T) e) >= 0)
            // 直接break,完事,
            break;
        // 将son节点的位置设置上之前的parent节点
        array[k] = e;
        // 重新设置x节点需要放置的位置。
        k = parent;
    }
    // k == 0,当前元素是第一个元素,直接插入进去。
    array[k] = key;
}

4.5 读取操作

读取操作是存储现在挂起的情况的,因为如果数组中元素个数为 0,当前线程如果执行了 take 方法,必然需要挂起。

其次获取数据,因为是优先级队列,所以需要从二叉堆栈顶拿数据,直接拿索引为 0 的数据即可,但是拿完之后,需要保持二叉堆结构,所以会有下移操作。

4.5.1 poll、take

poll:

public E poll() {
    final ReentrantLock lock = this.lock;
    // 加锁
    lock.lock();
    try {
        // 拿到返回数据,没拿到,返回null
        return dequeue();
    } finally {
        lock.unlock();
    }
}

poll(time, unit):

public E poll(long timeout, TimeUnit unit) throws InterruptedException {
    // 将挂起的时间转换为纳秒
    long nanos = unit.toNanos(timeout);
    final ReentrantLock lock = this.lock;
    // 允许线程中断抛异常的加锁
    lock.lockInterruptibly();
    // 声明结果
    E result;
    try {
        // dequeue是去拿数据的,可能会出现拿到的数据为null,如果为null,同时挂起时间还有剩余,这边就直接通过notEmpty挂起线程
        while ( (result = dequeue()) == null && nanos > 0)
            nanos = notEmpty.awaitNanos(nanos);
    } finally {
        lock.unlock();
    }
    // 有数据正常返回,没数据,告辞~
    return result;
}

take:

public E take() throws InterruptedException {
    final ReentrantLock lock = this.lock;
    lock.lockInterruptibly();
    E result;
    try {
        while ((result = dequeue()) == null)
            // 无线等,要么有数据,要么中断线程
            notEmpty.await();
    } finally {
        lock.unlock();
    }
    return result;
}

4.5.2 dequeue

获取数据主要就是从数组中拿到 0 索引位置数据,然后保持二叉堆结构:

private E dequeue() {
    // 将元素个数-1,拿到了索引位置。
    int n = size - 1;
    // 判断是不是木有数据了,没数据直接返回null即可
    if (n < 0)
        return null;
    // 说明有数据
    else {
        // 拿到数组,array
        Object[] array = queue;
        // 拿到0索引位置的数据
        E result = (E) array[0];
        // 拿到最后一个数据
        E x = (E) array[n];
        // 将最后一个位置置位null
        array[n] = null;
        Comparator<? super E> cmp = comparator;
        if (cmp == null)
            siftDownComparable(0, x, array, n);
        else
            siftDownUsingComparator(0, x, array, n, cmp);
        // 元素个数-1,赋值size
        size = n;
        // 返回result
        return result;
    }
}

4.5.3 平衡操作

一定要以局部的方式去查看树结构的变化,他是从跟节点往下找较小的一个子节点,将较小的子节点挪动到父节点位置,再将循环往下走,如果一来,整个二叉堆的结构就可以保证了。

// k:默认进来是0
// x:代表二叉堆的最后一个数据
// array:数组
// n:最后一个索引
private static <T> void siftDownComparable(int k, T x, Object[] array,int n) {
    // 健壮性校验,取完第一个数据,已经没数据了,那就不需要做平衡操作
    if (n > 0) {
        // 拿到最后一个数据的比较器
        Comparable<? super T> key = (Comparable<? super T>)x;
        // 因为二叉堆是一个二叉满树,所以在保证二叉堆结构时,只需要做一半就可以
        int half = n >>> 1; 
        // 做了超过一半,就不需要再往下找了。
        while (k < half) {
            // 找左子节点索引,一个公式,可以找到当前节点的左子节点
            int child = (k << 1) + 1; 
            // 拿到左子节点的数据
            Object c = array[child];
            // 拿到右子节点索引
            int right = child + 1;
            // 确认有右子节点
            // 判断左节点是否大于右节点
            if (right < n && c.compareTo(array[right]) > 0)
                // 如果左大于右,那么c就执行右
                c = array[child = right];
            // 比较最后一个节点是否小于当前的较小的子节点
            if (key.compareTo((T) c) <= 0)
                break;
            // 将左右子节点较小的放到之前的父节点位置
            array[k] = c;
            // k重置到之前的子节点位置
            k = child;
        }
        // 上面while循环搞定后,可以确认整个二叉堆中,数据已经移动ok了,只差当前k的位置数据是null
        // 将最后一个索引的数据放到k的位置
        array[k] = key;
    }
}

五、DelayQueue

5.1 概述

DelayQueue 就是一个延迟队列,生产者写入一个消息,这个消息还有直接被消费的延迟时间。需要让消息具有延迟的特性。

DelayQueue 也是基于二叉堆结构实现的,甚至本身就是基于 PriorityQueue 实现的功能。二叉堆结构每次获取的是栈顶的数据,需要让 DelayQueue 中的数据,在比较时跟根据延迟时间做比较,剩余时间最短的要放在栈顶。

查看 DelayQueue 类信息:

public class DelayQueue<E extends Delayed> extends AbstractQueue<E> implements BlockingQueue<E> {
    // 发现DelayQueue中的元素,需要继承Delayed接口。
}
// ==========================================
// 接口继承了Comparable,这样就具备了比较的能力。
public interface Delayed extends Comparable<Delayed> {
    // 抽象方法,就是咱们需要设置的延迟时间
    long getDelay(TimeUnit unit);
  
    // Comparable接口提供的:public int compareTo(T o);
}

基于上述特点,声明一个可以写入 DelayQueue 的元素类:

public class Task implements Delayed {

    /** 任务的名称 */
    private String name;

    /** 什么时间点执行 */
    private Long time;

    /**
     *
     * @param name
     * @param delay  单位毫秒。
     */
    public Task(String name, Long delay) {
        // 任务名称
        this.name = name;
        this.time = System.currentTimeMillis() + delay;
    }

    /**
     * 设置任务什么时候可以出延迟队列
     * @param unit
     * @return
     */
    @Override
    public long getDelay(TimeUnit unit) {
		// 单位是毫秒,视频里写错了,写成了纳秒,
        return unit.convert(time - System.currentTimeMillis(),TimeUnit.MILLISECONDS);
    }

    /**
     * 两个任务在插入到延迟队列时的比较方式
     * @param o
     * @return
     */
    @Override
    public int compareTo(Delayed o) {
        return (int) (this.time - ((Task)o).getTime());
    }
}

在使用时,查看到 DelayQueue 底层用了 PriorityQueue,在一定程度上,DelayQueue 也是无界队列。

示例代码:

public static void main(String[] args) throws InterruptedException {
    // 声明元素
    Task task1 = new Task("A", 1000L);
    Task task2 = new Task("B", 5000L);
    Task task3 = new Task("C", 3000L);
    Task task4 = new Task("D", 2000L);
    // 声明阻塞队列
    DelayQueue<Task> queue = new DelayQueue<>();
    // 将元素添加到延迟队列中
    queue.put(task1);
    queue.put(task2);
    queue.put(task3);
    queue.put(task4);
    // 获取元素
    System.out.println(queue.take());
    System.out.println(queue.take());
    System.out.println(queue.take());
    System.out.println(queue.take());
    // A,D,C,B
}

5.2 核心属性

可以查看到 DelayQueue 就四个核心属性:

// 因为 DelayQueue 依然属于阻塞队列,需要保证线程安全。看到只有一把锁,
// 生产者和消费者使用的是一个lock
private final transient ReentrantLock lock = new ReentrantLock();

// 因为DelayQueue还是基于二叉堆结构实现的,没有必要重新搞一个二叉堆,直接使用的PriorityQueue
private final PriorityQueue<E> q = new PriorityQueue<E>();

// leader一般会存储等待栈顶数据的消费者,在整体写入和消费的过程中,会设置的leader的一些判断。
private Thread leader = null;

// 生产者在插入数据时,不会阻塞的。当前的Condition就是给消费者用的
// 比如消费者在获取数据时,发现栈顶的数据还又没到延迟时间。
// 这个时候,咱们就需要将消费者线程挂起,阻塞一会,阻塞到元素到了延迟时间,或者是,生产者插入的元素到了栈顶,此时生产者会唤醒消费者。
private final Condition available = lock.newCondition();

5.3 写入流程

DelayQueue 是无界的,数组可以动态的扩容,不需要关注生产者的阻塞问题,他就没有阻塞问题。这里只需要查看 offer 方法即可。

public boolean offer(E e) {
    // 直接获取lock,加锁。
    final ReentrantLock lock = this.lock;
    lock.lock();
    try {
        // 直接调用PriorityQueue的插入方法,这里会根据之前重写Delayed接口中的compareTo方法做排序,然后调整上移和下移操作。
        q.offer(e);
        // 调用优先级队列的peek方法,拿到堆顶的数据
        // 拿到堆顶数据后,判断是否是刚刚插入的元素
        if (q.peek() == e) {
            // leader赋值为null。在消费者的位置再提一嘴
            leader = null;
            // 唤醒消费者,避免刚刚插入的数据的延迟时间出现问题。
            available.signal();
        }
        // 插入成功,
        return true;
    } finally {
        // 释放锁
        lock.unlock();
    }
}

5.4 读取流程

5.4.1 remove

// 依然是AbstractQueue提供的方法,有结果就返回,没结果扔异常
public E remove() {
    E x = poll();
    if (x != null)
        return x;
    else
        throw new NoSuchElementException();
}

5.4.2 poll

// poll是浅尝一下,不会阻塞消费者,能拿就拿,拿不到就拉倒
public E poll() {
    // 消费者和生产者是一把锁,先拿锁,加锁。
    final ReentrantLock lock = this.lock;
    lock.lock();
    try {
       	 // 拿到栈顶数据。
        E first = q.peek();
        // 如果元素为null,直接返回null
        // 如果getDelay方法返回的结果是大于0的,那说明当前元素还每到延迟时间,元素无法返回,返回null
        if (first == null || first.getDelay(NANOSECONDS) > 0)
            return null;
        else
            // 到这说明元素不为null,并且已经达到了延迟时间,直接调用优先级队列的poll方法
            return q.poll();
    } finally {
        // 释放锁。
        lock.unlock();
    }
}

5.4.3 poll(time, unit)

这个是允许阻塞的,并且指定一定的时间。

public E poll(long timeout, TimeUnit unit) throws InterruptedException {
    // 先将时间转为纳秒
    long nanos = unit.toNanos(timeout);
    // 拿锁,加锁。
    final ReentrantLock lock = this.lock;
    lock.lockInterruptibly();
    try {
        // 死循环。
        for (;;) {
            // 拿到堆顶数据
            E first = q.peek();
            // 如果元素为null
            if (first == null) {
                // 并且等待的时间小于等于0。不能等了,直接返回null
                if (nanos <= 0)
                    return null;
                // 说明当前线程还有可以阻塞的时间,阻塞指定时间即可。
                else
                    // 这里挂起线程后,说明队列没有元素,在生产者添加数据之后,会唤醒
                    nanos = available.awaitNanos(nanos);
            // 到这说明,有数据
            } else {
                // 有数据的话,先获取数据现在是否可以执行,延迟时间是否已经到了指定时间
                long delay = first.getDelay(NANOSECONDS);
                // 延迟时间是否已经到了,
                if (delay <= 0)
                    // 时间到了,直接执行优先级队列的poll方法,返回元素
                    return q.poll();
                // ==================延迟时间没到,消费者需要等一会===================
                // 这个是查看消费者可以等待的时间,
                if (nanos <= 0)
                    // 直接返回nulll
                    return null;
                // ==================延迟时间没到,消费者可以等一会===================
                // 把first赋值为null
                first = null; 
                // 如果等待的时间,小于元素剩余的延迟时间,消费者直接挂起。反正暂时拿不到,但是不能保证后续是否有生产者添加一个新的数据,我是可以拿到的。
                // 如果已经有一个消费者在等待堆顶数据了,我这边不做额外操作,直接挂起即可。
                if (nanos < delay || leader != null)
                    nanos = available.awaitNanos(nanos);
                // 当前消费者的阻塞时间可以拿到数据,并且没有其他消费者在等待堆顶数据
                else {
                    // 拿到当前消费者的线程对象
                    Thread thisThread = Thread.currentThread();
                    // 将leader设置为当前线程
                    leader = thisThread;
                    try {
                        // 会让当前消费者,阻塞这个元素的延迟时间
                        long timeLeft = available.awaitNanos(delay);
                        // 重新计算当前消费者剩余的可阻塞时间,。
                        nanos -= delay - timeLeft;
                    } finally {
                        // 到了时间,将leader设置为null
                        if (leader == thisThread)
                            leader = null;
                    }
                }
            }
        }
    } finally {
        // 没有消费者在等待元素,队列中的元素不为null
        if (leader == null && q.peek() != null)
            // 只要当前没有leader在等,并且队列有元素,就需要再次唤醒消费者。、
            // 避免队列有元素,但是没有消费者处理的问题
            available.signal();
        // 释放锁
        lock.unlock();
    }
}

5.4.4 take

这个是允许阻塞的,但是可以一直等,要么等到元素,要么等到被中断。

public E take() throws InterruptedException {
    // 正常加锁,并且允许中断
    final ReentrantLock lock = this.lock;
    lock.lockInterruptibly();
    try {
        for (;;) {
            // 拿到元素
            E first = q.peek();
            if (first == null)
                // 没有元素挂起。
                available.await();
            else {
                // 有元素,获取延迟时间。
                long delay = first.getDelay(NANOSECONDS);
                // 判断延迟时间是不是已经到了
                if (delay <= 0)
                    // 基于优先级队列的poll方法返回
                    return q.poll();
                first = null; 
                // 如果有消费者在等,就正常await挂起
                if (leader != null)
                    available.await();
                // 如果没有消费者在等的堆顶数据,我来等
                else {
                    // 获取当前线程
                    Thread thisThread = Thread.currentThread();
                    // 设置为leader,代表等待堆顶的数据
                    leader = thisThread;
                    try {
                        // 等待指定(堆顶元素的延迟时间)时长,
                        available.awaitNanos(delay);
                    } finally {
                        if (leader == thisThread)
                            // leader赋值null
                            leader = null;
                    }
                }
            }
        }
    } finally {
        // 避免消费者无线等,来一个唤醒消费者的方法,一般是其他消费者拿到元素走了之后,并且延迟队列还有元素,就执行if内部唤醒方法
        if (leader == null && q.peek() != null)
            available.signal();
        // 释放锁
        lock.unlock();
    }
}

六、SynchronousQueue

6.1 概述

SynchronousQueue 这个阻塞队列和其他的阻塞队列有很大的区别。在咱们的概念中,队列肯定是要存储数据的,但是 SynchronousQueue 不会存储数据的。(本质上类似于 Go 语言的无缓冲管道

SynchronousQueue 队列中,它不存储数据,存储生产者或者是消费者。当存储一个生产者到 SynchronousQueue 队列中之后,生产者会阻塞(看你调用的方法)。

生产者最终会有几种结果:

  • 如果在阻塞期间有消费者来匹配,生产者就会将绑定的消息交给消费者。
  • 生产者得等阻塞结果,或者不允许阻塞,那么就直接失败。
  • 生产者在阻塞期间,如果线程中断,直接告辞。

同理,消费者和生产者的效果是一样。

生产者和消费者的数据是直接传递的,不会经过 SynchronousQueueSynchronousQueue 是不会存储数据的。

生产者:

  • offer():生产者在放到 SynchronousQueue 的同时,如果有消费者在等待消息,直接配对。如果没有消费者在等待消息,这里直接返回,告辞。
  • offer(time, unit):生产者在放到 SynchronousQueue 的同时,如果有消费者在等待消息,直接配对。如果没有消费者在等待消息,阻塞 time 时间,如果还没有,告辞。
  • put():生产者在放到 SynchronousQueue 的同时,如果有消费者在等待消息,直接配对。如果没有,死等。

消费者:poll()poll(time, unit)take()。道理和上面的生产者一致。

示例代码:

public static void main(String[] args) throws InterruptedException {
    // 因为当前队列不存在数据,没有长度的概念。
    SynchronousQueue queue = new SynchronousQueue();

    String msg = "消息!";
    /*new Thread(() -> {
        // b = false:代表没有消费者来拿
        boolean b = false;
        try {
            b = queue.offer(msg,1, TimeUnit.SECONDS);
        } catch (InterruptedException e) {
            e.printStackTrace();
        }
        System.out.println(b);
    }).start();

    Thread.sleep(100);

    new Thread(() -> {
        System.out.println(queue.poll());
    }).start();*/
    new Thread(() -> {
        try {
            System.out.println(queue.poll(1, TimeUnit.SECONDS));
        } catch (InterruptedException e) {
            e.printStackTrace();
        }
    }).start();

    Thread.sleep(100);

    new Thread(() -> {
        queue.offer(msg);
    }).start();
}

6.2 核心属性

进到SynchronousQueue类的内部后,发现了一个内部类,Transferer,内部提供了一个transfer的方法

abstract static class Transferer<E> {
    abstract E transfer(E e, boolean timed, long nanos);
}

当前这个类中提供的 transfer 方法,就是生产者和消费者在调用读写数据时要用到的核心方法。

生产者在调用上述的 transfer 方法时,第一个参数 e 会正常传递数据。

消费者在调用上述的 transfer 方法时,第一个参数 e 会传递 null

SynchronousQueue 针对抽象类 Transferer 做了几种实现。

一共看到了两种实现方式:

  • TransferStack
  • TransferQueue

这两种类继承了 Transferer 抽象类,在构建 SynchronousQueue 时,会指定使用哪种子类。

// 到底采用哪种实现,需要把对应的对象存放到这个属性中
private transient volatile Transferer<E> transferer;

// 采用无参时,会调用下述方法,再次调用有参构造传入false
public SynchronousQueue() {
    this(false);
}

// 调用的是当前的有参构造,fair代表公平还是不公平
public SynchronousQueue(boolean fair) {
    // 如果是公平,采用Queue,如果是不公平,采用Stack
    transferer = fair ? new TransferQueue<E>() : new TransferStack<E>();
}

TransferQueue 的特点:

image.png

image.png

示例代码:

public static void main(String[] args) throws InterruptedException {
    // 因为当前队列不存在数据,没有长度的概念。
    SynchronousQueue queue = new SynchronousQueue(true);
    SynchronousQueue queue = new SynchronousQueue(false);

    new Thread(() -> {
        try {
            queue.put("生1");
        } catch (InterruptedException e) {
            e.printStackTrace();
        }
    }).start();
    new Thread(() -> {
        try {
            queue.put("生2");
        } catch (InterruptedException e) {
            e.printStackTrace();
        }
    }).start();
    new Thread(() -> {
        try {
            queue.put("生3");
        } catch (InterruptedException e) {
            e.printStackTrace();
        }
    }).start();

    Thread.sleep(100);
    new Thread(() -> {
        System.out.println("消1:" + queue.poll());
    }).start();
    Thread.sleep(100);
    new Thread(() -> {
        System.out.println("消2:" + queue.poll());
    }).start();
    Thread.sleep(100);
    new Thread(() -> {
        System.out.println("消3:" + queue.poll());
    }).start();
}

6.3 TransferQueue源码

6.3.1 QNode

static final class QNode {
    // 当前节点可以获取到next节点
    volatile QNode next;  
    // item在不同情况下效果不同
    // 生产者:有数据
    // 消费者:为null
    volatile Object item;   
    // 当前线程
    volatile Thread waiter;   
    // 当前属性是永磊区分消费者和生产者的属性
    final boolean isData;
    // 最终生产者需要将item交给消费者
    // 最终消费者需要获取生产者的item
  
    // 省略了大量提供的CAS操作
    ....
}

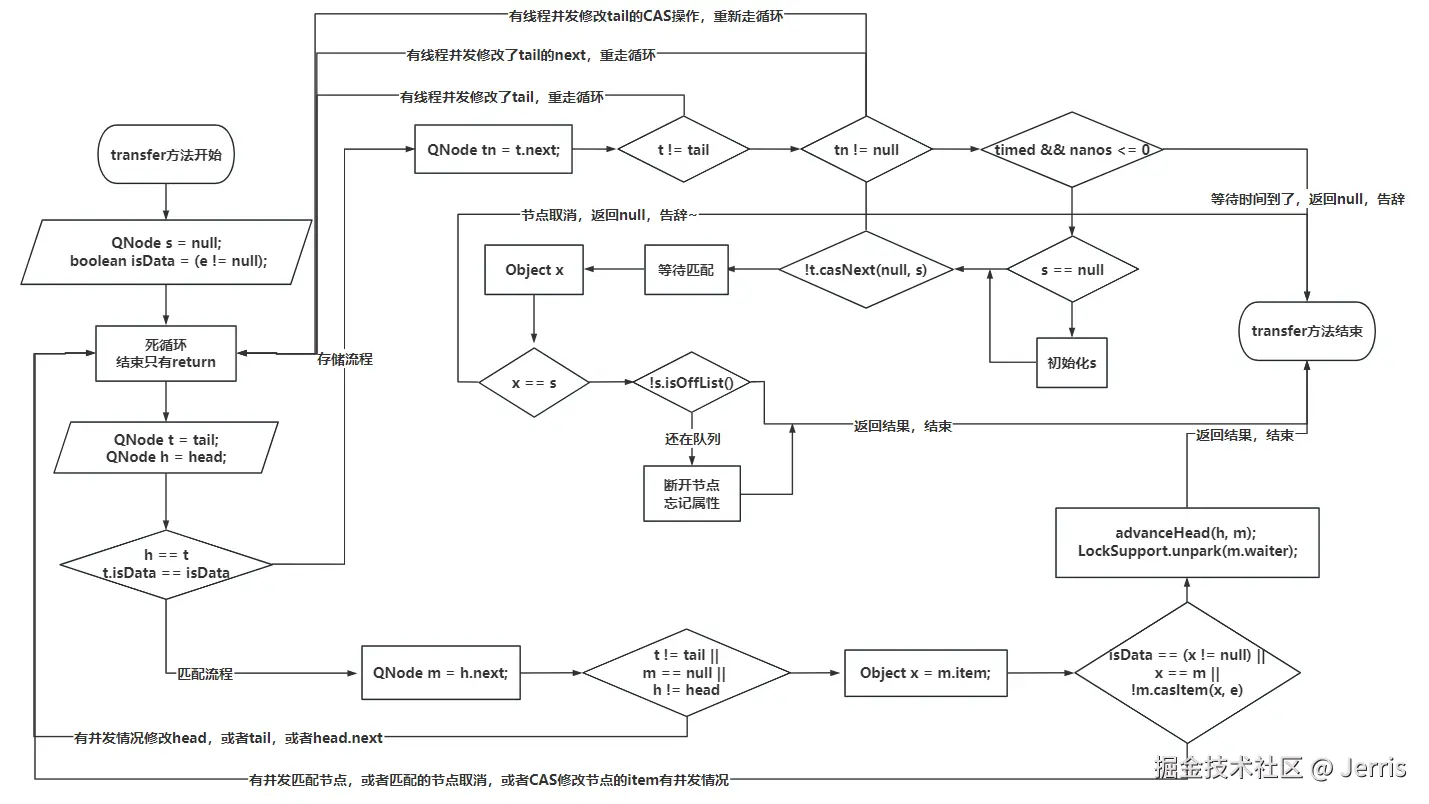
6.3.2 transfer方法

// 当前方法是TransferQueue的核心内容
// e:传递的数据
// timed:false,代表无限阻塞,true,代表阻塞nacos时间
E transfer(E e, boolean timed, long nanos) {
    // 当前QNode是要封装当前生产者或者消费者的信息
    QNode s = null; 
    // isData == true:代表是生产者
    // isData == false:代表是消费者
    boolean isData = (e != null);
    // 死循环
    for (;;) {
        // 获取尾节点和头结点
        QNode t = tail;
        QNode h = head;
        // 为了避免TransferQueue还没有初始化,这边做一个健壮性判断
        if (t == null || h == null)   
            continue;  

        // 如果满足h == t 条件,说明当前队列没有生产者或者消费者,为空
        // 如果有节点,同时当前节点和队列节点属于同一种角色。
        // if中的逻辑是进到队列
        if (h == t || t.isData == isData) { 
            // ===================在判断并发问题==========================
            // 拿到尾节点的next
            QNode tn = t.next;
            // 如果t不为尾节点,进来说明有其他线程并发修改了tail
            if (t != tail)   
                // 重新走for循环   
                continue;
            // tn如果为不null,说明前面有线程并发,添加了一个节点
            if (tn != null) {  
                // 直接帮助那个并发线程修改tail的指向   
                advanceTail(t, tn);
                // 重新走for循环   
                continue;
            }
            // 获取当前线程是否可以阻塞
            // 如果timed为true,并且阻塞的时间小于等于0
            // 不需要匹配,直接告辞!!!
            if (timed && nanos <= 0)   
                return null;
            // 如果可以阻塞,将当前需要插入到队列的QNode构建出来
            if (s == null)
                s = new QNode(e, isData);
            // 基于CAS操作,将tail节点的next设置为当前线程
            if (!t.casNext(null, s))   
                // 如果进到if,说明修改失败,重新执行for循环修改   
                continue;
            // CAS操作成功,直接替换tail的指向
            advanceTail(t, s);   
            // 如果进到队列中了,挂起线程,要么等生产者,要么等消费者。
            // x是返回替换后的数据
            Object x = awaitFulfill(s, e, timed, nanos);
            // 如果元素和节点相等,说明节点取消了
            if (x == s) {  
                // 清空当前节点,将上一个节点的next指向当前节点的next,直接告辞   
                clean(t, s);
                return null;
            }
       // 判断当前节点是否还在队列中
            if (!s.isOffList()) {   
                // 将当前节点设置为head
                advanceHead(t, s);   
                // 如果 x != null, 如果拿到了数据,说明我是消费者
                if (x != null)   
                    // 将当前节点的item设置为自己   
                    s.item = s;
                // 线程置位null
                s.waiter = null;
            }
            // 返回数据
            return (x != null) ? (E) x : e;
        } 
        // 匹配队列中的橘色
        else {   
            // 拿到head的next,作为要匹配的节点   
            QNode m = h.next;  
            // 做并发判断,如果头节点,尾节点,或者head.next发生了变化,这边要重新走for循环
            if (t != tail || m == null || h != head)
                continue;  
            // 没并发问题,可以拿数据
            // 拿到m节点的item作为x。
            Object x = m.item;
            // 如果isData == (x != null)满足,说明当前出现了并发问题,避免并发消费出现坑
            if (isData == (x != null) ||  
                // 如果排队的节点取消,就会讲当前QNode中的item指向QNode
                x == m ||   
                // 如果前面两个都没满足,可以交换数据了。 
                // 如果交换失败,说明有并发问题,
                !m.casItem(x, e)) {   
                // 重新设置head节点,并且再走一次循环  
                advanceHead(h, m);  
                continue;
            }
            // 替换head
            advanceHead(h, m);  
            // 唤醒head.next中的线程
            LockSupport.unpark(m.waiter);
            // 这边匹配好了,数据也交换了,直接返回
            // 如果 x != null,说明队列中是生产者,当前是消费者,这边直接返回x具体数据
            // 反之,队列中是消费者,当前是生产者,直接返回自己的数据
            return (x != null) ? (E)x : e;
        }
    }
}

6.3.3 transfer流程图

image.png