2025前端面试高频考点精讲!

180 阅读1分钟

又到一年“金九银十”,前端求职市场竞争愈发激烈。最近几位面试失利的学员分享了他们的经历:明明项目经验丰富,却栽在了那些看似基础的“八股文”上。

某大厂面试官直言:“现在每天面10个前端,8个都挂在基础题上。很多人觉得会框架就行,但JavaScript原型链说不清、CSS盒模型模棱两可、HTTP缓存机制一知半解,这种基础不牢的我们一律不要。”

为什么八股文越来越重要?

2025年前端市场饱和速度超出预期。一个初级岗位往往收到上百份简历,面试官不得不用更严格的标准筛选候选人。那些认为“框架会用就行”的开发者,第一轮就被淘汰。

最近一位学员反馈,某知名互联网企业的面试中,15分钟被连续追问了7道JavaScript原理题:

  • 事件循环机制中微任务与宏任务的执行顺序
  • Promise实现原理及其三种状态转换
  • 箭头函数与普通函数的this绑定区别

这些看似“八股”的问题,实际上考察的是对语言本质的理解程度。只会用框架而底层原理不清,就像盖楼不打地基,遇到复杂问题必然无从解决。

突破面试困境的关键

面对越来越“卷”的面试环境,系统化的知识体系成为突围关键。我整理了《2025前端面试高频考点精讲》资料包,包含:

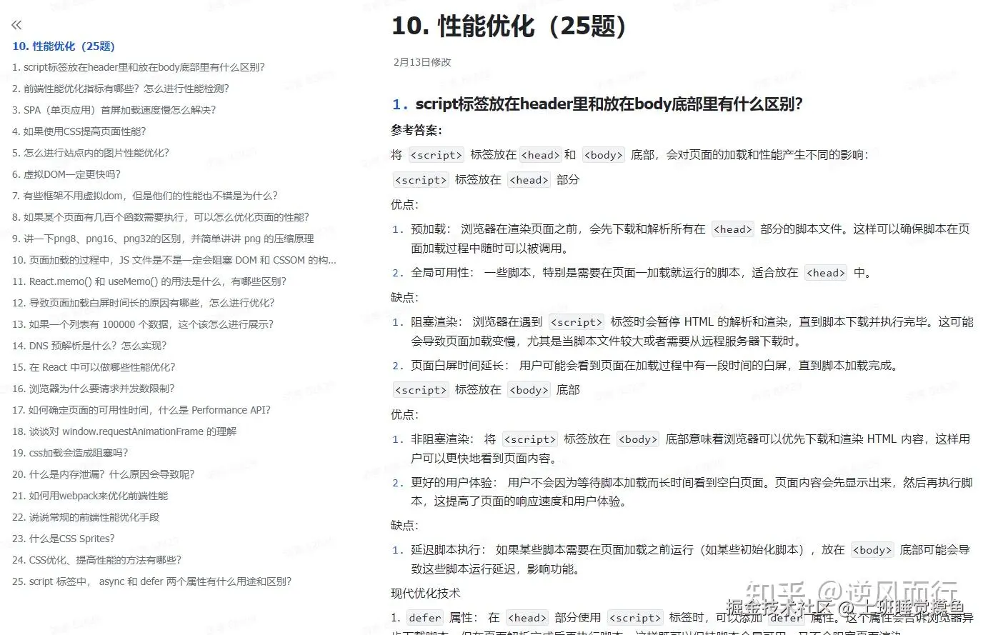
image.png