在我眼里,这就是天才般的算法!

3,460 阅读15分钟

你好呀,我是歪歪。

五年前,我写了一篇关于平滑加权轮询负载均衡策略的算法。

那是我第一次接触到平滑加权轮询负载均衡策略,最后结果呈现出“平滑”的轮询效果之后,我感觉非常厉害。

但是,在当年的文章中有这样的一句话:

我想了很久,我还是不知道背后的数学原理是什么。

由于印象过于深刻,所以五年过去了,关于这个问题,不能说日思夜想吧,但也是念念不忘。

最近一次这个问题再次浮现在脑海中的时候,我决定再次对这个问题发起冲锋。

在参考资料以及 DeepSeek 的加持下,这次终于算是“知其然,也知其所以然”了。

不平滑的加权轮询

在说平滑的加权轮询之前,我们还是得用两三句话简单铺垫一下啥是不平衡的加权轮询,方便后面对比。

举个例子。

假设 A,B,C 三台服务器的权重分别为 5:1:1。

如果是不平滑的加权轮询,最终的执行顺序会是这样的:

会连续选择出权重高的节点,主打一个忙的忙死,闲的闲死。

这样就显得不平滑。

平滑的加权轮询

如果是平滑的加权轮询,它的处理请求的过程是这样的:

假设每个节点有两个权重:

  • 一个是配置的 weight,不会变化。
  • 一个是 currentWeight 会动态调整,初始值为 0。

每次请求进来,选择节点的时候,按照以下三步执行:

  • 遍历节点列表,让每个节点的 currentWeight 都加上自身权重。
  • 然后所有节点中,谁的 currentWeight 最大,谁就会被选中。
  • 被选中后,将选中节点的 currentWeight 减去权重总和。

上面的逻辑非常简单。

接下来我就配合大量的图片,带着你一步步的推演一下这个过程。

还是以 A:B:C=5:1:1 为例。

我们回到这句话中:

假设每个节点有两个权重:
*   一个是配置的 weight,不会变化。
*   一个是 currentWeight 会动态调整,初始值为 0。

那么最开始,这三个节点,每个节点:

  • 配置的 weight 为 A:B:C=5:1:1。
  • currentWeight 为 A:B:C=0:0:0。

第一次请求

第一次请求进来了,第一步会干啥?

遍历节点列表,让每个节点的 currentWeight 都加上自身权重。

所以,此时 currentWeight 从 A:B:C=0:0:0 变成 A:B:C=5:1:1。

紧接着干啥?

然后所有节点中,谁的 currentWeight 最大,谁就会被选中。

那肯定是 A 的 currentWeight 最大,因为它是 5,另外两个都是 1。

所以,第一次请求,会让 A 节点来处理。

但是,别忘了,还有关键的一步:

被选中后,将选中节点的 currentWeight 减去权重总和。

由于 A 被选中了,所以它的 currentWeight= 5-7=-2。

其中的 7 是 A、B、C 的总权重。

所以,第一次请求过后。

每个节点的 currentWeight 为 A:B:C=-2:1:1。

按照上面的描述,我们画个步骤图:

如果只看最后结果,就是这样的:

第二次请求

第一次请求结束后,调整之后的 currentWeight 是 A:B:C=-2:1:1。

现在第二次请求进来了,第一步会干啥?

遍历节点列表,让每个节点的 currentWeight 都加上自身权重。

所以:

  • A 的 currentWeight=-2+5=3
  • B 的 currentWeight=1+1=2
  • C 的 currentWeight=1+1=2

还是 A 的 currentWeight 权重最高,第二次还是 A 来处理这个请求。

由于 A 被选中了,所以它的 currentWeight= 3-7=-4。

此时,每个节点的 currentWeight 为 A:B:C=-4:2:2。

按照上面的描述,我们再画个步骤图:

因此,第二次请求完成之后,整个结果图是这样的:

后面的内容哪怕你跳着看都行,但是在这一步, 你必须要明白第二次请求的这两组数字是怎么来的:

  • A:B:C=3:2:2
  • A:B:C=-4:2:2

第二次请求搞明白了,后面的请求就是依葫芦画瓢了。

第三次请求

第二次请求结束后,调整之后的 currentWeight 是 A:B:C=-4:2:2。

现在第三次请求进来了,第一步会干啥?

老规矩:

遍历节点列表,让每个节点的 currentWeight 都加上自身权重。

所以:

  • A 的 currentWeight=-4+5=1
  • B 的 currentWeight=2+1=3
  • C 的 currentWeight=2+1=3

这个时候,B、C 的权重都是 3,都最高,怎么办?

按照顺序来,就行。

选择 B。

由于 B 被选中了,所以它的 currentWeight= 3-7=-4。

此时,每个节点的 currentWeight 为 A:B:C=1:-4:3。

第三次请求,对应的步骤图是这样的:

对应的最终结果图是这样的:

第四次请求

前面已经手摸手教学了三次了,后面的步骤就不详细描述了,直接上图了:

对应的最终结果图是这样的:

第五次请求

步骤图:

对应的最终结果图是这样的:

第六次请求

步骤图:

对应的最终结果图是这样的:

第七次请求

步骤图:

对应的最终结果图是这样的:

第八次请求

我知道你现在可能正在地铁上、公交上,也可能正在走路,在去上班的路上,或者是刚到公司正式开工之前准备摸一会鱼。

反正,不是一个沉浸式的学习场景,所以我画的这么多图,你可能是没有仔细看的,很快就滑到了这里。

没关系,不重要。

但是这第八步,很重要,是转折点,必须要认真看。

这是第八次的步骤图:

这是第八次请求完成后的最终的结果图:

你看第八次请求之后的结果,和第一次请求之后的结果,一模一样。

这是什么,朋友?

这是闭环了呀,朋友。

前七次被选中的节点顺序为:

A->A->B->A->C->A->A

现在,闭环了,那后面的请求都会按照这个顺序去执行。

每七次请求,严格符合 A:B:C=5:1:1 的权重。

而且,不会出现连续把请求都发给 A 的情况。

对比一下就很明显了:

你说这个是不是显得平滑了很多。

功能确实实现了,但是...

关键就是这个但是。

但是,为什么?

经过上面的这一系列操作,它为什么就闭环了?

当年,我想了很久,我还是不知道背后的数学原理是什么。

反正就是隐隐约约觉得会闭环,但是你让我明明白白的描述出来为什么,我还真是说不出来。

我知道它能工作,但是不能证明它为什么能工作。所以,在我这个数学学渣面前,我觉得它是天才般的算法。

数学之美

现在,我要用数学的理论来证明,它确实是合理的。

这部分的内容,有一个非常重要的参考链接:

tenfy.cn/2018/11/12/…

在这个链接里面,作者分别从“证明权重合理性”和“证明平滑性”这两个角度,论证了平滑加权轮询算法。

但是,有些步骤写的很简略,缺少进一步解释。且存在一些跳过简单步骤,直接用“不难得出”一笔带过的情况。

我又是一个数学不太好的娃儿,所以理解起来稍微有点费劲。

幸好有 DeepSeek 可以给我补充一下,我才算是理解了整个过程。

也是因此,才有了这篇文章。

下面的这部分,看起来非常非常“打脑壳”,环境嘈杂、心神不定、心浮气躁的情况下,不建议看。看到数学符号就不舒服的,也不建议看。

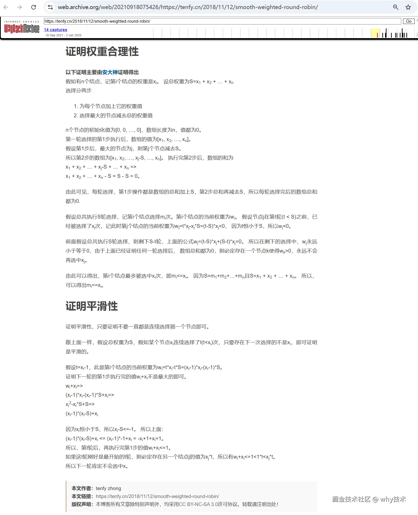
证明权重合理性

首先,我们先证明权重合理性。

翻译过来就是要证明:在一轮循环过后,一个节点被选中的次数等于它的权重。

用数学的语言来表示就是:假设第 i 个节点,它的权重是 xix_i,在一轮循环内,它最多被选中 mim_i 次。

证明权重合理性就是要证明:

xi=mix_i=m_i

接下来我们开始证明。

假如有 n 个节点,记第 i 个节点的权重是 xix_i

设总权重为:

S=x1+x2++xnS=x_1 + x_2 + … + x_n

前面介绍了,平滑加权的过程选择分两步:

  • 第 1 步:遍历节点列表,让每个节点的 currentWeight 都加上自身权重。
  • 第 2 步:将选中节点的 currentWeight 减去权重总和。

所以,n 个节点的初始化值为 [0, 0, …, 0],数组长度为 n,值都为 0。

第一轮选择的第 1 步执行后,数组的值为 [x1x_1, x2x_2, …, xnx_n]。

假设第 1 步后,最大的节点为 j,则第 2 步就是 节点 j 减去 S。

所以第 2 步之后的数组为 [x1x_1, x2x_2, …, xjx_j-S, …, xnx_n]。

执行完第 2 步后,数组的和为:x1+x2++xjS++xnx_1 + x_2 + … + x_j-S + … + x_n

把上面的 “-S” 移到最后:x1+x2++xj++xnSx_1 + x_2 + … + x_j + … + x_n-S

而前面我们说了:S=x1+x2++xnS=x_1 + x_2 + … + x_n

所以:

x1+x2++xjS++xn=x_1 + x_2 + … + x_j-S + … + x_n = x1+x2++xj++xnS=x_1 + x_2 + … + x_j + … + x_n - S = =SS=S - S =0= 0

由此可得,每轮选择完后的数组总和都为 0。

这一点,我们从前面的图片中也能得到证实。

你看我标准了颜色的部分,每次选择完成后,三个数字之和恒等于 0:

假设总共执行 S 轮选择,记第 i 个节点选择了 mim_i 次,第 i 个节点的当前权重(currentWeight)为 wiw_i

假设节点 j 在第 t 轮 (t < S) 之前,已经被选择了 xjx_j 次(即节点 j 权重的次数),记此时第 j 个节点的当前权重为 wjw_j

不难得出:

wj=txjxjSw_j = t * x_j - x_j * S

等等...

上面这个“不难得出”的公式,是怎么来的?

我给你盘一下。

每一轮不管节点 j 是否被选中,都会加上它自己的权重,即 xjx_j

那么 t 轮之后,它的权重总共加了 txjt * x_j 这么多。

而在我们的假设中:节点 j 在第 t 轮 (t < S) 之前,已经被选择了 xjx_j 次。

每次被选中,会减去总权重 S,那就是 xjSx_j * S

所以,第 j 个节点的当前权重为

wj=txjxjSw_j = t * x_j - x_j * S

即:

wj=(tS)xjw_j = (t - S) * x_j

又因为 t 恒小于 S,所以 t - S < 0。

又因为 xjx_j 是大于 0(权重为正数),所以,wj<0w_j < 0

前面假设了总共执行 S 轮选择,t 轮之后,则剩下 S-t 轮。

前面已经证得:

wj<0w_j < 0

那么在剩余的 S-t 轮中,每轮节点 j 都会增加其权重 xjx_j(第一步操作)。

因此,在剩余的轮次中,节点 j 的权重将增加 (St)xj(S - t) * x_j

在 S 轮全部结束后,节点 j 的权重为:

(tS)xj+(St)xj=0(t - S) * x_j + (S - t) * x_j = 0

由于节点 j 可以是任何一个节点,即 S 轮结束后,每个节点的权重都为 0。

这也符合前面我们证得的:每轮后权重总和为 0 的性质。

同时,从前面的图片中也能得到呼应:

现在,我们回到这里:

前面假设了总共执行 S 轮选择,t 轮之后,则剩下 S-t 轮。

由于我们前面证得了 S 轮结束后,节点 j 的权重为:

(tS)xj+(St)xj=0(t - S) * x_j + (S - t) * x_j = 0

所以在剩下的 S-t 选择中,wj 的值从 (tS)xj<0(t - S) * x_j < 0 开始,每轮增加 xjx_j,逐渐趋近于 0,但直到最后一轮才达到 0。

因此,在剩余轮次中的任何时刻,节点 j 的权重 wjw_j 都小于或等于 0(只有在最后一轮结束时才等于 0)。

又因为,前面已经证明的“任何一轮选择后,数组总和都为 0”这个结论。

所以,在剩余轮次中的任何时刻,由于节点 j 的权重 wjw_j 都小于或等于 0,则必定存在一个节点 k 使得 wk>0w_k > 0

因此,剩余轮次中永远不会再选中 j 节点。

这一点,在图片中同样可以验证:

B、C 节点,在被选中之后,在剩余轮次中的任何时刻,权重都小于 0,只有在最后一轮(即第七次请求)结束时才等于 0。且它们在剩余轮次中都不会被选中了。

好,回到我们的证明中。

因为我们前面假设的是:

  • 假设总共执行 S 轮选择,记第 i 个节点选择了 mim_i 次。
  • 又假设节点 j 在第 t 轮 (t < S) 之前,已经被选择了 xjx_j 次(即节点 j 权重的次数)。

综上,可以得出,第 i 个节点最多被选中 xi 次,即:

mi<=xim_i <= x_i

mim_i 是选中的次数,xix_i 是 i 节点的权重。

因为:

S=m1+m2++mnS = m1 + m2 + … + mn S=x1+x2++xnS = x1 + x2 + … + xn

所以,可以得出 mi=xim_i=x_i,它和 mi<=xim_i <= x_i 并不冲突。

但是还记得我们要证明的是什么吗?

用数学的语言来表示就是:假设第 i 个节点,它的权重是 xix_i,在一轮循环内,它最多被选中 mim_i 次。

证明权重合理性就是要证明:

xi=mix_i=m_i

现在我们证明了 mi<=xim_i <= x_i,还多出了 mi<xim_i < x_i 这部分。

这里来个反证法。

如果任何一个 mim_i 小于 xix_i,则至少有一个其他的节点 k,对应的 mkm_k 必须大于 xkx_k,才能保持下面这个公式相等:

S=m1+m2++mnS = m1 + m2 + … + mn S=x1+x2++xnS = x1 + x2 + … + xn

但我们已经证得了 mi<=xim_i <= x_imk>xkm_k > x_k 与之矛盾。

因此,唯一的可能性就是,对于所有的节点 i 来说:

xi=mix_i=m_i

权重合理性,证明完毕!

证明平滑性

接下来证明平滑性。

要证明平滑性,只要证明不是一直连续选择同一个节点即可。

跟上面一样,假设总权重为 S,假如某个节点 i 连续选择了 t(t<xi)t(t < x_i) 次,只要存在下一次选择的不是 i ,即可证明是平滑的。

假设 t=xi1t = x_i - 1,即它还差一次就到了最大被选中次数了。

此是第 i 个节点的当前权重为 wiw_i

不难得出:

wi=txitSw_i= t * x_i - t * S

这个不难得出就不展开讲了,前面证明权重合理性的时候已经“不难得出”过了。

代入:

t=xi1t = x_i - 1

即:

wi=txitS=w_i=t * x_i - t * S = (xi1)xi(xi1)S(x_i - 1) * x_i - (x_i - 1) * S

前面介绍了,平滑加权的过程选择分两步:

  • 第 1 步:遍历节点列表,让每个节点的 currentWeight 都加上自身权重。
  • 第 2 步:将选中节点的 currentWeight 减去权重总和。

接下来,证明下一轮的第 1 步执行完的值 wi+xiw_i+x_i 不是最大的即可。

代入前面算出的 wiw_i

wi+xi=w_i+x_i= (xi1)xi(xi1)S+xi=(x_i - 1) * x_i - (x_i - 1) * S+ x_i= xi2xiS+S=x_i²-x_i*S+S= (xi1)(xiS)+xi(x_i-1)*(x_i-S)+x_i

因为 xix_i 恒小于 S,除去 i 节点外,其他节点的权重之和至少为 1 ,所以:

xiS<=1x_i-S<=-1

代入上面:

(xi1)(xiS)+xi<=(x_i-1)*(x_i-S)+x_i<= (xi1)1+xi=(x_i-1)*-1+x_i= xi+1+xi=1-x_i+1+x_i=1

所以,第 t 轮后,对于 i 节点,在执行完第 1 步后的当前权重值为:

wi+xi<=1w_i + x_i <= 1

如果这 t 轮刚好是最开始的 t 轮,即,从第 1 轮到第 t 轮,节点 i 都被选中。

此时,必定存在另一个节点 j 的当前权重值为 xjtx_j*t

节点 j 在执行完第 1 步后的当前权重值就变成了:

xjt+xj=xj(t+1)x_j*t+x_j=x_j(t+1)

由于:

xj>=1t>=1x_j>=1,t>=1

所以:

xj(t+1)>=1(1+1)=2x_j(t+1)>=1*(1+1)=2

因此,节点 j 的权重,至少为 2,而节点 i 的权重至多为 1。

所以,节点 j 的权重大于节点 i 的权重,节点 i 不会被选中。

这就证明了平滑性。

One More Thing

前面我提到了一个链接:

tenfy.cn/2018/11/12/…

这个链接,你直接打开的话是这样的:

不知道为什么被作者删除了。

但是为什么我还能参考呢?

这就得说到很久以前,我在网上吃瓜的时候,捡到的一个宝藏网站。

首先,访问这个网站需要你掌握较为正确的上网的姿势:

archive.org/

这个网站是"互联网档案馆"(Internet Archive),1996 年成立的非营利组织维护的网站。

目的是建立一个数字化的全球互联网图书馆,以保留互联网上的文化遗产,使其能够被后代访问和研究。

收藏了的内容有免费书籍、电影、软件、音乐、网站等。

前面的 946B 的 B 我还专门查了一下这是个什么计数单位。

1B=10亿,946B 就是 9460 亿个网站。

那么这个网页可以干什么呢?

我给你展示一个。

比如,我想看看淘宝网的首页变迁历史。

那么我可以把淘宝的域名放在这里,进行搜索:

搜索结果是这样的:

颜色越深代表快照越多:

从上面的时间轴来看,从 2003 年这个网站上就有淘宝首页的快照了,截至到现在有 29w 个快照,跨越了 20 年。

第一个快照是 2003 年 6 月 12 日,彼时的淘宝正式上线运营了 1 个月的时间,一眼望去,这厚重的历史感:

web.archive.org/web/2003061…

这是 2005 年 11 月 1 日的淘宝:

这是 2008 年 12 月 23 日的淘宝:

越往后翻,越眼熟,越不像是“擦边小网站”,这些都是淘宝成长的痕迹。

所以,同理,我试着把前面提到的链接放到这里去搜索一下。

就能看到从 2021 年就开始采集到这个网站。

这个链接就能直接访问到当时还没被删除的原文:

web.archive.org/web/2021091…

但是我不知道为什么作者把这篇文章删除了?

难道是有什么漏洞?

不应该啊?

我感觉没毛病啊。

如果真的有漏洞,那么我这篇文章的证明部分也有一样的漏洞。

所以,如果你发现了有 BUG 的地方,或者有其他更加简单的证明方式、或者其他的参考文献什么的。

欢迎扔在评论区,我再学习学习。