还在手忙脚乱创建线程?你的服务器是否扛得住生产环境的"狂风暴雨"?

179 阅读9分钟

⚠️ 还在手忙脚乱创建线程?你的服务器是否扛得住生产环境的"狂风暴雨"?

💼 1. 案例引入

凌晨2点,你的电商后台突然收到流量告警——秒杀活动意外提前曝光,海量用户涌入抢购!之前运行良好的订单处理服务瞬间卡死,监控面板一片飘红。检查日志,发现罪魁祸首是"OutOfMemoryError: unable to create new native thread"。原来,每个订单处理请求都简单粗暴地 new Thread(),瞬间创建了成千上万线程,系统资源被耗尽...

Java线程池这时便如救火队员般登场,它像一个高效的"线程资源调度中心"。


❓ 2. 引言:为什么需要线程池?

在多线程编程中,直接创建和管理线程(new Thread().start())存在显著缺陷:

  1. 资源消耗大:线程的创建和销毁是昂贵的操作,涉及操作系统内核调用和资源分配。
  2. 稳定性风险:无限制地创建线程会耗尽系统资源(如内存、CPU时间片),导致 OutOfMemoryError或系统崩溃。
  3. 管理困难:缺乏统一的管理,难以对线程进行跟踪、监控和资源控制。

线程池(Thread Pool 是一种基于池化思想的线程管理机制。它通过预先创建一定数量的线程并放入"池"中,当有任务需要执行时,从池中获取线程而非创建新线程,任务完成后线程返回池中等待下一次任务。这种模式有效解决了上述问题,实现了:

  • 降低资源消耗:通过线程复用。
  • 提高响应速度:任务到达时,线程已存在,无需等待创建。
  • 提高线程的可管理性:可对线程进行统一的分配、调优和监控。

🧩 3. 核心设计理念与工作原理

3.1 🔄 池化思想 (Pooling)

线程池的核心是"池化",即复用。它维护着一个线程集合,将昂贵的线程生命周期管理集中化,避免了频繁创建和销毁带来的开销。这与数据库连接池、HTTP连接池的设计理念一脉相承。

3.2 ↔️ 生产者-消费者模型

线程池完美实现了生产者-消费者模型:

  • 生产者:提交任务的线程(调用 execute()submit()方法)。
  • 消费者:线程池中的工作线程(Worker Thread)。
  • 交易场所:任务队列(Blocking Queue)。

这种设计解耦了任务提交与任务执行,使得双方可以独立地、异步地工作。

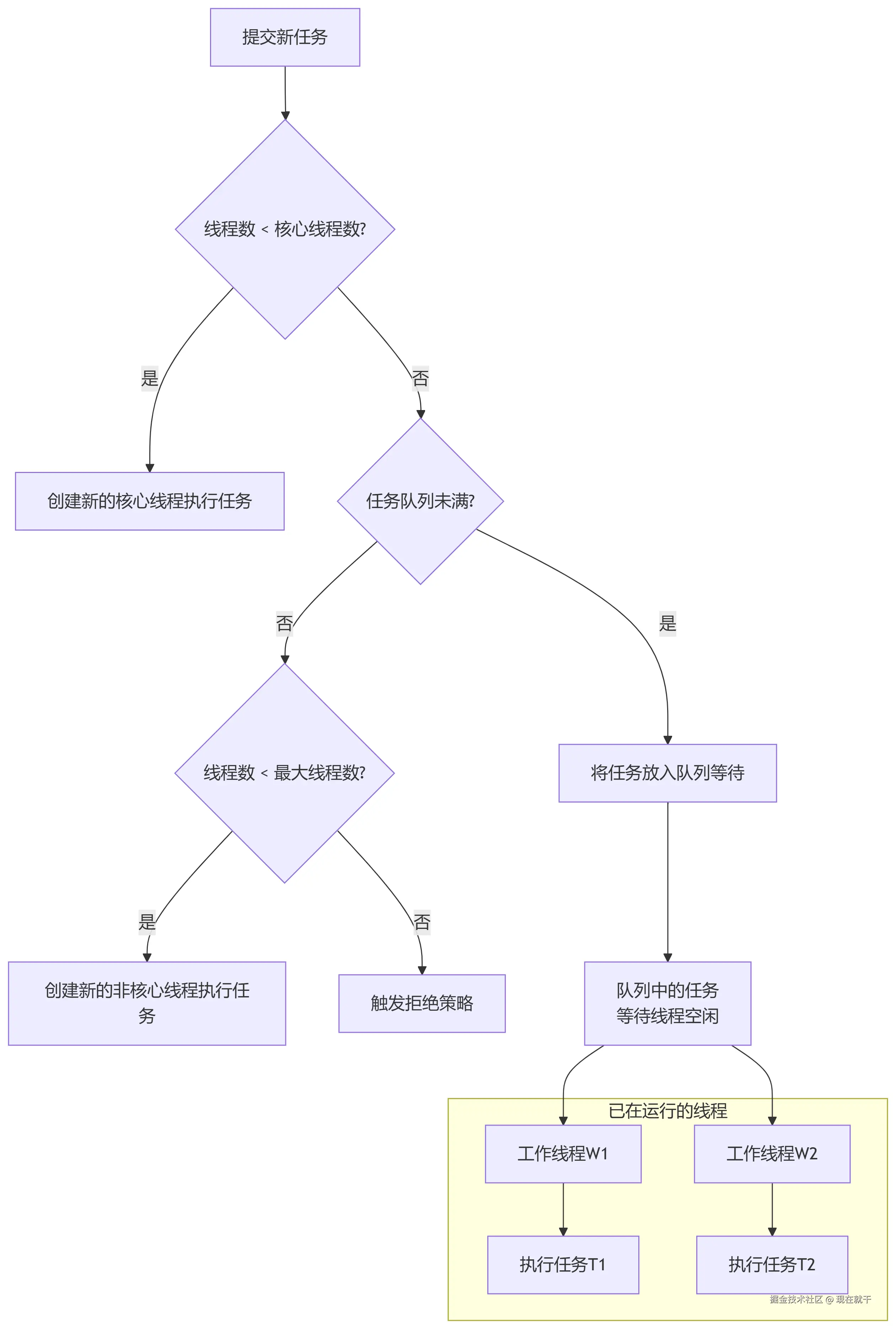
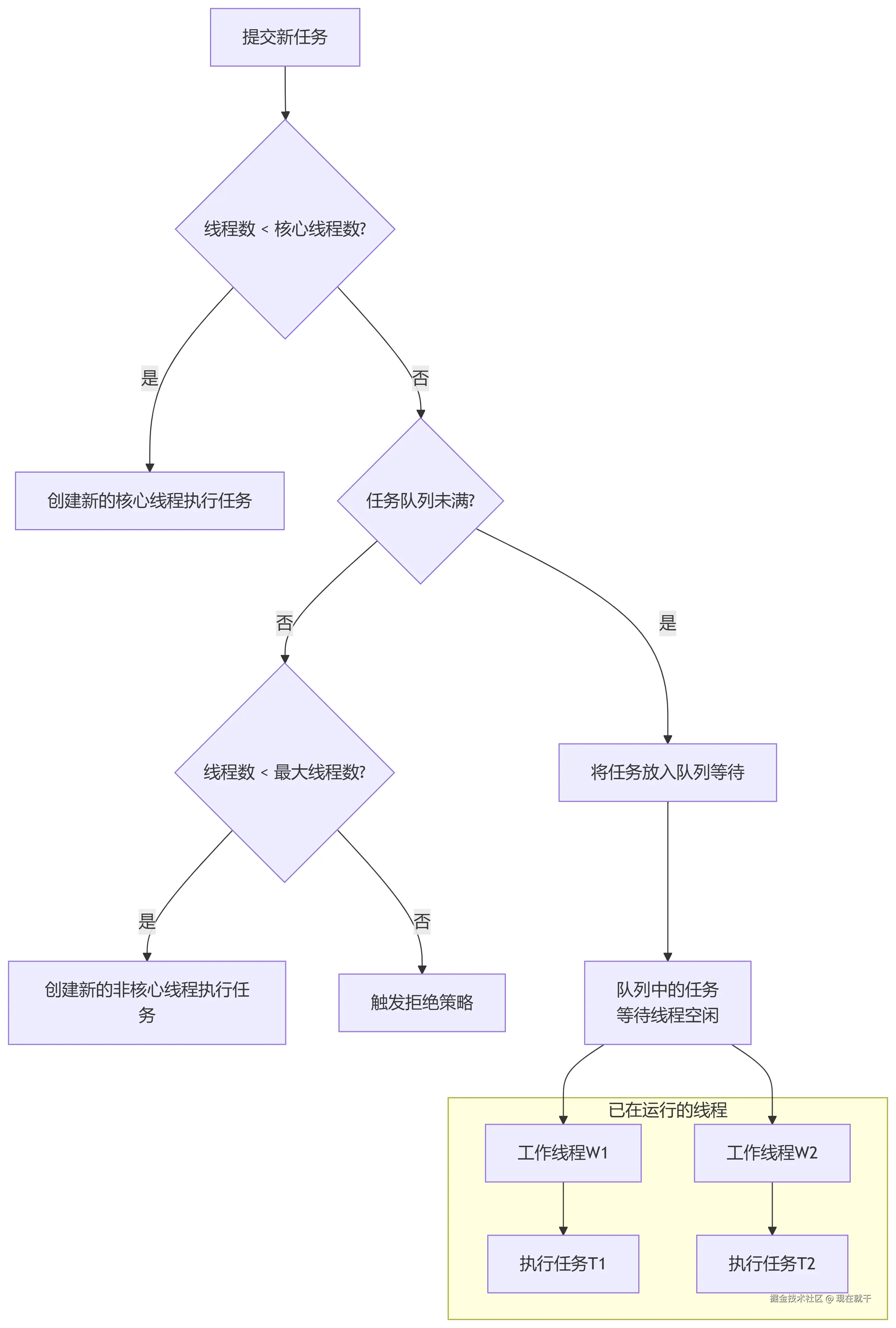
3.3 🚦 执行流程

Java ThreadPoolExecutor的核心执行逻辑遵循一个严谨的决策流程,下图清晰地展示了当一个新任务被提交时,线程池是如何工作的:

在这里插入图片描述


⚙️ 4. 核心参数详解

java.util.concurrent.ThreadPoolExecutor的构造函数是其灵魂,理解其参数是正确使用的关键。

public ThreadPoolExecutor(
    int corePoolSize,
    int maximumPoolSize,
    long keepAliveTime,
    TimeUnit unit,
    BlockingQueue<Runnable> workQueue,
    ThreadFactory threadFactory,
    RejectedExecutionHandler handler
)
参数含义说明与影响
corePoolSize核心线程数线程池的基本大小。即使线程空闲,也会保留在池中(除非设置allowCoreThreadTimeOut)。
maximumPoolSize最大线程数线程池允许创建的最大线程数。这是资源消耗的硬性上限。
keepAliveTime线程空闲时间非核心线程空闲多久后被终止回收。
unit空闲时间单位TimeUnit.SECONDS
workQueue任务队列用于保存等待执行的任务的阻塞队列。队列的选择至关重要。
threadFactory线程工厂用于创建新线程。可用于设置线程名、优先级、守护状态等,便于监控和调试。
handler拒绝策略当线程和队列都已满时,如何处理新提交的任务。这是系统的安全保护机制。

4.1 🧾 任务队列 (workQueue) 类型

队列类型(中文名)特性队列类型(Class)适用场景重要提醒
同步队列一个不存储任何元素的阻塞队列。每个插入操作必须等待另一个线程的移除操作,反之亦然。SynchronousQueue用于希望直接传递任务的场景,如 CachedThreadPool。任务提交时若无空闲线程,则立即创建新线程。⛔ 必须设置很大的 maximumPoolSize,否则极易触发拒绝策略。
链式阻塞队列(无界)基于链表结构的无界(默认Integer.MAX_VALUE)阻塞队列。FIFO(先进先出)。LinkedBlockingQueueFixedThreadPoolSingleThreadExecutor的默认选择。适用于任务量未知,但需要保证任务都被处理的场景。⛔ 默认无界,任务持续堆积会消耗大量内存,极易导致 OutOfMemoryError,生产环境不推荐使用无界模式。
数组阻塞队列(有界)基于数组结构的有界阻塞队列。FIFO(先进先出)。ArrayBlockingQueue生产环境推荐。需要在吞吐量和资源消耗之间取得平衡。允许定义公平策略。需要⚖️ 合理设置队列容量。容量太小容易触发拒绝策略,太大则会增加延迟和消耗内存。
优先级阻塞队列(无界)具有优先级排序的无界阻塞队列。元素必须实现 Comparable接口或提供 ComparatorPriorityBlockingQueue任务有优先级之分,需要高优先级的任务被优先执行的场景。⚠️ 虽然无界,但任务按优先级排序,不会造成内存泄漏,但仍有OOM风险。
延迟队列一个无界的阻塞队列,其中的元素只有在其指定的延迟时间到期后才能被获取。元素必须实现 Delayed接口。DelayQueue用于定时任务调度。例如,实现缓存过期、定时重试、周期性任务等。⚠️ 无界队列,有OOM风险。 队列头部的元素是延迟最短的。
链式传输队列一个无界的队列,实现了 TransferQueue接口。提供了 transfer()方法(会阻塞直到被消费)和 tryTransfer()方法。LinkedTransferQueue适用于 "直接传递" 模式。生产者可以等待直到消费者准备好接收任务,实现了更严格的生产者-消费者协作。⚠️ 无界队列,有OOM风险。 transfer()方法提供了更强的同步控制。
链式双向阻塞队列一个由链表结构组成的双向阻塞队列。可以从队列的头部尾部插入和移除元素。LinkedBlockingDeque工作窃取(Work-Stealing)算法、双端任务管理、"生产者-消费者"模式中消费者也可以 steals 任务等特殊场景。提供了比普通队列更大的灵活性。可以作为有界或无界队列使用。

除了上述几个队列,还可以选择自定义队列

🛠️ 自定义队列:实现 BlockingQueue接口

这是最灵活的方式。如果以上所有现成的队列都无法满足你的特殊业务需求,你可以实现 BlockingQueue接口来自定义一个队列。

🔨 一个简单的自定义有界优先级队列思路:

public class BoundedPriorityBlockingQueue<E> extends AbstractQueue<E> implements BlockingQueue<E> {
    private final PriorityQueue<E> priorityQueue; // 底层存储
    private final int capacity;
    private final ReentrantLock lock = new ReentrantLock();
    private final Condition notEmpty = lock.newCondition();
    private final Condition notFull = lock.newCondition();

    public BoundedPriorityBlockingQueue(int capacity, Comparator<? super E> comparator) {
        this.capacity = capacity;
        this.priorityQueue = new PriorityQueue<>(comparator);
    }
    
    @Override
    public void put(E e) throws InterruptedException {
        lock.lockInterruptibly();
        try {
            while (priorityQueue.size() == capacity) {
                notFull.await(); // 队列满,等待"不满"的信号
            }
            priorityQueue.offer(e);
            notEmpty.signal(); // 放入元素后,发出"非空"信号
        } finally {
            lock.unlock();
        }
    }
    
    // ... 其他必要方法实现
}

🔍 选择哪个队列,取决于你的具体需求:

  • 需要简单有界队列? -> ArrayBlockingQueue
  • 需要无界队列? -> LinkedBlockingQueue(需警惕OOM)
  • 需要直接传递? -> SynchronousQueue
  • 任务需要优先级? -> PriorityBlockingQueue
  • 任务是定时触发? -> DelayQueue
  • 追求极致的性能? -> DisruptorMpscQueue
  • 有特殊业务规则? -> 实现自定义队列

📊 总结与选型建议

  1. 安全首选:对于绝大多数生产场景,ArrayBlockingQueue(有界队列) 是最安全、最可控的选择,它迫使你考虑系统的承载能力。
  2. 性能极致:在对性能有极端要求(如金融、游戏)的场景,可以考虑 DisruptorRingBuffer(顶级队列方案)。
  3. 特殊需求
    • 定时任务 -> DelayQueue
    • 任务优先级 -> PriorityBlockingQueue
    • 直接传递 -> SynchronousQueue LinkedTransferQueue
  4. 坚决避免:在生产环境中,应尽量避免使用默认的、无参的 LinkedBlockingQueue()(即无界模式),除非你能绝对保证任务不会无限堆积。

在这里插入图片描述

4.2 🛑 拒绝策略 (RejectedExecutionHandler)

当线程池和队列都饱和时,线程池会调用拒绝策略。

策略行为说明
AbortPolicy默认策略。直接抛出RejectedExecutionException抛出异常,任务丢失。策略明确,利于发现问题。
CallerRunsPolicy提交任务的线程自己来执行这个任务。负反馈机制,减缓任务提交速度,给线程池喘息之机。
DiscardPolicy静默地丢弃无法处理的任务,不做任何通知。不推荐,任务丢失无感知,难以排查。
DiscardOldestPolicy丢弃队列中最老的任务,然后尝试重新提交当前任务。可能丢失重要旧任务,需谨慎使用。

📦 5. Java内置线程池类型(通过Executors工厂)

Executors类提供了几种快速创建线程池的工厂方法,但它们各有陷阱,生产环境不推荐直接使用,理解它们有助于理解配置。

工厂方法底层配置问题与风险
newFixedThreadPool(n)core=n, max=n, queue=无界LinkedBlockingQueue无界队列,任务堆积可能导致OOM。
newCachedThreadPool()core=0, max=Integer.MAX_VALUE, keepAlive=60s, queue=SynchronousQueue最大线程数无界,大量创建线程导致OOM。
newSingleThreadExecutor()core=1, max=1, queue=无界LinkedBlockingQueue无界队列,同上问题。
newScheduledThreadPool(n)支持定时及周期性任务。同样存在无界队列问题。

📌 核心建议:不要使用Executors创建,而是通过ThreadPoolExecutor构造函数手动创建,以便明确指定所有参数,避免隐患。


📝 6. 线程池的选型与使用建议

6.1 🔍 选型与参数配置原则

  1. 任务性质定性
    • CPU密集型:任务主要消耗CPU资源(计算、逻辑判断)。建议配置较小的线程池corePoolSize = CPU核数 + 1),避免过多线程切换。
    • I/O密集型:任务主要等待I/O(网络、数据库响应)。可配置较大的线程池corePoolSize = CPU核数 × 2),重叠I/O等待时间,提高CPU利用率。
    • 混合型:可拆分为不同线程池,或根据偏重权衡。
  2. 📊 参数配置策略
    • 核心公式线程数 = CPU核数 × 目标CPU利用率 × (1 + 平均等待时间 / 平均计算时间)。理论起点,必须通过压测验证
    • 队列选择强烈推荐使用有界队列(如ArrayBlockingQueue)。队列大小需根据业务容忍的延迟设定。
    • 拒绝策略必须配置。推荐使用AbortPolicy(明确失败)或CallerRunsPolicy(负反馈)。

6.2 🏆 最佳实践

  1. 线程命名:通过自定义ThreadFactory为线程设置有意义的名字(如order-processor-thread-%d),极大便利日志调试。
  2. 资源释放:应用关闭时,调用shutdown()shutdownNow()来优雅关闭线程池。
  3. 监控:定期通过API监控线程池状态(getPoolSize(), getActiveCount(), getQueue().size()),或集成到监控系统。
  4. 避免全局共享:应为不同业务类型(如DB查询和CPU计算)划分不同的线程池,避免互相影响。