AI 大模型应用进阶系列(七):LangChain 核心 API

686 阅读23分钟

LangChain 是一个用于开发由大型语言模型 (LLMs) 驱动的应用程序的框架。通过模块化组件和灵活的链路编排,帮助开发者快速构建从简单对话到复杂多模型协作的全流程系统

生态

  • langgraph

    langgraph是 langchain 的一个扩展,旨在 通过将步骤建模为图中的边和节点,构建强大且有状态的多参与者应用程序。提供了用于创建常见类型代理的高级接口,以及用于组合自定义流程的低级 API。

  • langserve

    一个将 LangChain 链部署为 REST API 的包。使得快速搭建生产就绪的 API 变得简单。

  • LangSmith

    一个开发者平台,让你能够调试、测试、评估和监控 LLM 应用程序。

核心概念

LangChain 的核心概念围绕着构建大语言模型(LLM)应用的关键组件展开,这些组件通过模块化设计实现灵活组合,形成处理复杂任务的 "链" 或 "智能代理"

  • 模型 I/O

    • models
      • 基础语言模型
      • 对话模型
      • 嵌入模型
    • 提示词模版
      • 提示词模板有助于将用户输入和参数转换为语言模型的指令。 这可以用于指导模型的响应,帮助其理解上下文并生成相关且连贯的基于语言的输出
    • 输出解析器
      • 输出解析器是帮助结构化语言模型响应的类
    • 是连接不同组件(如模型、提示、工具、检索器等)的核心机制,它将单一组件的能力串联成一个完整的工作流,以解决复杂任务。链的本质是 “流程编排”,通过定义组件的执行顺序和数据传递方式,实现从输入到输出的自动化处理
  • 记忆机制

    • 是用于存储和管理对话历史或中间状态的核心组件,它让语言模型具备 “上下文感知” 能力,能够像人类一样记住之前的交互内容,从而实现连贯的多轮对话或复杂任务的分步处理
  • 代理 (Agent)

    • Agent 是 LangChain 中具备自主决策能力的组件,它能根据用户目标拆解任务、选择工具、执行操作,并根据结果动态调整策略。简单来说,Agent 像一个 “决策者”,会思考 “需要做什么→该用什么工具→如何用工具→是否需要进一步操作”
  • 工具(Tools)

    • Tools 是 Agent 可调用的外部功能或服务,用于弥补 LLM 自身的局限性(如无法获取实时数据、不能执行计算、无法操作外部系统等)。工具本质是 “函数”,Agent 通过调用这些函数与外部世界交互。
  • 回调

    • 回调是通过 “钩子函数(Hook)” 实现的事件响应机制。当 LangChain 组件(如 LLM、链、Agent)执行到特定阶段时,会自动触发对应的钩子函数,开发者可以在这些函数中编写自定义代码(如记录日志、修改输出、收集指标等)
  • 数据增强(RAG)

    • 是一种结合 “外部知识检索” 与 “大语言模型生成” 的技术框架,核心是让模型在生成回答时,先从外部知识库中检索相关信息作为 “上下文”,再基于这些信息生成准确、可靠的结果

提示词模版

在 LangChain 0.3 版本中,from_template 是提示词模板(Prompt Template)中非常实用的静态方法,用于快速从字符串模板创建提示词模板对象。它简化了模板的初始化流程,尤其适合快速定义包含变量的提示词结构

类型

  • 字符串提示词模板

    • 示例
    from langchain_core.prompts import PromptTemplate
    
    # 用 from_template 创建模板(自动识别变量)
    prompt = PromptTemplate.from_template("请用一句话描述{concept}的核心功能。")
    
    # 查看自动解析的变量
    print("提取的变量:", prompt.input_variables)  # 输出:['concept']
    
    # 填充变量生成提示词
    final_prompt = prompt.format(concept="LangChain")
    print(final_prompt)
    # 输出:请用一句话描述LangChain的核心功能
    
    • Partial结合使用
    from langchain_core.prompts import PromptTemplate
    
    # 用 from_template 创建含多个变量的模板
    prompt = PromptTemplate.from_template(
       "用户问的是关于{category}的{question},请用{style}风格回答。"
    )
    
    # 部分填充:先固定category和style
    partial_prompt = prompt.partial(
       category="机器学习",
       style="通俗易懂"
    )
    
    # 后续补充剩余变量question
    final_prompt = partial_prompt.format(question="什么是过拟合?")
    print(final_prompt)
    # 输出:用户问的是关于机器学习的什么是过拟合?,请用通俗易懂风格回答。
    
  • 聊天提示词模板

    • SystemMessagePromptTemplate:定义系统消息(如角色设定、行为准则)。
    • HumanMessagePromptTemplate:定义用户消息(如用户的问题)。
    • AIMessagePromptTemplate:定义助手消息(如历史回复,用于多轮对话)。
  • 少量样本模版

    • FewShotPromptTemplate
  • 消息占位符

    • MessagesPlaceholder:占位符,用于动态插入历史对话记录。

与大模型结合使用

  • 示例
from langchain_core.prompts import ChatPromptTemplate
from langchain_core.output_parsers import StrOutputParser
from langchain_openai import ChatOpenAI  # 需安装 langchain-openai

# 1. 定义聊天模板
chat_prompt = ChatPromptTemplate.from_messages([
    SystemMessagePromptTemplate.from_template("你是翻译助手,将{source_lang}翻译成{target_lang}。"),
    HumanMessagePromptTemplate.from_template("{text}")
])

# 2. 初始化模型和输出解析器
model = ChatOpenAI(api_key="your-api-key")  # 替换为实际API密钥
output_parser = StrOutputParser()  # 将模型输出转为字符串

# 3. 构建链(模板 → 模型 → 解析器)
chain = chat_prompt | model | output_parser

# 4. 运行链,翻译文本
result = chain.invoke({
    "source_lang": "中文",
    "target_lang": "英文",
    "text": "LangChain 0.3 版本的聊天模板非常灵活。"
})

print(result)  # 输出:The chat templates in LangChain version 0.3 are very flexible.

样例选择器 Example Selector

样例选择器(Example Selectors)是少样本学习(Few-Shot Learning)的核心组件,用于从样例集中动态选择与当前输入最相关的样例,而非固定使用所有样例。这一机制能显著提升提示词的效率和相关性,尤其适用于样例数量多、输入场景多变的任务(如文本分类、问答、情感分析等)

  • LengthBasedExampleSelector 长度选择样例
  • SemanticSimilarityExampleSelector:语义相似度选择样例
  • MaxMarginalRelevanceExampleSelector 最大边际相关性选择器

输出解析器 Output Parsers

输出解析器(Output Parsers) 是连接大语言模型(LLM)输出与下游应用的关键组件,负责将模型返回的原始文本转换为结构化数据(如字典、列表、自定义对象等),以便后续代码直接处理。这一机制解决了 “模型输出是自然语言文本,而程序需要结构化数据” 的核心矛盾。

  • StrOutputParser

    • 作用:将模型输出直接转换为字符串(去除多余空格和换行),是最基础的解析器。
    • 适用场景:生成文本、摘要、翻译结果、开放式回答等无需结构化的场景。
    • 示例
    from langchain_core.output_parsers import StrOutputParser
    from langchain_core.prompts import PromptTemplate
    from langchain_openai import ChatOpenAI
    
    prompt = PromptTemplate.from_template("用一句话描述{topic}")
    model = ChatOpenAI(api_key="your-api-key")
    parser = StrOutputParser()
    
    chain = prompt | model | parser
    result = chain.invoke({"topic": "人工智能"})
    print(type(result))  # <class 'str'>
    print(result)        # 示例:人工智能是模拟人类智能的计算机系统。
    
  • BytesOutputParser

    • 作用:将模型输出转换为字节流(bytes),适用于需要二进制数据的场景(如加密、文件存储)。
    • 适用场景:处理需二进制编码的输出(如特定格式的加密文本)。
    • 示例
    from langchain_core.output_parsers import BytesOutputParser
    
    parser = BytesOutputParser(encoding="utf-8")  # 指定编码
    result = parser.parse("hello world")
    print(type(result))  # <class 'bytes'>
    print(result)        # b'hello world'
    
  • JsonOutputParser

    • 作用:将模型输出解析为 JSON 字典或列表,支持通过 Pydantic 模型定义输出结构(字段名、类型、描述),并自动校验格式。
    • 适用场景:提取实体(如人物、时间、地点)、分类结果(如情感分析、主题标签)、多字段信息(如产品属性)等。
    • 示例
    from langchain_core.output_parsers import JsonOutputParser
    from langchain_core.pydantic_v1 import BaseModel, Field
    from langchain_core.prompts import PromptTemplate
    
    # 定义输出结构(Pydantic模型)
    class Person(BaseModel):
        name: str = Field(description="姓名")
        age: int = Field(description="年龄")
    
    parser = JsonOutputParser(pydantic_object=Person)  # 关联模型
    prompt = PromptTemplate.from_template(
        "解析文本中的人物信息:{text}\n{format_instructions}",
        partial_instructions=parser.get_format_instructions()  # 注入格式约束
    )
    
    chain = prompt | model | parser
    result = chain.invoke({"text": "小明今年25岁,是一名工程师。"})
    print(result)  # {'name': '小明', 'age': 25}(或 Person 对象)
    
  • PydanticOutputParser

    • 作用:通过 Pydantic 模型定义输出的字段、类型和验证规则,用于 自动校验类型检查
    • 示例
    from langchain_core.output_parsers import PydanticOutputParser
    from langchain_core.prompts import PromptTemplate
    from langchain_openai import ChatOpenAI
    
    # 初始化解析器,关联Pydantic模型
    parser = PydanticOutputParser(pydantic_object=UserInfo)
    
    prompt = PromptTemplate.from_template(
        """
        请以下文本提取用户信息,按照严格按照格式要求输出:
        {text}
    
        格式要求:
        {format_instructions}
        """,
        partial_variables={"format_instructions": parser.get_format_instructions()}
    )
    
    
    # 初始化模型
    model = ChatOpenAI(api_key="your-api-key")
    
    # 构建链:提示词 → 模型 → 解析器
    chain = prompt | model | parser
    
    # 运行链(输入文本)
    result = chain.invoke({
        "text": "我叫张三,25岁,不是学生,邮箱是zhangsan@example.com。"
    })
    
    # 输出结果(Pydantic对象)
    print(type(result))  # <class '__main__.UserInfo'>
    print(result.name)   # 张三
    print(result.age)    # 25
    print(result.email)  # zhangsan@example.com
    print(result.is_student)  # False
    
  • CommaSeparatedListOutputParser

    • 作用:将模型输出的逗号分隔文本转换为 Python 列表(如 "a,b,c" → ["a", "b", "c"])。
    • 适用场景:生成关键词列表、选项列举、步骤拆分等。
    • 示例
    from langchain_core.output_parsers import CommaSeparatedListOutputParser
    from langchain_openai import ChatOpenAI
    
    parser = CommaSeparatedListOutputParser()
    prompt = PromptTemplate.from_template(
        "列出3个{topic}相关的关键词:{format_instructions}",
        format_instructions=parser.get_format_instructions()
    )
    
    # 初始化模型
    model = ChatOpenAI(api_key="your-api-key")
    
    chain = prompt | model | parser
    result = chain.invoke({"topic": "机器学习"})
    print(result)  # ['监督学习', '神经网络', '特征工程']
    
  • LineListOutputParser

    • 作用:将模型输出的换行分隔文本转换为 Python 列表(如 “a\nb\nc” → ["a", "b", "c"])。
    • 适用场景:生成带序号的列表(如 “1. 第一步 \n2. 第二步”)、多行文本拆分。
    • 示例
    from langchain_core.output_parsers import LineListOutputParser
    from langchain_openai import ChatOpenAI
    
    parser = LineListOutputParser()
    prompt = PromptTemplate.from_template(
        "分点列出{topic}的优势(每行一个):{format_instructions}",
        format_instructions=parser.get_format_instructions()
    )
    # 初始化模型
    model = ChatOpenAI(api_key="your-api-key")
    
    chain = prompt | model | parser
    result = chain.invoke({"topic": "LangChain"})
    print(result)  # ['简化LLM应用开发', '支持多模型集成', '丰富的工具链']
    
  • DatetimeOutputParser

    • 作用:从模型输出中提取并格式化日期时间格式(如将 “2024 年 8 月” 转换为 datetime 对象或指定字符串格式)。
    • 适用场景:提取会议时间、截止日期、事件发生时间等。
    • 关键特性:支持自定义输出格式(如 %Y-%m-%d 表示 “年 - 月 - 日”)。
    • 示例
    from langchain_core.output_parsers import DatetimeOutputParser
    from langchain_openai import ChatOpenAI
    
    # 定义输出格式为"年-月-日 时:分"
    parser = DatetimeOutputParser(format="%Y-%m-%d %H:%M")
    prompt = PromptTemplate.from_template(
        "提取文本中的时间:{text}\n{format_instructions}",
        format_instructions=parser.get_format_instructions()
    )
    
    chain = prompt | model | parser
    result = chain.invoke({"text": "会议将于2024年9月1日上午10点开始。"})
    print(result)  # 2024-09-01 10:00(datetime对象或字符串)
    
  • RegexParser

    • 作用:通过自定义正则表达式从模型输出中提取符合特定模式的内容(如邮箱、电话、URL、身份证号等)。
    • 适用场景:提取结构化格式严格的信息(如 “邮箱:xxx@xxx.com” 中的邮箱地址)。
    • 示例
    from langchain_core.output_parsers import RegexParser
    from langchain_openai import ChatOpenAI
    
    # 正则表达式:匹配邮箱格式(捕获组名为"email")
    parser = RegexParser(
        regex=r"邮箱:(\S+@\S+)",  # 模式:"邮箱:"后跟邮箱地址
        output_keys=["email"],     # 提取的字段名
        default_output_key="email"
    )
    
    prompt = PromptTemplate.from_template("从文本中提取邮箱:{text}(格式:邮箱:xxx@xxx.com)")
    model = ChatOpenAI(api_key="your-api-key") # 替换为实际API密钥
    chain = prompt | model | parser
    result = chain.invoke({"text": "联系我请发邮件至support@langchain.com"})
    print(result)  # {'email': 'support@langchain.com'}
    
  • MarkdownParser

    • 作用:解析 Markdown 格式的输出,提取标题、列表、表格等结构(需结合 markdown 库)。

    • 适用场景:处理模型生成的 Markdown 文档(如带标题的报告、表格数据)。

    • 示例

    from langchain_core.output_parsers import MarkdownParser
    import markdown
    
    parser = MarkdownParser()
    # 模型输出的Markdown文本
    md_text = "# 报告\n- 要点1\n- 要点2"
    result = parser.parse(md_text)
    print(result)  # 解析后的HTML(或原始Markdown结构,取决于配置)
    
  • OutputFixingParser

    • 作用:当模型输出格式错误(如 JSON 缺少括号、字段不完整)时,自动调用 LLM 修复格式后再解析。

    • 适用场景:对格式要求严格但模型偶尔输出错误的场景(如 JSON 解析)。

    • 示例

    from langchain_core.output_parsers import OutputFixingParser, JsonOutputParser
    from langchain_openai import ChatOpenAI
    
    # 基础JSON解析器
    json_parser = JsonOutputParser(pydantic_object=Person)
    # 包装为带修复功能的解析器
    parser = OutputFixingParser.from_llm(
        llm=ChatOpenAI(api_key="your-api-key"),  # 用于修复的模型
        parser=json_parser  # 基础解析器
    )
    
    # 模拟格式错误的输出(缺少右括号)
    bad_output = '{"name": "小明", "age": 25'
    result = parser.parse(bad_output)  # 自动修复为完整JSON后解析
    print(result)  # {'name': '小明', 'age': 25}
    
  • RetryOutputParser

    • 作用:当解析失败时,通过重试机制重新调用模型生成符合格式的输出(需配合提示词模板动态调整指令)。
    • 适用场景:格式错误可通过重新生成解决的场景(比 OutputFixingParser 更主动)。
  • CombinedOutputParser

    • 作用:组合多个解析器,同时处理模型输出中的多种结构(如同时提取 JSON 和列表)。
    • 适用场景:复杂输出(如一段文本中同时包含键值对和列表)。
  • StreamingJsonOutputParser

    • 作用:实时解析模型的流式 JSON 输出(边生成边解析),无需等待完整输出。
    • 适用场景:流式聊天中需要实时提取结构化信息(如实时情感分析)。
  • StreamingStrOutputParser

    • 作用:实时解析流式文本输出,逐段返回字符串(如聊天机器人的打字机效果)。
  • PandasDataFrameOutputParser

    • 作用:将模型输出的表格类文本(如 CSV、Markdown 表格)解析为 Pandas DataFrame。
    • 适用场景:处理结构化数据(如统计结果、列表信息)并进行数据分析。
  • 自定义输出解析器

    • 作用: 如果内置解析器无法满足需求,可通过继承 BaseOutputParser 自定义解析逻辑:
    • 示例
    from langchain_core.output_parsers import BaseOutputParser
    from typing import List
    
    class NumberListParser(BaseOutputParser[List[int]]):
        """提取文本中的所有数字并返回整数列表"""
        def parse(self, text: str) -> List[int]:
            import re
            return [int(num) for num in re.findall(r"\d+", text)]
    
        def get_format_instructions(self) -> str:
            return "请在文本中包含数字,无需特殊格式。"
    
    # 使用自定义解析器
    parser = NumberListParser()
    result = parser.parse("样本1的得分是90,样本2是85,样本3是95。")
    print(result)  # [90, 85, 95]
    

加载器

本地文档加载器(Local Document Loaders)

  • 纯文本 TextLoader
  • PDF PyPDFLoader
  • Word 文档 Docx2txtLoader
  • 多格式文件 UnstructuredFileLoader
  • 图片 ImageLoader
  • Markdown UnstructuredMarkdownLoader
  • JSON JSONLoader

 网络数据加载器(Web Data Loaders)

  • HTML 加载器 WebBaseLoader
  • 在线文件 URLLoader

结构化 / 半结构化数据加载器

  • CSV表格文件 CSVLoader
  • Excel 文件 ExcelLoader
  • 关系型数据库 SQLDatabaseLoader
  • MongoDB 数据库 MongoDBLoader

自定义加载器

文本分割器

在 LangChain 中,文本分割器(Text Splitters)是处理长文本的核心工具。由于大语言模型(LLMs)存在上下文窗口长度限制,无法直接处理超出长度的文本,文本分割器的作用是将长文本合理拆分为符合模型输入要求的 “小块”(chunks),同时尽可能保留文本的语义完整性,为后续的检索、问答等任务奠定基础。

  • 递归分割文本 RecursiveCharacterTextSplitter
  • 简单字符分割 CharacterTextSplitter
  • token分割 TokenTextSplitter
  • 语义感知分割 SentenceTransformersTokenTextSplitter
  • markdown标题分割 MarkdownTextSplitter

检索器

在 LangChain 中,检索器(Retrievers)  是连接外部知识库与大语言模型(LLMs)的核心组件,负责根据用户查询(query)从文档集合中精准筛选出最相关的文档片段,为 LLM 生成回答提供可靠的上下文依据。它是 “检索增强生成(RAG)” 流程的核心环节,直接影响 LLM 回答的准确性和相关性。

  • 向量存储检索器 VectorstoreRetriever
  • BM25 检索器 BM25Retriever
  • 多查询检索器 MultiQueryRetriever
  • 上下文压缩检索器 LLMChainExtractor
  • 自查询检索器 SelfQueryRetriever
  • 合并检索器结果 EnsembleRetriever
  • 混合检索器 HybridRetriever

缓存 MemorCache

  • 内存缓存 InMemoryCache
  • SQLite 缓存SQLiteCache
  • 文件缓存FileCache
  • Redis 缓存RedisCache

Runnerble

在 LangChain 中,Runnable 是自 0.1 版本起引入的核心抽象接口,旨在统一各类组件(如 LLM、提示模板、检索器、工具、链等)的交互方式,实现更灵活的组件组合与工作流构建。它解决了早期版本中Chain接口灵活性不足、组合复杂的问题,成为 LangChain 构建高级应用的基础。

Runnable 的核心接口

方法作用适用场景
invoke(input)同步调用,接收输入并返回单个结果简单场景,需要立即获取结果
ainvoke(input)异步调用,异步接收输入并返回单个结果异步工作流(如 FastAPI、异步任务)
stream(input)同步流式输出,返回结果的迭代器实时展示(如聊天机器人打字效果)
astream(input)异步流式输出,返回异步迭代器异步场景下的实时展示
batch(inputs)同步批处理,接收输入列表并返回结果列表批量处理多个相似请求(提高效率)
abatch(inputs)异步批处理,异步处理输入列表异步场景下的批量处理
transform(iterator)处理输入迭代器,返回输出迭代器流处理管道(如持续输入的数据流)

Runnable 的主要类型

1. 基础组件 Runnable

指单独的功能组件,直接实现Runnable接口,是构建工作流的 “原子单元”。

组件类型示例功能说明
LLM / 聊天模型ChatOpenAI()LlamaCpp()接收提示(Prompt),返回模型生成的文本
提示模板ChatPromptTemplate接收变量,返回格式化的提示文本
检索器VectorstoreRetriever接收查询(Query),返回相关文档列表
工具ToolFunctionCall接收工具调用参数,返回工具执行结果
输出解析器StrOutputParser接收模型输出,返回解析后的结构化结果
自定义函数@runnable装饰的函数接收输入,返回自定义处理结果(如数据清洗)

2. 复合组件 Runnable

通过组合多个Runnable形成的 “组合组件”,支持复杂的执行逻辑(顺序、并行、条件等),是构建工作流的核心。

复合组件功能说明适用场景
RunnableSequence按顺序执行多个 Runnable(前一个的输出作为后一个的输入)流水线工作流(如 “提示模板→LLM→输出解析器”)
RunnableParallel并行执行多个 Runnable,聚合结果(键值对形式)同时处理多个独立任务(如 “检索文档 + 获取当前时间”)
RunnableBranch按条件选择不同的 Runnable 执行(类似if-elif-else条件分支逻辑(如 “根据查询类型选择不同检索策略”)
RunnableLambda将普通函数包装为 Runnable,支持自定义逻辑嵌入简单处理逻辑(如数据转换、过滤)

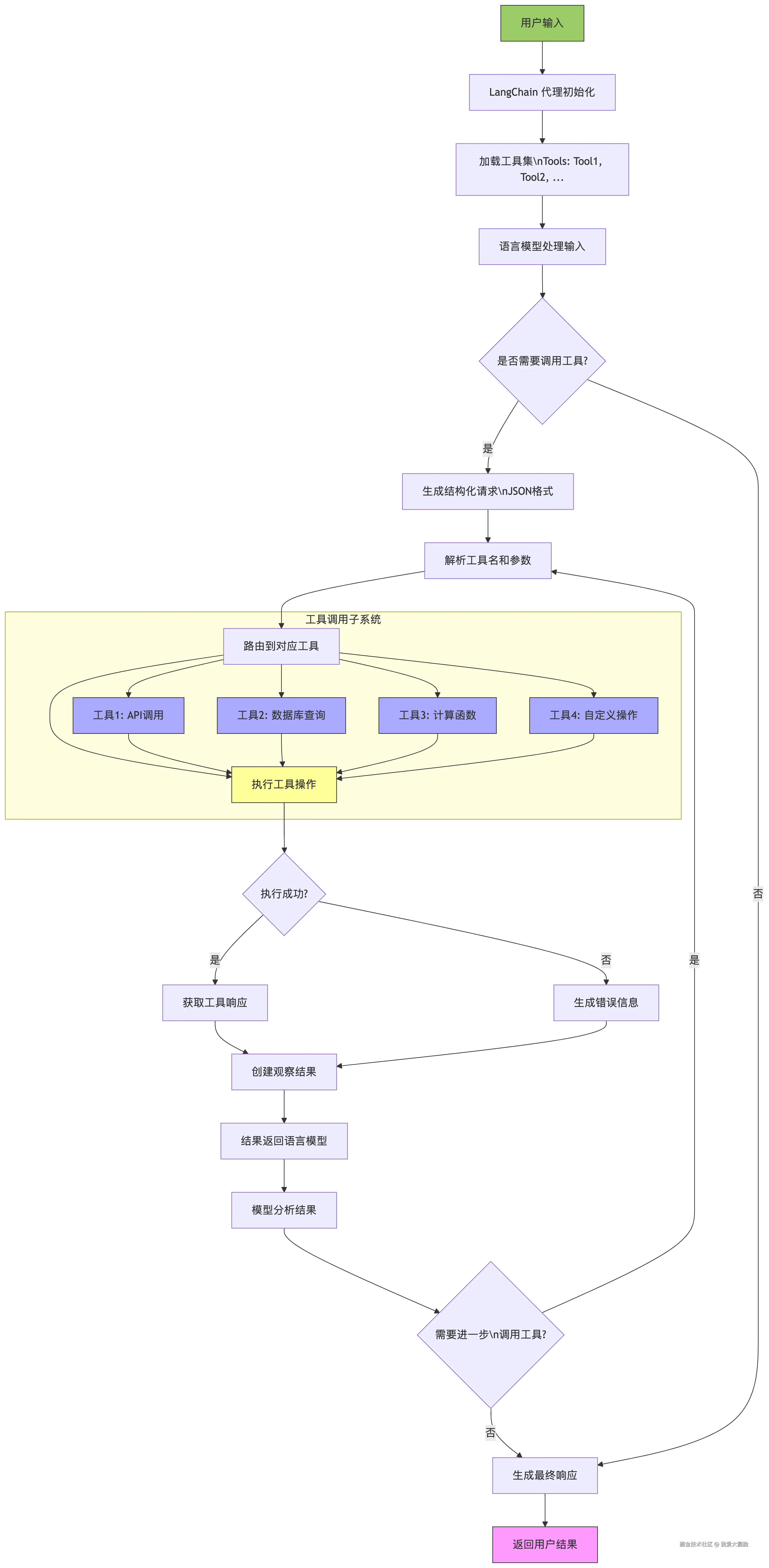
Function Calling

在 LangChain 中,Function Calling(函数调用)  是指大语言模型(LLM)通过结构化特定格式调用外部函数(工具、API 或自定义逻辑)的能力。它是 Agent 与外部世界交互的核心机制,让 LLM 从 “纯文本生成” 升级为 “可执行动作”,从而解决需要实时数据、复杂计算或外部系统交互的任务。

Function Calling 的工作原理

LangChain 的 Function Calling 流程可概括为 “定义函数→模型生成调用指令→执行函数→处理结果” 四步:

  1. 定义函数(工具)
    开发者预先定义需要 LLM 调用的函数(如get_weather(city: str, date: str)),并提供描述(包括函数作用、参数类型和含义),供 LLM 判断何时调用。
  2. 模型生成调用指令
    LLM 接收用户查询后,分析是否需要调用函数。若需要,会按约定格式(如包含function_nameparameters的 JSON)生成调用指令,确保参数正确。
  3. 执行函数
    LangChain 的执行器(如AgentExecutor)解析 LLM 生成的调用指令,调用对应的函数并传入参数,获取执行结果。
  4. 处理结果并生成回答
    LLM 接收函数返回的结果,判断是否需要进一步调用其他函数(如信息不足时),或直接整理结果生成自然语言回答。

Tools

在 LangChain 中,工具(Tools)  是 Agent(智能体)能够调用的功能模块,是连接大语言模型(LLM)与外部世界的 “桥梁”。通过工具,LLM 可以突破自身知识局限性(如实时信息获取、复杂计算、数据库交互等),实现 “思考 + 行动” 的闭环,完成更复杂的任务。

Agent

在 LangChain 中,Agent(智能体)  是一类能够通过自主决策工具调用解决复杂任务的组件。与固定流程的链(Chain)不同,Agent 具备 “思考能力”—— 它能根据用户输入分析问题、规划步骤、选择工具,并根据工具返回的结果调整策略,直到完成任务。这种灵活性使其特别适合处理需要多步推理、依赖外部信息或动态决策的场景(如复杂问答、数据分析、自动化办公等)。

类型

AgentType 类型核心逻辑特点适用场景
ZERO_SHOT_REACT_DESCRIPTION基于 React 框架(Reason+Act),仅通过工具描述决策,无记忆能力轻量、通用,无需上下文依赖单轮工具调用(如查天气、查景点)、独立简单任务
CHAT_ZERO_SHOT_REACT_DESCRIPTION优化适配聊天模型(如 gpt-3.5-turbo),支持对话格式输入符合自然对话习惯,交互更友好对话式工具调用(如 “查天气后推荐景点”)、多轮交互任务
REACT_DOCSTORE结合文档存储(如 VectorDB),通过工具检索文档片段并推理依赖文档上下文,专注知识密集型任务知识库问答(如 “根据年报查营收”)、特定文档解析
SELF_ASK_WITH_SEARCH通过 “自问自答” 分解复杂问题,生成中间问题引导工具调用擅长多步骤推理,逻辑链清晰复杂推理任务(如 “计算高铁到达时间”)、需分步验证的问题
SQL_DATABASE将自然语言转换为 SQL 查询,执行并解析数据库结果专为 SQL 数据库设计,自动处理语法交互数据库查询(如 “查询各地区销售额排序”)、结构化数据统计
JSON_AGENT解析 JSON 结构并提取指定信息,无需 SQL 知识轻量处理 JSON 数据,无需复杂配置JSON 数据查询(如 “从接口结果提取邮箱”)、简单 JSON 解析任务
PYTHON_REPL通过 Python 解释器执行代码,解决计算或数据处理问题支持复杂计算和编程任务数学建模(如 “计算质数和”)、数据可视化脚本生成、编程问题求解
STRUCTURED_CHAT_ZERO_SHOT_REACT_DESCRIPTION增强型聊天 Agent,支持结构化工具输入(如指定参数格式)适合严格参数校验的工具调用调用有明确参数要求的 API(如 “查询指定日期航班”)、结构化数据交互
OPENAI_FUNCTIONS适配 OpenAI 函数调用 API,直接通过 LLM 生成工具调用格式依赖 OpenAI 原生函数调用能力,无需手动解析与 OpenAI 生态集成的工具调用(如 gpt-4 的函数调用)
AZURE_OPENAI_FUNCTIONS类似OPENAI_FUNCTIONS,专为 Azure OpenAI 服务优化适配 Azure 环境,兼容其 API 特性

流程图

Fuction_Call.png

回调 Callbacks

LangChain提供了一个回调系统,允许您在LLM应用程序的各个阶段进行挂钩。这对于日志记录、监控、流式处理和其他任务非常有用。

一、通用核心事件(适用于所有组件)

这些事件是所有实现Runnable接口的组件(LLM、Chain、Agent 等)共有的基础事件,用于追踪整体执行流程:

事件名称触发时机核心参数(event 对象)说明
on_chain_start任何组件(LLM、Chain、Agent 等)开始执行时name(组件名称)、inputs(输入数据)、run_id(唯一执行 ID)、tags(标签)标记组件执行的起点,可用于初始化监控
on_chain_end任何组件执行成功结束时nameoutputs(输出结果)、run_idmetadata(如执行时间)标记组件执行的终点,可用于记录结果
on_chain_error任何组件执行出错时nameerror(错误对象,含堆栈信息)、run_idinputs捕获执行异常,用于错误排查和告警

二、LLM 与聊天模型事件

针对大语言模型(LLM)和聊天模型(ChatModel)的专属事件,细化了文本生成过程的追踪:

事件名称触发时机核心参数适用组件
on_llm_start基础 LLM(如OpenAI)开始生成文本时prompts(输入提示列表)、model_name(模型名)、run_id非聊天类 LLM(如TextDavinci
on_llm_end基础 LLM 生成文本完成时responses(模型输出)、model_namerun_id非聊天类 LLM
on_llm_error基础 LLM 执行出错时errormodel_namerun_id非聊天类 LLM
on_llm_new_tokenLLM 流式输出新 token 时(逐字生成)token(新生成的 token)、run_idmodel_name支持流式输出的 LLM
on_chat_model_start聊天模型(如ChatOpenAI)开始处理消息时messages(输入消息列表)、model_namerun_id聊天类模型(ChatModel
on_chat_model_end聊天模型生成响应完成时responses(聊天响应)、model_namerun_id聊天类模型
on_chat_model_error聊天模型执行出错时errormodel_namerun_id聊天类模型
on_chat_model_stream聊天模型流式输出时(逐段生成)chunk(流式片段)、run_idmodel_name支持流式的聊天模型

三、链(Chain)专属事件

针对 Chain 组件的事件,用于追踪链的执行步骤和子组件交互:

事件名称触发时机核心参数说明
on_chain_stream链(如SequentialChain)流式输出时chunk(流式片段)、run_idname用于实时展示链的中间结果
on_chain_iterator链处理迭代器输入时(如批量处理)input(当前输入项)、run_id适用于处理迭代器输入的链

四、智能体(Agent)事件

针对 Agent 的事件,覆盖决策、工具调用、结果处理等核心流程:

事件名称触发时机核心参数说明
on_agent_actionAgent 决定执行工具调用时action(工具调用信息,含tool名称和tool_input参数)、run_id记录 Agent 的决策动作
on_agent_finishAgent 完成所有工具调用并生成最终结果时return_values(最终输出)、run_id标记 Agent 任务完成
on_agent_stepAgent 完成单步推理(思考或工具调用)时step(步骤信息)、run_idname用于追踪多步推理过程

五、工具(Tool)与函数调用事件

针对工具调用和函数调用的事件,追踪外部交互过程:

事件名称触发时机核心参数说明
on_tool_start工具(Tool)开始执行时tool_name(工具名称)、input(工具输入)、run_id标记工具调用的起点
on_tool_end工具执行成功结束时output(工具输出结果)、tool_namerun_id记录工具调用的结果
on_tool_error工具执行出错时errortool_namerun_id捕获工具调用异常(如 API 超时)
on_function_call执行函数调用(Function Calling)时function(函数名)、arguments(参数)、run_id追踪 LLM 调用函数的过程
on_function_end函数调用成功返回结果时result(函数返回值)、functionrun_id记录函数调用的返回值

六、检索(Retriever)事件

针对检索器(Retriever)的事件,用于追踪文档检索过程:

事件名称触发时机核心参数说明
on_retriever_start检索器开始检索文档时query(检索查询词)、run_idretriever_name标记检索开始
on_retriever_end检索器完成文档检索时documents(检索到的文档列表)、run_id记录检索结果(文档内容和元数据)
on_retriever_error检索器执行出错时errorqueryrun_id捕获检索异常(如向量库连接失败)